Activity启动总结

258 阅读1分钟

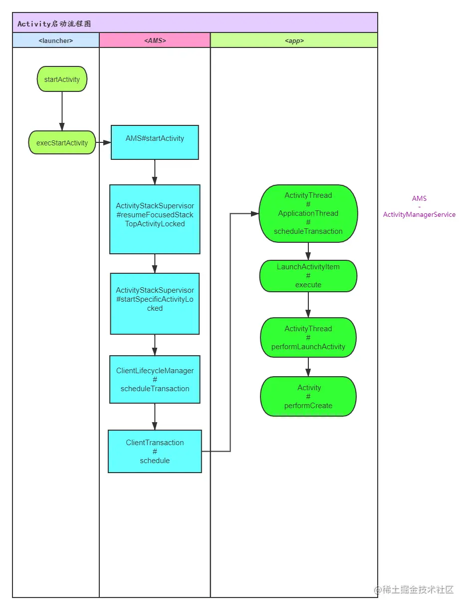
在上一篇文章中,我们通过跟踪源码了解了 Activity 大致的启动流程 ,相信你也肯定看的晕头转向的,没关系,今天这篇文章是放松篇,帮你即使不看源码也能掌握。

其实就是一个跨进程通信的过程,从客户端进程到服务端进程,再最后转到客户端进程中去,来一张流程图更清晰。

tanghulu_img.png