详解JVM中的虚拟机栈与堆

592 阅读6分钟

1 虚拟机栈

上篇文章也提过虚拟机栈,但是没有深入了解,这次就来好好了解一下。
虚拟机栈中是有一个个栈帧组成,栈帧我们也知道是一个线程的一个方法的执行。栈帧包含以下内容:
  • 局部变量表:方法中定义的局部变量以及方法的参数放在这张表中
  • 操作数栈:以压栈和出栈的方式存储操作数的
  • 动态链接:指向运行时常量池中该方法对应的符号引用
  • 方法的返回地址:当一个方法执行后,有两种方式退出,一直是正常的方法返回,另一种是异常返回。返回地址是为了上层的调用者知道返回的位置,以便程序继续执行
下面以一个普通类为例来解释其中的内容:
public class User {
    private String name;
    private int age;
    private static String address;

    public static int calc (int a, int b) {
        a = 2;
        int result = a + b;
        return result;
    }

    public static void main(String[] args) {
        int s = calc(1,3);
        System.out.println(s);
    }
}
通过javap -v User.class 反编译成字节码指令,指令的具体解释可查看官网
[https://docs.oracle.com/javase/specs/jvms/se8/html/index.html](https://docs.oracle.com/javase/specs/jvms/se8/html/index.html)
public com.example.demo.entity.User();
   ....
  public static int calc(int, int);
    descriptor: (II)I
    flags: ACC_PUBLIC, ACC_STATIC
    Code:
      stack=2, locals=3, args_size=2
         0: iconst_2    //将2 push到 操作数栈中
         1: istore_0    //操作数栈中pop出常量2 赋值给在局部变量表中索引为0(即a)的元素
         2: iload_0    //局部变量a的值入操作数栈
         3: iload_1    //局部变量b的值入操作数栈
         4: iadd       //操作数栈中add操作
         5: istore_2  
         6: iload_2    
         7: ireturn
  ....

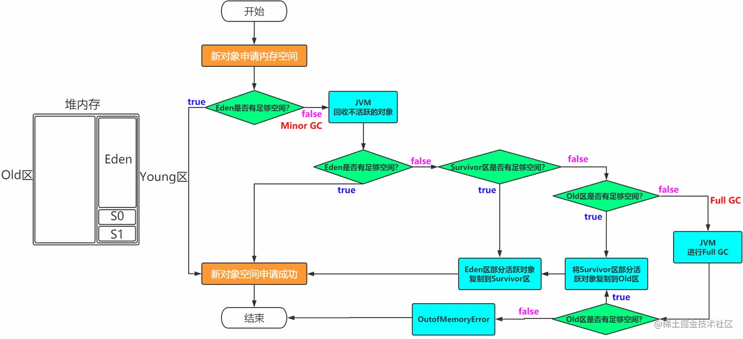
2 堆的内存布局

如下图逻辑上的堆分为非堆(方法区)堆。
堆区为两大块,一个是old区,一个是Young区
Young区分为两大块,一个是Survivor区(S0+S1),一块是Eden区。 Eden:S0:S1=8:1:1
S0和S1一样大,也可以叫From和To。

2.1 对象被分配区域

      一般情况,新创建的对象会被分配到Eden区,一些特殊的大对象会直接分配到old区
      比如有对象A,B,C等创建在Eden区,但是Eden区的内存空间肯定有限,比如有100M,假如已经使用了100M或者达到一个设定的临界值,这时候就需要对Eden内存空间进行清理,即垃圾收集(Garbage Collect),这样的GC我们称之为Minor GC,Minor GC指得是Young区的GC。
      经过GC之后,有些对象就会被清理掉,有些对象可能还存活着,对于存活着的对象需要将其复制到Survivor区,然后再清空Eden区中的这些对象

2.2Eden区

      对象一开始会被分配的区域,当内存空间不满足新进来的对象时候,会触发Minor GC,根据所属的垃圾收集器的算法将存活对象分配到Survivor区

2.3 Survivor区

      Survivor区被分为两块为S0和S1,在同一时间点上,只能有一块区域有数据,另一空为空。
      举个栗子,假如一开始只有Eden区和S0有对象,S1为空,此时进行一次GC,S0中的对象年龄就会+1,Eden区的存活对象会被复制到S1,此时S0的存活对象有两种选择:
  1. 年龄达到设置好的阈值,就会复制到Old区
  2. 年龄没有达到,则跟eden的对象一起移动到S1区。
      经过这一次的Minor GC,Eden区和S0区都被清空。此时的S0和S1角色将会互换,也就是说再一次进行GC的时候,Eden区和S1没达到年龄阈值的对象会复制到S0区,并清空自身区域的对象
      Minor GC会一直重复这一过程,直到Survivor的其中一个被填满了,然后会将所有对象移动到Old区

2.4 对象的内存布局

 对象的分代年龄就是保存在MarkWord里面

2.5 Old区

      从上面的分析可以看出,一般Old区都是年龄比较大的对象,或者相对超过了某个阈值的对象。在Old区也会有GC的操作,Old区的GC我们称作为Major GC 。

2.6 图解对象的生命周期

2.7 常见疑问

  • 如何理解Minor/Major/Full GC
      Minor GC:新生代
      Major GC:老年代
      Full GC:新生代+老年代
  • 为什么需要Survivor区?只有Eden不行吗?
      如果没有Survivor,Eden区每进行一次Minor GC ,并且没有年龄限制的话, 存活的对象就会被送到老年代。这样一来,老年代很快被填满,触发Major GC(因为Major GC一般伴随着Minor GC,也可以看做触发了Full GC)。老年代的内存空间远大于新生代,进行一次Full GC消耗的时间比Minor GC长得多。
      执行时间长有什么坏处?
      频发的Full GC消耗的时间很长,会影响大型程序的执行和响应速度。可能你会说,那就对老年代的空间进行增加或者较少咯。假如增加老年代空间,更多存活对象才能填满老年代。虽然降低Full GC频率,但是随着老年代空间加大,一旦发生FullGC,执行所需要的时间更长。假如减少老年代空间,虽然Full GC所需时间减少,但是老年代很快被存活对象填满,Full GC频率增加。
      所以Survivor的存在意义,就是减少被送到老年代的对象,进而减少Full GC的发生,Survivor的预筛选保证,只有经历16次Minor GC还能在新生代中存活的对象,才会被送到老年代。
  • 为什么需要两个Survivor区?
      最大的好处就是解决了碎片化。也就是说为什么一个Survivor区不行?第一部分中,我们知道了必须设置Survivor区。假设现在只有一个Survivor区,我们来模拟一下流程:
      刚刚新建的对象在Eden中,一旦Eden满了,触发一次Minor GC,Eden中的存活对象就会被移动到Survivor区。这样继续循环下去,下一次Eden满了的时候,问题来了,此时进行Minor GC,Eden和Survivor各有一些存活对象,如果此时把Eden区的存活对象硬放到Survivor区,很明显这两部分对象所占有的内存是不连续的,也就导致了内存碎片化。永远有一个Survivor space是空的,另一个非空的Survivor space无碎片。
  • 新生代中Eden:S1:S2为什么是8:1:1?
      GC是统计学测算出内存使用超过98%以上时,内存应该被minor gc时回收一次。但实际应用中,我们不能较真的只给他们留下2%,换句话说当内存使用达到98%时才GC 就有点晚了,应该是多一些预留10%内存空间。当回收时,将Eden区和Survivor from中还存活着的对象一次性复制到另一块Survivor to区(这里进行复制算法),然后就清空掉Eden区和Survivor from区中的数据。
      之所以Eden区:Survivor from区是8:1,是因为JVM规定,两个Survivor区中from和to是相对的,根据每次进行MinorGC后哪个区被清空没有对象了,这个区就会成为to区,而通过复制算法复制的还存活下的对象所在的那个区,也就是有对象的区即为from(即from和to区会进行位置交换,所以在我们讲解新生代时,还会给这两个Survivor区加上S1和S2两个名称,而S1和S2位置则是固定的)