Java进阶必读:互联网 Java 工程师进阶知识完全扫盲

513 阅读1分钟

公众号【国民程序员】回馈粉丝福利: 现金红包和送书活动火热进行中点击参与

GitHub严选:每天推荐一个GitHub优质开源项目

不嫉妒你好运,但嫉妒你比我好运。

大家好,我是严选哥。

今天给大家带来的项目是:互联网 Java 工程师进阶知识完全扫盲

我们上一篇介绍过Java技术圈常用框架的文章: Java生态圈常用技术框架,这一篇就够了

今天我们介绍的是Java的进阶版本:如何突破Java重围,向高阶开发工程师进击。

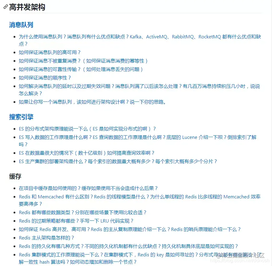
Slogan:互联网 Java 工程师进阶知识完全扫盲:涵盖高并发、分布式、高可用、微服务、海量数据处理等领域知识,后端同学必看,前端同学也可学习 本项目大部分内容来自中华石杉,版权归作者所有,内容涵盖高并发、分布式、高可用、微服务、海量数据处理等领域知识。我对这部分知识做了一个系统的整理,方便学习查阅。 以高并发架构为例,我们看看有哪些内容值得学习: 在这里插入图片描述 在这里插入图片描述

后续还有分布式系统、微服务、海量数据处理等模块介绍。

项目地址: github.com/doocs/advan…

欢迎关注我的技术公众号:国民程序员,我们的目标:输出干货

  1. 每天分享原创技术文章
  2. 海量免费技术资料和视频学习资源
  3. 分享赚钱门道,带领程序员走向财务自由
图片名称