Spring事物实现原理

1,004 阅读3分钟

前言

在使用Spring声明式事物使用注解开发,十分的方便之前大概知道使用的是动态代理来实现的,今天来具体分析一下底层的实现细节。

环境准备

简单的搭建了一个SpirngBoot工程,加入了Spring Data Jpa作为数据访问层的框架。并在添加了一个简单的查询方法加上了事物注解。

@Service
public class UserServiceImpl implements UserService {

    @Autowired
    private UserRepository userRepository;

    @Override
    @Transactional(rollbackFor = Exception.class)
    public List<User> findAll() {
        return userRepository.findAll();
    }
}

基础知识

术语描述
Joinpoint连接点,每个方法都有连接点。在Spring中AOP的实现也只支持方法类型的连接点
Pointcut需要增强的连接点
Advice增强
Target被代理的对象
Proxy代理对象
Weaving增强应用到目标对象创建代理对象的过程
Aspect切入点加增强

@EnableTransactionManagement背后的原理

@Target(ElementType.TYPE)
@Retention(RetentionPolicy.RUNTIME)
@Documented
@Import(TransactionManagementConfigurationSelector.class)
public @interface EnableTransactionManagement {

	boolean proxyTargetClass() default false;

	AdviceMode mode() default AdviceMode.PROXY;

	int order() default Ordered.LOWEST_PRECEDENCE;

}

该注解import了TransactionManagementConfigurationSelector

public class TransactionManagementConfigurationSelector extends AdviceModeImportSelector<EnableTransactionManagement> {

	/**
	 * Returns {@link ProxyTransactionManagementConfiguration} or
	 * {@code AspectJ(Jta)TransactionManagementConfiguration} for {@code PROXY}
	 * and {@code ASPECTJ} values of {@link EnableTransactionManagement#mode()},
	 * respectively.
	 */
	@Override
	protected String[] selectImports(AdviceMode adviceMode) {
		switch (adviceMode) {
			case PROXY:
				return new String[] {AutoProxyRegistrar.class.getName(),
						ProxyTransactionManagementConfiguration.class.getName()};
			case ASPECTJ:
				return new String[] {determineTransactionAspectClass()};
			default:
				return null;
		}
	}

	private String determineTransactionAspectClass() {
		return (ClassUtils.isPresent("javax.transaction.Transactional", getClass().getClassLoader()) ?
				TransactionManagementConfigUtils.JTA_TRANSACTION_ASPECT_CONFIGURATION_CLASS_NAME :
				TransactionManagementConfigUtils.TRANSACTION_ASPECT_CONFIGURATION_CLASS_NAME);
	}

}

org.springframework.transaction.annotation.TransactionManagementConfigurationSelector#selectImports方法中引入了两个重要的组件

  • AutoProxyRegistrar
  • ProxyTransactionManagementConfiguration

AutoProxyRegistrar

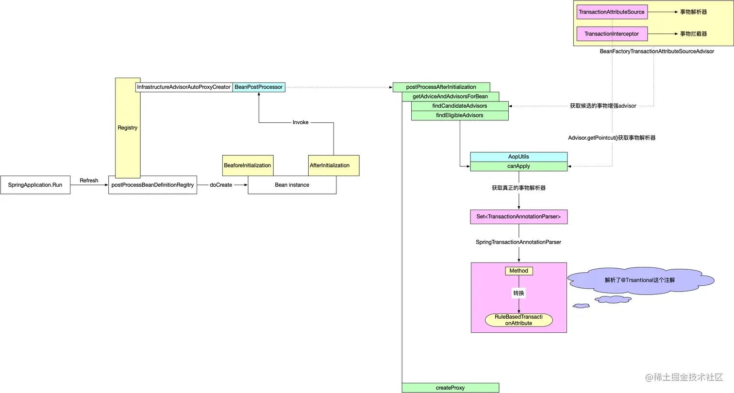
org.springframework.context.annotation.AutoProxyRegistrar#registerBeanDefinitions方法中调用了一个重要的方法AopConfigUtils.registerAutoProxyCreatorIfNecessary(registry)最终注册了InfrastructureAdvisorAutoProxyCreator 从继承图可以看出来InfrastructureAdvisorAutoProxyCreator是一个SmartInstantiationAwareBeanPostProcessor。需要重点关注AbstractAutoProxyCreator抽象类中的postProcessAfterInitialization

public abstract class AbstractAutoProxyCreator extends ProxyProcessorSupport
		implements SmartInstantiationAwareBeanPostProcessor, BeanFactoryAware {
	@Override
	public Object postProcessAfterInitialization(@Nullable Object bean, String beanName) {
		if (bean != null) {
			Object cacheKey = getCacheKey(bean.getClass(), beanName);
			if (this.earlyProxyReferences.remove(cacheKey) != bean) {
				return wrapIfNecessary(bean, beanName, cacheKey);
			}
		}
		return bean;
	}
    
    	protected Object wrapIfNecessary(Object bean, String beanName, Object cacheKey) {
		if (StringUtils.hasLength(beanName) && this.targetSourcedBeans.contains(beanName)) {
			return bean;
		}
		if (Boolean.FALSE.equals(this.advisedBeans.get(cacheKey))) {
			return bean;
		}
		if (isInfrastructureClass(bean.getClass()) || shouldSkip(bean.getClass(), beanName)) {
			this.advisedBeans.put(cacheKey, Boolean.FALSE);
			return bean;
		}

		// Create proxy if we have advice.
		Object[] specificInterceptors = getAdvicesAndAdvisorsForBean(bean.getClass(), beanName, null);
		if (specificInterceptors != DO_NOT_PROXY) {
			this.advisedBeans.put(cacheKey, Boolean.TRUE);
			Object proxy = createProxy(
					bean.getClass(), beanName, specificInterceptors, new SingletonTargetSource(bean));
			this.proxyTypes.put(cacheKey, proxy.getClass());
			return proxy;
		}

		this.advisedBeans.put(cacheKey, Boolean.FALSE);
		return bean;
	}
}

从上面的代码可以看出主要的功能是在bean实例化后创建了目标bean的代理对象,通过对目标对象的增强来达到对事物控制的目的。也就在controller层注入的userServiceImpl是Spring帮我们创建的代理对象。

ProxyTransactionManagementConfiguration

@Configuration
public class ProxyTransactionManagementConfiguration extends AbstractTransactionManagementConfiguration {

	@Bean(name = TransactionManagementConfigUtils.TRANSACTION_ADVISOR_BEAN_NAME)
	@Role(BeanDefinition.ROLE_INFRASTRUCTURE)
	public BeanFactoryTransactionAttributeSourceAdvisor transactionAdvisor() {
		BeanFactoryTransactionAttributeSourceAdvisor advisor = new BeanFactoryTransactionAttributeSourceAdvisor();
		advisor.setTransactionAttributeSource(transactionAttributeSource());
		advisor.setAdvice(transactionInterceptor());
		if (this.enableTx != null) {
			advisor.setOrder(this.enableTx.<Integer>getNumber("order"));
		}
		return advisor;
	}

	@Bean
	@Role(BeanDefinition.ROLE_INFRASTRUCTURE)
	public TransactionAttributeSource transactionAttributeSource() {
		return new AnnotationTransactionAttributeSource();
	}

	@Bean
	@Role(BeanDefinition.ROLE_INFRASTRUCTURE)
	public TransactionInterceptor transactionInterceptor() {
		TransactionInterceptor interceptor = new TransactionInterceptor();
		interceptor.setTransactionAttributeSource(transactionAttributeSource());
		if (this.txManager != null) {
			interceptor.setTransactionManager(this.txManager);
		}
		return interceptor;
	}

}

该配置类配置了三个java bean

  • BeanFactoryTransactionAttributeSourceAdvisor
  • TransactionAttributeSource
  • TransactionInterceptor

在初始化ProxyTransactionManagementConfiguration的时候设置了TransactionAttributeSource事物解析器和TransactionInterceptor事物拦截器两个组件。上文提到的InfrastructureAdvisorAutoProxyCreator将两个组件串联了起来。

CglibAopProxy

UserServiceImpl代理对象最终会使用CglibAopProxy创建,因为是类代理说Spring会选择使用cglib来生成代理对象。代理对象创建逻辑如下:

@Override
	public Object getProxy(@Nullable ClassLoader classLoader) {
		if (logger.isTraceEnabled()) {
			logger.trace("Creating CGLIB proxy: " + this.advised.getTargetSource());
		}

		try {
			Class<?> rootClass = this.advised.getTargetClass();
			Assert.state(rootClass != null, "Target class must be available for creating a CGLIB proxy");

			Class<?> proxySuperClass = rootClass;
			if (ClassUtils.isCglibProxyClass(rootClass)) {
				proxySuperClass = rootClass.getSuperclass();
				Class<?>[] additionalInterfaces = rootClass.getInterfaces();
				for (Class<?> additionalInterface : additionalInterfaces) {
					this.advised.addInterface(additionalInterface);
				}
			}

			// Validate the class, writing log messages as necessary.
			validateClassIfNecessary(proxySuperClass, classLoader);

			// Configure CGLIB Enhancer...
			Enhancer enhancer = createEnhancer();
			if (classLoader != null) {
				enhancer.setClassLoader(classLoader);
				if (classLoader instanceof SmartClassLoader &&
						((SmartClassLoader) classLoader).isClassReloadable(proxySuperClass)) {
					enhancer.setUseCache(false);
				}
			}
			enhancer.setSuperclass(proxySuperClass);
			enhancer.setInterfaces(AopProxyUtils.completeProxiedInterfaces(this.advised));
			enhancer.setNamingPolicy(SpringNamingPolicy.INSTANCE);
			enhancer.setStrategy(new ClassLoaderAwareUndeclaredThrowableStrategy(classLoader));
		
			Callback[] callbacks = getCallbacks(rootClass);
			Class<?>[] types = new Class<?>[callbacks.length];
			for (int x = 0; x < types.length; x++) {
				types[x] = callbacks[x].getClass();
			}
			// fixedInterceptorMap only populated at this point, after getCallbacks call above
			enhancer.setCallbackFilter(new ProxyCallbackFilter(
					this.advised.getConfigurationOnlyCopy(), this.fixedInterceptorMap, this.fixedInterceptorOffset));
			enhancer.setCallbackTypes(types);

			// Generate the proxy class and create a proxy instance.
			return createProxyClassAndInstance(enhancer, callbacks);
		}
		catch (CodeGenerationException | IllegalArgumentException ex) {
			throw new AopConfigException("Could not generate CGLIB subclass of " + this.advised.getTargetClass() +
					": Common causes of this problem include using a final class or a non-visible class",
					ex);
		}
		catch (Throwable ex) {
			// TargetSource.getTarget() failed
			throw new AopConfigException("Unexpected AOP exception", ex);
		}
	}

上面方法中Callback[] callbacks = getCallbacks(rootClass);获取了该代理类的增强逻辑,getCallbacks方法中会将拥有事物拦截器TransactionInterceptorBeanFactoryTransactionAttributeSourceAdvisor转换成DynamicAdvisedInterceptor。这样代理对象就拥有了事物管理的能力。