(java劝退指南)难道这就是要成为java架构师的必经之路吗?

386 阅读3分钟

如何成为一个好的架构师。

架构师,顾名思义,架构能力是最重要的,如何提升自己的架构能力,我想专业的技能知识肯定是必不可少的,对于专业技能知识掌握的深度,决定了你架构能力的高度。

本文就来为大家理理,作为一个java架构师,我们到底要学哪些知识,才能更好的胜任这个角色。 

本文对于java老鸟来说,可以查漏不缺,看看自己还有什么不足的地方,对于java新手来说,也可以将此作为自己往后三年或者五年的学习大纲。 

真的很崩溃,这些高清图上传到知乎都变成这么模糊了,尴尬。。。

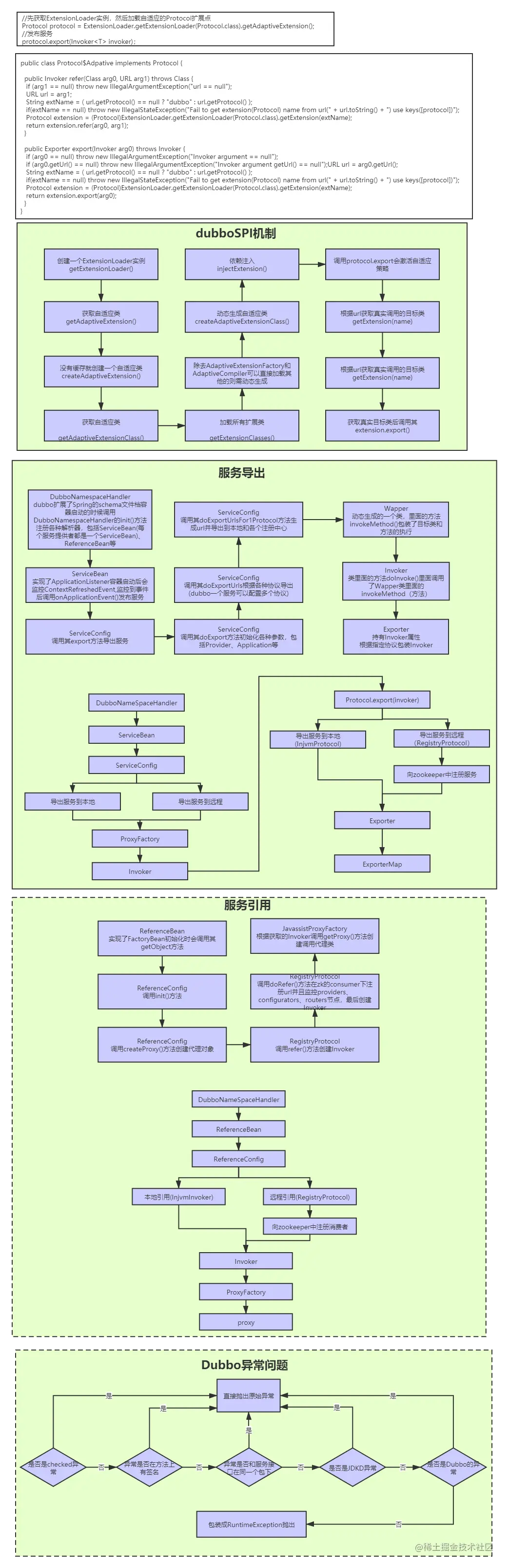
**需要高清大图的关注公众号【javaer123456】回复【1】获取。**

设计模式

Spring源码解析

Mybatis源码解析

SpringBoot

性能优化之Mysql

性能优化之JVM(因为这图扩展实在太广,给大家准备了XMind模式的图,可以查看每个节点详情)

性能优化之tomcat(根据以下问题学习即可)

Tomcat的缺省端口是多少,怎么修改?
tomcat 有哪几种Connector 运行模式(优化)?
Tomcat有几种部署方式?
tomcat容器是如何创建servlet类实例?用到了什么原理?
tomcat 如何优化?

分布式通信之Netty

分布式服务治理之Dubbo

注册中心Zookeeper

MongoDB

Redis

SpringCloud(这是一个庞大的架构体系,一张图也只能放上冰山一角,于是我想了想,还是放了一张整体架构图,大家根据这张架构图去学习)

kafka

rabbitMQ (根据以下问题学习即可)

什么是RabbitMQ?
rabbitmq 的使用场景
RabbitMQ基本概念
RabbitMQ的工作模式
如何保证RabbitMQ消息的顺序性?
消息如何分发?
消息怎么路由?
消息基于什么传输?
如何保证消息不被重复消费?或者说,如何保证消息消费时的幂等性?
如何确保消息正确地发送至 RabbitMQ?如何确保消息接收方消费了消息?
等等......

rocketMQ (根据以下问题学习即可)

RocketMQ 由哪些角色组成?
RocketMQ执行流程
请说说你对 Producer 的了解?
说说你对 Consumer 的了解?
消费者消费模式有几种?
消费者获取消息有几种模式?
什么是定时消息?如何实现?
RocketMQ 如何保证高可用的?
如何保证消息不被重复消费?或者说如何保证消息消费时的幂等性?
如何保证消息的可靠性传输?要是消息丢失了怎么办?
如何保证消息的顺序性?
如何解决消息队列的延时以及过期失效问题?
消息队列满了以后该怎么处理?有几百万消息持续积压几小时,说说怎么解决?

分库分表之Mycat,ShardingSphere

并发编程

Nginx

Docker&K8s

高清大图扫码关注公众号【javaer123456】回复【1】获取。

                       

为了对自己孱弱的技术栈做一个充分的补充,我费了九牛二虎之力在网上或买或求搞来很多精品资源。
有针对性的学习果然让我进步飞快,其实大家都一样,有方向有规划的学习,会让你惊讶自己的成长。