Android Studio2——Android项目构建

366 阅读1分钟

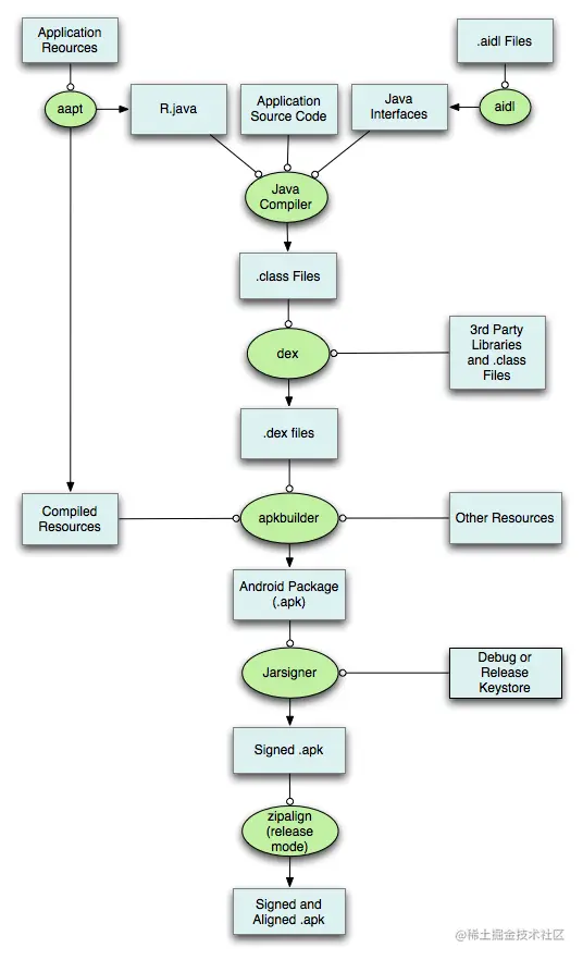
一、 Android构建流程

构建流程图如下图所示

图中绿色标注为其中用到的相应工具,蓝色代表的是中间生成的各类文件类型。

  1. 首先aapt工具会将资源文件进行转化,生成对应资源ID的R文件和资源文件。
  2. adil工具会将其中的aidl接口转化成Java的接口
  3. 至此,Java Compiler开始进行Java文件向class文件的转化,将R文件,Java源代码,由aidl转化来的Java接口,统一转化成.class文件。
  4. 通过dx工具将class文件转化为dex文件。
  5. 此时我们得到了经过处理后的资源文件和一个dex文件,当然,还会存在一些其它的资源文件,这个时候,就是将其打包成一个类似apk的文件。但还并不是直接可以安装在Android系统上的APK文件。
  6. 通过签名工具对其进行签名。
  7. 通过Zipalign进行优化,提升运行速度(原理后文会提及)。
  8. 最终,一个可以安装在我们手机上的APK了。

二、 jenkins持续构建流程

随着业务需求的演进,工程复杂度会增加,平时迭代需求很快,业务需求繁杂,此时打包不会是开发一个版本人为去打包,因为太耗费时间了,所以自动化构建apk是我们的努力目标。jenkin提供了自动化构建的功能,可以持续构建apk,需要配置gradle文件。

参考资料:
10分钟了解Android项目构建流程