引言
当我们稍稍跨进底层大门的时候, 我们就应该发现, 我们平常所调用的一个个方法, 都会编译成
objc_msgSend函数体. 我们来验证下:
1. 首先我们定义个类文件, 实现两个方法并调用:
@interface LLPerson : NSObject
- (void)sayHello;
- (void)sayHappy;
@end
---------------------
@implementation LLPerson
- (void)sayHello{
NSLog(@"sayHello");
}
- (void)sayHappy{
NSLog(@"sayHappy");
}
---------------------
LLPerson *person = [LLPerson alloc];
[person sayHappy];
[person sayHello];
@end
2. 接下来我们来利用xcrun命令来看下我们的调用方法被翻译成底层源码是什么形式:
LLPerson *person = ((LLPerson *(*)(id, SEL))(void *)objc_msgSend)
((id)objc_getClass("LLPerson"), sel_registerName("alloc"));
((void (*)(id, SEL))(void *)objc_msgSend)((id)person, sel_registerName("sayHappy"));
((void (*)(id, SEL))(void *)objc_msgSend)((id)person, sel_registerName("sayHello"));
// objc_msgSend的声明
// id self: 第一个隐式参数->对象自身
// SEL: 方法名. 因无法直接打印该格式转换成->sel_registerName("xxx")
OBJC_EXPORT id _Nullable
objc_msgSend(id _Nullable self, SEL _Nonnull op, ...)
可以验证我们调用的方法确实是被翻译成Runtime中的objc_msgSend函数体是去实现的
一: 那什么是Runtime呢?
-
定义:
- 我们常说的
运行时(用**汇编**写的, 通过编译时(为什么?:速度快), 翻译成机器能识别的语言), 通俗讲就是代码跑起来后, 被装到了内存里
- 我们常说的
-
作用:
- 在
程序运行过程中,动态的创建类,动态添加、修改这个类的属性和方法; - 遍历并返回一个类中所有的
成员变量、属性、以及所有方法 消息传递、转发
- 在
-
runtime的使用有以下三种方式,其三种实现方法与编译层和底层的关系如图所示- 通过OC代码,例如 [person sayHappy]
- 通过NSObject方法,例如isKindOfClass
- 通过Runtime API,例如class_getInstanceSize
-
说到运行时, 那就要补充一个知识点-->
编译时-
编译时: 顾名思义就是正在编译的时候 . 那啥叫编译呢?就是编译器帮你把 源代码翻译成机器能识别的代码 -
作用就是简单的负责代码的
翻译工作, 并分析代码关键字和语法之类有没有错误 -
编译时不会分配内存
-

-
-
它的工作流程很明显是通过
对象和SEL去查找SEL对应的IMP实现, 那我就有问题了, 它是怎么查找的呢?
要思考的问题:
- 如果类没有实现, 我们调用流程会有什么变化呢? 父类没有实现呢? 根类也没有实现呢
- 如果我们类的分类实现, 流程又是怎样的呢?给NSObject的分类扩展方法实现呢?
答: 参考
isa的走位和继承图就不难得知
- 调用方法会根据
继承关系一层层往父类去找它的实现如果找到则返回, 如果没有就会报错提示- 分类(包括
NSObject)扩展的方法会被存储到类的信息里, 在结合问题1的思路, 就知道最终是能找到并调用方法的实现的.
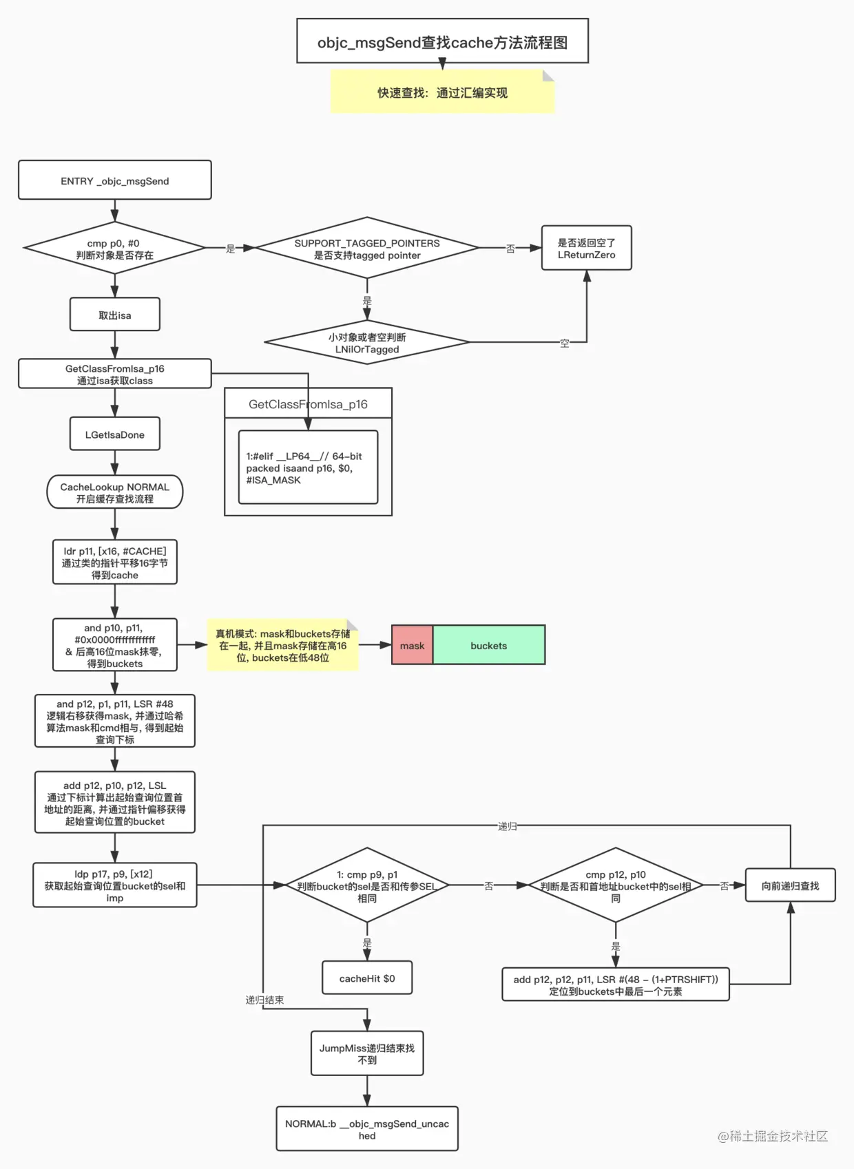
二: objc_msgSend查找方法的流程
回顾: 上面我们看到objc_msgSend的声明时, 留下个疑问: 怎么根据对象和SEL去查找相对应的IMP呢? ---> 看**objc**的源码
首先我们在objc源码中全局搜索 objc_msgSend, 发现找到很多相关类别, 该选哪个呢? 前面我们有说runtime是用汇编写的, 那我们要找它的实现就要去汇编代码里找
拓展:
.h:声明文件.mm:c++实现文件.s:汇编实现文件(arm64: 真机)ENTRY:汇编进入指令cache查找即为快速查找, 因为cache是存储在内存中, 并针对扩容和清理旧缓存做了优化 涉及到cache的查找实现, 都去汇编源码中找就好了
1. 我们要看的是真机模式, 所以我们去arm64中查找相关实现, 注意查找ENTRY关键字, 这是汇编的入口, 详细注释如下图
2. 来看下汇编是怎么通过类获取isa的
注意:
p16是类内存指针, 相当于对象的isa指针和掩码``与后的内存指针
3. 来看CacheLookup快速查找流程
总结:
先通过哈希算法(_cmd & mask)找到我们起始查询位置的下标index, 通过buckets(即第一个bucket的地址)的指针偏移index乘16(bucket内存占据16字节)个位置, 来得到起始查询位置的bucket, 以及它的imp和sel. 即: bucket = buckets + (index * 16)
4. 接下来, 我们来看它是怎么递归查找缓存里有没有参数SEL的
总结:
通过对比起始位和参数的sel是否相等之后, 苹果通过偏移指针--bucket查找起始位之前的bucket, 如果没有找到则继续偏移指针到buckets的最后一个bucket继续向前递归查询, 直到再查询到起始位置的(一开始通过哈希算法算出的index上)的bucket, 确保整个buckets都被扫描完一遍.如果期间查找到则CacheHit, 没找到则jumpMiss, 根据JumpMiss的汇编实现(我们传入的normal), 返回__objc_msgSend_uncached.
至此整个cache快速查找的汇编流程就走完了, 接下来如果还没找到, 苹果则会进入慢速查找sel的流程, 敬请期待下节分享
总结: 可以看出找不到查找目标时, 最终会进入lookUpImpOrForward(慢速查找流程)
整体流程图如下: