关于群发

202 阅读3分钟

关于群发

友情提醒:如果你想用好邮件营销,请仔细阅读本文,否则因为群发导致的任何问题,与我们无关!

邮件营销是成本最低的一种选择,不管是国内还是国外均适用。 接下来,让我们来了解下怎么去进行群发吧

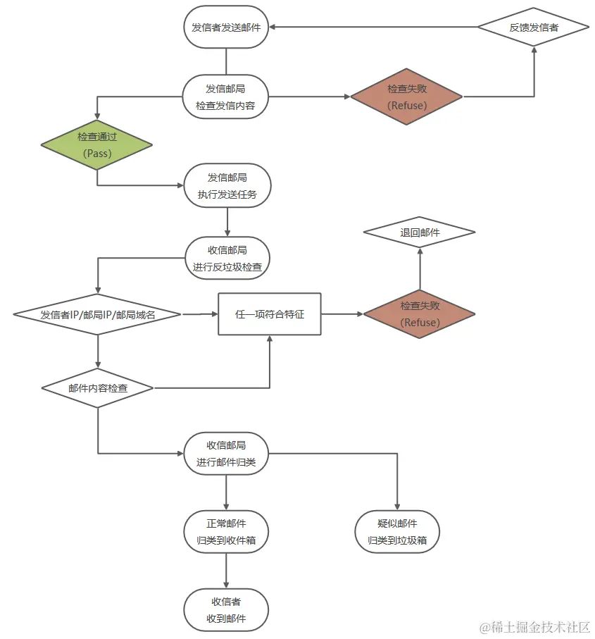
邮件原理



几个误区

免费邮箱能实现零成本发送?

付费(VIP)邮箱就能达到其宣传的发送数量?

企业邮箱发送更正规?



自建服务能


作为新手,我们该怎么开始营销之旅?

那些年,踩过的坑

一、初级阶段

免费邮箱

说到群发,首先想到的是注册大量免费邮箱进行群发,每天免费白嫖,岂不美哉? 当然这在实际操作重是不可行的。

以发送500封邮件为例,需在510个邮局,注册准备2530个邮箱,按每天有1/3的邮箱被封计算,每日需准备10个邮箱。
现有注册邮箱需要手机进行验证。
当然市
营销的过程就是不断踩坑之旅,大家不妨先查看下《群发的那些坑》

二、中级阶段、

企业邮箱


付费邮箱

某付费邮箱,宣传称日发千封,但当你花钱后,下图就是常见现象。




三、高级阶段

上边都不行,那人不能被尿憋死啊。总要想想一些

自建服务的那些套路

一般按年收费,啥都没干,现收你几千元。这里套路蛮深,给大家提个醒。


福步论坛上,有一自建服务商:号称帮你建设一个拥有256个IP的邮件服务器,不断切换IP发信,看起来好牛...但是几千服务器费用和建设费用先花了,没发几天...IP全躺黑名单, 找服务商都不鸟你

一次缴费,日发十万,心动不?

自建服务的费用通常在4000元以上以免,一次性缴纳,且很少有试用。
交付后,的确可“日发十万”,但是因为这种服务器的IP是无人维护,基本次日即进入SPAM以及邮局黑名单,后续发送基本的无用功
这里广告下LZ可帮搭建,收费很便宜,500一次。服务器由你自行购买,我们仅仅帮忙搭建,保证交付时是可以使用,无任何售后。
做到日发10w。

外贸软件

市面上有大量

三方平台

阿里云、submail



怎么进行有效的群发?

群发前要验证邮箱是否有效!

如果你想进行群发,那么我们可以根据数量来

保护好本地IP,千万别进入SPAM!

准备好代理,一个月20元的成本。

控制好发送频率,有效规避风险!


每日一千封,免费白嫖
每个不同的邮局都注册

Gmail50200
Aol30100
Mail.ru30100


被封号后,客户回复邮件无法收取到。

发送内容尽可能简单明了!