Android Transform(初识)

864 阅读3分钟

怎么入门?

1.基础知识,直接上图

图片

** 上图是谷歌官网给出的一个典型的apk构建的过程,比较概括。主要包括两个过程,首先是编译过程,编译的内容包括本工程的文件以及依赖的各种库文件,编译的输出包括dex文件和编译后的资源文件。然后是打包过程。配合Keystore对第一步的输出进行签名对齐,生成最终的apk文件**

图片

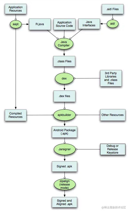
** 上面这张图对上面的步骤以及每步用到的工具进行了细分,概括如下: **

** 1.Java编译器对工程本身的java代码进行编译,这些java代码有三个来源:app的源代码,由资源文件生成的R文件(aapt工具),以及有aidl文件生成的java接口文件(aidl工具)。产出为.class文件。 **

** 2.class文件和依赖的三方库文件通过dex工具生成Delvik虚拟机可执行的.dex文件,可能有一个或多个,包含了所有的class信息,包括项目自身的class和依赖的class。产出为.dex文件。 **

** 3.apkbuilder工具将.dex文件和编译后的资源文件生成未经签名对齐的apk文件。这里编译后的资源文件包括两部分,一是由aapt编译产生的编译后的资源文件,二是依赖的三方库里的资源文件。产出为未经签名的.apk文件。 **

** 4.分别由Jarsigner和zipalign对apk文件进行签名和对齐,生成最终的apk文件.**

2.Transform 简单介绍&有什么用呢?

  1. (简单介绍)从android-build-tool:gradle:1.5开始,gradle插件包含了一个叫Transform的API,这个API允许第三方插件在class文件转为为dex文件前操作编译好的class文件,这个API的目标就是简化class文件的自定义的操作而不用对Task进行处理。

  2. (作用域)Transform是作用在.class编译后,打包成.dex前,可以对.class和resource进行再处理的部分。

  3. (作用)我们只要 《生成class文件之后,dex文件之前》 处拦截,就可以拿到当前应用程序中所有的.class文件,再去借助ASM之类的库,就可以遍历这些.class文件中所有方法,再根据一定的条件找到需要的目标方法,最后进行修改并保存,就可以插入我们的埋点代码。

图片

每个Transform其实都是一个gradle task,Android编译器中的TaskManager将每个Transform串连起来,第一个Transform接收来自javac编译的结果,以及已经拉取到在本地的第三方依赖(jar. aar),还有resource资源,注意,这里的resource并非android项目中的res资源,而是asset目录下的资源。 这些编译的中间产物,在Transform组成的链条上流动,每个Transform节点可以对class进行处理再传递给下一个Transform。我们常见的混淆,Desugar等逻辑,它们的实现如今都是封装在一个个Transform中,而我们自定义的Transform,会插入到这个Transform链条的最前面。 但其实,上面这幅图,只是展示Transform的其中一种情况。而Transform其实可以有两种输入,一种是消费型的,当前Transform需要将消费型型输出给下一个Transform,另一种是引用型的,当前Transform可以读取这些输入,而不需要输出给下一个Transform,比如Instant Run就是通过这种方式,检查两次编译之间的diff的。

最终,我们定义的Transform会被转化成一个个TransformTask,在Gradle编译时调用。