iOS底层原理11:objc_msgSend慢速查找流程

926 阅读5分钟

在上一篇iOS底层原理10:objc_msgSend快速查找流程文章中,我们分析了快速查找流程,如果快速查不到,则会进入慢速查找流程,本文将分析慢速查找的流程。

慢速查找流程分析

在快速查找流程中,如果查找不到方法实现,无论是走到CheckMiss还是JumpMiss,最终都会走到__objc_msgSend_uncached汇编函数

__objc_msgSend_uncached 源码

搜索__objc_msgSend_uncached的汇编实现,其源码如下,其中的核心是MethodTableLookup(即查询方法列表)

	STATIC_ENTRY __objc_msgLookup_uncached
	UNWIND __objc_msgLookup_uncached, FrameWithNoSaves

	// THIS IS NOT A CALLABLE C FUNCTION
	// Out-of-band p16 is the class to search
	
	MethodTableLookup 查询方法列表
	ret

	END_ENTRY __objc_msgLookup_uncached

MethodTableLookup 源码

搜索MethodTableLookup的汇编实现,汇编源码实现如下,其中的核心是_lookUpImpOrForward

.macro MethodTableLookup
	
	// push frame
	SignLR
	stp	fp, lr, [sp, #-16]!
	mov	fp, sp

	// save parameter registers: x0..x8, q0..q7
	sub	sp, sp, #(10*8 + 8*16)
	stp	q0, q1, [sp, #(0*16)]
	stp	q2, q3, [sp, #(2*16)]
	stp	q4, q5, [sp, #(4*16)]
	stp	q6, q7, [sp, #(6*16)]
	stp	x0, x1, [sp, #(8*16+0*8)]
	stp	x2, x3, [sp, #(8*16+2*8)]
	stp	x4, x5, [sp, #(8*16+4*8)]
	stp	x6, x7, [sp, #(8*16+6*8)]
	str	x8,     [sp, #(8*16+8*8)]

	// lookUpImpOrForward(obj, sel, cls, LOOKUP_INITIALIZE | LOOKUP_RESOLVER)
	// receiver and selector already in x0 and x1
	mov	x2, x16
	mov	x3, #3
	bl	_lookUpImpOrForward //核心源码

	// IMP in x0
	mov	x17, x0
	
	// restore registers and return
	ldp	q0, q1, [sp, #(0*16)]
	ldp	q2, q3, [sp, #(2*16)]
	ldp	q4, q5, [sp, #(4*16)]
	ldp	q6, q7, [sp, #(6*16)]
	ldp	x0, x1, [sp, #(8*16+0*8)]
	ldp	x2, x3, [sp, #(8*16+2*8)]
	ldp	x4, x5, [sp, #(8*16+4*8)]
	ldp	x6, x7, [sp, #(8*16+6*8)]
	ldr	x8,     [sp, #(8*16+8*8)]

	mov	sp, fp
	ldp	fp, lr, [sp], #16
	AuthenticateLR

.endmacro

汇编调试验证

上述的汇编流程,我们可以通过汇编调试来验证。

  • main中,[p say]对象方法调用处加一个断点。
  • 开启汇编调试【Debug -- Debug worlflow -- 勾选Always show Disassembly】,运行程序。
  • 汇编中objc_msgSend加一个断点,执行断点,按住control + stepinto,进入objc_msgSend的汇编
  • _objc_msgSend_uncached加一个断点,执行断点,按住control + stepinto,进入汇编

汇编调试我们可以看出,慢速查找走到了lookUpImpOrForward方法中。

小知识点 1、C/C++中调用 汇编 ,去查找汇编时,C/C++调用的方法需要多加一个下划线 2、汇编 中调用 C/C++方法时,去查找C/C++方法,需要将汇编调用的方法去掉一个下划线

lookUpImpOrForward 源码

全局续搜索lookUpImpOrForward,在objc-runtime-new.mm文件中找到了源码实现。

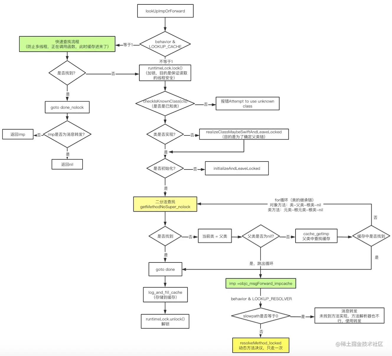
IMP lookUpImpOrForward(id inst, SEL sel, Class cls, int behavior)
{
    // 定义的消息转发
    const IMP forward_imp = (IMP)_objc_msgForward_impcache;
    IMP imp = nil;
    Class curClass;

    runtimeLock.assertUnlocked();

    // 快速查找,如果找到则直接返回imp
    //目的:防止多线程操作时,刚好调用函数,此时缓存进来了
    if (fastpath(behavior & LOOKUP_CACHE)) {
        imp = cache_getImp(cls, sel);
        if (imp) goto done_nolock;
    }
    
    //加锁,目的是保证读取的线程安全
    runtimeLock.lock();
    
    //判断是否是一个已知的类:判断当前类是否是已经被认可的类,即已经加载的类
    checkIsKnownClass(cls);
    
    //判断类是否实现,如果没有,需要先实现,此时的目的是为了确定父类链,方法后续的循环
    if (slowpath(!cls->isRealized())) {
        cls = realizeClassMaybeSwiftAndLeaveLocked(cls, runtimeLock);
    }

    //判断类是否初始化,如果没有,需要先初始化
    if (slowpath((behavior & LOOKUP_INITIALIZE) && !cls->isInitialized())) {
        cls = initializeAndLeaveLocked(cls, inst, runtimeLock);
    }

    runtimeLock.assertLocked();
    curClass = cls;

    //----查找类的缓存
    
    // unreasonableClassCount -- 表示类的迭代的上限
    //(猜测这里递归的原因是attempts在第一次循环时作了减一操作,然后再次循环时,仍在上限的范围内,所以可以继续递归)
    for (unsigned attempts = unreasonableClassCount();;) {
        //---当前类方法列表(采用二分查找算法),如果找到,则返回,将方法缓存到cache中
        Method meth = getMethodNoSuper_nolock(curClass, sel);
        if (meth) {
            imp = meth->imp;
            goto done;
        }
        //当前类 = 当前类的父类,并判断父类是否为nil
        if (slowpath((curClass = curClass->superclass) == nil)) {
            //--未找到方法实现,方法解析器也不行,使用转发
            imp = forward_imp;
            break;
        }

        // 如果父类链中存在循环,则停止
        if (slowpath(--attempts == 0)) {
            _objc_fatal("Memory corruption in class list.");
        }

        // --父类缓存
        imp = cache_getImp(curClass, sel);
        if (slowpath(imp == forward_imp)) {
            // 如果在父类中找到了forward,则停止查找,且不缓存,首先调用此类的方法解析器
            break;
        }
        if (fastpath(imp)) {
            //如果在父类中,找到了此方法,将其存储到cache中
            goto done;
        }
    }

    //没有找到方法实现,尝试一次方法解析

    if (slowpath(behavior & LOOKUP_RESOLVER)) {
        //动态方法决议的控制条件,表示流程只走一次
        behavior ^= LOOKUP_RESOLVER;
        return resolveMethod_locked(inst, sel, cls, behavior);
    }

 done:
    //存储到缓存
    log_and_fill_cache(cls, imp, sel, inst, curClass);
    //解锁
    runtimeLock.unlock();
 done_nolock:
    if (slowpath((behavior & LOOKUP_NIL) && imp == forward_imp)) {
        return nil;
    }
    return imp;
}

慢速查找主要有以下几步:

  • 1、快速查找,这一步的目的是防止多线程操作时,正好调用函数,此时缓存进来了。如果找到则直接返回imp,没有找到走下一步。

  • 2、判断cls

    • 是否是已知类,如果不是,则报错。

    • 类是否实现,如果没有,则需要先实现,确定其父类链,此时实例化的目的是为了确定父类链、ro、以及rw等,方法后续数据的读取以及查找的循环。

    • 是否初始化,如果没有,则初始化。

  • 3、for循环,按照类继承链 或者 元类继承链的顺序查找。

    • 当前cls的方法列表中使用二分查找算法查找方法,如果找到,则写入缓存,并返回imp,如果没有找到,则返回nil

    • 当前cls被赋值为父类,如果父类等于nil,则imp = 消息转发,并终止递归,进入下一步

    • 如果父类链中存在循环,则报错,终止循环

    • 父类缓存中查找方法,如果找到,则直接返回imp写入缓存,否则,则直接返回nil,继续循环查找

  • 4、判断是否执行过动态方法解析

    • 如果执行过一次动态方法解析,则走到消息转发流程,否则,执行动态方法解析

慢速查找流程图

通过源码总结的慢速查找流程图如下: 慢速查找流程图

总结

  • 对于实例方法,即在类中查找,其慢速查找的父类链是:类--父类--根类--nil

  • 对于类方法,即在元类中查找,其慢速查找的父类链是:元类--根元类--根类--nil

  • 如果快速查找、慢速查找没有找到方法实现,则尝试动态方法决议

  • 如果动态方法决议仍然没有找到,则进行消息转发