【数据结构】布隆过滤器:BloomFilter原理及Java实现

833 阅读6分钟

布隆过滤器(Bloom Filter)是一个叫做 Bloom 的大佬在1970年提出的。我们可以把它看做由二进制向量(或者说数组)和一系列随机映射函数(哈希函数)两部分组成的数据结构。相比于我们平时用的 List,Set,Map 等容器,它占用的空间更少且效率更高,但缺点是其返回的结果是概率性的,而不是非常准确的。理论情况下添加到集合中的元素越多,误报的可能性就越大。并且,存放在布隆过滤器的数据不容易删除。

1.原理

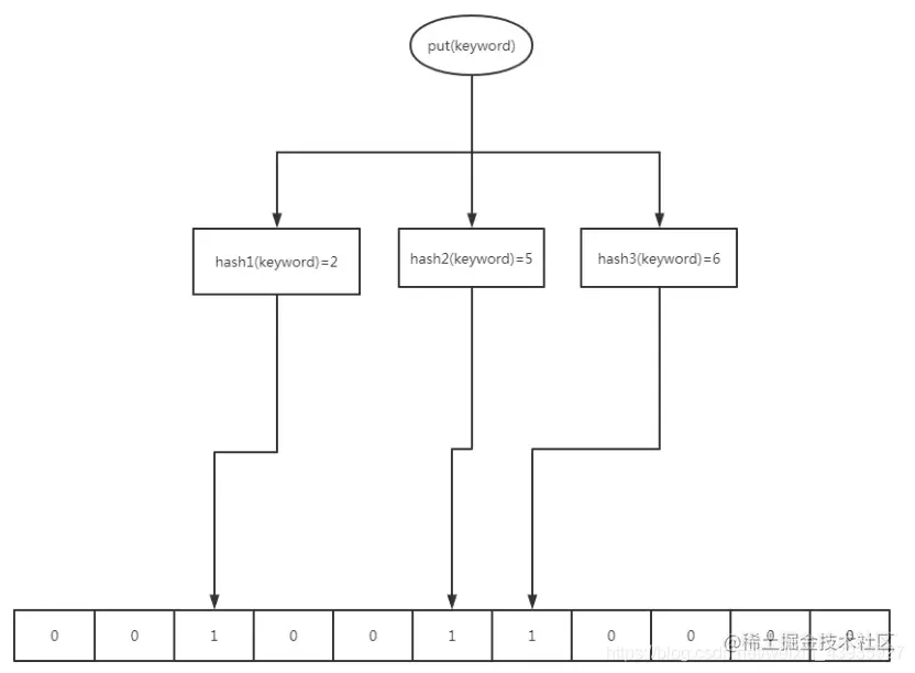
布隆过滤器(Bloom Filter)核心实现是一个超大的位数组几个哈希函数。如下图所示,有一个大小为 12 的数组,然后有3个哈希函数: 在这里插入图片描述

1.1 流程分析

假如现在有一个 keyword 要放入某个容器了,现在要经过Bloom Filter,具体的操作流程如下:

  1. 过滤器初始化:将位数组进行初始化,即数组每位都设置位0

  2. 放入元素:

    1. 对于集合里面的每一个元素,将元素依次通过3个哈希函数进行映射,每次映射都会产生一个哈希值
    2. 每个计算得到的哈希值对应位数组上面的一个点,所以将位数组对应的位置标记为1
  3. 判断存在:查询W元素是否存在集合中的时候,同样的方法将W通过哈希映射到位数组上的3个点

    • 如果3个点的其中有一个点不为1,则可以判断该元素一定不存在集合中
    • 如果3个点都为1,则该元素可能存在集合中

因为此处不能判断该元素是否一定存在集合中,可能存在一定的误判率。

1.2 误差分析

可以从图中可以看到,向容器中 put 时,x1映射到(2/4/8),x2映射到(4/6/10): 在这里插入图片描述 假设现在要判断元素 W 是否在容器中,通过哈希函数计算出的结果是(4/6/8),虽然指定位都为1,但显然没有这个元素。因此这种情况说明元素虽然不在集合中,也可能对应的都是1,这是误判率存在的原因。

2.应用场景


在很多场景下,我们都需要一个能迅速判断一个元素是否在一个集合中。譬如:

  1. 网页爬虫对URL的去重,避免爬取相同的URL地址
  2. 反垃圾邮件,从数十亿个垃圾邮件列表中判断某邮箱是否垃圾邮箱(同理,垃圾短信)
  3. 缓存击穿,将已存在的缓存放到布隆中,当黑客访问不存在的缓存时迅速返回避免缓存及DB挂掉

问题

可能有人会问,我们直接把这些数据都放到数据库或者redis之类的缓存中不就行了,查询时直接匹配不就OK了?

是的,当这个集合量比较小,你内存又够大时,是可以这样做,你可以直接弄个HashSet、HashMap就OK了。但是当这个量以数十亿计,内存装不下,数据库检索极慢时该怎么办。

4种解决方案

  1. 将所有垃圾邮箱地址存到数据库,匹配时遍历
  2. 用HashSet存储所有地址,匹配时接近O(1)的效率查出来
  3. 将地址用MD5算法或其他单向映射算法计算后存入HashSet,无论地址多大,保存的只有MD5后的固定位数
  4. 布隆过滤器,将所有地址经过多个Hash算法,映射到一个bit数组

4种方案优劣

  1. 方案1,因为是保存完整的地址,占用空间大。一个地址16字节,10亿即可达到上百G的内存。而且数据库的查询效率也比不上HashSet等数据结构
  2. 方案2,虽然HashSet效率逼近O(1),但底层HashMap的扩容因子是0.75,也就是你想存75个数,至少需要一个100的数组,而且还会有不少的冲突。实际上,Hash的存储效率是0.5左右,存5个数需要10个的空间。算起来占用空间还是挺大的
  3. 方案3,因为保存部分信息,所以占用空间小于存储完整信息,但仍然存在冲突的可能(非垃圾邮箱可能MD5后和某垃圾邮箱一样,概率低)
  4. 方案4,将所有地址经过Hash后映射到同一个bit数组,因为只有一个超大的bit数组,保存所有的映射,占用空间极小,冲突概率高。只要概率在可以接受的范围,用时间换空间

可以看到,每种方案都有自己的不足之处,所以一定要根据数据规模和业务需求来确定到底使用什么。

3.BloomFilter 代码实现

下面就直接贴代码,注释已经写得很详细了,而且布隆过滤器的逻辑本身就不复杂,应该还是比较容易理解的...

class BloomFilter{
	// 二进制向量(数组)的位数,相当于能存储1000万条url左右,误报率为千万分之一
    private static final int BIT_SIZE = 2 << 28 ;
    // 二进制数组(2^28 byte)
    private BitSet bits = new BitSet(BIT_SIZE);
    
    // 用于生成信息指纹的8个随机数,最好选取质数(使同一算法产生8个不同hash函数)
    private static final int[] seeds = new int[]{3, 5, 7, 11, 13, 31, 37, 61};    
    // 用于存储具体的8个哈希对象(每个里面包含了不同结果的hash函数)
    private Hash[] func = new Hash[seeds.length];

    public BloomFilter(){
        // 构造BloomFilter时生成这8个随机哈希对象
        for(int i = 0; i < seeds.length; i++){
            func[i] = new Hash(BIT_SIZE, seeds[i]);
        }
    }

    /**
     * 操作一:向过滤器中添加字符串
     */
    public void addValue(String value)  
    {  
       
        if(value != null){
            // 将字符串value哈希为8个或多个整数
            for(Hash f : func) 
                //然后在这些整数的bit上变为1
                bits.set(f.hash(value), true); 
        }

    }  

    /**
     * 操作二:判断字符串是否包含在布隆过滤器中
     */
    public boolean contains(String value)  
    {  
        if(value == null) 
            return false;  

        boolean ret = true;  

        // 将要比较的字符串重新以上述方法计算hash值,再与布隆过滤器比对
        for(Hash f : func)
            // 注:这里 && ret 很关键,若有false了则能保证结果一定是false
            ret = ret && bits.get(f.hash(value));  
        return ret;  
    }  

    /**
     * 随机哈希值对象(静态内部类)
     */
    public static class Hash{
        private int size; // 二进制向量数组大小
        private int seed; // 随机数种子

        public Hash(int cap, int seed){
            this.size = cap;
            this.seed = seed;
        }

        /**
         * 计算哈希值(也可以选用别的恰当的哈希函数)
         */
        public int hash(String value){
            int result = 0;
            int len = value.length();
            // 具体Hash算法:加权求和!!!
            for(int i = 0; i < len; i++){
                result = seed * result + value.charAt(i);
            }
		   // 注:取模,得到具体二进制数组下标(result%(size-1))
            return (size - 1) & result;
        }
    }
}
public class Test {
    public static void main(String[] args){

        BloomFilter b = new BloomFilter();
        b.addValue("www.baidu.com");
        b.addValue("www.sohu.com");

        System.out.println(b.contains("www.baidu.com"));
        System.out.println(b.contains("www.sina.com"));
    }
}