【JUC源码】线程池:ThreadPoolExecutor万字源码深析(超详细注释)

714 阅读17分钟

在文章开始前,我们先看看线程池有什么作用。线程是一种稀缺资源,若不加以限制,不仅会占用大量资源,还会影响系统的稳定性。而线程池可以对线程的创建与停止、线程数量等等因素加以控制,使得线程在一种可控的范围内运行,不仅能保证系统稳定运行,而且方便性能调优。另外,每次请求到来时,由于线程的创建已经完成,所以可以直接执行任务,减少了每次创建线程、销毁线程的开销,并且提高了响应速度。

OK,下面我们就进入正戏,源码...

1.结构

ThreadPoolExecutor 核心继承关系,成员变量及主要构造函数:

public class ThreadPoolExecutor extends AbstractExecutorService {
    
    // ctl 线程池状态控制字段,由两部分组成:
    // int ctlOf(int rs, int wc) { return rs | wc; }
	private final AtomicInteger ctl = new AtomicInteger(ctlOf(RUNNING, 0));
    // 1:workerCount  wc 工作线程数,我们限制 workerCount 最大到(2^29)-1,大概 5 亿个线程
    private static final int COUNT_BITS = Integer.SIZE - 3;// 29
    private static final int CAPACITY   = (1 << COUNT_BITS) - 1;// =(2^29)-1=536870911
    // 2:runState rs 线程池的状态,提供了生命周期的控制,源码中有很多关于状态的校验,状态枚举如下:
    private static final int RUNNING    = -1 << COUNT_BITS;//536870912
    private static final int SHUTDOWN   =  0 << COUNT_BITS;//0
    private static final int STOP       =  1 << COUNT_BITS;//536870912
    private static final int TIDYING    =  2 << COUNT_BITS;//1073741824
    private static final int TERMINATED =  3 << COUNT_BITS;//1610612736

    
    // Worker 线程池中任务执行的最小单元
    private final class Worker extends AbstractQueuedSynchronizer implements Runnable{...}
    
    
    // 任务队列,阻塞队列,来保持线程的存活周期
    // 注:这里使用阻塞队列而不是普通容器,是为了worker在取任务时借助它的线程调度能力
    //    比如当线程池中的线程空闲下来了,它就会在队列的另一端等待外部线程投递任务
    //    这里注意,因为将外部线程的任务放入任务队列调用的是offer方法,所以入队时不会出现外部线程阻塞
    private final BlockingQueue<Runnable> workQueue;
	// 工作线程集合,包含线程池中所有的工作线程
    private final HashSet<Worker> workers = new HashSet<Worker>();
    // 锁,大多数情况下是控制对 workers 的访问权限(如将新worker加入)
    private final ReentrantLock mainLock = new ReentrantLock();
    private final Condition termination = mainLock.newCondition();
    
   
    // 已完成任务的计数
    volatile long completedTasks;
    // 线程池最大容量
    private int largestPoolSize;
    // 已经完成的任务数
    private long completedTaskCount;
    
    //-----------------------------用户可控属性(volatile)-----------------------------
    // 可以使用 threadFactory 创建 thread
    // 创建失败一般不抛出异常,只有在 OutOfMemoryError 时候才会
    private volatile ThreadFactory threadFactory;
    // 线程空闲的最大时间
    private volatile long keepAliveTime;
    // coreSize,allowCoreThreadTimeOut决定是否回收
    private volatile int corePoolSize;
    // maxSize,除核心线程外,空闲就会回收
    private volatile int maximumPoolSize;
    // 饱和或者运行中拒绝任务的 handler 处理类
    private volatile RejectedExecutionHandler handler;
    
    // 默认的拒绝策略
    private static final RejectedExecutionHandler defaultHandler = new AbortPolicy();
    
    // 设置 true 的话,核心线程空闲 keepAliveTime 时间后,也会被回收
    // 需要调用allowCoreThreadTimeOut方法进行设置,默认false
    private volatile boolean allowCoreThreadTimeOut;
    
    //-------------------------------构造函数----------------------------------------
    // 构造函数的作用就是设置上面的volatile变量们
    // 注:前五参数个必有,theadFactory与rejected可以没有
    public ThreadPoolExecutor(int corePoolSize,
                          int maximumPoolSize,
                          long keepAliveTime,
                          TimeUnit unit,
                          BlockingQueue<Runnable> workQueue,
                          ThreadFactory threadFactory,
                          RejectedExecutionHandler handler) {...}
}

1.1 继承体系

Executor

定义 execute 方法来执行任务,入参是 Runnable,无出参

public interface Executor {
    void execute(Runnable command);
}

ExecutorService

Executor 的功能太弱,ExecutorService 丰富了对任务的执行和管理的功能,主要代码如下:

public interface ExecutorService extends Executor {
    // 提交有返回值的任务,使用 get 方法可以阻塞等待任务的执行结果返回
    <T> Future<T> submit(Callable<T> task);
    // 提交没有返回值的任务,如果使用 get 方法的话,任务执行完之后得到的是 null 值
    Future<?> submit(Runnable task);
    
    // 给定任务集合,返回已经执行完成的 Future 集合,每个返回的 Future 都是 isDone = true 的状态
    <T> List<Future<T>> invokeAll(Collection<? extends Callable<T>> tasks)
        throws InterruptedException;
    // 给定任务中有一个执行成功就返回,如果抛异常,其余未完成的任务将被取消
    <T> T invokeAny(Collection<? extends Callable<T>> tasks)
        throws InterruptedException, ExecutionException;
    
    // 关闭,不会接受新的任务,也不会等待未完成的任务
    // 如果需要等待未完成的任务,可以使用 awaitTermination 方法
    void shutdown();
    // 在超时时间内,等待剩余的任务终止
    boolean awaitTermination(long timeout, TimeUnit unit)
        throws InterruptedException;
    
    // executor 是否已经关闭了,返回值 true 表示已关闭
    boolean isShutdown();
    // 所有的任务是否都已经终止,是的话,返回 true
    boolean isTerminated();
    
}

AbstractExecutorService

  • 抽象类,封装了 Executor 的很多通用功能
  • 实现了部分ExecutorService方法
public abstract class AbstractExecutorService implements ExecutorService {
   
    // 将Callabbe,想要返回值的Runnable转化成Cunnable
    protected <T> RunnableFuture<T> newTaskFor(Runnable runnable, T value) {
        return new FutureTask<T>(runnable, value);
    }
    // FutureTask(Runnable,T) -> RunnableFuture -> Runnable
    protected <T> RunnableFuture<T> newTaskFor(Callable<T> callable) {
        return new FutureTask<T>(callable);
    }
    
    // submit调用的还是execute
    // 只不过将Callable,要返回值的Runnable提前转化成了Runnable
    // 提交无返回值的任务
    public Future<?> submit(Runnable task) {
        if (task == null) throw new NullPointerException();
        // ftask 其实是 FutureTask
        RunnableFuture<Void> ftask = newTaskFor(task, null);
        execute(ftask);
        return ftask;
    }
    // 提交有返回值的任务
    public <T> Future<T> submit(Callable<T> task) {
        if (task == null) throw new NullPointerException();
        // ftask 其实是 FutureTask
        RunnableFuture<T> ftask = newTaskFor(task);
        execute(ftask);
        return ftask;
    }
}

1.2 相关参数

线程池状态

  • RUNNING:可以接收新任务,同时也可以处理阻塞队列里面的任务
  • SHUTDOWN:不可以接收新任务,但可以处理阻塞队列里面的任务
  • STOP:不可以接收新任务,也不处理阻塞队列里的任务,同时中断正处理的任务
  • TIDYING:属于过渡阶段,在这个状态表示所有任务已经结束,当前线程池无有效线程,并将调用terminal方法
  • TERMINALED:终止状态 在这里插入图片描述

拒绝策略

  • AbortPolicy(默认):抛出异常
  • CallerRunsPolicy:不使用线程池,主线程来执行
  • DiscardPolicy:直接丢弃任务
  • DiscardOldestPolicy:丢弃队列中最老任务

1.3 Worker

线程池中任务执行的最小单元,同它的名字一样是执行任务的工具人。

由于Worker实现了Runnable,所以Worker是本质是一个线程任务。那么请先考虑下面三个问题:

  1. 为什么Worker要实现Runnable,而不是创建线程时直接用 firstTask?

    答:一句话,为了线程复用。说直白点就是当线程new出来之后,它的Runnable就不能变了,所以如果直接拿某一个任务去创建线程,那么它就不能再执行别的新任务了,就无法做到复用。

  2. 那实际要执行的任务怎么办,放在那里?

    答:放置的位置有两个(这段逻辑可以在runWorker方法中看到):

    1. 在创建worker时,将第一个任务(firstTask)通过构造函数组合进来,执行完之后就删掉(置为null)
    2. 将其余任务全部放到任务队列(workQueue)中,用完就删掉
  3. 那要是创建的线程多了,好多线程都没有任务空闲下来了怎么办?

    答:若一个线程迟迟等不到任务执行就会被回收,具体回收策略在 getTask 方法中可以看到

private final class Worker
    extends AbstractQueuedSynchronizer
    implements Runnable
{
	// 属于当前worker的执行任务的线程
	final Thread thread;
	// 实际需要执行的任务。顾名思义只保存第一个执行的任务,第一个任务执行完后=null
    Runnable firstTask;
	
	Worker(Runnable firstTask) {
		// 将AQS的状态设置为-1
		// 从后面的isLocked方法可以看到,state!=0 表示已经被加锁
	    setState(-1); // inhibit interrupts until runWorker
	    this.firstTask = firstTask;
		// !!!为了线程的复用,Worker本身实现了 Runnable,并且把自己作为任务传递给 thread。非常巧妙的设计!
	    this.thread = getThreadFactory().newThread(this);
	}
	
	// Thread的启动方法start实际调用的就是run,而这里实际有两个run:
    // 1.Worker 本身是 Runnable,run 方法是 Worker 执行的入口
    // 2.runWorker 是外部的方法,会调用firstTask的run方法
    public void run() {
        runWorker(this);
    }
}

另外,Worker 本身也实现了 AQS,所以其本身也是一个锁,其在执行任务的时候,会锁住自己,任务执行完成之后,会释放自己,保证了在一个线程执行任务时再被丢入别的任务。相关方法如下:

public void lock()        { acquire(1); }
public boolean tryLock()  { return tryAcquire(1); }
public void unlock()      { release(1); }
public boolean isLocked() { return isHeldExclusively();  // Lock methods    
                           
// 尝试加锁,CAS 赋值为 1,表示锁住
protected boolean tryAcquire(int unused) {
    if (compareAndSetState(0, 1)) {
        setExclusiveOwnerThread(Thread.currentThread());
        return true;
    }
    return false;
}

// 尝试释放锁,释放锁没有 CAS 校验,可以任意的释放锁
protected boolean tryRelease(int unused) {
    setExclusiveOwnerThread(null);
    setState(0);     
    return true; 
}

// 0 代表没有锁住,否则代表锁住(-1,1)
protected boolean isHeldExclusively() {
    return getState() != 0;
}

void interruptIfStarted() {
       Thread t;
       if (getState() >= 0 && (t = thread) != null && !t.isInterrupted()) {
           try {
               t.interrupt();
           } catch (SecurityException ignore) {
           }
       }
}                                        

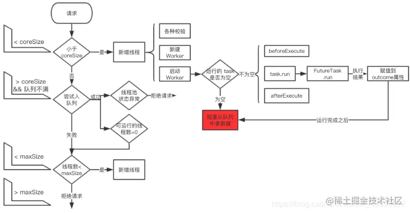
2.方法解析 & api

在这里插入图片描述

2.1 execute()

入口,选择执行策略,分为以下三种情况:

  • 情况一:工作线程 < 核心数 ,创建一个线程去执行任务
  • 情况二:工作线程 >= 核心数 且 任务队列未满,加入任务队列(等待核心线程来执行)
    • 线程池出现异常,删除当前任务
    • 极限情况:入队时可用线程刚好被回收,新建一个没有任务的线程
  • 情况三:任务队列已满
    • 队列已满 && 线程数 < maxSize:创建新的线程来处理任务
    • 队列已满 && 线程数 >= maxSize:使用 RejectedExecutionHandler 类拒绝请求
public void execute(Runnable command) {
    if (command == null)
        throw new NullPointerException();
    int c = ctl.get(); // 获取 ctl 
    // 情况一:工作的线程小于核心线程数,创建新的线程,成功返回,失败不抛异常
    if (workerCountOf(c) < corePoolSize) {
        if (addWorker(command, true))
            return;
        // 由于 addWorker -> runWorker -> getTask,所以线程池状态可能发生变化
        c = ctl.get();
    }
    // 情况二:工作的线程大于等于核心线程数且任务队列没满
    // 注:isRunning是校验线程池状态是否正常。另外,offer不阻塞而是返回t/f
    if (isRunning(c) && workQueue.offer(command)) {
        int recheck = ctl.get();
        // 如果线程池状态异常 尝试从队列中移除任务,可以移除的话就拒绝掉任务
        if (!isRunning(recheck) && remove(command))
            reject(command);
        // 发现可运行的线程数是 0,就初始化一个线程,这里是个极限情况,入队的时候,突然发现可用线程都被回收了
        else if (workerCountOf(recheck) == 0)
            // Runnable是空的,不会影响新增线程,但是线程在 start 的时候不会运行
            // Thread.run() 里面有判断
            addWorker(null, false);
    }
    // 情况三:队列满了,开启线程到 maxSize,如果失败直接拒绝(这段逻辑可以在addWorker方法中看到)
    else if (!addWorker(command, false))
        reject(command);
}

2.2 addWorker()

创建woker,返回worker中的线程是否成功启动。大致过程如下:

  1. 线程池状态校验
    • 失败,返回 false。原因有二:
      • 线程池状态异常:SHUTDOWN,STOP,TIDYING,TERMINALED
      • 工作线程数溢出:线程数 >= 容量 或 线程数 >= coreSize or maxSize
    • 成功:CAS使workCount加一
  2. 创建Worker
    1. 创建两个标识变量:workerAdded,workerStarted
    2. 构造woker,在构造时会通过newThread方法创建出一个新线程
    3. 上锁,将新建的 worker加入管理worker的容器(Set)。锁保证了并发时的线程安全
  3. 启动worker中的线程,调用逻辑是:Thread#start -> Worker#run -> runWorker
// firstTask 不为空可以直接执行,为空执行不了,Thread.run()方法有判断,Runnable为空不执行
// core 为 true 表示线程最大新增个数是 coresize,false 表示最大新增个数是 maxsize
private boolean addWorker(Runnable firstTask, boolean core) {
    
	// break retry 跳到retry处,且不再进入循环
	// continue retry 跳到retry处,且再次进入循环
    retry:
--------------------------------------------------------------------------------------------------------------    
    // 1.先是各种状态的校验
    for (;;) {
        int c = ctl.get();
        int rs = runStateOf(c); // 获取线程池状态
        
        // 1.1 校验线程池状态,rs>=0:SHUTDOWN,STOP,TIDYING,TERMINALED
        if (rs >= SHUTDOWN && ! (rs == SHUTDOWN && firstTask == null && ! workQueue.isEmpty())) 
            return false;

        for (;;) {
            int wc = workerCountOf(c); // 得到当前工作线程数,即worker数
            // 1.2 校验工作中的线程数大于等于容量,或者大于等于 coreSize or maxSize
            if (wc >= CAPACITY ||
                wc >= (core ? corePoolSize : maximumPoolSize)) // 如果core为true就判断是否大于coreSize,否则判断maxSize
                return false;
            // CAS修改workerCount(+1)
            if (compareAndIncrementWorkerCount(c))
                // break 结束 retry 的 for 循环
                break retry;
            // 到这里可能是CAS失败了,重新获取 ctl
            c = ctl.get();  
            // 如果线程池状态被更改
            if (runStateOf(c) != rs)
                continue retry; // 跳转到retry位置,重新判断
            // else CAS failed due to workerCount change; retry inner loop
        }
    }
--------------------------------------------------------------------------------------------------------------
	// 2.创建worker
	// 2.1 创建标识变量
    boolean workerStarted = false; // woker启动标识
    boolean workerAdded = false; // woker成功加入worker容器标识
    Worker w = null;
    try {
    	// 2.2 构造worker。在worker的构造函数中会调用newThread方法创建一个Thread
    	// 注:由于Worker也实现了Runnable,所以在创建线程的时候是newThread(this)。这是一个巧妙的设计
        w = new Worker(firstTask);
        final Thread t = w.thread; // 获取worker中的线程
        // 2.3 将worker加入到worker容器(Set)
        if (t != null) {
            final ReentrantLock mainLock = this.mainLock; // 这个mainLock是一个成员变量,作用是控制对worker的操作
            // 加锁是因为,可能有多个线程同时要将worker放入worker容器
            mainLock.lock();
            try {
				// 获取到线程池状态rs
                int rs = runStateOf(ctl.get());
                if (rs < SHUTDOWN || // 如果线程池状态是 RUNNING
                    (rs == SHUTDOWN && firstTask == null)) { // 线程池是SHUTDOWN且要执行的任务为null
                    if (t.isAlive()) // precheck that t is startable
                        throw new IllegalThreadStateException();
                    // 将当前woker加入到 HashSet<Worker> workers 中
                    workers.add(w); 
                    int s = workers.size(); // 获取到 workers 的大小,即现在有几个worker
                    // 如果worker数已经大于了最大线程池容量
                    if (s > largestPoolSize) 
                        largestPoolSize = s; // 将largestPoolSize设置为worker现在的书香
                    workerAdded = true; // 添加标志设置为成功
                }
            } finally {
                mainLock.unlock(); // 解锁
            }
--------------------------------------------------------------------------------------------------------------            
            // 3.启动如果woker中的线程。前提是worker已经添加成功
            if (workerAdded) {
                // 启动刚创建线程:Thread#start -> Worker#run -> runWorker
                t.start();
                workerStarted = true; // 线程启动标志置为true
            }
        }
    } finally {
    	// 如果线程启动失败
        if (! workerStarted) 
            addWorkerFailed(w);
    }
    // 返回线程是否启动成功
    return workerStarted;
}

2.3 runWorker()

首先获取任务,然后让worker去执行任务。该方法大致逻辑如下:

  1. 获取任务task,有两个途径
    • firstTask:Worker的初始任务
    • getTask():任务队列的任务
  2. 上锁,防止线程执行时被再丢入任务
  3. 若线程池处于STOP,则中断当前线程
  4. 执行 before钩子函数
  5. 执行任务,即调用 task.run()
  6. 执行 after 钩子函数
  7. 删除当前任务,释放锁。while执行下一次任务

这里再注意一点,while 目的是维持当前线程持续执行任务,但线程如果迟迟拿不到 task(getTask方法中会阻塞等待)就会退出循环,即线程生命结束被回收。

final void runWorker(Worker w) {
    Thread wt = Thread.currentThread(); // 获取当前线程
    Runnable task = w.firstTask;  // 尝试获取创建worker时的firstTask
    
    w.firstTask = null; // 从这可以看出,只要firstTask执行过一次,就会一直被置为null
    w.unlock(); // allow interrupts
    boolean completedAbruptly = true;
    try {
    	// 1.获取任务:如果firstTask已经被执行过了,就从任务队列中获取
    	// 注:通过while维持了线程的存活,并不断获取任务取执行。若迟迟拿不到任务,就会退出while结束线程
        while (task != null || (task = getTask()) != null) {
            // 2.锁住 worker,防止worker在执行任务时被丢入另一个任务
            w.lock();
            // 3.判断线程池若处于 stop 中,但线程没有到达中断状态,帮助线程中断
            if ((runStateAtLeast(ctl.get(), STOP) ||
                 (Thread.interrupted() &&
                  runStateAtLeast(ctl.get(), STOP))) &&
                !wt.isInterrupted())
                wt.interrupt();
            try {
                // 4.执行 before 钩子函数
                beforeExecute(wt, task);
                Throwable thrown = null;
                try {
                    // 5.同步执行任务
                    task.run();
                } catch (RuntimeException x) {
                    thrown = x; throw x;
                } catch (Error x) {
                    thrown = x; throw x;
                } catch (Throwable x) {
                    thrown = x; throw new Error(x);
                } finally {
                    // 6.执行 after 钩子函数
                    // 如果这里抛出异常,会覆盖 catch 的异常,所以这里异常最好不要抛出来
                    afterExecute(task, thrown);
                }
            } finally {
                // 7.任务执行完成,删除任务,并计算解锁
                task = null;
                w.completedTasks++;
                w.unlock();
            }
        }
        completedAbruptly = false;
    } finally {
        // 做一些抛出异常的善后工作
        processWorkerExit(w, completedAbruptly);
    }
}

2.4 getTask()

从阻塞队列中获取任务,若阻塞等待后还没取到任务就会返回null,从而使当前线程在runWorker方法中退出while循环被回收,因为没事干了留着还浪费资源。具体回收策略在源码中,该方法大致流程如下:

  1. 第一次判断回收当前线程:线程池SHUTDOWN,且队列空
  2. 第二次判断回收当前线程,满足下列任一条件即可:
    1. wc > maximumPoolSize && wc > 1:已有worker数超过线程池最大容量,且回收后线程池最少还有一个线程
    2. wc > maximumPoolSize && workQueue.isEmpty():已有worker数超过线程池最大容量,且任务队列为空
    3. timed && timedOut && wc > 1:允许回收核心线程,且已有线程数超过核心数,且回收后线程池最少还有一个线程
    4. timed && timedOut && workQueue.isEmpty():允许回收核心线程,且已有线程数超过核心数,且任务队列为空
  3. 从任务队列中获取任务(take或poll),若拿到了就返回,没拿到就将超时(timedOut)设置为true 注:只有timed为true才会使用poll然后等待KeepAliveTime时间,否则会使用take一直等待下去

这里再强调一次,核心线程与非核心线程只是概念上的区别,在代码中大家都一样,都是普通Thread。

private Runnable getTask() {
	// 标识是否超时
	// 默认false,但如果下面自旋中 poll 在 keepAliveTime(线程存活时间) 没等到任务,就会将timedOut置为true
    boolean timedOut = false; // Did the last poll() time out?

    for (;;) {
        int c = ctl.get();
        int rs = runStateOf(c); // 获取线程池状态
        
		// 1.第一次判断是否回当前收线程
        // 线程池关闭 && 队列为空,不需要在运行了,直接返回null
        if (rs >= SHUTDOWN && (rs >= STOP || workQueue.isEmpty())) {
            decrementWorkerCount(); // workerCount--
            return null;
        }

        int wc = workerCountOf(c); // 获取worker个数
        // timed的作用是决定在阻塞队列中等任务时用 poll 还是 take
        // timed = 核心线程可以被灭亡(默认false) || 运行的线程数大于 coreSize 
        boolean timed = allowCoreThreadTimeOut || wc > corePoolSize;
	   
        // 2. 第二次判断是否回收当前线程。组合后分为4种情况
        if ((wc > maximumPoolSize || (timed && timedOut))  // woker大于线程池最大数量 || (timed && 当前线程已经超时)
            && (wc > 1 || workQueue.isEmpty())) { // woker大于1 || 任务队列为空
            // 通过CAS使workerCount--
            if (compareAndDecrementWorkerCount(c)) 
                return null;
            continue;
        }

        try {
        	// 3.从阻塞队列中获取任务。timed决定了是使用 poll 还是 take
            Runnable r = timed ?
                workQueue.poll(keepAliveTime, TimeUnit.NANOSECONDS) : // poll,超时了就返回
                workQueue.take(); // take,任务队列中没任务会阻塞等待
            // 如果在队列拿到了任务就返回
            if (r != null)
                return r;
            // 没拿到就将超时timedOut设置为true,表示此时队列没有数据
            timedOut = true;
        } catch (InterruptedException retry) {
            timedOut = false;
        }
    }
}

3.提炼总结

在文章的最后,我们先对 ThreadPoolExecutor 的关键信息做一些总结:

  • 线程池解决两个问题:

    • 通过减少任务间的调度开销 (主要是通过线程池中的线程被重复使用的方式),来提高大量任务时的执行性能
    • 提供了一种方式来管理线程和消费,维护基本数据统计等工作,比如统计已完成的任务数;
  • 线程池容量相关参数:

    • coreSize:当新任务提交时,发现运行的线程数小于 coreSize,一个新的线程将被创建,即使这时候其它工作线程是空闲的,可以通过 getCorePoolSize 方法获得 coreSize

    • maxSize: 当任务提交时,coreSize < 运行线程数 <= maxSize,但队列没有满时,任务提交到队列中,如果队列满了,在 maxSize 允许的范围内新建线程;

      一般来说,coreSize 和 maxSize 在线程池初始化时就已经设定了,但我们也可以通过 setCorePoolSize、setMaximumPoolSize 方法动态的修改这两个值;

  • Keep-alive times 参数:

    • 作用: 如果当前线程池中有超过 coreSize 的线程,并且线程空闲的时间超过 keepAliveTime,当前线程就会被回收,这样可以避免线程没有被使用时的资源浪费;
    • 通过 setKeepAliveTime 方法可以动态的设置 keepAliveTime 的值;
    • 如果设置 allowCoreThreadTimeOut 为 ture 的话,core thread 空闲时间超过 keepAliveTime 的话,也会被回收;
  • 线程池新建时的队列选择有很多,比如:

    • ArrayBlockingQueue,有界队列,可以防止资源被耗尽;
    • LinkedBlockingQueue,无界队列,未消费的任务可以在队列中等待
    • SynchronousQueue,为了避免任务被拒绝,要求线程池的 maxSize 无界,缺点是当任务提交的速度超过消费的速度时,可能出现无限制的线程增长
  • 拒绝策略:在 Executor 已经关闭或对最大线程和最大队列都使用饱和时,可以使用 RejectedExecutionHandler 类进行异常捕捉。有如下四种处理策略:

    • AbortPolicy(默认):抛出异常
    • CallerRunsPolicy:不使用线程池,主线程来执行
    • DiscardPolicy:直接丢弃任务
    • DiscardOldestPolicy:丢弃队列中最老任务
  • ExecutorService 使用线程池中的线程执行提交的任务,线程池我们可以使用 Executors 进行配置.Executors 为常用的场景设定了可直接初始化线程池的方法,比如:

    • Executors#newCachedThreadPool 无界的线程池,并且可以自动回收
    • Executors#newFixedThreadPool 固定大小线程池
    • Executors#newSingleThreadExecutor 单个线程的线程池;
  • 另外,线程池提供了很多可供扩展的钩子函数,比如有:

    • 提供在每个任务执行之前 beforeExecute 和执行之后 afterExecute 的钩子方法,主要用于操作执行环境,比如初始化 ThreadLocals、收集统计数据、添加日志条目等
    • 如果在执行器执行完成之后想干一些事情,可以实现 terminated 方法,如果钩子方法执行时发生异常,工作线程可能会失败并立即终止。