17 倍加速:PyTorch 模型的 GPU 优化剖析

1,495 阅读5分钟

欢迎大家使用滴滴云GPU产品:www.didiyun.com/production/… ,全网价格最低,在最后购买结算页面输入大师码:9999,在原有价格基础上再享受9折优惠。

IFX 是滴滴自研的 AI 推理引擎框架,针对云、端、边提供 AI 部署解决方案。目前,滴滴内部有很多 PyTorch 模型已经接入到 IFX 云端框架,并且通过 Serving 方式上线。

在模型从接入到上线的整个流程中,有一个必需的环节:在相同环境下评测 IFX 相比 PyTorch(1.3.1) 带来的性能收益。

下面这个图就是最近接入的几个模型的性能实测结果:

这些模型大概分为两类:resnet 和 mobilenet。从上面结果可以看到 resnet 系列的(A、B、C、D)模型在适配到 IFX 框架之后性能提升大概在3-4倍,mobilenet 系列的(E、F)模型大概是17倍

针对用户接入的E、F模型,IFX 相比 PyTorch 提升了 17 倍左右,为什么有这么大的优化空间呢,本文就来一步一步分析下。

基础分析

E、F模型网络结构是 mobilenet-v3,这里是 mobilenet-v3模型介绍,可以看下模型主要的结构以及用途。从 PyTorch 导出的 onnx 模型中粗略估算了下,mobilenet-v3 包含约460个算子;

首先我们先分析一下 PyTorch 的实现,利用 nvprof 看到 PyTorch 的模型执行过程中调用了500+的算子,比460多的原因是 PyTorch 的 conv 算子实现中会额外调用一个数据处理算子。

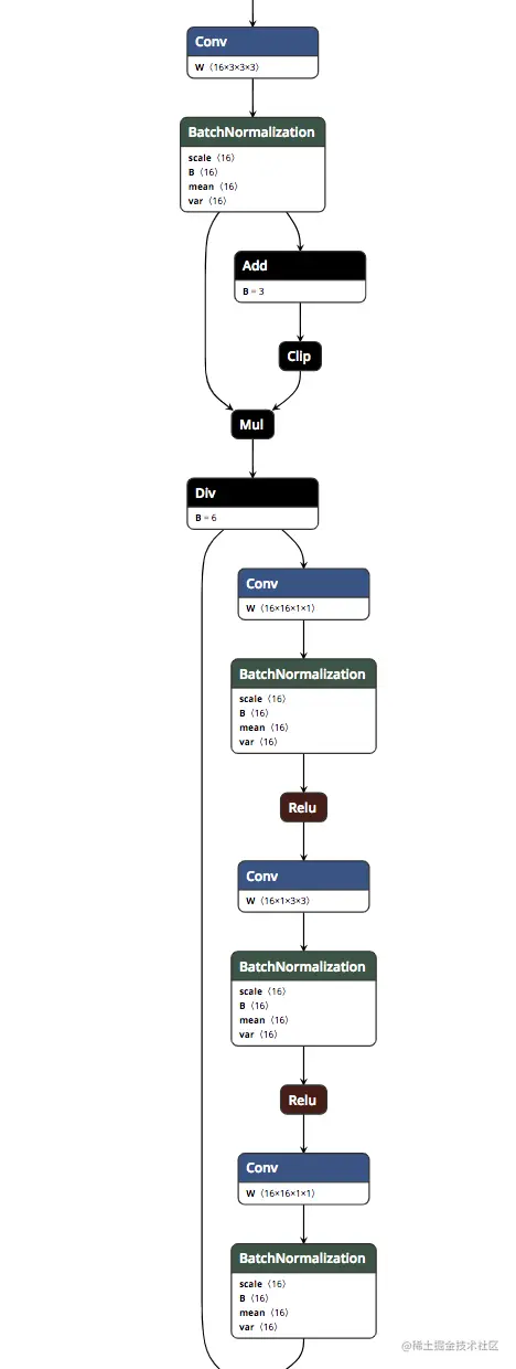
然后我们具体分析下模型结构,下面这个是 mobilenet-v3 网络中最常见结构。

mobilenet-v3 网络中用到了特殊的激活函数 hswish、hsigmoid,上面的四个黑色算子实现的是 hswish。

其 python 代码如下:

class hswish(nn.Module):
    def forward(self, x):
        out = x * F.relu6(x + 3, inplace=True) / 6
        return out

 class hsigmoid(nn.Module):
    def forward(self, x):
        out = F.relu6(x + 3, inplace=True) / 6
        return out

在整个 mobilenet-v3 网络中,hswish 调用了31次,hsigmoid 调用了13次,这样相关的算子总数是314+133=163个,在模型中占比还是比较大的,而 PyTorch 的计算中没有对这部分做单独的优化实现,只是依次进行基础运算。

这个图里面包含了 PyTorch 针对 hswish 的实现流程,4个红色箭头指向的计算单元分别实现了 hswish 的 add、clip、mul、div 操作,4个算子总耗时为 10.88us

下面说一下 IFX 针对此模型的一个优化方法,由于 hswish、hsigmoid 这两个算子具有通用性,所以 IFX 将 hswish、hsigmoid 两个函数整合成了2个单独的算子,这样的融合操作降低了算子个数,同时优化过的算子相比原来性能更好。

具体看下测试结果:

可以看到 IFX 单独实现的 hswish 算子计算耗时为2.14us,仅计算部分性能是 PyTorch 的5倍左右。

其实这个 hswish 的融合操作只是 IFX fusion 策略中的一个,像 conv+elementwise、conv+bn+relu 这种常见的结构是可以 fusion 成一个 conv 的。

在所有 fusion 策略应用到 mobilenet-v3 之后,模型算子个数由原来的460降低为160,数量降低的同时算子性能还有提升。

下面展示 IFX 针对模型优化,带来的性能提升:

测试条件性能
PyTorchPyTorchPyTorchTime: 25.6ms
IFX(只做 hswish+hsigmoid fusion + 基础算子优化)Time: 3.17888ms
IFX(应用所有融合以及算子优化策略)Time: 1.49237ms
(备注:我们没有直接对比 tensorRT,主要原因在于大量的业务模型,包括 mobilenet v3,在 tensorRT5.0.2 上面没办法直接跑起来,适配需要额外的开发工作量)

可以看到在只做了两个算子的融合+基础算子(Conv、Bn、Fc等)优化之后模型性能已经提升8倍左右,当把所有优化策略应用到模型之后,又有1倍+的性能提升。

算子数量优化掉这么多,为什么会产生这么大影响呢,需要理解的是所有的算子调用都需要从cpu 上 launch 到 GPU 上计算,这部分开销在 PyTorch 的实现里是很大的。

下面是针对子网络部分 nvprof 得到的结果:

可以看到完成17个算子的计算,GPU 上的耗时大概1.39ms,而其中真正计算占比很小(大约104us),空白区域是 PyTorch 调用到 GPU 其他的一些 Runtime API,这样看GPU 计算资源没有被充分利用。所以说针对 PyTorch 框架:operations more,waste more.

再来看看 IFX 框架的算子调用:

可以看到实现相同的子网络,IFX 5个算子大概的耗时是80us,其中计算的耗时在53ms,相比 PyTorch 计算效率更高。

这样测下来,针对典型子网络结构,IFX 快了 17 倍左右,和整体性能提升保持一致。测试过程和结果表明,PyTorch 慢是有道理的。

▎总结

PyTorch 的实现里确实是有一些 cuda 调用机制会直接或间接的带来很大开销。

除了这点之外,我们还可以从 nvprof 中看到在模型推理过程中 PyTorch 除了算子计算耗时、额外的 Runtime API 耗时之外还有很多空白的地方,**这些其实是在执行 cpu 上的指令。**那这个地方有没有优化空间呢?有的,大家可以分析下这部分耗时的原因。

欢迎大家使用滴滴云 GPU 云主机来进行深度学习模型的训练和推理,性能非常好。

购买时使用我的滴滴云AI大师码(9999)可以享受9折优惠哈!

www.didiyun.com/production/…