“共筑梦想、创赢未来”2020年生态环境产业创新创业大赛总决赛鸣金收官

245 阅读5分钟
创新引领发展,助力“美丽中国”建设。9月25日,“共筑梦想、创赢未来”2020年生态环境产业创新创业大赛总决赛在深圳市天安云谷国际会议中心圆满举办。通过一整天的激烈角逐,“面向高难废水处理的T-MAX分离膜”项目一举夺魁,获得本次大赛一等奖,深圳市龙岗区区委常委、副区长雷卫华,中电建生态环境集团有限公司总经理孔德安,天津经济技术开发区科技创新局副局长吴家海等领导为获奖项目颁发荣誉证书及奖励。

(图为“共筑梦想、创赢未来”2020年生态环境产业创新创业大赛总决赛现场)

节约资源和保护环境是基本国策,随着国家和社会对生态治理认识的不断加深,数字化、智能化、智慧化已成为生态环境治理与产业发展的内在需求和必然趋势,而生态环境产业也正悄然发生一场由双创热潮引领的产业升级与变革。此次

“共筑梦想、创赢未来”2020年生态环境产业创新创业大赛,见证了生态环境产业升级给环境、社会、人民带来的新变化、新气象、新未来。

人才荟萃,掀起创新热潮

据中电建生态环境集团有限公司田卫红副总工程师对创赛情况介绍,大赛自启动以来,圆满完成了

3场推介会,共收到266个参赛项目踊跃报名,覆盖水环境治理、大气环境治理、固体废弃治理等生态环境相关领域,所掌握的产品技术来源于国内、欧美以及日本等地区。经过初赛和复赛重重考验,15支优质队伍突出重围,强势入围总决赛。全国15强项目在节水新材料、除尘技术、废水处理、水下监测等方面充分展示了生态环境行业的发展成果和趋势,将此次大赛打造成了一个全国一流的生态环境产业“创新科技展”。

竞相角逐,路演现场精彩不断

总决赛采用“7+1+1+4”模式(即7分钟路演+1分钟导师助力+1分钟固定问答作答+4分钟答辩),全国15强在有限的时间内,向评审团详述自己的创新成果和创业规划,这个过程是一次自我展示的机会,更是一次交流分享、对接资本、接受点拨的重要“对话”。

中国电力建设集团有限公司总工程师周建平,美国人类生态科学院、俄罗斯科学院外籍院士李百炼,中国环境科学研究院原副院长兼总工程师夏青,广东省环境保护产业协会副秘书长李苑彬,北京雪迪龙科技股份有限公司董事长敖小强,深圳市龙岗区投控集团有限公司董事长陶红春,天津市滨海新区国有资本运营有限公司副总经理张传奇以及深圳市远致富海投资管理有限公司投资总监李文玉等8人担纲本次总决赛评委,他们从技术创新、市场前景、核心团队等角度综合考评参赛项目的发展潜力和市场走向,这不仅是一次评审过程,更是一次挖掘一批优秀的创新团队和技术,扶持培育一批高素质绿色创新发展项目的“开端”。

**领导致辞、院士分享、嘉宾对话**
中国生态环境部对外合作交流中心副总经济师陈明、深圳市生态环境局副局长张亚立、中国电力建设集团有限公司总工程师周建平、天津经济技术开发区科技创新局副局长吴家海先后上台为大赛致辞,均表达了对大赛的关怀、支持和鼓励。

李百炼院士带来以《以生态技术的创新引领城市规划与设计》为主题的内容分享,他表示,建设生态文明的关键在于,遵循尊重自然、顺应自然、保护自然之理念,同时追求经济繁荣、社会公平、人与自然和谐的生态安全之宗旨。只有用生态学的概念、原理和方法才能解决人类当前所面临的一系列的环境问题、人与自然和谐共存的问题。

(图为加利福尼亚大学河滨分校教授,美国人类生态科学院、俄罗斯科学院院士李百炼作分享)

在孔德安总经理的主持下,嘉宾们就“生态环境产业创新创业发展”议题展开高端对话,并结合自身的从业经历,向与会人员分享感受与体会。

(图为嘉宾对话环节)

颁奖仪式

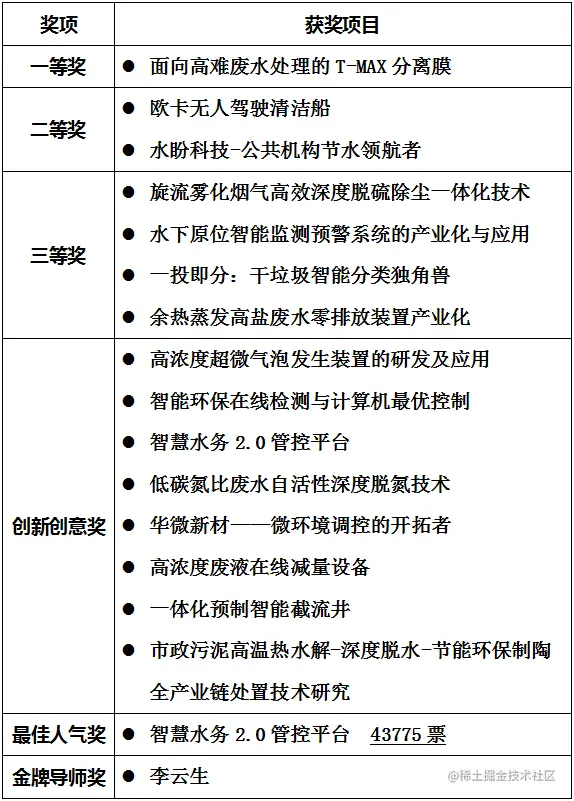
一天的比赛结束,本次大赛获奖结果产生。“面向高难废水处理的T-MAX分离膜”项目喜获本次大赛一等奖,“水盼科技-公共机构节水方案领航者”等项目分获二三等奖,“智慧水务2.0管控平台”项目取得最佳人气奖,“高浓度超微气泡发生装置的研发及应用”等项目取得创新创意奖,李云生董事长摘得金牌导师奖。

完整获奖名单

当前,生态环境产业正迎绝佳机遇期,前景广阔,而产业的高质量发展需要科技创新进行持续助力。赛事已落幕,创新创业之路却迎来新的“起点”,希望本届创赛优胜项目再接再厉,将梦想汇入产业高质量发展大潮,创造无愧于时代的新成绩。