SpringMVC到底是如何处理请求的?

209 阅读9分钟

很多人会用 SpringMVC,但对它的处理请求的方式并不清楚,当我们学习一个知识的时候,了解它会让我们更好地使用它,下面我们来看看 SpringMVC 是如何处理请求的。

请求流程的方式

先上图:

Spring MVC 框架也是一个基于请求驱动的 Web 框架,并且使用了前端控制器模式(是用来提供一个集中的请求处理机制,所有的请求都将由一个单一的处理程序处理来进行设计,再根据请求映射规则分发给相应的页面控制器(动作/处理器)进行处理。首先让我们整体看一下 Spring MVC 处理请求的流程:

  1. 首先用户发送请求,请求被 SpringMVC前端控制器(DispatherServlet)捕获;

  2. 前端控制器(DispatherServlet)对请求 URL 解析获取请求 URI,根据 URI,调用 HandlerMapping;

  3. 前端控制器(DispatherServlet)获得返回的 HandlerExecutionChain(包括 Handler 对象以及 Handler 对象对应的拦截器);

  4. DispatcherServlet 根据获得的 HandlerExecutionChain,选择一个合适的 HandlerAdapter。(附注:如果成功获得 HandlerAdapter 后,此时将开始执行拦截器的 preHandler(...) 方法);

  5. HandlerAdapter 根据请求的 Handler 适配并执行对应的 Handler;HandlerAdapter 提取 Request 中的模型数据,填充 Handler 入参,开始执行 Handler(Controller)。 在填充 Handler 的入参过程中,根据配置,Spring 将做一些额外的工作:

    HttpMessageConveter:将请求消息(如 Json、xml 等数据)转换成一个对象,将对象转换为指定的响应信息;

    数据转换:对请求消息进行数据转换。如 String 转换成 Integer、Double 等;

    数据格式化:如将字符串转换成格式化数字或格式化日期等;

    数据验证: 验证数据的有效性(长度、格式等),验证结果存储到 BindingResult 或 Error 中);

  6. Handler 执行完毕,返回一个 ModelAndView (即模型和视图)给 HandlerAdaptor;

  7. HandlerAdaptor 适配器将执行结果 ModelAndView 返回给前端控制器;

  8. 前端控制器接收到 ModelAndView 后,请求对应的视图解析器;

  9. 视图解析器解析 ModelAndView 后返回对应 View;

  10. 渲染视图并返回渲染后的视图给前端控制器;

  11. 最终前端控制器将渲染后的页面响应给用户或客户端。

案例实操

SpringMVC 请求执行源码解读

对于 SpringMVC 项目所有的请求入口(静态资源除外)这里都是从 web.xml 文件配置的前端控制器 DispatcherServlet 开始:

<!-- servlet请求分发器 -->
<servlet>
  <servlet-name>springMvc</servlet-name>
  <servlet-class>org.springframework.web.servlet.DispatcherServlet</servlet-class>
  <init-param>
    <param-name>contextConfigLocation</param-name>
    <param-value>classpath:servlet-context.xml</param-value>
  </init-param>
  <!-- 表示启动容器时初始化该Servlet -->
  <load-on-startup>1</load-on-startup>
</servlet>
<servlet-mapping>
  <servlet-name>springMvc</servlet-name>
  <!-- 这是拦截请求, /代表拦截所有请求,拦截所有.do请求 -->
  <url-pattern>/</url-pattern>
</servlet-mapping>

DispatcherServlet UML继承关系图如下:

这里关注蓝线部分继承结构:DispatcherServlet-->FrameworkServlet-->HttpServletBean-->HttpServlet-->GenericServlet-->Servlet,对于请求核心时序图如下:

对于 web 请求的处理,大家都知道是通过继承 HttpServlet 重写其 service 方法,这里打开 DispatcherServlet 源码发现这里并没有看到我们要找的 service 方法,此时到父类 FrameworkServlet 查找如下:可以看到父类重写 HttpServlet service 方法。

FrameworkServlet#service

/**
 * Override the parent class implementation in order to intercept PATCH requests.
 */
@Override
protected void service(HttpServletRequest request, HttpServletResponse response)
      throws ServletException, IOException {
   HttpMethod httpMethod = HttpMethod.resolve(request.getMethod());
   if (httpMethod == HttpMethod.PATCH || httpMethod == null) {
      processRequest(request, response);
   }
   else {
      super.service(request, response);
   }
}

从源码分析来看当请求方法为 patch 请求或者为 null 时执行 processRequest0 方法,其他情况则调用父类 service 方法,大家都知道 SpringMVC 请求大多请求是 get|post 请求为主,此时继续向上查看 FrameworkServlet 父类 HttpServletBean(抽象类继承 HttpServlet 并未重写 service 方法,所以向上继续寻找)--> HttpServlet service 方法:

HttpServlet#service

    @Override
    public void service(ServletRequest req, ServletResponse res)
        throws ServletException, IOException
    {
        HttpServletRequest  request;
        HttpServletResponse response;
        
        if (!(req instanceof HttpServletRequest &&
                res instanceof HttpServletResponse)) {
            throw new ServletException("non-HTTP request or response");
        }

        request = (HttpServletRequest) req;
        response = (HttpServletResponse) res;

        service(request, response);
    }
}


protected void service(HttpServletRequest req, HttpServletResponse resp)
        throws ServletException, IOException
    {
        String method = req.getMethod();

        if (method.equals(METHOD_GET)) {
            long lastModified = getLastModified(req);
            if (lastModified == -1) {
                // servlet doesn't support if-modified-since, no reason
                // to go through further expensive logic
                doGet(req, resp);
            } else {
                long ifModifiedSince = req.getDateHeader(HEADER_IFMODSINCE);
                if (ifModifiedSince < lastModified) {
                    // If the servlet mod time is later, call doGet()
                    // Round down to the nearest second for a proper compare
                    // A ifModifiedSince of -1 will always be less
                    maybeSetLastModified(resp, lastModified);
                    doGet(req, resp);
                } else {
                    resp.setStatus(HttpServletResponse.SC_NOT_MODIFIED);
                }
            }

        } else if (method.equals(METHOD_HEAD)) {
            long lastModified = getLastModified(req);
            maybeSetLastModified(resp, lastModified);
            doHead(req, resp);

        } else if (method.equals(METHOD_POST)) {
            doPost(req, resp);
            
        } else if (method.equals(METHOD_PUT)) {
            doPut(req, resp);
            
        } else if (method.equals(METHOD_DELETE)) {
            doDelete(req, resp);
            
        } else if (method.equals(METHOD_OPTIONS)) {
            doOptions(req,resp);
            
        } else if (method.equals(METHOD_TRACE)) {
            doTrace(req,resp);
            
        } else {
            //
            // Note that this means NO servlet supports whatever
            // method was requested, anywhere on this server.
            //

            String errMsg = lStrings.getString("http.method_not_implemented");
            Object[] errArgs = new Object[1];
            errArgs[0] = method;
            errMsg = MessageFormat.format(errMsg, errArgs);
            
            resp.sendError(HttpServletResponse.SC_NOT_IMPLEMENTED, errMsg);
        }
    }

可以看到 HttpServlet service 进行了重载,根据不同的请求类型然后调用不同处理方法,这里以 get 请求为例,当请求方法为 get 请求时在重载 service 方法中调用 doGet 方法进行处理,这里需要特别注意的是:HttpServlet 存在 doGet 方法实现,然而在继承的子类中也存在 doGet 方法实现,到底调用哪个方法?很明显调用子类的 doGet 方法(面向对象多态思想!!!)从继承 UML 关系图上看,最外层子类实现 doGet 方法的为 FrameworkServlet :

FrameworkServlet#doGet&processRequest

@Override
protected final void doGet(HttpServletRequest request, HttpServletResponse response)
      throws ServletException, IOException {

   processRequest(request, response);
}

	protected final void processRequest(HttpServletRequest request, HttpServletResponse response)
			throws ServletException, IOException {

        // 系统计时开始时间
		long startTime = System.currentTimeMillis();
		Throwable failureCause = null;
        // 国际化
		LocaleContext previousLocaleContext = LocaleContextHolder.getLocaleContext();
		LocaleContext localeContext = buildLocaleContext(request);
        //构建ServletRequestAttributes对象
		RequestAttributes previousAttributes = RequestContextHolder.getRequestAttributes();
		ServletRequestAttributes requestAttributes = buildRequestAttributes(request, response, previousAttributes);
		//异步管理
		WebAsyncManager asyncManager = WebAsyncUtils.getAsyncManager(request);
		asyncManager.registerCallableInterceptor(FrameworkServlet.class.getName(), new RequestBindingInterceptor());
		//初始化ContextHolders
		initContextHolders(request, localeContext, requestAttributes);

		try {
			doService(request, response);
		}
		catch (ServletException | IOException ex) {
			failureCause = ex;
			throw ex;
		}
		catch (Throwable ex) {
			failureCause = ex;
			throw new NestedServletException("Request processing failed", ex);
		}

		finally {
             //恢复原来的LocaleContext和ServiceRequestAttributes到LocaleContextHolder和RequestContextHolder,避免影响Servlet以外的处理,如Filter
			resetContextHolders(request, previousLocaleContext, previousAttributes);
			if (requestAttributes != null) {
				requestAttributes.requestCompleted();
			}
			logResult(request, response, failureCause, asyncManager);
            //发布ServletRequestHandlerEvent消息,这个请求是否执行成功都会发布消息的
			publishRequestHandledEvent(request, response, startTime, failureCause);
		}
	}




// initContextHolders(request, localeContext, requestAttributes);
	private void initContextHolders(HttpServletRequest request,
			@Nullable LocaleContext localeContext, @Nullable RequestAttributes requestAttributes) {

		if (localeContext != null) {
			LocaleContextHolder.setLocaleContext(localeContext, this.threadContextInheritable);
		}
		if (requestAttributes != null) {
			RequestContextHolder.setRequestAttributes(requestAttributes, this.threadContextInheritable);
		}
	}

该方法大概做了这几件事:国际化的设置,创建 ServletRequestAttributes 对象,初始化上下文 holders (即将 Request 对象放入到线程上下文中,如后续想要在方法中获取 request、response对象此时可以通过调用 LocaleContextHolder 对应方法即可),然后调用 doService 方法。对于 doService 方法,FrameworkServlet 类并未提供实现,该方法由 DispatcherServlet 子类实现:

DispatcherServlet#doService

DispatcherServlet 里面执行处理的入口方法是 doService,由于这个类继承于 FrameworkServlet 类,重写了 doService() 方法:

@Override
protected void doService(HttpServletRequest request, HttpServletResponse response) throws Exception {
   logRequest(request);

   // Keep a snapshot of the request attributes in case of an include,
   // to be able to restore the original attributes after the include.
   Map<String, Object> attributesSnapshot = null;
   if (WebUtils.isIncludeRequest(request)) {
      attributesSnapshot = new HashMap<>();
      Enumeration<?> attrNames = request.getAttributeNames();
      while (attrNames.hasMoreElements()) {
         String attrName = (String) attrNames.nextElement();
         if (this.cleanupAfterInclude || attrName.startsWith(DEFAULT_STRATEGIES_PREFIX)) {
            attributesSnapshot.put(attrName, request.getAttribute(attrName));
         }
      }
   }

    //Spring上下文
   request.setAttribute(WEB_APPLICATION_CONTEXT_ATTRIBUTE, getWebApplicationContext());
    //国际化解析器
   request.setAttribute(LOCALE_RESOLVER_ATTRIBUTE, this.localeResolver);
    //主题解析器
   request.setAttribute(THEME_RESOLVER_ATTRIBUTE, this.themeResolver);
    //主题
   request.setAttribute(THEME_SOURCE_ATTRIBUTE, getThemeSource());

    //重定向的数据  
   if (this.flashMapManager != null) {
      FlashMap inputFlashMap = this.flashMapManager.retrieveAndUpdate(request, response);
      if (inputFlashMap != null) {
         request.setAttribute(INPUT_FLASH_MAP_ATTRIBUTE, Collections.unmodifiableMap(inputFlashMap));
      }
      request.setAttribute(OUTPUT_FLASH_MAP_ATTRIBUTE, new FlashMap());
      request.setAttribute(FLASH_MAP_MANAGER_ATTRIBUTE, this.flashMapManager);
   }

   try {
      //request设置完相关的属性做真正的请求处理
      doDispatch(request, response);
   }
   finally {
      if (!WebAsyncUtils.getAsyncManager(request).isConcurrentHandlingStarted()) {
         // Restore the original attribute snapshot, in case of an include.
         if (attributesSnapshot != null) {
            restoreAttributesAfterInclude(request, attributesSnapshot);
         }
      }
   }
}

整个方法看下来处理的操作有:处理 include 标签的请求,将上下文放到 request 的属性中,将国际化解析器放到 request 的属性中,将主题解析器放到 request 属性中,将主题放到 request 的属性中,处理重定向的请求数据最后调用 doDispatch 这个核心的方法对请求进行处理:

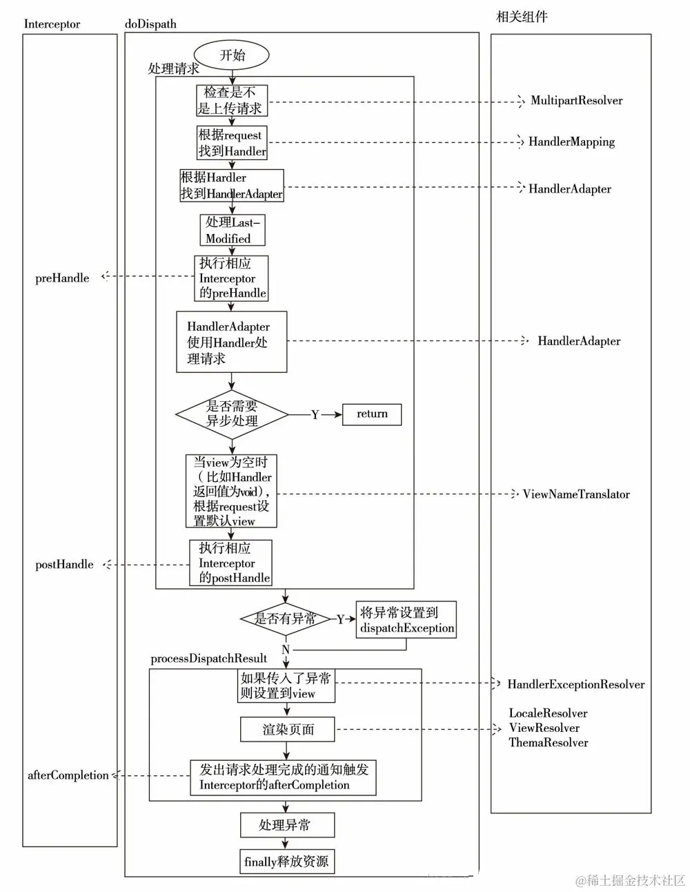
DispatcherServlet#doDispatch

该方法是在 doService 方法中调用的,从底层设计了整个请求的处理流程:

  • 根据 request 找到 Handler
  • 根据 Handler 找到对应的 HandlerAdapter
  • 用 HandlerAdapter 处理 Handler
  • 调用 processDispatchResult 方法处理上面之后的结果(包含View渲染并输出给用户)
protected void doDispatch(HttpServletRequest request, HttpServletResponse response) throws Exception {
   HttpServletRequest processedRequest = request;
   HandlerExecutionChain mappedHandler = null;
   boolean multipartRequestParsed = false;
   WebAsyncManager asyncManager = WebAsyncUtils.getAsyncManager(request);

   try {
      ModelAndView mv = null;
      Exception dispatchException = null;

      try {
          // 校验是否为上传请求 是上传请求执行解析 否则返回request
         processedRequest = checkMultipart(request);
         multipartRequestParsed = (processedRequest != request);

         // 根据访问的Handler 返回指定对应的HandlerExecutionChain对象 这里从HandlerMapping 集合中查找 HandlerExecutionChain 对象包含Handler与拦截器HandlerInterceptor列表
         mappedHandler = getHandler(processedRequest);
         if (mappedHandler == null) {
            noHandlerFound(processedRequest, response);
            return;
         }

         // 根据得到的Handler 获取对应的HandlerAdaptor对象
         HandlerAdapter ha = getHandlerAdapter(mappedHandler.getHandler());

         // 处理GET、HEAD请求的Last-Modified
         String method = request.getMethod();
         boolean isGet = "GET".equals(method);
         if (isGet || "HEAD".equals(method)) {
            long lastModified = ha.getLastModified(request, mappedHandler.getHandler());
            //当数据没有更改时,就直接返回上次的数据,提高效率
             if (new ServletWebRequest(request, response).checkNotModified(lastModified) && isGet) {
               return;
            }
         }

         //执行Interceptor的preHandle 
         if (!mappedHandler.applyPreHandle(processedRequest, response)) {
            return;
         }

         // 执行Handler 返回ModelAndView
         mv = ha.handle(processedRequest, response, mappedHandler.getHandler());

          //如果需要异步处理,直接返回
         if (asyncManager.isConcurrentHandlingStarted()) {
            return;
         }

         //当view为空时,根据request设置默认view,如Handler返回值为void
         applyDefaultViewName(processedRequest, mv);
         //执行相应Interceptor的postHandle 
         mappedHandler.applyPostHandle(processedRequest, response, mv);
      }
      catch (Exception ex) {
         dispatchException = ex;
      }
      catch (Throwable err) {
         // As of 4.3, we're processing Errors thrown from handler methods as well,
         // making them available for @ExceptionHandler methods and other scenarios.
         dispatchException = new NestedServletException("Handler dispatch failed", err);
      }
       //处理返回结果,包括处理异常、渲染页面,发出完成通知触发Interceptor的afterCompletion
      processDispatchResult(processedRequest, response, mappedHandler, mv, dispatchException);
   }
   catch (Exception ex) {
      triggerAfterCompletion(processedRequest, response, mappedHandler, ex);
   }
   catch (Throwable err) {
      triggerAfterCompletion(processedRequest, response, mappedHandler,
            new NestedServletException("Handler processing failed", err));
   }
   finally {
      if (asyncManager.isConcurrentHandlingStarted()) {
         // Instead of postHandle and afterCompletion
         if (mappedHandler != null) {
            mappedHandler.applyAfterConcurrentHandlingStarted(processedRequest, response);
         }
      }
      else {
         // Clean up any resources used by a multipart request.
         if (multipartRequestParsed) {
            cleanupMultipart(processedRequest);
         }
      }
   }
}
  1. doDispatcher 首先检查是不是上传请求,如果是则将 request 转换为 MultipartHttpServletRequest,并将 multipartRequestParsed 标志设置为 true;

  2. 通过 getHandler 获取 Handler 处理器链 HandlerExecutionChain;

  3. 处理GET、HEAD请求的 Last-Modified,这里主要判断 Last-Modified 值是否被修改来处理决定是否采用缓存数据;

  4. 接下来依次调用相应的 Interceptor 的 preHandle,执行拦截器拦截操作;

  5. 拦截器 preHandle 方法执行后,此时开始通过 HandlerAdapter 适配对应的 Handler 执行(这里才是真正要执行的 Controller 方法), Handler 处理完请求后,如果需要异步处理则直接返回,如果不需要异步处理,当 view 为空时,设置默认 view,然后执行相应的 Interceptor 的postHandle。

  • Handler:处理器,他直接对应着 MVC 中的 C,也就是 Controller 层,它的具体表现形式有很多,可以是类,也可以是方法(通常以方法居多),因为它的定义是 Object,我们在方法中标注的 @RequestMapping 的所有方法都可以看成一个 Handler,只要可以实际处理请求的都可以看成 Handler。
  • HandlerMapping:用来查找 Handler,在 SpringMVC 中会处理很多请求,每一个请求都需要一个 Handler 来处理,具体接受到请求后需要哪一个 Handler 来处理,此时通过 HandlerMapping 来实现查找。
  • HandlerAdapter:适配器,不同的 Handler 需要找到不同 HandlerAdapter 来调用 Handler。就如工厂里需要使用工具,工人(HandlerAdapter)使用工具(Handler)完成工作,而 HandlerMapping 用于根据需要完成的工作来找到相应的工具。

DispatcherServlet#processDispatchResult

processDispatchResult 方法主要用来处理前面返回的结果,其中包括处理异常、渲染页面、触发 Interceptor 的 afterCompletion 方法三部分内容,处理的异常是在处理请求 doDispatch 方法的过程中产生。

private void processDispatchResult(HttpServletRequest request, HttpServletResponse response,
      @Nullable HandlerExecutionChain mappedHandler, @Nullable ModelAndView mv,
      @Nullable Exception exception) throws Exception {

   boolean errorView = false;
   // 如果请求过程中有异常抛出则处理异常
   if (exception != null) {
      if (exception instanceof ModelAndViewDefiningException) {
         logger.debug("ModelAndViewDefiningException encountered", exception);
         mv = ((ModelAndViewDefiningException) exception).getModelAndView();
      }
      else {
         Object handler = (mappedHandler != null ? mappedHandler.getHandler() : null);
         mv = processHandlerException(request, response, handler, exception);
         errorView = (mv != null);
      }
   }

   //执行页面渲染操作
   if (mv != null && !mv.wasCleared()) {
      render(mv, request, response);
      if (errorView) {
         WebUtils.clearErrorRequestAttributes(request);
      }
   }
   else {
      if (logger.isTraceEnabled()) {
         logger.trace("No view rendering, null ModelAndView returned.");
      }
   }

   if (WebAsyncUtils.getAsyncManager(request).isConcurrentHandlingStarted()) {
      // Concurrent handling started during a forward
      return;
   }

   // Handler请求处理完,触发Interceptor的afterCompletion
   if (mappedHandler != null) {
      // Exception (if any) is already handled..
      mappedHandler.triggerAfterCompletion(request, response, null);
   }
}

render 视图渲染:

protected void render(ModelAndView mv, HttpServletRequest request, HttpServletResponse response) throws Exception {
   // Determine locale for request and apply it to the response.
   Locale locale =
         (this.localeResolver != null ? this.localeResolver.resolveLocale(request) : request.getLocale());
   response.setLocale(locale);

   View view;
   String viewName = mv.getViewName();
   if (viewName != null) {
      // We need to resolve the view name.
      view = resolveViewName(viewName, mv.getModelInternal(), locale, request);
      if (view == null) {
         throw new ServletException("Could not resolve view with name '" + mv.getViewName() +
               "' in servlet with name '" + getServletName() + "'");
      }
   }
   else {
      // No need to lookup: the ModelAndView object contains the actual View object.
      view = mv.getView();
      if (view == null) {
         throw new ServletException("ModelAndView [" + mv + "] neither contains a view name nor a " +
               "View object in servlet with name '" + getServletName() + "'");
      }
   }

 
   if (logger.isTraceEnabled()) {
      logger.trace("Rendering view [" + view + "] ");
   }
   try {
      if (mv.getStatus() != null) {
         response.setStatus(mv.getStatus().value());
      }
       // 渲染页面处理
      view.render(mv.getModelInternal(), request, response);
   }
   catch (Exception ex) {
      if (logger.isDebugEnabled()) {
         logger.debug("Error rendering view [" + view + "]", ex);
      }
      throw ex;
   }
}

今天我们来了解了一下 SpringMVC 框架中 MVC 核心思想,SpringMVC 内部请求流程分析以及源码级别代码解读,让大家真正能够从底层级别理解整个框架执行原貌,最后以一张图来总结今天的源码分析执行流程。

扩展~MVC

模型-视图-控制器(MVC)是一个众所周知的以设计界面应用程序为基础的设计思想。它主要通过分离模型、视图及控制器在应用程序中的角色将业务逻辑从界面中解耦。通常,模型负责封装应用程序数据在视图层展示。视图仅仅只是展示这些数据,不包含任何业务逻辑。控制器负责接收来自用户的请求,并调用后台服务(service或者dao)来处理业务逻辑。处理后,后台业务层可能会返回了一些数据在视图层展示。控制器收集这些数据及准备模型在视图层展示。MVC模式的核心思想是将业务逻辑从界面中分离出来,允许它们单独改变而不会相互影响。