前言
上篇文章通过汇编的方式分析了快速查找流程,如果快速查不到,则需要进入慢速查找流程,以下是慢速查找的分析过程
MethodTableLookup
说明:
bl _lookUpImpOrForward 这行代码的含义是跳转至c/c++代码中,汇编中用下划线表示跳转至C/C++代码
xcode汇编流程验证
在`main`中,例如`[person sayHello]`对象方法调用处加一个断点,并且`开启汇编调试【Debug -- Debug worlflow -- 勾选Always show Disassembly】`,运行程序
跟踪汇编的方式按住control + stepinto,进入objc_msgSend的汇编
继续跟进_objc_msgSend_uncached (没有缓存)
上图可以看到在cached_t中没有找到缓存走lookUpImpOrForward流程
lookUpImpOrForward分析
进入**objc-runtime-new.mm**中搜索**lookUpImpOrForward**
IMP lookUpImpOrForward(id inst, SEL sel, Class cls, int behavior)
{
// 定义的消息转发
const IMP forward_imp = (IMP)_objc_msgForward_impcache;
IMP imp = nil;
Class curClass;
runtimeLock.assertUnlocked();
// 快速查找,如果找到则直接返回imp
//目的:防止多线程操作时,刚好调用函数,此时缓存进来了
if (fastpath(behavior & LOOKUP_CACHE)) {
imp = cache_getImp(cls, sel);
if (imp) goto done_nolock;
}
//加锁,目的是保证读取的线程安全
runtimeLock.lock();
//判断是否是一个已知的类:判断当前类是否是已经被认可的类,即已经加载的类
checkIsKnownClass(cls);
//判断类是否实现,如果没有,需要先实现,此时的目的是为了确定父类链,方法后续的循环
if (slowpath(!cls->isRealized())) {
cls = realizeClassMaybeSwiftAndLeaveLocked(cls, runtimeLock);
}
//判断类是否初始化,如果没有,需要先初始化
if (slowpath((behavior & LOOKUP_INITIALIZE) && !cls->isInitialized())) {
cls = initializeAndLeaveLocked(cls, inst, runtimeLock);
}
runtimeLock.assertLocked();
curClass = cls;
//----查找类的缓存
// unreasonableClassCount -- 表示类的迭代的上限
//(猜测这里递归的原因是attempts在第一次循环时作了减一操作,然后再次循环时,仍在上限的范围内,所以可以继续递归)
for (unsigned attempts = unreasonableClassCount();;) {
//---当前类方法列表(采用二分查找算法),如果找到,则返回,将方法缓存到cache中
Method meth = getMethodNoSuper_nolock(curClass, sel);
if (meth) {
imp = meth->imp;
goto done;
}
//当前类 = 当前类的父类,并判断父类是否为nil
if (slowpath((curClass = curClass->superclass) == nil)) {
//--未找到方法实现,方法解析器也不行,使用转发
imp = forward_imp;
break;
}
// 如果父类链中存在循环,则停止
if (slowpath(--attempts == 0)) {
_objc_fatal("Memory corruption in class list.");
}
// --父类缓存
imp = cache_getImp(curClass, sel);
if (slowpath(imp == forward_imp)) {
// 如果在父类中找到了forward,则停止查找,且不缓存,首先调用此类的方法解析器
break;
}
if (fastpath(imp)) {
//如果在父类中,找到了此方法,将其存储到cache中
goto done;
}
}
//没有找到方法实现,尝试一次方法解析
if (slowpath(behavior & LOOKUP_RESOLVER)) {
//动态方法决议的控制条件,表示流程只走一次
behavior ^= LOOKUP_RESOLVER;
return resolveMethod_locked(inst, sel, cls, behavior);
}
done:
//存储到缓存
log_and_fill_cache(cls, imp, sel, inst, curClass);
//解锁
runtimeLock.unlock();
done_nolock:
if (slowpath((behavior & LOOKUP_NIL) && imp == forward_imp)) {
return nil;
}
return imp;
}
核心代码: **getMethodNoSuper_noLock**方法
继续跟进:
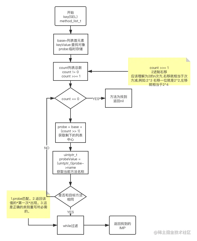
核心代码:**findMethodInSortedMethodList**
ALWAYS_INLINE static method_t *
findMethodInSortedMethodList(SEL key, const method_list_t *list)
{
ASSERT(list);
const method_t * const first = &list->first;
const method_t *base = first;
const method_t *probe;
uintptr_t keyValue = (uintptr_t)key; //key 等于 say666
uint32_t count;
//base相当于low,count是max,probe是middle,这就是二分
for (count = list->count; count != 0; count >>= 1) {
//从首地址+下标 --> 移动到中间位置(count >> 1 左移1位即 count/2 = 4)
probe = base + (count >> 1);
uintptr_t probeValue = (uintptr_t)probe->name;
//如果查找的key的keyvalue等于中间位置(probe)的probeValue,则直接返回中间位置
if (keyValue == probeValue) {
// -- while 平移 -- 排除分类重名方法
while (probe > first && keyValue == (uintptr_t)probe[-1].name) {
//排除分类重名方法(方法的存储是先存储类方法,在存储分类---按照先进后出的原则,分类方法最先出,而我们要取的类方法,所以需要先排除分类方法)
//如果是两个分类,就看谁先进行加载
probe--;
}
return (method_t *)probe;
}
//如果keyValue 大于 probeValue,就往probe即中间位置的右边查找
if (keyValue > probeValue) {
base = probe + 1;
count--;
}
}
return nil;
}
二分查找分析 《二分查找算法原理》
没有找到走父类缓存中查找,参考isa走位图
cache_getImp方法:父类缓存查找
进入**cach_getImp**汇编中
继续跟进
继续跟进 LGetImpMiss
直到查找的nil,没有找到返回
总结
-
对于
对象方法(即实例方法),即在类中查找,其慢速查找的父类链是:类--父类--根类--nil -
对于
类方法,即在元类中查找,其慢速查找的父类链是:元类--根元类--根类--nil -
如果
快速查找、慢速查找也没有找到方法实现,则尝试动态方法决议 -
如果
动态方法决议仍然没有找到,则进行消息转发
具体的流程图如下: