DOM事件和事件委托

652 阅读2分钟

什么是DOM

  • DOM文档对象模型,以根元素开头展开成一颗树,描述了处理网页内容的方法和接口。最根本对象是document(window.document)。

什么是DOM事件?

  • 举例,click就是一个事件,可以在后面绑定函数执行功能。事件可以在文档(Document)结构的任何部分被触发,触发者可以是用户操作,也可以是浏览器本身。事件并不是只是在一处被触发和终止;他们在整个document中流动,拥有它们自己的生命周期。

DOM事件与事件委托

编程接口

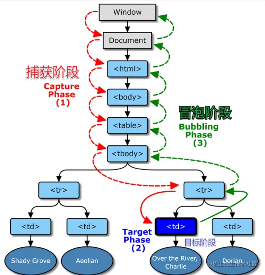
点击事件

  1. 首先从外到内找监听函数,叫事件捕获
  2. 然后从内到外找监听函数,叫冒泡捕获
  • 示意图

image.png

addEventListener

  • 事件绑定API
  1. 选择器(例:baba yeye 等).addEventLitener('click',fn,bool)
  2. 如果bool不传或者为falsy,就让fn走冒泡,先调用子元素的监听函数
  3. 如果bool为ture,就让fn走捕获,先调用父元素的监听函数

target与currentTarget区别

  • e.target 是用户操作的元素
  • currentTarget 是程序员监听的元素
  • 举例
<div><span>你好</span></div>


当用户点击文字 e.target 就是span e.currentTarget就是div

取消冒泡的情况

  • e.stopPropagation()可以中断冒泡。这票干完就不通知后面的人了,狭义的说即挂在冒泡顺序里的监听函数不被执行。捕获无法取消,因为DOM是一颗树,根一定在的。只有顺着根不断发展。
  • e.stopPropagation 可以取消冒泡
  • 一般用于封装某些独立的组件
  • MDN查询 scorr 冒泡是否能被取消
  • Bubbles 为该事件是否为冒泡
  • Cancelable 为开发者是否可以取消冒泡

取消滚动

image.png

x.addEventListener('wheel', (e)=>{
  console.log(2)
  e.preventDefault()
})

更多事件 示例:developer.mozilla.org/zh-CN/docs/…

事件委托

名字挺起来还是挺有意思的,其实理解起来也很简单——父节点嵌套的子节点的触发的事件会通过事件冒泡到达父节点,事件处理程序不直接绑定到子节点,统一由公共父节点进行事件监听。
image.png

  • 举例 :给100个按键添加点击事件
div1.addEventListener('click', (e) =>{
  const t = e.target
  if(t.tagName.toLowerCase() ==='button'){
    console.log('触发点击事件')
    console.log(t.textContent)
  }
})
  • 依次点击结果为

image.png