深入分析软件快速开发平台与传统软件开发方案的优缺点

229 阅读3分钟

[快速开发平台](https://www.xjrsoft.com/)是软件开发领域的新锐,得益于其编码少效率高的特点,近年来在行业中愈来愈流行,可谓后来者居上,大有颠覆行业现状的潜力。那,使用快速开发平台与进行传统模式开发相比,它的优势到底在哪里?
首先,开发者在此类平台上直接配置业务参数,即可生成完整业务系统。而且在BS(WEB)CS(WIN)、移动端应用上也可自动生成,多种方式均可操作,主要用于开发包括但不限于企业内部管理软件在内的数据库应用系统。
整理了一份
[快速开发平台](https://www.xjrsoft.com/)
与传统开发方式的详细对比表格,孰优孰劣一目了然。

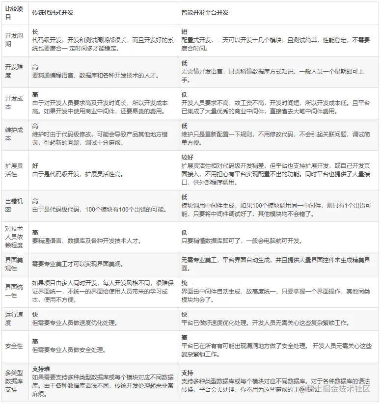
众所周知,传统手敲代码,其开发周期与测试时间都很长,如想要初建成的系统稳定流畅,也需要付出大量时间成本来磨合适应。况且遵循此类从0到1的开发思路来做软件,必然要使用包括但不限于美工、架构师、程序员、DBA在内的,大量精通开发语言、数据库以及各类开发技术的高技能人才。

综上,只有付出巨大的经济成本和时间成本,才有可能满足上述开发条件。且开发精度和准确性也难以保证,毕竟整个系统代码“纯手工制作”出现错误是在所难免的。由于传统模式过于依赖开发人员,在后期出现人员变动时,系统维护升级将变得异常复杂。
[快速开发平台](https://www.xjrsoft.com/)
的配置式开发方式,单个工作日内即可开发多套模板,且测试简单性能稳定,可做到即出即用。平台内的各功能均已开发完备,开发者仅需略懂数据库知识即可上手。所以,对开发人员的要求极低,且具有极高的学习价值。通过海量用户的持续反馈,平台中的内建代码也在被有针对性的优化更新,安全性可以得到保障,后期维护极其方便。
当然,传统的定制开发方式,也是有其独到的优点,其功能的覆盖面就要稍好于快速开发
。毕竟,
[快速开发平台是为满足常规企业的需求而出现的,面对个性化的开发需求,则必须重新编写代码。对于这个问题,快速开发平台提供了各类](https://www.xjrsoft.com/)
接口,供外部程序调用,用来补齐这一短板。

最后一点,是两者的数据库支持问题,传统开发平台难以支撑多类型的数据库。由于各种数据库语法不同,如需支持多种类型数据库,或每个模块各对应不同数据库,几乎不可能通过传统开发方式实现。即使最终得以实现,其背后额外付出的各种成本也难以令人接受。

[快速开发平台](https://www.xjrsoft.com/)
则可以支持多种类型数据库,其各个模块也能分别对应不同数据库,对于各种数据库的语法转换,开发平台会自动处理,能为开发者省去此类复杂工作。
参考资料来源以及开发平台详情:[https://www.xjrsoft.com/](https://www.xjrsoft.com/)