架构 组件化 插件化 热更新 图 UML
文章
待看的文章
UML图
流程图
时序图
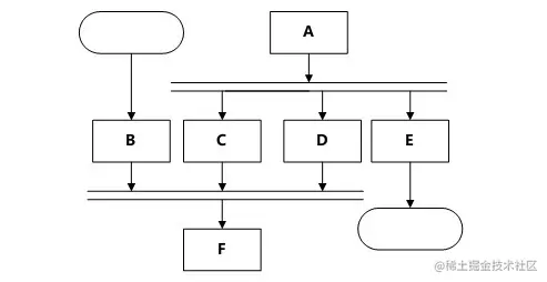
IPO图
- IPO 图(也叫输入输出图)
- 定义:
- 在计算机领域IPO是指结构化设计中变换型结构的输入(Input)、加工(Processing)、输出(Output)。
- IPO图是对每个模块进行详细设计的工具,它是输入加工输出(INPUT PROCESS OUTPUT)图的简称。IPO图就是用来说明每个模块的输入、输出数据和数据加工的重要工具
- 基本元素:
- 可根据系统流程图中基本元素看,包括输入,处理,输出。
- 示例

移动架构
组件间通信
大厂移动架构演进
移动架构演进
零散的点
- 一般情况,移动端架构设计不需要考虑 高并发,负载均衡,容灾. 这属于后端架构设计的内容.
- 移动端架构内容
- MVC,MVP,MVVM选型 + 模块化开发
- 技术架构
- 最底层是基础框架层
- 中间层是上层业务经过抽象形成的公共业务层,也叫中台
- 最上层是核心业务层
- 总体来看, 移动端架构 = 业务架构(模块化) + 技术架构(分层)
- 架构设计的目标
- 架构设计的原则
- 合适最重要,首先要解决当下问题
- 尽量简单
- 适时演化,不要幻想一步到位
- App架构的演进
- Web App
- 原生App
- 混合开发
- Android,IOS,WINDOWS PHONE 3个平台都用原生开发成本太高
- 对用户体验要求高的界面原生开发,要求不高的加载网页
- 组件化 和 容器化
- APP越来越巨大,1个淘宝包含非常多的子业务,如 天猫,聚划算,天猫超市,饿了么** 等等
- 将每个业务拆分为1个模块/组件.
- 组件/模块间通过消息系统进行通信,组件之间实现隔离.
- 组件化和容器化的差别
- 组件化采用静态发布,所有组件各自独立开发测试,跟随某个APP版本统一上线.
- 容器化采用动态发布,单个组件开发完成直接发布,容器会动态更新,无需随APP版本统一发布.
- 跨平台
- Android APP 架构不断升级过程
- 抽取公共库
- 抽取独立业务moudle
- 各moudle间避免依赖,使用路由实现模块间通信
- 采用多进程