【Tomcat】第三篇:Tomcat中的类关系

567 阅读1分钟

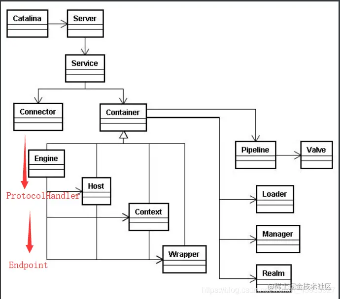
首先要明确之前所说的 tomcat 的容器其实就是一个个组件

  • 这些容器通过组合的形式进行组织
  • 被组合的容器成为当前容器的子容器,如 Host 是 Engine 的子容器

1.总体架构类图

  • 接口:Server,Service,Container,Engine....
  • 实现类:StandardServer,StandardService,StandardEngine... 在这里插入图片描述 注意:Conncter是class(普通类),Protocol是enum(枚举类),Endpoint是abstract class(抽象类)

2 生命周期管理类图

  • Container与Connector组件都继承了LifeCycleBase而不是直接实现LifeCycle
  • 而LifeCycleBase是一个抽象类,他实现了init,start等方法
  • 通过模板模式,所有容器只要实现initInternal,startInternal方法

fig11.png

3.总类图

在这里插入图片描述