css世界学习收获(私人仓库)

269 阅读11分钟

1、 两个和float 相关的术语

①浮动锚点 float anchor

②浮动参考 float reference

浮动锚点是float所在流中的一个点,本身并不浮动。就表现而言,相当于一个没有 margin 、padding、border 的一个空的内联元素;

浮动参考指的是 浮动元素对齐参考的实体。

在css 中(非css3), float 的浮动参考是 行框盒子。

浮动锚点的作用 :就是产生行框盒子。

这样,float元素对齐参考的实体对块级元素也适用了就。 (有内联元素自然就会有行框盒子)

备注:在css3中, float 被赋予了更多的作用和使命, 浮动参考就不仅仅是行框盒子了。

2、clear 属性理解

none:默认值。 左右浮动来就来。 left:左侧抗浮动。 right:右侧抗浮动。 both:两侧抗浮动。

凡是用clear:rgiht 、clear:left 的地方,一定都可以用 clear:both来替换!

clear属性对后面的浮动元素不闻不问。

clear属性只有块级属性才有效。 因此,一些::after伪元素需要设置 dispaly:block;

clear:both的本质是 让自己不和浮动元素在一行显示, 并不是真正意义上的清除浮动。

由此可见, clear:both只能在一定程度上消除浮动的影响。要想完美的去除浮动元素的影响,还得依赖其他css声明, 比如 bfc

3、BFC 块级格式化上下文 block formatting context

(css中的结界)

常见的触发BFC :

          float 不为noneoverflow的值为auto、scroll、hidden;
          display的值为:table-ceil、table-caption、inline-block;
          positon的值不为relative、static;
          

换言之, 只要元素符合上面任意一个条件, 就不需要clear:both去清除浮动的影响了。

4、 BFC 与 流体布局

BFC的结界特性 最重要的用途 其实不是 去margin重叠 或者 清除float影响, 而是实现更健壮的、更智能的自适应布局。

BFC的表现原则:具有BFC特性的元素的子元素不会受外部元素的影响, 也不会影响外部元素。

普通流体元素在设置了overflow:hidden后, 会自动填满容器中除了 浮动元素以外的剩余空间,形成自适应布局效果。

在bfc的几个触发方式中,在css中,overflow 的方式最棒,元素本身还是一个很普通的元素,因此,块状元素的流体特性保存的相当完好,附上BFC区域的独立区域特性,可谓如虎添翼,宇宙无敌!

5、overflow

overflow 的本职工作其实是 裁剪。

这里有个浏览器差异,所以要避免设置滚动条的padding-bottom

关于overflow-x和overflow-y

除非overflow-x和overflow-y的值都设置成visible,否则visible会当成auto来解析。 换句话说,永远不可能实现 一个方向溢出裁剪或者滚动,另一个方向溢出显示的效果。

但是scroll、auto、hidden 三个属性值是可以共存的。

6、 overflow与滚动条

css中,有两个元素默认 是可以产生滚动条,html 与textarea

在PC端, 无论什么浏览器,默认滚动条均来自html,而不是body。

在pc端, 滚动条会占用容器的可用宽度或高度。

宽度一般为17px。

可以自己测:

.box{width:400px;overflow:scroll;}
<div class="box">
  <div id="in"  class="in"></div>
</div>
console.log(400-document.getElementById("in").clientWidth);

7、单行文字点点点效果

虽然依赖overflow:hidden, 但是以下三个声明却都是必需的:

.ell{
  text-overflow:ellipsis;
  white-space:nowrap;
  overflow:hidden;
}

8、锚点定位

基于URL地址链的锚点(如#1,可以使用location.hash获取)实现锚点跳转的方法有两种: ①a标签以及name属性 ②使用标签的id属性

<a href="#1">发展历程</a>

<a href="#1">发展历程</a>
<h2 id="1">发展历程</h2>

第②种,因为html更干净,而且不存在任何兼容问题,更得到css世界作者的喜爱。

9、锚点定位行为的触发条件

有两种情况可以触发锚点定位行为: ①URL地址钟的锚链与锚点元素对应并有交互行为 ②可focus的锚点元素处于focus状态

明确:overflow:hidden的元素依然可以滚动。

锚点定位的本质是:改变容器的滚动高度。 scrollHeight(视区高度+滚动高度) clientHeight(视区高度)

牢记overflow:hidden元素依然可以滚动。

eg: 访问基于“focus锚点定位”实现的无javascript选项卡 切换效果实例。

该种实现方式,就算页面窗体就有滚动条,绝大多数情况下,也都不会发生跳动现象。

<div class="box">
  <div class="list"><input id="one">1</div>
  <div class="list"><input id="two">1</div>
  <div class="list"><input id="three">1</div>
  <div class="list"><input id="four">1</div>
</div>
<div class="link">
   <label class="click" for="one">1</label>
   <label class="click" for="one">1</label>
   <label class="click" for="one">1</label>
   <label class="click" for="one">1</label>
</div>
.box{
   height:10em;
   border:1px solid #ddd;
   overflow:hidden;
 }
 .list{
    height:100%;
    background:#ddd;
    positon:relative;
 }
 .list>input{
    position:absolute ;
    top:0;
    height:100%;
    widht:1px;
    border:0;
    padding:0;
    margin:0;
    clip:rect(0,0,0);
 }
 
 $('label.click').removeAttr('for')on('click',function(){
   $('.box')scrollTop(xxx);//xxx表示滚动值
   });

原理其实很简单,就是在每个列表里塞入一个 肉眼看不见的 输入框,然后把选项卡按钮变成label元素,并通过for属性与input输入框的id相关联,这样,点击选项按钮会触发输入框的focus行为,触发锚点定位,实现选项卡切换效果。

这种原理实现的选项卡还有一个优点就是,我们可以直接使用tab键来切换,浏览各项面板的内容,传统的选项卡实现并没有如此便捷的可访问性。

然而,上面这种技术要想用在实际项目中还离不开javascript的支持,一个是选项卡的选中效果,另一个就是处理里列表部分区域在浏览器外面时依然会跳动的问题。

这一技术只适用于高度固定的选项卡效果,如各大站点首页经常出现的幻灯片广告切换效果等。

实际上,如不考虑ie8浏览器,可以利用::check伪类,单选按钮和label标签的点击行为实现选项卡切换。

10、自定义滚动效果

最推荐的实现还是 基于父容器自身的scrollTop值来改变 实现自定义 滚动条效果,好处如下:

(1)实现简单、无须做边界判断。

因为就算scroolTop设为-999,浏览器依然 按照0 来渲染,要想滚动到底部,直接一个很大的scroolTop值就可以了,无须任何计算。

例如: container.scrollTop=999999;

列表滚动了多少直接就是 scrollTop值,实时获取,天然存储。传统实现要变量以及边界更新,很罗嗦。

(2)可与原生的scroll事件天然集成,无缝对接。

例如:我们的滚动延迟加载图片效果就可以直接应用。因为图片位置的计算往往都是和scrollTop值相关联的,所以传统实现scrollTop值一直是0,很可能导致这类组件出现异常。

(3)无须改变子元素的结构。 传统结构为了实现方便,会给所有列表元素外面包一层独立的div元素,这可能导致某些选择器(类似于.container>.list{})失效,而基于父容器本身的scrollTop滚动实现则没有此问题,即使子元素全是兄弟元素也是可以的。

11、float 的兄弟:postion:absolute

共同特性:

块状化、包裹性、破坏性

positon:absolute 更霸道,存在的时候float 失效。

块状化: display的值为 block 或者table

包裹性:也就是尺寸收缩包裹,同时具有自适应性,有些人知道display:inline-block声明具有包裹性。

但是和float或者其他包裹性声明带来的自适应性相比,absolute 有一个平时不太被人注意的差异。那就是absolute的自适应性最大宽度往往不是由父元素决定的,,本质上说,这个差异性是由包含快的差异决定的。

换句话说,absolute元素具有与众不同的包含块。

12、absolute的包含块

包含块(containing block)这个概念 实际上大家一直都有接触,就是元素用来计算和定位的一个框,比方说,width:50%,也就是宽度一半,那到底是哪个元素宽度的一半呢?注意,这里的这个元素实际上就是指的包含块。

包含块的定义:

(1)根元素(很多情况下是html)被称为初始包含块,其尺寸等同于浏览器可视窗口的大小。

(2)对于其他元素,如果该元素的postion 是relative 或者static,则包含 块由最近的块容器祖先盒的content-box边界形成。

(3)如果元素positonLfiexed; 则包含块是初始包含块;

(4)如果元素position:absolute。则包含块由最近的postion部位static的祖先元素建立,具体方式如下:

  如果该祖先元素是inline元素,则规则略复杂:
  
         假设该内联元素的前后各生成一个宽度为0的内联盒子(inline box),则这两个内联盒子的padding box外面的包围盒就是内联元素的包含块;
         
         如果该内联元素被跨行分割了,那么包含块是未定义的,也就是css2.1规范并没有明确定义,浏览器自行发挥。
         
  否则,包含块就由该祖先的padding box边界形成。
  

可以看到,和常规元素相比,absolute绝对定位元素的包含块由以下3个明显差异:

1)内联元素也可以作为包含块所在的元素;
  (2)包含快所在的元素不是父块级元素,而是最近的position不为static的祖先元素或者根元素,;
  (3)边界是padding-box  而不是content-box

13、包裹性的改变

添加wihte-space:nowarp; 让宽度表现从包裹性变成 最大可用宽度。

关于12的第三点差异,也就是计算和定位是相对于祖先定位元素的padding box,为何绝对定位的定位要相对于padding box呢?这其实 和overflow 隐藏也是padding box边界类似,都是由使用此场景决定的。

14、注意top right 等属性值和 padding 、margin 属性值耦合在一起带来的不好维护的问题。

尤其是margin ,因为margin box永远是透明的。

15、解决14问题的小技巧:

那就是间距不是使用padding撑开,而是使用透明的border撑开。

例如:

.list{
border:1rem solid transparent;
}
.tab{
position:absolute;
top:0;
right:0;
}

top、right属性值都是0,被固定了下来,于是当间距发生变化的时候,只需要改变border宽度就可以,例如

.list-2{
border:.75rem solid transparent;
}

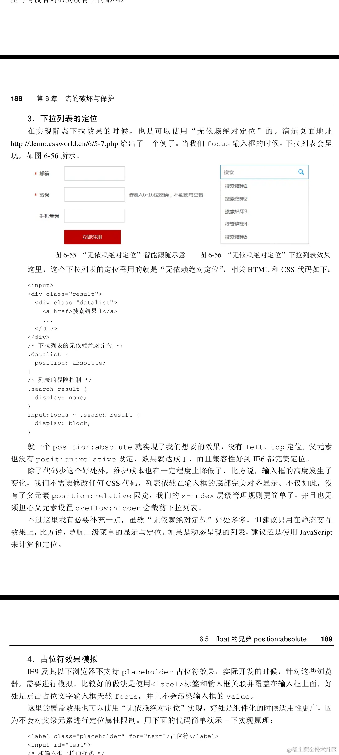
15、具有相对特性的无依赖absolute绝对定位

请牢记这句话:

absolute是非常独立的css属性值,其样式和行为表现不依赖其他任何css属性就可以完成。 

absolute定位效果万群不需要父族元素设置postion为relative或者其他什么属性就可以属性,我把这种没有设置left/top/right/bottom属性值的绝对定位成为 无依赖绝对定位。

很多场景下,无依赖绝对定位 要比使用left/top之类属性定位使用和强大许多,因为其除了代码更简洁外,还有一个很棒的特性,就是 相对定位特性。

无依赖绝对定位的本质就是相对定位,仅仅是不占据css流的尺寸空间而已。

不过补充一点,虽然无依赖绝对定位好处多多,但建议只用在静态交互效果上,比方说,导航二级菜单的显示与定位,如果是动态呈现的列表,建议还是使用javascript来计算和定位。

16、absolute与text-align

按道理讲,absolut和text-align一样,都可以让元素块状化,应该不会受控制内联元素对其的text-align属性影响,但是最后的结果出乎意料,text-align居然可以改变absolute元素的位置。

但其实,并不是text-align和absolute元素直接发生关系,asbolute元素的display计算值是块状的,text-align是不会有作用的。这里之所以产生了位置变化,本质上是幽灵空白节点和无依赖绝对定位共同作用的结果。

具体渲染原理如下:

代码:

<p><img src="1.jpg></p>
p{text-align:center}
img{positon:absolute}
1)由于img是内联水平,p标签中存在一个宽度为0