java日志相关介绍

1,536 阅读8分钟

java日志相关介绍

一、初期日志记录

回想一下,自己在刚接触java的时候是怎么记录日志信息的。通常我们会使用System.out.println()输出调试日志信息,使用System.err.println()输出错误日志信息,使用e.printStackTrace()来输出异常堆栈信息。

实际上,在日志框架出现之前,大家都是这样使用的;而现在则会被前辈们千叮咛万嘱咐,不要使用这些来记录日志信息。而为什么有了日志框架就不能使用这些原始的记录方式了,大家有没有仔细思考过?

其实sonar中有一条规则很详细地为我们解释了原因:

Standard outputs should not be used directly to log anything

  • 异味
  • 主要
  • 主要代码

When logging a message there are several important requirements which must be fulfilled:

  • The user must be able to easily retrieve the logs
  • The format of all logged message must be uniform to allow the user to easily read the log
  • Logged data must actually be recorded
  • Sensitive data must only be logged securely

If a program directly writes to the standard outputs, there is absolutely no way to comply with those requirements. That's why defining and using a dedicated logger is highly recommended.

即,标准输出流已经无法满足我们对于日志记录的需求了,这时日志记录框架便诞生了。

二、日志框架演进概述

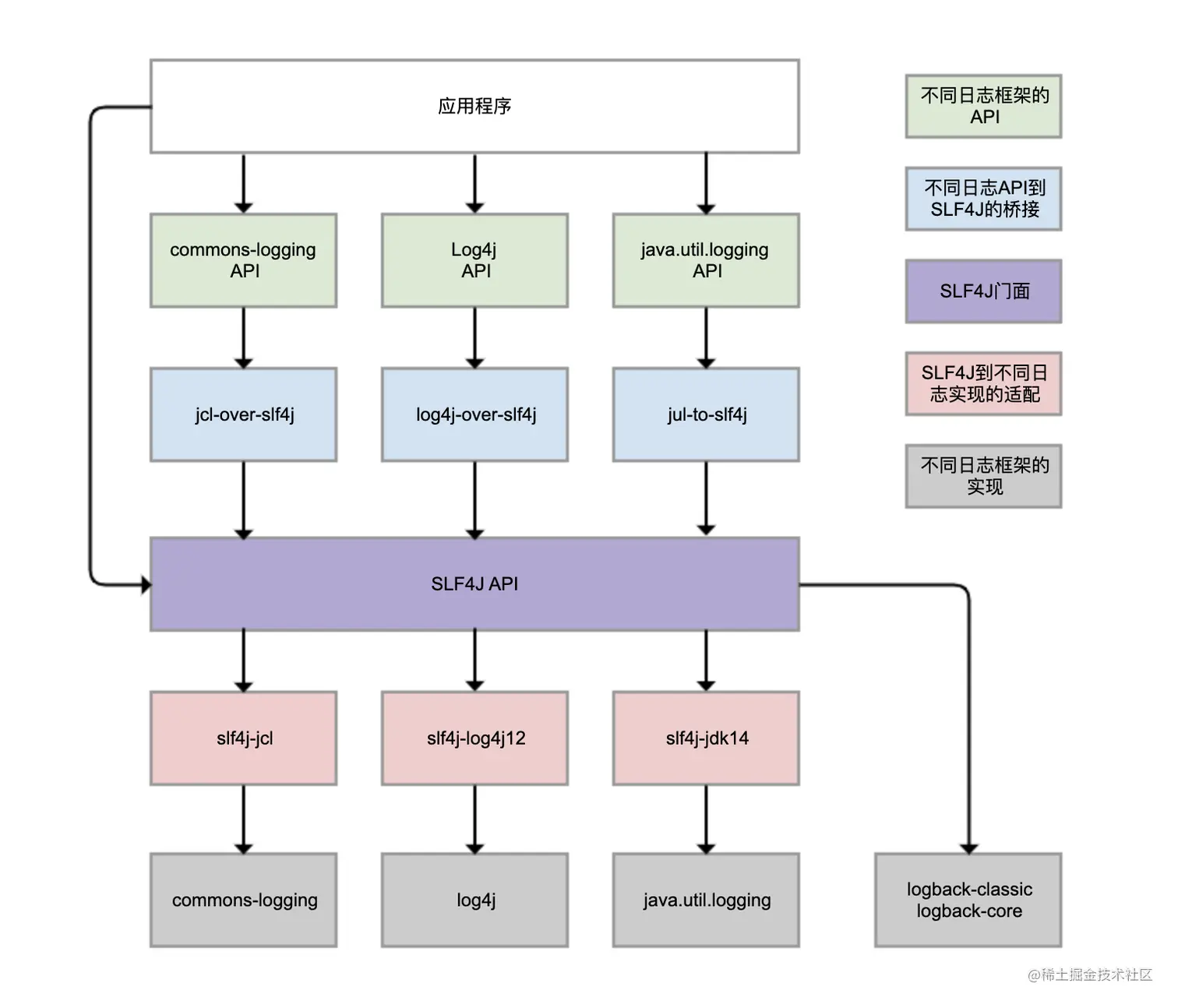
通常我们目前使用的框架是slf4j和logback结合的方式,你是否有过疑惑,记录日志为什么要是用两个日志框架呢,他们的职责又分别是什么?

1.log4j

早年,使用log4j框架来记录日志,使用如下代码来输出日志

import org.apache.log4j.Logger;
\\省略
Logger logger = Logger.getLogger(Test.class);
logger.trace("trace");
\\省略

2. J.U.L

但是后续,JDK加入了J.U.L(java.util.logging),推出了官方的日志记录框架。这是一部分人想要把自己项目中的日志记录框架改为J.U.L,需要怎么做呢?找出所有使用log4j api的代码,将其手动一行一行改为J.U.L的api,即

import java.util.logging.Logger;
\\省略
Logger loggger = Logger.getLogger(Test.class.getName()); 
logger.finest("finest");
\\省略

3. J.C.L

可以看出,切换日志记录框架十分不方便,日后再出现更优秀的日志记录框架该怎么办呢。这时候Apache的JCL(commons-logging)诞生了。JCL是一个Log Facade(即日志门面框架),只提供 Log API,不提供实现,然后有 Adapter 来使用 Log4j 或者 JUL 作为Log Implementation。真正干事的还是后方的日志记录框架(log4j、J.U.L)。目的就是之后再出现更优秀的日志记录框架的时候,开发者不用改代码(即不用切换log api),只需改配置就可平滑切换到新的日志记录框架中。

4. SLF4J & Logback

事情到这里似乎已经尘埃落定了,完成了Log Facade + Log 两层框架的体系。这套框架也具备了上面所说的日志记录的四项能力。

但是我们目前使用的日志门面框架通常是SLF4J,而不是最初的JCL。那SLF4J是具备了哪些更优秀的品质,而让我们去选择了它呢?其中比较重要的一点是SLF4J中的占位符模式,能够一定程度上减少字符串拼接的开销。

JCL推荐写法:

if (logger.isDebugEnabled()) {
    logger.debug("start process request, url:" + url);
}

SLF4J写法:

logger.debug("start process request, url:{}", url);

logback则是继承自log4j,增加了异步logger、filter等特性。

5. Log4j2

包括日志门面框架log4j-api和日志记录框架log4j-core,由维护log4j的人开发而来,不兼容log4j

下面放两个各框架间的关系图来感受下:

img

img

下面以SLF4J和Logback为例来讲一下日志框架使用:

三、Logback

Logback is intended as a successor to the popular log4j project

这里就不从头说logback的所有配置了,logback的核心配置都在logback.xml文件中,这里讲几个常用的配置:

<?xml version="1.0" encoding="UTF-8"?>
<configuration debug="false" scan="true" scanPeriod="30 seconds">
	<statusListener class="ch.qos.logback.core.status.NopStatusListener" />
	<appender name="stdout" class="ch.qos.logback.core.ConsoleAppender">
		<filter class="ch.qos.logback.classic.filter.ThresholdFilter">
			<level>${logback.stdout.level}</level>
		</filter>
		<Target>System.out</Target>
		<encoder>
			<pattern>
			   %d{yyyy-MM-dd HH:mm:ss.SSS}[%-5level][%thread][%logger{20}:%L] %msg%n
			</pattern>
		</encoder>
	</appender>
	<appender name="R"
		class="ch.qos.logback.core.rolling.RollingFileAppender">
		<File>${LOG_HOME}/${SYSTEM_NAME}_stdout_${ip}_${port}.log</File>
		<encoder>
			<pattern>
			   %d{yyyy-MM-dd HH:mm:ss.SSS}[%-5level][%thread][%logger{20}:%L] %msg%n
			</pattern>
		</encoder>
		<rollingPolicy class="ch.qos.logback.core.rolling.TimeBasedRollingPolicy">
			<fileNamePattern>${LOG_HOME}/${SYSTEM_NAME}_stdout_${ip}_${port}.%d.log
			</fileNamePattern>
		</rollingPolicy>
	</appender>
	<logger name="org.springframework" level="error" />
	<logger name="org.apache" level="error" />
	<root level="${logback.root.level}">
		<appender-ref ref="stdout" />
		<appender-ref ref="R" />
	</root>
</configuration>
  • 配置文件语法:

    • 结构:<configuration>元素、0个或多个<appender>元素、0个或多个<logger>元素、最多一个<root>元素
    • logback配置
    • 标签名大小写敏感
  • <configuration>:logback 将写入日志事件的任务委托给一个名为 appender 的组件。

    • debug:控制是否输出logback本身的一些状态信息
    • logback状态信息.png
    • scan="true" 当配置文件更改时,自动加载配置,默认扫描间隔1min
    • scanPeriod="30 seconds"每30s自动扫描一次配置看是否有更改
  • <statusListener>:状态信息监听器

    • OnConsoleStatusListener:同debug=true,将状态信息打印到控制台中

    • protected PrintStream getPrintStream() {
          return System.out;
      }
      
    • NopStatusListener:丢弃所有状态信息

    • public void addStatusEvent(Status status) {
          // nothing to do
      }
      
    • OnErrorConsoleStatusListener:在控制台打印错误信息

    • protected PrintStream getPrintStream() {
          return System.err;
      }
      
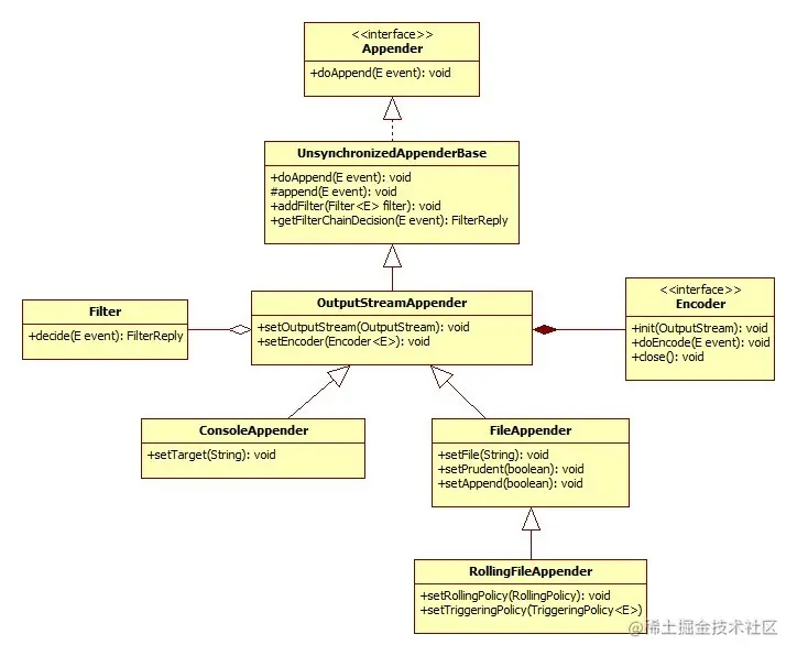
  • <appender>

    • appenderSyntax
    • name:appender的名字,用于下文logger或root引用
    • class:appender所采用的具体类
      • appenderClassDiagram
      • ch.qos.logback.core.ConsoleAppender:将日志事件附加到控制台,就是通过 System.out 或者 System.err 来进行输出。默认通过前者。
      • ch.qos.logback.core.rolling.RollingFileAppender:将日志事件输出到文件中。通过 file 来指定目标文件。在满足了特定的条件之后,将日志输出到另外一个文件。
    • filter
      • ch.qos.logback.classic.filter.ThresholdFilter:基于给定的临界值来过滤事件。如果事件的级别等于或高于给定的临界值,当调用 decide() 时,ThresholdFilter 将会返回 NEUTRAL。但是事件的级别低于临界值将会被拒绝。
      • ch.qos.logback.classic.filter.LevelFilter:事件的级别与配置的级别相等,会调用onMatch属性配置,不相等会调用OnMismatch属性配置
    • Target
      • ConsoleAppender使用,设置为System.outSystem.err。默认为 System.out
    • encoderencoder 将日志事件转换为字节数组,同时将字节数组写入到一个 OutputStream 中。
      • patternPatternLayoutEncoder
    • rollingPolicy
      • TimeBasedRollingPolicy
      • SizeAndTimeBasedRollingPolicy
  • <logger>

    • name
    • level:TRACE,DEBUG,INFO,WARN,ERROR,ALL,OFF,INHERITED,NULL。当 level 的值为 INHERITED 或 NULL 时,将会强制 logger 继承上一层的级别
    • <appender-ref>:使用的appender,会继承上一级的appender
  • <root>:与<logger>相似,根logger,不能设置name、additivity,level不能设置为INHERITED,NULL。

四、SLF4J

  • 创建Logger
    • Logger logger = LoggerFactory.getLogger(HelloWorld.class);
    • 集成lombok插件,可以在类上使用@Slf4j创建
  • 使用
    • logger.info("some message");
    • logger.error("some message", e)
    • 占位符模式:logger.debug("some message: {}", message, e)
    • Fluent Logging API(slf4j-api 2.0.0版本以上):
      • logger.atInfo().log("some message")
      • logger.atDebug().addArgument(newT).addArgument(oldT).log("Temperature set to {}. Old temperature was {}.");
      • logger.atDebug().addKeyValue("oldT", oldT).addKeyValue("newT", newT).log("Temperature changed."); == logger.debug("oldT={} newT={} Temperature changed.", newT, oldT);

五、日志规约(《阿里代码规约》)

1.【强制】应用中不可直接使用日志系统(Log4j、Logback)中的API,而应依赖使用日志框架 SLF4J中的API,使用门面模式的日志框架,有利于维护和各个类的日志处理方式统一。

2.【强制】在日志输出时,字符串变量之间的拼接使用占位符的方式。

说明:因为String字符串的拼接会使用StringBuilder的append()方式,有一定的性能损耗。使用占位符仅是替换动作,可以有效提升性能。

正例logger.debug("Processing trade with id: {} and symbol: {}", id, symbol);

3.【强制】对于trace/debug/info级别的日志输出,必须进行日志级别的开关判断。

说明:虽然在debug(参数)的方法体内第一行代码isDisabled(Level.DEBUG_INT)为真时(Slf4j的常见实现Log4j和Logback),就直接return,但是参数可能会进行字符串拼接运算。此外,如果debug(getName())这种参数内有getName()方法调用,无谓浪费方法调用的开销。

如果参数内有方法调用或者字符串拼接,则必须进行日志级别的开关判断,否则不需要强求

正例

// 如果判断为真,那么可以输出trace和debug级别的日志 
if (logger.isDebugEnabled()) {
    logger.debug("Current ID is: {} and name is: {}", id, getName()); 
}

4. 【强制】异常信息应该包括两类信息:案发现场信息和异常堆栈信息。如果不处理,那么通过关键字throws往上抛出。

正例logger.error(param.toString() + "_" + e.getMessage(), e);

5.【推荐】谨慎地记录日志。生产环境禁止输出debug日志;有选择地输出info日志;如果使用warn来记录刚上线时的业务行为信息,一定要注意日志输出量的问题,避免把服务器磁盘撑爆,并记得及时删除这些观察日志。

说明:大量地输出无效日志,不利于系统性能提升,也不利于快速定位错误点。记录日志时请思考:这些日志真的有人看吗?看到这条日志你能做什么?能不能给问题排查带来好处?

6.【推荐】可以使用warn日志级别来记录用户输入参数错误的情况,避免用户投诉时,无所适从。如非必要,请不要在此场景打出error级别,避免频繁报警。

说明:注意日志输出的级别,error级别只记录系统逻辑出错、异常或者重要的错误信息。

六、后记

规则终究是死的,记日志的时候需要结合具体场景多做思考,在哪里记日志能帮助后续排查问题?哪里的日志又是重复记录乃至无效日志?结合异常处理来看,哪些异常应该抛给上层调用方,根据上层应用不同场景选择不同的处理方式;哪些异常应该就地给解决了,处理异常的时候一定要记录一下异常信息。

附:参考链接&文档

  1. Standard outputs should not be used directly to log anything
  2. Java 日志框架解析(上) - 历史演进
  3. 架构师必备,带你弄清混乱的JAVA日志体系!
  4. 13 | 日志:日志记录真没你想象的那么简单
  5. logback中文手册
  6. SLF4J user manual
  7. 《阿里代码规约》