iOS 从源码解析Runtime (四):引用计数表内部数据结构objc::DenseMapBase

815 阅读19分钟

前言

 上一节我们从上到下分析了 DenseMap 的内容,中间已经涉及到多处 DenseMapBase 的使用。DenseMapDenseMapBase 的子类,而 DenseMapBaseDenseMap 的友元类,所以两者存在多处交织调用。那下面我们就详细分析下 DenseMapBase 的实现吧。(这个类实在是太长了,消耗了太多时间,一度想只看下核心实现就不看细枝末节了,但是一想到它涉及到的引用计数以及修饰符相关的内容,再加上强迫症,那就认真看下去吧!⛽️⛽️)

先看下大致内容图吧: DenseMap init DenseMap init DenseMap grow (扩容,参数 AtLeast 是需要扩充到的容量) DenseMap grow DenseMap copyFrom (KeyT 和 ValueT 的复制是调用 DenseMapBaes 的 copyFrom 完成的) DenseMap copyFrom DenseMap shrink_and_clear(收缩散列桶容量并清理数据(会直接放弃旧桶中的数据)) DenseMap shrink_and_clear DenseMap 整体图 DenseMap 整体图 DenseMapBase 整体图 DenseMapBase 整体图

DenseMapBase

 一个拥有 6 个抽象参数的模版类。在 DenseMap 定义中,DenseMapBase 的第一个抽象参数 DerivedT(派生类型、衍生类型) 传的是 DenseMap<KeyT, ValueT, ValueInfoT, KeyInfoT, BucketT> 本身, 从它的名字里面我们大概可猜到一些信息,需要的是一个它的子类,那接下来的分析中我们潜意识里面就把 DerivedT 默认当作 DenseMap 来用。 先看一下 DenseMapBase 的定义:

 ValueInfoT is used by the refcount table.A key/value pair with value==0 is not required to be stored in the refcount table; it could correctly be erased instead. For performance, we do keep zero values in the table when the true refcount decreases to 1: this makes any future retain faster. For memory size, we allow rehashes and table insertions to remove a zero value as if it were a tombstone.

 refcount table 使用 ValueInfoT。value 等于 0 的 key/value 对是不需要存储在 refcount table 里的,可以正确的擦除它。为了提高性能,当真实引用计数减少到 1 时,我们确实在表中保留了零值,这使得将来的 retain 操作更快进行。为了内存大小,我们允许进行重新哈希化和表插入以删除零值,就像它是一个逻辑删除一样。

template <typename DerivedT, typename KeyT, typename ValueT,
          typename ValueInfoT, typename KeyInfoT, typename BucketT>
class DenseMapBase { ... };

const_arg_type_t

 用于 const_arg_type_t<KeyT> 表示不可变的 DisguisedPtr<objc_object>。(模版参数 KeyTDisguisedPtr<objc_object>

template <typename T>
using const_arg_type_t = typename const_pointer_or_const_ref<T>::type;

/// If T is a pointer to X, return a pointer to const X. If it is not, return const T.
/// 如果 T 是指向 X 的指针,则返回指向 const X 的指针。如果不是,则返回 const T

template<typename T, typename Enable = void>
struct add_const_past_pointer { using type = const T; };

template <typename T>
struct add_const_past_pointer<
    T, typename std::enable_if<std::is_pointer<T>::value>::type> {
  using type = const typename std::remove_pointer<T>::type *;
};

template <typename T, typename Enable = void>
struct const_pointer_or_const_ref {
  using type = const T &;
};
template <typename T>
struct const_pointer_or_const_ref<
    T, typename std::enable_if<std::is_pointer<T>::value>::type> {
  using type = typename add_const_past_pointer<T>::type;
};

 下面是给多个类型起别名,这里一定要谨记 key_type 表示的是 KeyT,在 RefcountMap 定义时用的是 DisguisedPtr<objc_object>mapped_type 表示的是 ValueT,在 RefcountMap 定义时用的是 size_t,而 value_type 表示的是 BucketT,就是 DenseMap 默认的模版参数 typename BucketT = detail::DenseMapPair<KeyT, ValueT>RefcountMap 特化时的 detail::DenseMapPair<DisguisedPtr<objc_object>, size_t>

(所以进行到这里,我们大概需要把 RefcountMap 理解为一张 KeyDisguisedPtr<objc_object>ValueDenseMapPair<DisguisedPtr<objc_object>, size_t> 的哈希表。)

  • key_type = KeyT = DisguisedPtr<objc_object>
  • mapped_type = ValueT = size_t
  • value_type = BucketT = detail::DenseMapPair<KeyT, ValueT> = detail::DenseMapPair<DisguisedPtr<objc_object>, size_t>
using size_type = unsigned;
using key_type = KeyT;
using mapped_type = ValueT;
using value_type = BucketT;

// 迭代器(默认 IsConst = false,表示 BucketT 可变)
using iterator = DenseMapIterator<KeyT, ValueT, ValueInfoT, KeyInfoT, BucketT>;
// 迭代器(指定 IsConst = true,表示 BucketT 不可变)
using const_iterator = DenseMapIterator<KeyT, ValueT, ValueInfoT, KeyInfoT, BucketT, true>;

 下面我们来分析出现的新类型 DenseMapIterator

DenseMapIterator

 看到 DenseMapIterator 的模版参数几乎和 DenseMap 如出一辙,唯一不同的是多了最后一个 IsConst 来表示可变和不可变,这里默认值是 false

// 在 DenseMapBase 上面的一个前向声明,因为 DenseMapBase 中要使用到这个类型,
// 而 DenseMapIterator 的实现是在很下面。
template <
    typename KeyT, typename ValueT,
    typename ValueInfoT = DenseMapValueInfo<ValueT>,
    typename KeyInfoT = DenseMapInfo<KeyT>,
    typename Bucket = detail::DenseMapPair<KeyT, ValueT>,
    bool IsConst = false>
class DenseMapIterator;

template <typename KeyT, typename ValueT, typename ValueInfoT,
          typename KeyInfoT, typename Bucket, bool IsConst>
class DenseMapIterator {

  // 定义两个友元类  IsConst 分别是: true/false
  friend class DenseMapIterator<KeyT, ValueT, ValueInfoT, KeyInfoT, Bucket, true>;
  friend class DenseMapIterator<KeyT, ValueT, ValueInfoT, KeyInfoT, Bucket, false>;

  // 使用 using 声明一个类型别名,IsConst 是 true,来表示不可变的迭代器 ConstIterator
  using ConstIterator = DenseMapIterator<KeyT, ValueT, ValueInfoT, KeyInfoT, Bucket, true>;

public:
  // 下面是一组使用 using 给类型起名字,方便使用
  using difference_type = ptrdiff_t;
  // 这里使用 std::conditional 来表明类型,当 IsConst 为真时 value_type 是 const Bucket
  // 当 IsConst 为假时 value_type 是 Bucket。
  using value_type = typename std::conditional<IsConst, const Bucket, Bucket>::type;
  
  // value_type 的指针和引用
  using pointer = value_type *;
  using reference = value_type &;
  
  // 正向迭代器 forward_iterator:可多次读写,支持输入输出迭代器的所有操作
  using iterator_category = std::forward_iterator_tag;

private:
  // 两个私有成员变量(实质为 BucketT 类型指针) 
  //(BucketT 数组的起点和终点)
  pointer Ptr = nullptr;
  pointer End = nullptr;

public:
  // 默认构造函数
  DenseMapIterator() = default;
  // 构造函数,初始化成员列表
  DenseMapIterator(pointer Pos, pointer E,
                   bool NoAdvance = false)
      : Ptr(Pos), End(E) {
    // Pos 可能是一个空桶,
    // 如果 NoAdvance 为真,则 Ptr 指向这个空桶
    if (NoAdvance) return;
    // 前进跳过空桶,保证 Ptr 指向一个非空桶
    AdvancePastEmptyBuckets();
  }

  // Converting ctor from non-const iterators to const iterators. SFINAE'd out
  // for const iterator destinations so it doesn't end up as a user defined copy
  // constructor.
  // 将 ctor 从非常量迭代器转换为常量迭代器。
  // SFINAE 选择了常量迭代器目标,因此它不会最终成为用户定义的复制构造函数。
  //(有点类似复制构造函数)
  template <bool IsConstSrc,
            typename = typename std::enable_if<!IsConstSrc && IsConst>::type>
  DenseMapIterator(
      const DenseMapIterator<KeyT, ValueT, ValueInfoT, KeyInfoT, Bucket, IsConstSrc> &I)
      : Ptr(I.Ptr), End(I.End) {}

  // 解除引用操作
  reference operator*() const {
    return *Ptr;
  }
  // 访问成员操作
  pointer operator->() const {
    return Ptr;
  }

  // 重载操作符 ==
  bool operator==(const ConstIterator &RHS) const {
    return Ptr == RHS.Ptr;
  }
  
  // 重载操作符 !=
  bool operator!=(const ConstIterator &RHS) const {
    return Ptr != RHS.Ptr;
  }

  // 预增量
  inline DenseMapIterator& operator++() {  // Preincrement
    ++Ptr;
    // 如果此时 Ptr 指向空桶,跳过空桶
    AdvancePastEmptyBuckets();
    return *this;
  }
  
  // 后增量
  DenseMapIterator operator++(int) {  // Postincrement
    DenseMapIterator tmp = *this; 
    ++*this;
    return tmp;
  }

private:
  // 前进查找,并跳过空桶
  void AdvancePastEmptyBuckets() {
    // 保证 Ptr 小于等于 End
    ASSERT(Ptr <= End);
    
    // DenseMapInfo<DisguisedPtr<objc_object>> 的 getEmptyKey 函数
    // 和 getTombstoneKey 函数
    // 类型最大值值和类型最大值减 1
    const KeyT Empty = KeyInfoT::getEmptyKey();
    const KeyT Tombstone = KeyInfoT::getTombstoneKey();

    // Ptr->getFirst 是 DisguisedPtr<objc_object>
    // Ptr 是 BucketT 指针
    // BucketT 是 detail::DenseMapPair<Disguised<objc_object>, size_t>
    // first 是 Disguised<objc_object>,second 是 size_t
    while (Ptr != End && (KeyInfoT::isEqual(Ptr->getFirst(), Empty) ||
                          KeyInfoT::isEqual(Ptr->getFirst(), Tombstone)))
      ++Ptr; // 保证 Ptr 指向的是非空桶
  }
  // 后退查找,并跳过空桶
  void RetreatPastEmptyBuckets() {
    ASSERT(Ptr >= End);
    const KeyT Empty = KeyInfoT::getEmptyKey();
    const KeyT Tombstone = KeyInfoT::getTombstoneKey();

    while (Ptr != End && (KeyInfoT::isEqual(Ptr[-1].getFirst(), Empty) ||
                          KeyInfoT::isEqual(Ptr[-1].getFirst(), Tombstone)))
      --Ptr; // 保证 Ptr 指向的是非空桶
  }
};

begin、end、empty、size

// 内联 构建 BucketT 可变的迭代器
inline iterator begin() {
  // When the map is empty, avoid the overhead of advancing/retreating past empty buckets.
  // 当 map 为空时,避免进行 advancing/retreating 去 past 一些空桶。
  if (empty())
    // 如果为空直接返回末尾
    return end();
    
  // 分别传入 buckets 起点和终点  
  return makeIterator(getBuckets(), getBucketsEnd());
}
// 内联 构建 BucketT 不可变,指向迭代器末尾
inline iterator end() {
  return makeIterator(getBucketsEnd(), getBucketsEnd(), true);
}

// 内联 构建 BucketT 不可变迭代器
inline const_iterator begin() const {
  if (empty())
    return end();
  return makeConstIterator(getBuckets(), getBucketsEnd());
}
// 内联 迭代器末尾 (BucketT 不可变)
inline const_iterator end() const {
  return makeConstIterator(getBucketsEnd(), getBucketsEnd(), true);
}

// 获取 DenseMap 的 NumEntries 判断是否为空
bool empty() const {
  return getNumEntries() == 0;
}

// 获取 DenseMap 的 NumEntries
unsigned size() const { 
  return getNumEntries(); 
}
iterator makeIterator(BucketT *P, BucketT *E,
                      bool NoAdvance=false) {
  return iterator(P, E, NoAdvance);
}

// 对应开局的 using 声明类型,IsConst 的值默认为 true
// 迭代器(指定 IsConst = true,表示 BucketT 不可变)
// using const_iterator = DenseMapIterator<KeyT, ValueT, ValueInfoT, KeyInfoT, BucketT, true>;

const_iterator makeConstIterator(const BucketT *P, const BucketT *E,
                                 const bool NoAdvance=false) const {
  return const_iterator(P, E, NoAdvance);
}

reserve

/// Grow the densemap so that it can contain at least
/// NumEntries items before resizing again.
/// 增加 densemap 容量,使其在重新调整大小之前至少可以包含 NumEntries 项。

void reserve(size_type NumEntries) {
  // 返回大于(NumEntries * 4 / 3 + 1)的最小的 2 的幂
  auto NumBuckets = getMinBucketToReserveForEntries(NumEntries);
  
  // 判断是否需要扩容
  if (NumBuckets > getNumBuckets())
    grow(NumBuckets);
}

getMinBucketToReserveForEntriesgrow 函数都在上篇详细分析过,这里就不再展开了。

clear

void clear() {
  // 如果 NumEntries 和 NumTombstones 都为 0,表示是初始状态,可以直接 return
  if (getNumEntries() == 0 && getNumTombstones() == 0) return;

  // If the capacity of the array is huge, and the # elements used is small, 
  // shrink the array.
  // 如果此时 map 的容量很大,但是使用容量占比却很小,则缩小它的容量,提高查询和插入时的效率。
  
  // 如果当前使用的容量占比小于总容量的 1/4,并且总容量大于最小容量(4),则缩小其容量
  if (getNumEntries() * 4 < getNumBuckets() && getNumBuckets() > MIN_BUCKETS) {
    // 可参考上篇,有详细分析
    shrink_and_clear();
    return;
  }
  
  // 取得当前的 EmptyKey 和 TombstoneKey 
  const KeyT EmptyKey = getEmptyKey(), TombstoneKey = getTombstoneKey();
  
  // C++ is_trivially_copyable: 测试类型是否是完全复制的类型。
  
  // 判断 Disguised<objc_object> 和 size_t 是否是完全复制类型
  if (is_trivially_copyable<KeyT>::value &&
      is_trivially_copyable<ValueT>::value) {
      
    // Use a simpler loop when these are trivial types.
    // 如果是完全可复制类型时使用一个简单的循环。
    
    for (BucketT *P = getBuckets(), *E = getBucketsEnd(); P != E; ++P)
      // 循环把 BucketT 的 first 置为 EmptyKey
      P->getFirst() = EmptyKey;
      
  } else {
    unsigned NumEntries = getNumEntries();
  for (BucketT *P = getBuckets(), *E = getBucketsEnd(); P != E; ++P) {
      if (!KeyInfoT::isEqual(P->getFirst(), EmptyKey)) {
        if (!KeyInfoT::isEqual(P->getFirst(), TombstoneKey)) {
          // 循环析构 BucketT 的 second 
          P->getSecond().~ValueT();
          // 自减
          --NumEntries;
        }
        // 把 BucketT 的 first 置为 EmptyKey
        P->getFirst() = EmptyKey;
      }
    }
    ASSERT(NumEntries == 0 && "Node count imbalance!");
  }
  // 置为 0
  setNumEntries(0);
  setNumTombstones(0);
}

count

/// Return 1 if the specified key is in the map, 0 otherwise.
/// 如果指定的 key 在 map 中,则返回1,否则返回0。
size_type count(const_arg_type_t<KeyT> Val) const {
  const BucketT *TheBucket;
  // 二次探查法,从哈希表中找到指定 key 对应的 value 
  // LookupBucketFor 函数上篇已分析
  return LookupBucketFor(Val, TheBucket) ? 1 : 0;
}

find

// 可变
iterator find(const_arg_type_t<KeyT> Val) {
  BucketT *TheBucket;
  if (LookupBucketFor(Val, TheBucket))
    return makeIterator(TheBucket, getBucketsEnd(), true);
  return end();
}
// 不可变
const_iterator find(const_arg_type_t<KeyT> Val) const {
  const BucketT *TheBucket;
  if (LookupBucketFor(Val, TheBucket))
    return makeConstIterator(TheBucket, getBucketsEnd(), true);
  return end();
}

 如果从 map 中找到了 val 对应的 BucketT,则返回以此 BucketT 为起点的迭代器,否则返回 end()

find_as

/// Alternate version of find() which allows a different, and possibly less expensive, key type.
/// find()的替代版本,它允许使用其他且可能 less expensive 的 key 类型。

/// The DenseMapInfo is responsible for supplying methods getHashValue(LookupKeyT)
/// and isEqual(LookupKeyT, KeyT) for each key type used.
/// DenseMapInfo 负责为使用的每种 key 提供方法 getHashValue(LookupKeyT) 和 isEqual(LookupKeyT,KeyT)。

template<class LookupKeyT>
iterator find_as(const LookupKeyT &Val) {
  BucketT *TheBucket;
  if (LookupBucketFor(Val, TheBucket))
    return makeIterator(TheBucket, getBucketsEnd(), true);
  return end();
}
template<class LookupKeyT>
const_iterator find_as(const LookupKeyT &Val) const {
  const BucketT *TheBucket;
  if (LookupBucketFor(Val, TheBucket))
    return makeConstIterator(TheBucket, getBucketsEnd(), true);
  return end();
}

lookup

/// lookup - Return the entry for the specified key,
/// or a default constructed value if no such entry exists.
/// 返回指定 key 的 entry,如果不存在则返回默认构造值

/// 返回指定 DisguisedPtr<objc_object> 对应的 size_t
ValueT lookup(const_arg_type_t<KeyT> Val) const {
  const BucketT *TheBucket;
  if (LookupBucketFor(Val, TheBucket))
    return TheBucket->getSecond();
  return ValueT();
}

insert、try_emplace

// Inserts key,value pair into the map if the key isn't already in the map.
// 如果 key 在 map 中尚不存在,则插入 key/value 对到 map 中。

// If the key is already in the map, it returns false and doesn't update the value.
// 如果 key 在 map 中已经存在,则返回 false 并且不更新 value 值。

// 这里的返回值是 std::pair<iterator, bool>,first 是 iterator,second 是 bool,
// 一定看清,这里特别重要
// 且可把 iterator 理解是一个指向 BucketT 的指针,
// BucketT 类型是 DenseMapPair<Disguised<objc_object>, size_t>
std::pair<iterator, bool> insert(const std::pair<KeyT, ValueT> &KV) {
  return try_emplace(KV.first, KV.second);
}

// Inserts key,value pair into the map if the key isn't already in the map.
// 如果 key 在 map 中尚不存在,则插入 key/value 对到 map 中。
// If the key is already in the map, it returns false and doesn't update the value.
// 如果 key 在 map 中已经存在,则返回 false 并且不更新 value 值。

std::pair<iterator, bool> insert(std::pair<KeyT, ValueT> &&KV) {

 // 在C++11中,标准库在<utility>中提供了一个有用的函数std::move,std::move并不能移动任何东西,
 // 它唯一的功能是将一个左值强制转化为右值引用,继而可以通过右值引用使用该值,以用于移动语义。
 // 从实现上讲,std::move基本等同于一个类型转换:static_cast<T&&>(lvalue);
 
  return try_emplace(std::move(KV.first), std::move(KV.second));
}

// Inserts key,value pair into the map if the key isn't already in the map.
// 如果 key 在 map 中尚不存在,则插入 key/value 对到 map 中。

// The value is constructed in-place if the key is not in the map, otherwise it is not moved.
// 如果 key 不在 map 中,则该值就地构造,否则不移动。
template <typename... Ts>
std::pair<iterator, bool> try_emplace(KeyT &&Key, Ts &&... Args) {
  BucketT *TheBucket;
  if (LookupBucketFor(Key, TheBucket))
    // 如果 key 在 map 中已经存在
    // 返回 std::pair<iterator, false>,second 是 false
    // iterator 的 ptr 指向该 key 对应的 BucketT(DenseMapPair<Disguised<objc_object, size_t>>)
    return std::make_pair(
             makeIterator(TheBucket, getBucketsEnd(), true),
             false); // Already in map. 已经在 map 中

  // Otherwise, insert the new element.
  // 否则,插入新元素。
  TheBucket =
      InsertIntoBucket(TheBucket, std::move(Key), std::forward<Ts>(Args)...);
  // 构建 std::pair,second 是 true
  return std::make_pair(
           makeIterator(TheBucket, getBucketsEnd(), true),
           true);
}

// 同上,不同的是参数是 const KeyT &Key, Ts &&... Args

// Inserts key,value pair into the map if the key isn't already in the map.
// The value is constructed in-place if the key is not in the map, otherwise
// it is not moved.
template <typename... Ts>
std::pair<iterator, bool> try_emplace(const KeyT &Key, Ts &&... Args) {
  BucketT *TheBucket;
  if (LookupBucketFor(Key, TheBucket))
    return std::make_pair(
             makeIterator(TheBucket, getBucketsEnd(), true),
             false); // Already in map.

  // Otherwise, insert the new element.
  TheBucket = InsertIntoBucket(TheBucket, Key, std::forward<Ts>(Args)...);
  return std::make_pair(
           makeIterator(TheBucket, getBucketsEnd(), true),
           true);
}

/// Alternate version of insert() which allows a different, and possibly less expensive, key type.
/// insert() 的替代版本,它允许使用其他且可能 less expensive 键类型.

/// The DenseMapInfo is responsible for supplying methods
/// getHashValue(LookupKeyT) and isEqual(LookupKeyT, KeyT) for each key type used.
/// DenseMapInfo 负责为使用的每种 key 类型提供方法 getHashValue(LookupKeyT) 和 isEqual(LookupKeyT,KeyT)。

template <typename LookupKeyT>
std::pair<iterator, bool> insert_as(std::pair<KeyT, ValueT> &&KV,
                                    const LookupKeyT &Val) {
  BucketT *TheBucket;
  if (LookupBucketFor(Val, TheBucket))
    // 如果已经存在
    return std::make_pair(
             makeIterator(TheBucket, getBucketsEnd(), *this, true),
             false); // Already in map.

  // Otherwise, insert the new element.
  // 否则,插入新元素。
  TheBucket = InsertIntoBucketWithLookup(TheBucket, std::move(KV.first),
                                         std::move(KV.second), Val);
  return std::make_pair(
           makeIterator(TheBucket, getBucketsEnd(), *this, true),
           true);
}

/// insert - Range insertion of pairs.
/// insert - 对的范围插入。
template<typename InputIt>
void insert(InputIt I, InputIt E) {
  for (; I != E; ++I)
    insert(*I);
}

 在 C++11 中,标准库在 <utility> 中提供了一个有用的函数 std::movestd::move 并不能移动任何东西,它唯一的功能是将一个左值强制转化为右值引用,继而可以通过右值引用使用该值,以用于移动语义。从实现上讲,std::move 基本等同于一个类型转换:static_cast<T&&>(lvalue);

compact

// Clear if empty.
// 如果为空则清除
// Shrink if at least 15/16 empty and larger than MIN_COMPACT.
// 如果至少有 15/16 的空白且大于 MIN_COMPACT (4),则缩小。

void compact() {
  if (getNumEntries() == 0) {
    // 如果 NumEntries 为 0,则收缩并清理
    shrink_and_clear();
  }
  else if (getNumBuckets() / 16 > getNumEntries()  &&
           getNumBuckets() > MIN_COMPACT)
  {
    // 如果总容量除以 16 后还大于 NumEntries 即,当前总容量占比少于 1/16
    // 且总容量大于 MIN_COMPACT (4)
    // 则缩小总容量(缩小总容量,把旧值复制到新空间,释放旧空间)
    grow(getNumEntries() * 2);
  }
}

erase

// 清除指定的 KeyT
bool erase(const KeyT &Val) {
  BucketT *TheBucket;
  // 判断 key 是否在 map 中,如果不存在则 return false
  if (!LookupBucketFor(Val, TheBucket))
    return false; // not in map.

  // 如果在 map 中
  // 析构 BucketT 的 second
  TheBucket->getSecond().~ValueT();
  
  // 把 BucketT 的 first 置为 TombstoneKey
  // 删除操作
  // 把 BucketT 的 first 设置为 TombstoneKey
  TheBucket->getFirst() = getTombstoneKey();
  
  // NumEntries 减 1
  decrementNumEntries();
  // NumTombstones 加 1
  incrementNumTombstones();
  // 收缩总容量
  compact();
  // 返回 true
  return true;
}

// 根据入参 iterator 清除指定的 key
// 内容同上
void erase(iterator I) {
  BucketT *TheBucket = &*I;
  TheBucket->getSecond().~ValueT();
  TheBucket->getFirst() = getTombstoneKey();
  decrementNumEntries();
  incrementNumTombstones();
  compact();
}

FindAndConstruct

// const KeyT &Key
value_type& FindAndConstruct(const KeyT &Key) {
  // 临时变量
  BucketT *TheBucket;
  // 如果找到则返回 true,并且赋值给 TheBucket,
  // 如果没有找到则返回 false,并且赋值给 TheBucket 一个空桶的位置
  if (LookupBucketFor(Key, TheBucket))
    return *TheBucket;
  // 构建一个 BucketT,size_t 不赋值
  return *InsertIntoBucket(TheBucket, Key);
}
// 取引用计数
ValueT &operator[](const KeyT &Key) {
  return FindAndConstruct(Key).second;
}

// KeyT &&Key
value_type& FindAndConstruct(KeyT &&Key) {
  BucketT *TheBucket;
  if (LookupBucketFor(Key, TheBucket))
    return *TheBucket;

  return *InsertIntoBucket(TheBucket, std::move(Key));
}
// 取引用计数
ValueT &operator[](KeyT &&Key) {
  return FindAndConstruct(std::move(Key)).second;
}

isPointerIntoBucketsArray、getPointerIntoBucketsArray

/// isPointerIntoBucketsArray - Return true if the specified pointer points
/// somewhere into the DenseMap's array of buckets
/// (i.e. either to a key or value in the DenseMap).
/// 如果指定的指针指向 DenseMap 的存储桶数组中的某个位置(即 DenseMap 中的键或值),则返回 true。
bool isPointerIntoBucketsArray(const void *Ptr) const {
  return Ptr >= getBuckets() && Ptr < getBucketsEnd();
}

/// getPointerIntoBucketsArray() - Return an opaque pointer into the buckets array. 
// In conjunction with the previous method, 
// this can be used to determine whether an insertion caused the DenseMap to reallocate.
/// 将不透明的指针返回到buckets数组中。与前面的方法结合使用,可以用来确定插入是否导致 DenseMap 重新分配。
const void *getPointerIntoBucketsArray() const { 
  return getBuckets(); 
}

 到这里 DenseMapBasepublic 部分就都看完了,下面是 protectedprivate 部分。发现几乎涉及的函数都在上一篇分析过了,这里还是再分析一遍加深记忆。⛽️

protected:
// protected 开头就是一个默认的构造函数
DenseMapBase() = default;

destroyAll

// 销毁所有 Buckets 数组中的数据( DenseMapPair<Disguised<objc_object>, size_t> )
void destroyAll() {
  // 如果 Buckets 为空则直接返回
  if (getNumBuckets() == 0) // Nothing to do.
    return;

  // 遍历析构 BucketT
  const KeyT EmptyKey = getEmptyKey(), TombstoneKey = getTombstoneKey();
  for (BucketT *P = getBuckets(), *E = getBucketsEnd(); P != E; ++P) {
    if (!KeyInfoT::isEqual(P->getFirst(), EmptyKey) &&
        !KeyInfoT::isEqual(P->getFirst(), TombstoneKey))
      P->getSecond().~ValueT();
    P->getFirst().~KeyT();
  }
}

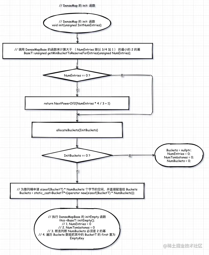
initEmpty

// 初始化空状态
void initEmpty() {
  // NumEntries 置为 0
  setNumEntries(0);
  // NumTombstones 置为 0
  setNumTombstones(0);

  // 断言 初始存储桶容量必须是 2 的幂
  // 2 的幂的二进制最后一位必为 0,只有一位是 1,
  // 如 0b1000 减 1 后是 0b0111 两者与运算的结果必为 0
  ASSERT((getNumBuckets() & (getNumBuckets()-1)) == 0 &&
         "# initial buckets must be a power of two!");
         
  const KeyT EmptyKey = getEmptyKey();
  // 遍历 Buckets 中的 BucketT,把 first 置为 EmptyKey
  for (BucketT *B = getBuckets(), *E = getBucketsEnd(); B != E; ++B)
    ::new (&B->getFirst()) KeyT(EmptyKey);
}

getMinBucketToReserveForEntries

/// Returns the number of buckets to allocate to ensure that the
/// DenseMap can accommodate NumEntries without need to grow().
/// 返回要分配的 buckets 的容量,以确保 DenseMap 可以容纳 NumEntries 而不需要调用 grow() 进行扩容。
unsigned getMinBucketToReserveForEntries(unsigned NumEntries) {
  // Ensure that "NumEntries * 4 < NumBuckets * 3"
  // 确保 NumEntries 小于 NumBuckets 的 3/4
  if (NumEntries == 0)
    return 0;
  
  // +1 is required because of the strict equality.
  // 由于严格的相等性,因此需要 +1。
  
  // For example if NumEntries is 48, we need to return 401.
  // 例如,如果 NumEntries 为48,则需要返回 401。
  
  return NextPowerOf2(NumEntries * 4 / 3 + 1);
}

/// NextPowerOf2 - Returns the next power of two (in 64-bits) 
/// that is strictly greater than A.  Returns zero on overflow.
/// 返回严格大于 A 的 2 的下一个幂(64位)。溢出时返回零。

// 把 A 的二进制位从最高位到最低位全部置为 1,然后再加 1,
// 就是大于 A 的最小的 2 的幂。
//(如果 A 值较小,所有位都是 1 后,后面的移位或操作都是浪费的)

// 如下 A 起始是:32
// 1
// 0x100000
// 0x010000 => 0x110000

// 2
// 0x110000
// 0x001100 => 0x111100

// 4
// 0x111100
// 0x001111 => 0x111111

...

// return 0x111111 + 1 

inline uint64_t NextPowerOf2(uint64_t A) {
  A |= (A >> 1);
  A |= (A >> 2);
  A |= (A >> 4);
  A |= (A >> 8);
  A |= (A >> 16);
  A |= (A >> 32);
  return A + 1;
}

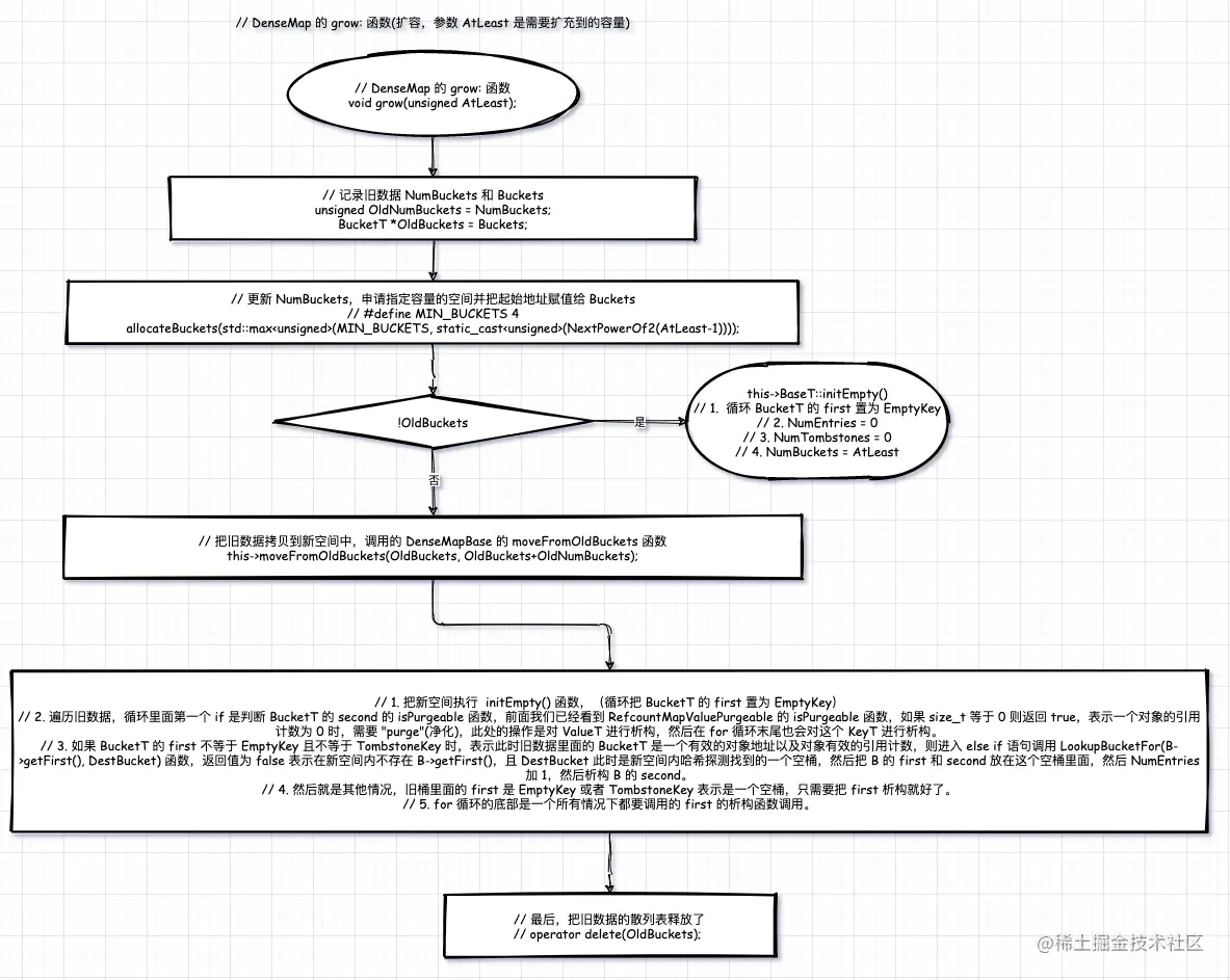
moveFromOldBuckets

void moveFromOldBuckets(BucketT *OldBucketsBegin, BucketT *OldBucketsEnd) {
  // 初始化空状态
  initEmpty();

  // Insert all the old elements.
  // 插入所有旧元素。
  const KeyT EmptyKey = getEmptyKey();
  const KeyT TombstoneKey = getTombstoneKey();
  
  for (BucketT *B = OldBucketsBegin, *E = OldBucketsEnd; B != E; ++B) {
    if (ValueInfoT::isPurgeable(B->getSecond())) {
      // 如果 size_t 是 0,释放 value
      // Free the value.
      B->getSecond().~ValueT();
    } else if (!KeyInfoT::isEqual(B->getFirst(), EmptyKey) &&
        !KeyInfoT::isEqual(B->getFirst(), TombstoneKey)) {
        
      // Insert the key/value into the new table.
      // 插入 key/value 到新表中
      
      BucketT *DestBucket;
      bool FoundVal = LookupBucketFor(B->getFirst(), DestBucket);
      (void)FoundVal; // silence warning.
      ASSERT(!FoundVal && "Key already in new map?");
      
      // 更新 KeyT
      DestBucket->getFirst() = std::move(B->getFirst());
      // 更新 ValueT
      ::new (&DestBucket->getSecond()) ValueT(std::move(B->getSecond()));
      // 增加 NumEntries
      incrementNumEntries();

      // Free the value.
      // 释放 value.
      B->getSecond().~ValueT();
    }
    
    // 释放 KeyT
    B->getFirst().~KeyT();
  }
}

copyFrom

template <typename OtherBaseT>
void copyFrom(
    const DenseMapBase<OtherBaseT, KeyT, ValueT, ValueInfoT, KeyInfoT, BucketT> &other) {
  // 断言 1:other 与 this 不能相同
  ASSERT(&other != this);
  // 断言 2:other 和 this 的 NumBuckets 必须相等
  ASSERT(getNumBuckets() == other.getNumBuckets());
  
  // 设置 this 的 NumEntries 和 NumTombstones 与 other 相等
  setNumEntries(other.getNumEntries());
  setNumTombstones(other.getNumTombstones());

  if (is_trivially_copyable<KeyT>::value &&
      is_trivially_copyable<ValueT>::value)
      
    // 如果 KeyT 和 ValueT 有完全复制能力,
    // 则直接把 other 的 Buckets 内容按字节复制到 this 的 Buckets 中
    memcpy(reinterpret_cast<void *>(getBuckets()), other.getBuckets(),
           getNumBuckets() * sizeof(BucketT));
  else
    // 循环遍历进行赋值
    for (size_t i = 0; i < getNumBuckets(); ++i) {
      // KeyT 赋值
      ::new (&getBuckets()[i].getFirst())
          KeyT(other.getBuckets()[i].getFirst());
          
      if (!KeyInfoT::isEqual(getBuckets()[i].getFirst(), getEmptyKey()) &&
          !KeyInfoT::isEqual(getBuckets()[i].getFirst(), getTombstoneKey()))
        // ValueT 赋值
        ::new (&getBuckets()[i].getSecond())
            ValueT(other.getBuckets()[i].getSecond());
    }
}

getHashValue、getEmptyKey、getTombstoneKey

 下面 3 个函数超级眼熟,在我们的 DenseMapInfo<KeyT> 中的 3 个函数,且包含的不同类型的 KeyT 的特化实现。

static unsigned getHashValue(const KeyT &Val) {
  return KeyInfoT::getHashValue(Val);
}

template<typename LookupKeyT>
static unsigned getHashValue(const LookupKeyT &Val) {
  return KeyInfoT::getHashValue(Val);
}

static const KeyT getEmptyKey() {
  // 断言也印证了 DerivedT 的传入类型是 DenseMap,是 DenseMapBase 的子类
  static_assert(std::is_base_of<DenseMapBase, DerivedT>::value,
                "Must pass the derived type to this template!");
                
  return KeyInfoT::getEmptyKey();
}

static const KeyT getTombstoneKey() {
  return KeyInfoT::getTombstoneKey();
}

InsertIntoBucket、InsertIntoBucketWithLookup、InsertIntoBucketImpl

InsertIntoBucket 的定义如下,该函数分为如下两步:

  • 调用 InsertIntoBucketImpl,根据装载因子(load factor),来判断是否需要增加桶的数量,然后返回插入位置。
  • 根据插入位置,使用 placement new 在指定的内存位置上创建对象。
template <typename KeyArg, typename... ValueArgs>
BucketT *InsertIntoBucket(BucketT *TheBucket, KeyArg &&Key,
                          ValueArgs &&... Values) {
  // 返回一个 BucketT
  TheBucket = InsertIntoBucketImpl(Key, Key, TheBucket);

  // 更新 first
  TheBucket->getFirst() = std::forward<KeyArg>(Key);
  // 更新 second
  ::new (&TheBucket->getSecond()) ValueT(std::forward<ValueArgs>(Values)...);
  
  return TheBucket;
}

template <typename LookupKeyT>
BucketT *InsertIntoBucketWithLookup(BucketT *TheBucket, KeyT &&Key,
                                    ValueT &&Value, LookupKeyT &Lookup) {
  // 返回一个 BucketT
  TheBucket = InsertIntoBucketImpl(Key, Lookup, TheBucket);
  
  // 更新 first
  TheBucket->getFirst() = std::move(Key);
  // 更新 second
  ::new (&TheBucket->getSecond()) ValueT(std::move(Value));
  
  return TheBucket;
}

template <typename LookupKeyT>
BucketT *InsertIntoBucketImpl(const KeyT &Key, const LookupKeyT &Lookup,
                              BucketT *TheBucket) {
  // If the load of the hash table is more than 3/4, or if fewer than 1/8 
  // of the buckets are empty (meaning that many are filled with tombstones), grow the table.
  // 如果哈希表的负载大于 3/4,或者少于 1/8 的存储桶为空(意思是容量占比超出了限制),对哈希表进行扩容。
  
  // The later case is tricky.  
  // 后一种情况比较棘手。
  // For example, if we had one empty bucket with tons of tombstones, 
  // failing lookups (e.g. for insertion) would have to probe almost the
  // entire table until it found the empty bucket.
  // 例如,如果我们有一个空的桶,里面有很多 tombstones,
  // 那么失败的查找(例如,插入操作)将不得不探查几乎整个表,直到找到空的桶。
  
  // If the table completely filled with tombstones, 
  // no lookup would ever succeed, causing infinite loops in lookup.
  // 如果表完全被 tombstones 填满,则任何查询都不会成功,从而导致查询无限循环。
  
  // 获取当前 entry 数量并加 1
  unsigned NewNumEntries = getNumEntries() + 1;
  // 获取当前总的 Buckets 
  unsigned NumBuckets = getNumBuckets();
  
  // #define LLVM_UNLIKELY slowpath
  // #define LLVM_LIKELY fastpath
  
  if (LLVM_UNLIKELY(NewNumEntries * 4 >= NumBuckets * 3)) {
    // 如果当前占比超过了 3/4,则进行扩容
    this->grow(NumBuckets * 2);
    // 查找当前 map 中是否存在指定的 BucketT
    LookupBucketFor(Lookup, TheBucket);
    // 更新 NumBuckets 当前总容量的值
    NumBuckets = getNumBuckets();
  } else if (LLVM_UNLIKELY(NumBuckets-(NewNumEntries+getNumTombstones()) <=
                           NumBuckets/8)) {
                           
    // 如果 NumEntries / NumBuckets < 3 / 4 为 true,但是 EmptyEntries / NumBuckets <= 1 / 8,
    // 则说明 DenseMap 中的 Tombstone 数量太多,如果 DenseMap 中全部为 Tombstone 的话,有可能会造成死循环,
    // 此时并不会增加桶的数量,而是重新哈希,然后重新计算插入位置。
    
    this->grow(NumBuckets);
    LookupBucketFor(Lookup, TheBucket);
  }
  ASSERT(TheBucket);

  // Only update the state after we've grown our bucket space appropriately
  // so that when growing buckets we have self-consistent entry count.
  // 只有在适当增加存储桶空间后才更新状态,这样,在增加 buckets 时,我们拥有一致的条目计数。
  // If we are writing over a tombstone or zero value, remember this.
  // 如果我们要覆盖一个逻辑删除值或零值,请记住这一点。
  
  if (KeyInfoT::isEqual(TheBucket->getFirst(), getEmptyKey())) {
    // Replacing an empty bucket.
    // 更换空桶
    // 增加 NumEntries
    incrementNumEntries();
  } else if (KeyInfoT::isEqual(TheBucket->getFirst(), getTombstoneKey())) {
    // Replacing a tombstone.
    // 更换 tombstone。
    // 增加 NumEntries
    incrementNumEntries();
    // 减少 NumTombstones
    decrementNumTombstones();
  } else {
    // we should be purging a zero. No accounting changes.
    // 我们应该清除零。没有会计变更。
    ASSERT(ValueInfoT::isPurgeable(TheBucket->getSecond()));
    TheBucket->getSecond().~ValueT();
  }

  return TheBucket;
}

LookupBucketFor

/// LookupBucketFor - Lookup the appropriate bucket for Val, returning it in FoundBucket.
/// If the bucket contains the key and a value, this returns true, 
/// otherwise it returns a bucket with an empty marker or tombstone and returns false.
/// 查找适合 Val 的存储桶,并在 FoundBucket 中将其返回。
/// 如果存储桶包含键和值,则返回 true,否则返回带有空标记或逻辑删除的存储桶并返回 false。
template<typename LookupKeyT>
bool LookupBucketFor(const LookupKeyT &Val,
                     const BucketT *&FoundBucket) const {
  // Buckets 数组起点
  const BucketT *BucketsPtr = getBuckets();
  // NumBuckets 
  const unsigned NumBuckets = getNumBuckets();
  
  // 如果数量为 0,则 FoundBucket 为 nullptr,并返回 false
  if (NumBuckets == 0) {
    FoundBucket = nullptr;
    return false;
  }

  // FoundTombstone - Keep track of whether we find a tombstone while probing.
  // 跟踪在探测时是否找到 tombstone。
  // 临时变量记录 FoundTombstone
  const BucketT *FoundTombstone = nullptr;
  
  // EmptyKey
  const KeyT EmptyKey = getEmptyKey();
  // Tombstone
  const KeyT TombstoneKey = getTombstoneKey();
  
  assert(!KeyInfoT::isEqual(Val, EmptyKey) &&
         !KeyInfoT::isEqual(Val, TombstoneKey) &&
         "Empty/Tombstone value shouldn't be inserted into map!");
  
  // Val 的哈希值,后面与操作,防止越界
  unsigned BucketNo = getHashValue(Val) & (NumBuckets-1);
  unsigned ProbeAmt = 1;
  
  while (true) {
    // BucketsPtr 加上 BucketNo,指针偏移,找 Bucket
    const BucketT *ThisBucket = BucketsPtr + BucketNo;
    // Found Val's bucket?  If so, return it.
    // 如果找到的 Bucket 的 first 刚好和 Val 相同的话,就可以返回 true 并赋值给 FoundBucket。
    if (LLVM_LIKELY(KeyInfoT::isEqual(Val, ThisBucket->getFirst()))) {
      FoundBucket = ThisBucket;
      return true;
    }

    // If we found an empty bucket, the key doesn't exist in the set.
    // Insert it and return the default value.
    // 如果我们发现一个 empty bucket,则表明该 val 在 set 中不存在。
    // 插入并返回默认值。
    if (LLVM_LIKELY(KeyInfoT::isEqual(ThisBucket->getFirst(), EmptyKey))) {
      // If we've already seen a tombstone while probing,
      // fill it in instead of the empty bucket we eventually probed to.
      // 如果我们在探测时已经看到了 tombstone,填充它而不是我们最终探究的空桶。
      FoundBucket = FoundTombstone ? FoundTombstone : ThisBucket;
      return false;
    }

    // If this is a tombstone, remember it. If Val ends up not in the map, 
    // we prefer to return it than something that would require more probing.
    // Ditto for zero values.
    // 如果这是一个 tombstone,记住它。如果 Val 最终不在 map 中,我们宁愿返回它,而不是需要进行更多的探测。
    
    // 记住找到的第一个 TombstoneKey。
    if (KeyInfoT::isEqual(ThisBucket->getFirst(), TombstoneKey) &&
        !FoundTombstone)
      FoundTombstone = ThisBucket;  // Remember the first tombstone found.
    
    // 如果 ThisBucket 的 second 等于 0,并且 FoundTombstone 是 nullptr,则记录
    if (ValueInfoT::isPurgeable(ThisBucket->getSecond())  &&  !FoundTombstone)
      FoundTombstone = ThisBucket;

    // Otherwise, it's a hash collision or a tombstone, continue quadratic probing.
    // 否则,是哈希冲突或 tombstone,请继续进行二次探测
    if (ProbeAmt > NumBuckets) {
      FatalCorruptHashTables(BucketsPtr, NumBuckets);
    }
    // ProbeAmt 从 1 开始,下次是 2 3 4
    // BucketNo 第一次前进 1
    // BucketNo 第二次前进 2
    // BucketNO 第三次前进 3
    // 基于开放寻址法(open-addressing)实现,探查采用二次探查(quadratic probing),
    // 初始探查位置决定了整个序列,每一个关键字都有其相应的唯一固定的探查序列。
    
    // 二次探查的关键在于ID = ID + ProbeAmt++,如果ProbeAmt没有自增运算,那么就是线性探查,存在自增运算就是二次探查。
    
    BucketNo += ProbeAmt++;
    // 与操作防止越界
    BucketNo &= (NumBuckets-1);
  }
}

template <typename LookupKeyT>
bool LookupBucketFor(const LookupKeyT &Val, BucketT *&FoundBucket) {
  const BucketT *ConstFoundBucket;
  bool Result = const_cast<const DenseMapBase *>(this)
    ->LookupBucketFor(Val, ConstFoundBucket);
  FoundBucket = const_cast<BucketT *>(ConstFoundBucket);
  return Result;
}

 到这里我们的 DenseMapBase 的代码就全部看完啦。这里特别要注意的是哈希数组申请完空间以后会做 initEmpty 的操作,把数组内装满 “空状态” 的 BucketT(把它们的 first 置为 EmptyKey)。

参考链接

参考链接:🔗