字节码插桩

829 阅读8分钟

自定义插件

目前,Android项目基本都是使用Gradle去构建,在学习插桩之前先对Gradle插件知识有基本的了解:

作用
  • 插件可以封装一系列任务,例如 编译,测试,打包等。
  • 插进可以定义约定,例如 应用Java 插件后,约定的源代码位置就在 src/main/java 目录下。
  • 插件可以封装配置,当项目应用插件时自动应用插进的配置。
  • 插件可以扩展 Gradle 模型,添加可配置的 DSL 元素,例如 Android Gradle 的 android{}

这就是插件,我们只需要按照它的约定的方式,使用它提供的任务、方法或扩展就可以对我们的项目进行构建。

使用插件可以将相似的代码进行封装以提高重用性,使构建脚本高度模块化,增强组织性和可读性。

类型
  • 脚本类型 插件脚本我们可以理解为android中的后缀以 '.gradle'结尾的文件。一般我们通过不同的功能把脚本分为好多个文件,来实现脚本模块化。例如:Utils.gradle
  • 二进制类型 二进制插件是实现了Plugin接口的插件,以编程的方式来操控构建。二进制插件一般是打入jar包中独立发布。
制作
  • 脚本类型 通过建立gradle文件,使用Groovy语法,来完成相应的功能。
  • 二进制类型
    1. 创建Gradle Module,将Module里面的内容删除,只保留build.gradle文件和src/main目录。
    2. 新建包、新建groovy文件(过程类似于Java),实现Plugin接口。
    3. 告诉gradle,我们自定义的插件类,->main目录下新建resources目录->在resources目录里面再新建META-INF目录->META-INF里面新建gradle-plugins目录->gradle-plugins目录里面新建properties文件(注意这个文件的命名,你可以随意取名,但是后面使用这个插件的时候,会用到这个名字)->写入代码如:implementation-class = 包名.插件名
    4. groovy以及后面打包要用到maven,所以在我们自定义的Module下的build.gradle需要添加如下代码:
apply plugin: 'groovy'
apply plugin: 'maven'

dependencies {
    compile gradleApi()
    compile localGroovy()
}

repositories {
    mavenCentral()
}
5. 打包到Maven,可以选择打包到本地或者服务器。在Module目录下的build.gradle添加如下代码:
//group和version在后面使用自定义插件的时候会用到
group='自定义'
version='1.0.0'

uploadArchives {
    repositories {
        mavenDeployer {
            //提交到远程服务器:
           // repository(url: "http://www.xxx.com/repos") {
            //    authentication(userName: "admin", password: "admin")
           // }
           //本地的Maven地址设置为D:/repos-local
            repository(url: uri('D:/repos-local'))
        }
    }
}
6. 点击AndroidStudio右侧的gradle工具,可以看到有uploadArchives这个Task,双击uploadArchives执行打包上传。
使用

使用自定义的插件,在要引用的Module的build.gradle文件中,需要指定本地Maven地址、自定义插件的名称以及依赖包名。如下代码:

//下的properties文件名称
apply plugin: '自定义的pulin名称'

buildscript {
    repositories {
        maven {//本地Maven仓库地址
            url uri('D:/repos-local')
        }
    }
    dependencies {
        //格式为-->group:module:version
        classpath '自定义:module_name:version'
    }
}

Transform

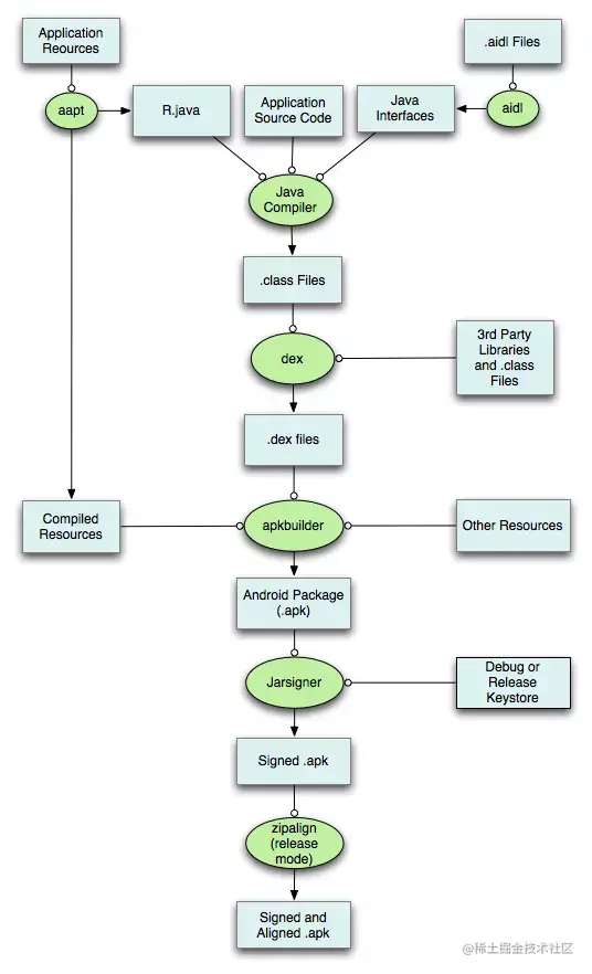
apk的打包过程

谷歌官方提供的apk构建图如下: 13278007-edd94828b4eb58d3.png

Transform是从android-build-tool:gradle:1.5开始,Gradle插件包含了一种叫Transform的Api。

作用:

允许第三方插件在class文件转化为dex文件之前操作编译好的class文件。

介绍:
  • 每一个Transform 都是一个Gradle 中的task,Android编译器中的TaskManager将每一个Transform串联起来。
  • 第一个Transform的接受的是javac编译的结果。(jar/aar等)
  • 自定义Transform在系统Transform之前。(系统Transfrom如:)
    1. 混淆 2. desugar
  • 有两种类型:
    1. 消费型:前一个Transfrom的结果输出给下一个Transfrom
    2. 引用型:Transform可以读取这些输入,而不需要输出给下一个Transform,自己消费掉。
制作
  1. 自定义Transform需要需要继承Transform,它是一个抽象类, 有如下抽象方法:
public abstract class Transform {
    public abstract String getName();//自定义transform的名字

    //输入类型:CLASSES(0x01), RESOURCES(0x02);
    public abstract Set<ContentType> getInputTypes();

    /**
    输入文件所属的范围,gradle是支持多工程编译:
    1. PROJECT(0x01), //只是当前工程的代码
    2. PROJECT_LOCAL_DEPS(0x02), // 工程的本地jar
    3. SUB_PROJECTS(0x04),  // 只包含子工工程
    ...
    */
    public abstract Set<? super Scope> getScopes();

    public abstract boolean isIncremental(); //增量编译
}
  1. 实现transform() 方法:
public void transform(@NonNull TransformInvocation transformInvocation) {}
这是一个空实现方法,input的内容将会打包成一个TransformInvocation对象,我们可以通过TransformInvocation来获取输入,同时也获得了输出的功能。我们对class文件的修改就可以在这个方法内完成。可以使用ASM来对class文件做修改。

3. 在自定义插件中注册,然后通过上文发布插件的方式发布插件即可完成使用。

public class MyCustomPlgin implements Plugin<Project> {

    @Override
    public void apply(Project project) {
        project.getExtensions().findByType(BaseExtension.class)
                .registerTransform(new MyCustomTransform());
    }
}

ASM使用

前面讲了那么多都是为字节码插桩做准备,自定义插件就是为了可以在代码编译时候完成一些我们想做的事,而在编译期间修改字节码,完成插桩却是我们想要做的相当有意思的事。

基础知识了解

对于Java平台,Java虚拟机运行的是Class文件,内部对应的是Java字节码,而针对Android平台,Android虚拟机运行的是Dex文件,Google专门为其设计的一种Dalvik字节码.

两种字节码具体的不同表现在如下三个方面:

  • 体系结构:java虚拟机是基于栈实现的,而Android虚拟机是基于寄存器实现。在ARM平台,寄存器实现性能高于栈实现。
  • 格式结构:对于Class文件,每个文件都有一个自己单独的常量池以及一些公共字段,对于Dex文件,整个Dex中所有的Class共用一个常量池和公共字段,所以整体更加紧凑,体积也更小。
  • 指令优化:Dalvik字节码对大量的指令专门做了精简和优化。

插桩的三种方法

AspectJ
AspectJJava中流行的AOP编程扩展框架,内部实现也是通过字节码技术实现代码注入,不过目前已经不维护了,官方建议切换到ASM.在这里不展开说。[AspectJ官网](https://www.eclipse.org/aspectj/)
ReDex
ReDex其实不单单是一款dex优化工具,它提供了很多小工具,其中有一个简单的Method TracingBlock Tracing工具,可以在指定方法前插入一段跟踪代码。
官网提供了demo可以参考。[InstrumentTest](https://github.com/facebook/redex/blob/5d0d4f429198a56c83c013b26b1093d80edc842b/test/instr/InstrumentTest.config)。由于dalvik字节码格式比较紧凑,汪汪牵一发而动全身,不是本文重点,
ASM

asm插桩相比较于其他两种有以下特点: 1. 操作灵活:操作起来非常灵活,可以根据需求自定义修改、插入、删除。 2. 上手难:上手比较麻烦,需要对java字节码有了解。

为了使用简单,asm提供了visitor模式的访问接口api ,这样的话使用者基本可以不用关心字节码的格式,只需要在每个visitor的位置关心自己的修改。 asm简单高效,但是对于有些复杂的场景,我门需要使用tree api来完成class文件的需改。

Java虚拟机运行机制
每条java 虚拟机线程都有自己私有的Jav虚拟机栈,这个栈与线程同时创建,用于存储栈帧(stack frame)

每个线程都有自己的栈,多线程应用程序中就有多个栈,每个栈都有自己的栈帧。 [图片上传失败...(image-c82026-1599641997721)] 简单的理解,一个栈帧包括三个重要内容:本地变量表(又称局部变量表)、操作数栈、常量池引用。 [图片上传失败...(image-29fb60-1599641997721)]

  • 本地变量表:在使用过程中,可以认为本地变量表是存放历史数据的,并且,本地变量表有个重要功能就是传递方法调用是参数,,当方法调用时,参数会一次传递到本地变量表的中从0开始的位置,如果调用的方法是实例方法,那么我们通过第0个本地变量获取当前实例的引用,也就是this对象。
  • 操作数栈:可以认为操作数栈是一个用于存放指令执行时所需要的数据的位置,指令从操作数栈中取走数据并将操作结果重新入栈。

本地变量表的最大数和操作数栈的最大深度在编译时就确定了,所以在使用asm进行字节码操作后需要调用asm提供的visitmax方法来设置maslocal和maxstack数,不过,asm为了方便使用,提供了自动计算的方法。

字节码异常 异常时会清空操作数栈。

ASM操作

通过上面介绍,我们对字节码和jvm有了一定的了解,下面我们看一下asm是如果编辑class的。

ASM API

ASM API基于访问者模式,提供了ClassVisitor,MethodVisitor,FieldVisitor接口,扫描到类的字段时,回调visitField方法,扫描类方法时回调MethodVisitor。 ClassVisitor方法解析

public abstract class ClassVisitor {
        ......
    public void visit(int version, int access, String name, String signature, String superName, String[] interfaces);
    //访问类字段时回调
    public FieldVisitor visitField(int access, String name, String desc, String signature, Object value);
    //访问类方法是回调
    public MethodVisitor visitMethod(int access, String name, String desc, String signature, String[] exceptions);
    public void visitEnd();
}

MethodVisitor方法解析

public abstract class MethodVisitor {
        ......
    public void visitParameter(String name, int access);
    //访问本地变量类型指令 操作码可以是LOAD,STORE,RET中一种;
    public void visitIntInsn(int opcode, int operand);
    //域操作指令,用来加载或者存储对象的Field
    public void visitFieldInsn(int opcode, String owner, String name, String descriptor);
    //访问方法操作指令
    public void visitMethodInsn(int opcode, String owner, String name, String descriptor);
    public void visitEnd();
}