简单易懂的Android无痕埋点

641 阅读4分钟

全链路无痕埋点作为一个明确的需求,目前已经有较多的实现方案
本人认为比较好的是Hook+Aop方案
hook是利用viewAccessibilityDelegate接口做代理, RecyclerViewmScrollListeners对象替换等等 Aop可以用AspectJ实现

本文是提供一个较为轻量级的做法,实现对所有view的touch事件监控
首先我们来复习下相关知识点:

1. View的层级

首先我们来了解下View的层级:
引用一张网图:

Window的根ViewDecorView,通过iewRoot管理,此处不作扩展

DecorView是个ViewGroup,我们目标是监听DecorViewtouch事件

那么如何监听:

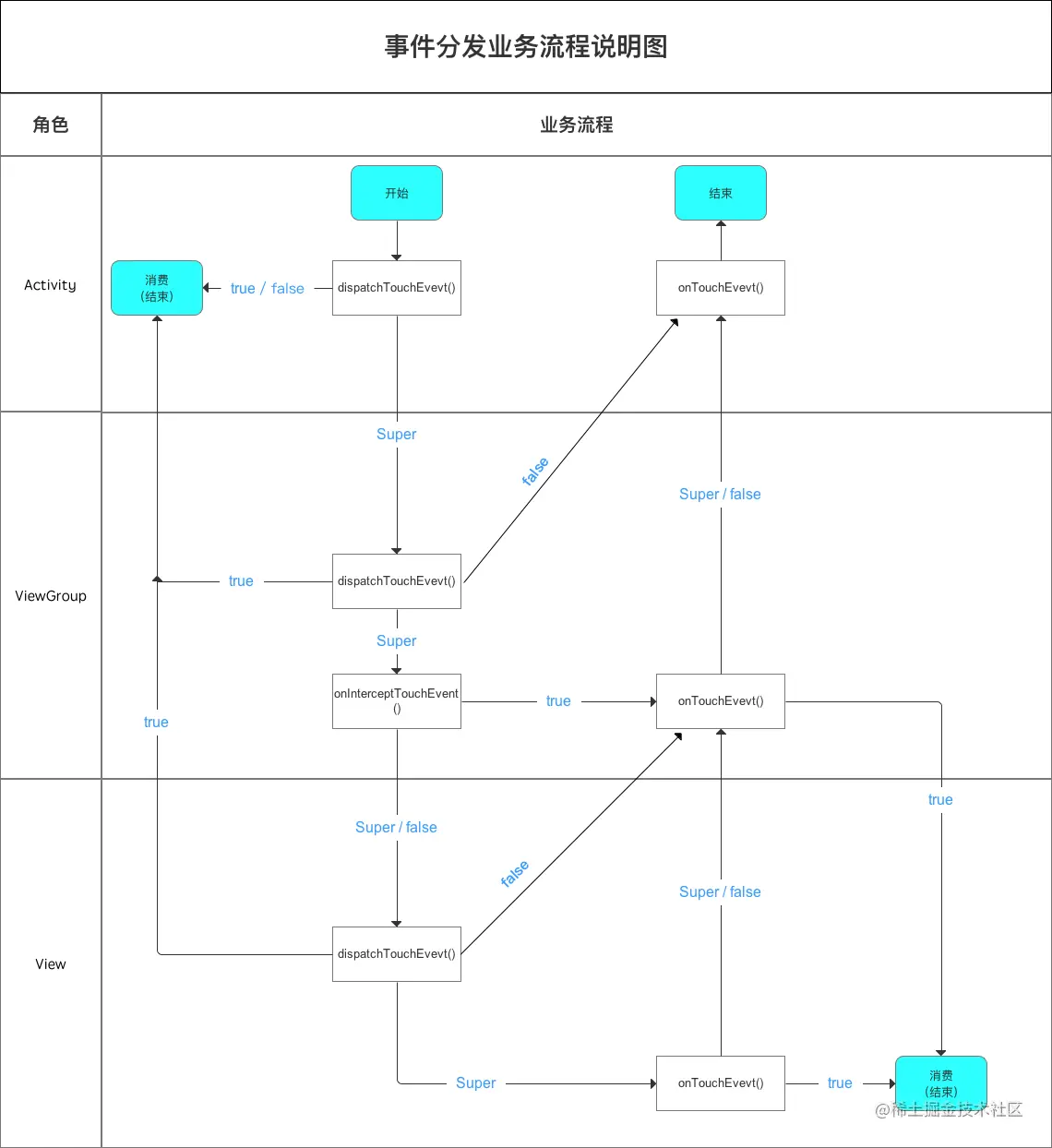
2. 事件分发

view子view的事件分发可以用伪代码表示:

fun dispatchTouchEvent(ev: MotionEvent) {
  var consume = false
  if(onInterceptTouchEvent(ev)) {
     consume  = onTouchEvent(ev)
  } else {
     consume = child.dispatchTouchEvent(ev)
  }
  return consume 
}

ViewGroup中的dispatchTouchEvent会分发到onInterceptTouchEvent中, 在onInterceptTouchEvent中就可以记录日志,并且return super.onInterceptTouchEvent(event)不会影响子view的调用

监听方案:

DecorView我们无法改写,我们可以用一个ProxyView插入在DecorView之后,只去监听onInterceptTouchEvent
将第一张图中
Activity->PhoneWindow->DecorView->titleBar+mContentParent变为
Activity->PhoneWindow->DecorView->ProxyView->titleBar+mContentParent

代理方案:

使用插装思想来插入ProxyView,利用ActivityLifecycleCallbacksonActivityResumed方法,在每个Activity resume之后,插入ProxyView
首先在入口启动时注册一个ActivityLifecycleCallbacks:

object HookTrack {
    private var activityLifeCycleRegister = false
    fun init(application: Application?) {
        if (application == null) {
            Log.e("e", "Please init with the param \"Application\"/")
            throw RuntimeException()
        }
        if (!activityLifeCycleRegister) {
          application.registerActivityLifecycleCallbacks(HookActivityLifecycleCallbacks())
            activityLifeCycleRegister = true
        }
    }
}

HookActivityLifecycleCallbacks的实现:

internal class HookActivityLifecycleCallbacks : ActivityLifecycleCallbacks {
    override fun onActivityCreated(activity: Activity, savedInstanceState: Bundle?) {}
    override fun onActivityStarted(activity: Activity) {}
    override fun onActivityResumed(activity: Activity) {
        if (!activityNameSet.contains(activity.javaClass.name)) {
            val viewGroup = activity.window.decorView as ViewGroup
            if (viewGroup != null) {
                val size = viewGroup.childCount
                val customFrameLayout = ProxyFrameLayout(activity)
                for (i in 0 until size) {
                    val view = viewGroup.getChildAt(i)
                    if (view != null) {
                        viewGroup.removeView(view)
                        customFrameLayout.addView(view)
                    }
                }
                viewGroup.addView(customFrameLayout)
            }
            activityNameSet.add(activity.javaClass.name)
        }
    }

    override fun onActivityPaused(activity: Activity) {}
    override fun onActivityStopped(activity: Activity) {}
    override fun onActivitySaveInstanceState(activity: Activity, outState: Bundle) {}
    override fun onActivityDestroyed(activity: Activity) {}

    companion object {
        var activityNameSet: MutableSet<String> = HashSet()
    }
}

遍历decorView对象,将其子view全部放到ProxyFrameLayout,再将ProxyFrameLayout加到decorView,形成代理
此处我们用activityNameSet防止重复插入ProxyFrameLayout
在用ProxyFrameLayout用中实现上述用onInterceptTouchEvent用:

class ProxyFrameLayout(private val resumedActivity: Activity) : FrameLayout(resumedActivity) {
 override fun onInterceptTouchEvent(event: MotionEvent): Boolean {
        when (event.action) {
            MotionEvent.ACTION_DOWN -> {
                //ACTION_DOWN do some thing
            }
            MotionEvent.ACTION_MOVE -> {
            	//ACTION_MOVE do some thing
            }
            MotionEvent.ACTION_UP -> {
                //ACTION_UP do some thing
            }
        }
        return super.onInterceptTouchEvent(event)
    }
}

现在实现了“根”view的事件监听,我们如何来获知具体是哪个view呢:
可以通过屏幕上的像素点,遍历view,计算当前像素点在哪个view:

     private fun findEventSrcView(event: MotionEvent, srcView: View): View? {
        if (srcView is ViewGroup) {
            val viewGroup = srcView
            val size = viewGroup.childCount
            for (i in 0 until size) {
                val view = viewGroup.getChildAt(i)
                if (view !is ProxyFrameLayout && isEventInView(event, view)) {
                    val tmpRetView = findEventSrcView(event, view)
                    if (tmpRetView != null) {
                        return tmpRetView
                    }
                }
            }
        } else if (isEventInView(event, srcView)) {
            return srcView
        }
        return null
    }

    /**
     * 判断是否在view的rect范围内
     * @param event
     * @param srcView
     * @return
     */
    private fun isEventInView(event: MotionEvent, srcView: View): Boolean {
        val currentViewRect = Rect()
        if (srcView.getGlobalVisibleRect(currentViewRect)) {
            val rectF = RectF(currentViewRect)
            if (rectF.contains(event.rawX, event.rawY)) {
                return true
            }
        }
        return false
    }

所以我们的ProxyFrameLayout中的nInterceptTouchEvent就变成了:

override fun onInterceptTouchEvent(event: MotionEvent): Boolean {
        when (event.action) {
            MotionEvent.ACTION_DOWN -> {
                val touchViewDown = findEventSrcView(event, this)
                if (touchViewDown != null) {
                    Log.d(Constants.TAG, "Activity:" + resumedActivity::class.java.name
                            + "- ACTION_DOWN:" + touchViewDown::class.java.name)
                }
            }
            MotionEvent.ACTION_MOVE -> {
            }
            MotionEvent.ACTION_UP -> {
                val touchViewUp = findEventSrcView(event, this)
                if (touchViewUp != null) {
                    Log.d(Constants.TAG, "Activity:" + resumedActivity::class.java.name
                            + "- ACTION_UP:" + touchViewDown::class.java.name)
                }
            }
        }
        return super.onInterceptTouchEvent(event)
    }

至此,每个子view的touch事件就监听到了

另外:由于子view重名的会很多,如果直接打印view的名字无法区分
我们需要打印整个view的全链路才有意义:
在此我们遍历view,通过view.parent方法一路寻找到根节点才结束:

   fun getAbsolutePath(view: View?): String {
        if (view == null) {
            return ""
        }
        if (view.parent == null) {
            return "rootView"
        }
        var path = "";
        var temp = view!!
        while (temp.parent != null && temp.parent is View) {
            var index = 0
            try {
                index = indexOfChild(temp.parent as ViewGroup, temp)
            } catch (e: Exception) {
            }
            path = "${temp.javaClass.simpleName}[$index]/${path}"
            temp = temp.parent as View
        }
        return path
    }
    
  private fun indexOfChild(parent: ViewGroup?, child: View): Int {
      if (parent == null) {
          return 0
      }
      val count = parent.childCount
      var j = 0
      for (i in 0 until count) {
          val view = parent.getChildAt(i)
          if (child.javaClass.isInstance(view)) {
              if (view === child) {
                  return j
              }
              j++
          }
      }
      return -1
  }

运行后打印的效果:
点击一个button:

robin.scaffold.jet D/Track: Activity:robin.scaffold.jet.MainActivity- ACTION_DOWN:ProxyFrameLayout[0]/LinearLayout[0]/FrameLayout[0]/FitWindowsLinearLayout[0]/ContentFrameLayout[0]/DrawerLayout[0]/CoordinatorLayout[0]/ConstraintLayout[0]/FragmentContainerView[0]/ConstraintLayout[0]/AppCompatButton[0]/
robin.scaffold.jet D/Track: Activity:robin.scaffold.jet.MainActivity- ACTION_UP:ProxyFrameLayout[0]/LinearLayout[0]/FrameLayout[0]/FitWindowsLinearLayout[0]/ContentFrameLayout[0]/DrawerLayout[0]/CoordinatorLayout[0]/ConstraintLayout[0]/FragmentContainerView[0]/ConstraintLayout[0]/AppCompatButton[0]/

点击RecycleView中的item

robin.scaffold.jet D/Track: Activity:robin.scaffold.jet.ui.NavTestActivity- ACTION_DOWN:ProxyFrameLayout[0]/LinearLayout[0]/FrameLayout[0]/ActionBarOverlayLayout[0]/ContentFrameLayout[0]/ConstraintLayout[0]/FragmentContainerView[0]/ConstraintLayout[0]/SwipeRefreshLayout[0]/LinearLayout[0]/RecyclerView[0]/ConstraintLayout[2]/AppCompatTextView[0]/
robin.scaffold.jet D/Track: Activity:robin.scaffold.jet.ui.NavTestActivity- ACTION_UP:ProxyFrameLayout[0]/LinearLayout[0]/FrameLayout[0]/ActionBarOverlayLayout[0]/ContentFrameLayout[0]/ConstraintLayout[0]/FragmentContainerView[0]/ConstraintLayout[0]/SwipeRefreshLayout[0]/LinearLayout[0]/RecyclerView[0]/ConstraintLayout[2]/AppCompatTextView[0]/

ConstraintLayout[2]代表的是点中第三个item

至此,一个最简单的无痕touch事件监听实现完成
此处是监听了所有view,当然也可以不通过onInterceptTouchEvent,而是实现AccessibilityDelegate,来监听实现了Click事件的view
读者可以自行实验