Ball-drop impact simulation with Calculix

1,585 阅读1分钟

ball_impact Ball drop test is specified in some standards like UL and IEC etc to verify that the enclosure of product (or component) has adequate strength and/or rigidity to withstand the typical impact forces.

One typical application of ball drop simulations in pump design is to verify the strength and rigidity of a coupling guard to ensure it not falling from adjacent part or not touching the rotating parts(shaft and coupling) due to deformation under a predefined impact load(mass of ball and drop height) according to specific standard.

In this example, it is not going to simulate the entire progress of ball dropping from a specified height but to simulate the process from ball starting contacting with the sheet. Hence, an initial velocity is assigned to ball in the negative y-direction with magnitude of 3000(mm/s).

A*DYNAMIC card is used in *STEP, where the geometrical non-linearity effect is on, and max. increment steps of 1 million. Parameter of EXPLICIT is specified without value, namely, explicit computation is defined with variable time increment size. Initial time increment and time period of the step are in the following line.

The two straight edges of sheet(coupling guard) is fixed, and the elements of ball is assigned with gravity loading in the negative y-direction with magnitude 9810 (mm/s^2).

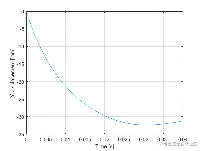
In the output, the displacements of all nodes are printed to .frd file for viewing in cgx and the displacement of node set N1 (max. displacement along -y direction) is printed to .dat file for plotting the chart displacement with respective time as following.

y_disp_history

It can be seen that it reaches max. deformation at about 0.03s and after that it starts resiling.

The main code is as following. Thanks for your attention.

*MATERIAL,NAME=steel
*ELASTIC
2e5,0.3
*PLASTIC,HARDENING=ISOTROPIC
240,0.00000
520,0.2

*DENSITY
7.85e-6
*DAMPING, Structure=0.002

*SOLID SECTION,MATERIAL=steel,ELSET=Eball
*SOLID SECTION,MATERIAL=steel,ELSET=Eguard

*CONTACT PAIR,INTERACTION=SI1,TYPE=NODE TO SURFACE
Sball_cont,Sguard_tar

*SURFACE INTERACTION,NAME=SI1
*SURFACE BEHAVIOR,PRESSURE-OVERCLOSURE=linear
1e7
*FRICTION
0.1

*initial conditions, type=velocity
Nball,2, -3.0e3

*STEP,NLGEOM,INC=1000000
*DYNAMIC, EXPLICIT
5e-4,0.04

*BOUNDARY
Nfix,1,3

*DLOAD
Eball,GRAV,9810.,0.,-1.,0.

*node file,frequency=1000
u
*NODE PRINT, NSET=N1,frequency=1000
u

*endstep