leetcode_组合

158 阅读4分钟

给定两个整数 n 和 k,返回 1 ... n 中所有可能的 k 个数的组合。 示例: 输入: n = 4, k = 2 输出: [ [2,4], [3,4], [2,3], [1,2], [1,3], [1,4], ]

这题感觉挺难的,我自己调试了很久,都有问题

里面有一个地方直接用了vector,需要初始化,不初始化,就得用push_back

递归枚举

class Solution {
public:
vector temp;
vector> ans;
void dfs(int cur, int n, int k) {
// 剪枝:temp 长度加上区间 [cur, n] 的长度小于 k,不可能构造出长度为 k 的 temp
if (temp.size() + (n - cur + 1) < k) {
return;
}
// 记录合法的答案
if (temp.size() == k) {
ans.push_back(temp);
return;
}
// 考虑选择当前位置
temp.push_back(cur);
dfs(cur + 1, n, k);
temp.pop_back();
// 考虑不选择当前位置
dfs(cur + 1, n, k);
}
vector> combine(int n, int k) {
dfs(1, n, k);
return ans;
}
};

字典序法枚举

class Solution {
public:
    vector<int> temp;
    vector<vector<int>> ans;

    vector<vector<int>> combine(int n, int k) {
        // 初始化
        // 将 temp 中 [0, k - 1] 每个位置 i 设置为 i + 1,即 [0, k - 1][1, k]
        // 末尾加一位 n + 1 作为哨兵
        for (int i = 1; i <= k; ++i) {
            temp.push_back(i);
        }
        temp.push_back(n + 1);

        int j = 0;
        while (j < k) {
            ans.emplace_back(temp.begin(), temp.begin() + k);
            j = 0;
            // 寻找第一个 temp[j] + 1 != temp[j + 1] 的位置 t
            // 我们需要把 [0, t - 1] 区间内的每个位置重置成 [1, t]
            while (j < k && temp[j] + 1 == temp[j + 1]) {
                temp[j] = j + 1;
                ++j;
            }
            // j 是第一个 temp[j] + 1 != temp[j + 1] 的位置
            ++temp[j];
        }
        return ans;
    }
};

还有一篇很详细的文章

重点概括:

如果解决一个问题有多个步骤,每一个步骤有多种方法,题目又要我们找出所有的方法,可以使用回溯算法;
回溯算法是在一棵树上的 深度优先遍历(因为要找所有的解,所以需要遍历);
组合问题,相对于排列问题而言,不计较一个组合内元素的顺序性(即 [1, 2, 3][1, 3, 2] 认为是同一个组合),因此很多时候需要按某种顺序展开搜索,这样才能做到不重不漏。
回溯算法首先需要画出递归树,不同的树决定了不同的代码实现。下面给出了两种画树的思路。

方法一:根据搜索起点画出二叉树
既然是树形问题上的 深度优先遍历,因此首先画出树形结构。例如输入:n = 4, k = 2,我们可以发现如下递归结构:

如果组合里有 1 ,那么需要在 [2, 3, 4] 里再找 11 个数;
如果组合里有 2 ,那么需要在 [3, 4] 里再找 11数。注意:这里不能再考虑 11,因为包含 11 的组合,在第 1 种情况中已经包含。
依次类推(后面部分省略),以上描述体现的 递归 结构是:在以 nn 结尾的候选数组里,选出若干个元素。画出递归结构如下图:

说明:

叶子结点的信息体现在从根结点到叶子结点的路径上,因此需要一个表示路径的变量 path,它是一个列表,特别地,path 是一个栈;
每一个结点递归地在做同样的事情,区别在于搜索起点,因此需要一个变量 start ,表示在区间 [begin, n] 里选出若干个数的组合;
可能有一些分支没有必要执行,我们放在优化中介绍。
友情提示:对于这一类问题,画图帮助分析是非常重要的解题方法。

参考代码 1:

Java

import java.util.ArrayDeque;
import java.util.ArrayList;
import java.util.Deque;
import java.util.List;

public class Solution {

    public List<List<Integer>> combine(int n, int k) {
        List<List<Integer>> res = new ArrayList<>();
        if (k <= 0 || n < k) {
            return res;
        }
        // 从 1 开始是题目的设定
        Deque<Integer> path = new ArrayDeque<>();
        dfs(n, k, 1, path, res);
        return res;
    }

    private void dfs(int n, int k, int begin, Deque<Integer> path, List<List<Integer>> res) {
        // 递归终止条件是:path 的长度等于 k
        if (path.size() == k) {
            res.add(new ArrayList<>(path));
            return;
        }

        // 遍历可能的搜索起点
        for (int i = begin; i <= n; i++) {
            // 向路径变量里添加一个数
            path.addLast(i);
            // 下一轮搜索,设置的搜索起点要加 1,因为组合数理不允许出现重复的元素
            dfs(n, k, i + 1, path, res);
            // 重点理解这里:深度优先遍历有回头的过程,因此递归之前做了什么,递归之后需要做相同操作的逆向操作
            path.removeLast();
        }
    }
}
提交结果:

如果对于回溯算法还理解不太透彻的朋友,可以在递归方法的前后,把 path 变量打印出来看一下,并结合上面画出的树形图进行理解。

参考代码 2:(调试代码)

注意:带 System.out.println 的调试语句不可以提交给力扣测评系统,会拖慢我们的程序执行时间。

Java

import java.util.ArrayDeque;
import java.util.ArrayList;
import java.util.Deque;
import java.util.List;

public class Solution {

    public List<List<Integer>> combine(int n, int k) {
        List<List<Integer>> res = new ArrayList<>();
        if (k <= 0 || n < k) {
            return res;
        }
        Deque<Integer> path = new ArrayDeque<>();
        dfs(n, k, 1, path, res);
        return res;
    }

    private void dfs(int n, int k, int begin, Deque<Integer> path, List<List<Integer>> res) {
        if (path.size() == k) {
            res.add(new ArrayList<>(path));
            return;
        }
        for (int i = begin; i <= n; i++) {
            path.addLast(i);
            System.out.println("递归之前 => " + path);
            dfs(n, k, i + 1, path, res);
            path.removeLast();
            System.out.println("递归之后 => " + path);
        }
    }

    public static void main(String[] args) {
        Solution solution = new Solution();
        int n = 5;
        int k = 3;
        List<List<Integer>> res = solution.combine(n, k);
        System.out.println(res);
    }
}
控制台输出:

递归之前 => [1]
递归之前 => [1, 2]
递归之前 => [1, 2, 3]
递归之后 => [1, 2]
递归之前 => [1, 2, 4]
递归之后 => [1, 2]
递归之前 => [1, 2, 5]
递归之后 => [1, 2]
递归之后 => [1]
递归之前 => [1, 3]
递归之前 => [1, 3, 4]
递归之后 => [1, 3]
递归之前 => [1, 3, 5]
递归之后 => [1, 3]
递归之后 => [1]
递归之前 => [1, 4]
递归之前 => [1, 4, 5]
递归之后 => [1, 4]
递归之后 => [1]
递归之前 => [1, 5]
递归之后 => [1]
递归之后 => []
递归之前 => [2]
递归之前 => [2, 3]
递归之前 => [2, 3, 4]
递归之后 => [2, 3]
递归之前 => [2, 3, 5]
递归之后 => [2, 3]
递归之后 => [2]
递归之前 => [2, 4]
递归之前 => [2, 4, 5]
递归之后 => [2, 4]
递归之后 => [2]
递归之前 => [2, 5]
递归之后 => [2]
递归之后 => []
递归之前 => [3]
递归之前 => [3, 4]
递归之前 => [3, 4, 5]
递归之后 => [3, 4]
递归之后 => [3]
递归之前 => [3, 5]
递归之后 => [3]
递归之后 => []
递归之前 => [4]
递归之前 => [4, 5]
递归之后 => [4]
递归之后 => []
递归之前 => [5]
递归之后 => []
[[1, 2, 3], [1, 2, 4], [1, 2, 5], [1, 3, 4], [1, 3, 5], [1, 4, 5], [2, 3, 4], [2, 3, 5], [2, 4, 5], [3, 4, 5]]
说明:对于回溯算法还比较陌生的朋友,可以参考我的题解 《回溯算法入门级详解 + 练习(持续更新)》。

优化:分析搜索起点的上界进行剪枝
我们上面的代码,搜索起点遍历到 n,即:递归函数中有下面的代码片段:

Java

// 从当前搜索起点 begin 遍历到 n
for (int i = begin; i <= n; i++) {
    path.addLast(i);
    dfs(n, k, i + 1, path, res);
    path.removeLast();
}
事实上,如果 n = 7, k = 4,从 55 开始搜索就已经没有意义了,这是因为:即使把 55 选上,后面的数只有 6677,一共就 33 个候选数,凑不出 44 个数的组合。因此,搜索起点有上界,这个上界是多少,可以举几个例子分析。

分析搜索起点的上界,其实是在深度优先遍历的过程中剪枝,剪枝可以避免不必要的遍历,剪枝剪得好,可以大幅度节约算法的执行时间。

下面的图片绿色部分是剪掉的枝叶,当 n 很大的时候,能少遍历很多结点,节约了时间。

(温馨提示:右键,在弹出的下拉列表框中选择「在新标签页中打开图片」,可以查看大图。)

容易知道:搜索起点和当前还需要选几个数有关,而当前还需要选几个数与已经选了几个数有关,即与 path 的长度相关。我们举几个例子分析:

例如:n = 6 ,k = 4。

path.size() == 1 的时候,接下来要选择 33 个数,搜索起点最大是 44,最后一个被选的组合是 [4, 5, 6];
path.size() == 2 的时候,接下来要选择 22 个数,搜索起点最大是 55,最后一个被选的组合是 [5, 6];
path.size() == 3 的时候,接下来要选择 11 个数,搜索起点最大是 66,最后一个被选的组合是 [6];

再如:n = 15 ,k = 4。
path.size() == 1 的时候,接下来要选择 33 个数,搜索起点最大是 1313,最后一个被选的是 [13, 14, 15];
path.size() == 2 的时候,接下来要选择 22 个数,搜索起点最大是 1414,最后一个被选的是 [14, 15];
path.size() == 3 的时候,接下来要选择 11 个数,搜索起点最大是 1515,最后一个被选的是 [15];

可以归纳出:

搜索起点的上界 + 接下来要选择的元素个数 - 1 = n
其中,接下来要选择的元素个数 = k - path.size(),整理得到:

搜索起点的上界 = n - (k - path.size()) + 1
所以,我们的剪枝过程就是:把 i <= n 改成 i <= n - (k - path.size()) + 1 :

参考代码 3:

Java

import java.util.ArrayDeque;
import java.util.ArrayList;
import java.util.Deque;
import java.util.List;

public class Solution {

    public List<List<Integer>> combine(int n, int k) {
        List<List<Integer>> res = new ArrayList<>();
        if (k <= 0 || n < k) {
            return res;
        }
        Deque<Integer> path = new ArrayDeque<>();
        dfs(n, k, 1, path, res);
        return res;
    }

    private void dfs(int n, int k, int index, Deque<Integer> path, List<List<Integer>> res) {
        if (path.size() == k) {
            res.add(new ArrayList<>(path));
            return;
        }

        // 只有这里 i <= n - (k - path.size()) + 1 与参考代码 1 不同
        for (int i = index; i <= n - (k - path.size()) + 1; i++) {
            path.addLast(i);
            dfs(n, k, i + 1, path, res);
            path.removeLast();
        }
    }
}
提交结果:

说明:

一些边界条件比较绕的,用具体的例子分析就不容易出错,主要考察的是细心,没有太多技巧;
为参考代码 3 添加 path 的打印输出语句,可以看到输出语句会更少。

递归之前 => [1]
递归之前 => [1, 2]
递归之前 => [1, 2, 3]
递归之后 => [1, 2]
递归之前 => [1, 2, 4]
递归之后 => [1, 2]
递归之前 => [1, 2, 5]
递归之后 => [1, 2]
递归之后 => [1]
递归之前 => [1, 3]
递归之前 => [1, 3, 4]
递归之后 => [1, 3]
递归之前 => [1, 3, 5]
递归之后 => [1, 3]
递归之后 => [1]
递归之前 => [1, 4]
递归之前 => [1, 4, 5]
递归之后 => [1, 4]
递归之后 => [1]
递归之后 => []
递归之前 => [2]
递归之前 => [2, 3]
递归之前 => [2, 3, 4]
递归之后 => [2, 3]
递归之前 => [2, 3, 5]
递归之后 => [2, 3]
递归之后 => [2]
递归之前 => [2, 4]
递归之前 => [2, 4, 5]
递归之后 => [2, 4]
递归之后 => [2]
递归之后 => []
递归之前 => [3]
递归之前 => [3, 4]
递归之前 => [3, 4, 5]
递归之后 => [3, 4]
递归之后 => [3]
递归之后 => []
[[1, 2, 3], [1, 2, 4], [1, 2, 5], [1, 3, 4], [1, 3, 5], [1, 4, 5], [2, 3, 4], [2, 3, 5], [2, 4, 5], [3, 4, 5]]
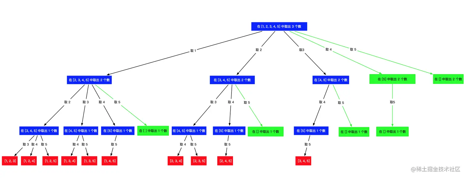
方法二:按照每一个数选与不选画出二叉树
受 @elegant-pike 朋友的启发,代码请见 这里。

可以按照每一个数选与不选画出二叉树,二叉树最多 n 层。同样可以剪枝。剪枝的思路请见下图「剪枝条件 ② 的加强」。

画一个表格更容易看出边界条件。

参考代码 4:

Java

import java.util.ArrayDeque;
import java.util.ArrayList;
import java.util.Deque;
import java.util.List;

public class Solution {

    public List<List<Integer>> combine(int n, int k) {
        List<List<Integer>> res = new ArrayList<>();
        if (k <= 0 || n < k) {
            return res;
        }

        // 为了防止底层动态数组扩容,初始化的时候传入最大长度
        Deque<Integer> path = new ArrayDeque<>(k);
        dfs(1, n, k, path, res);
        return res;
    }

    private void dfs(int begin, int n, int k, Deque<Integer> path, List<List<Integer>> res) {
        if (k == 0) {
            res.add(new ArrayList<>(path));
            return;
        }

        // 基础版本的递归终止条件:if (begin == n + 1) {
        if (begin > n - k + 1) {
            return;
        }
        // 不选当前考虑的数 begin,直接递归到下一层
        dfs(begin + 1, n, k, path, res);