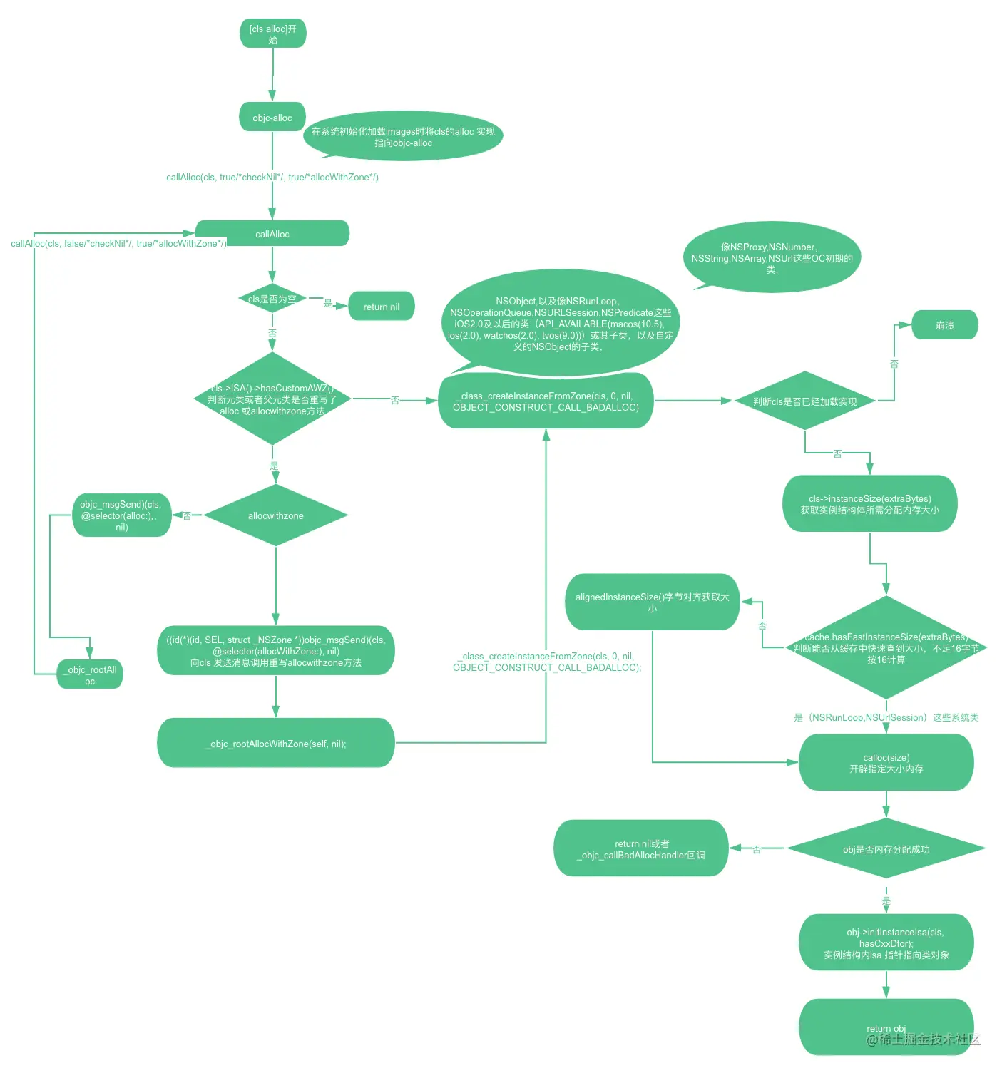
OC alloc原理探究(-) 飞扬的青春 2020-09-07 211 阅读1分钟 1、alloc 分配流程 2、[NSObject alloc]为什么断点走不进去? 是因为NSObject的alloc消息发送时不走消息发送查找流程,方法实现在初始化加载images时被指向了objc_alloc实现,这个时候断点应该断到objc_alloc上