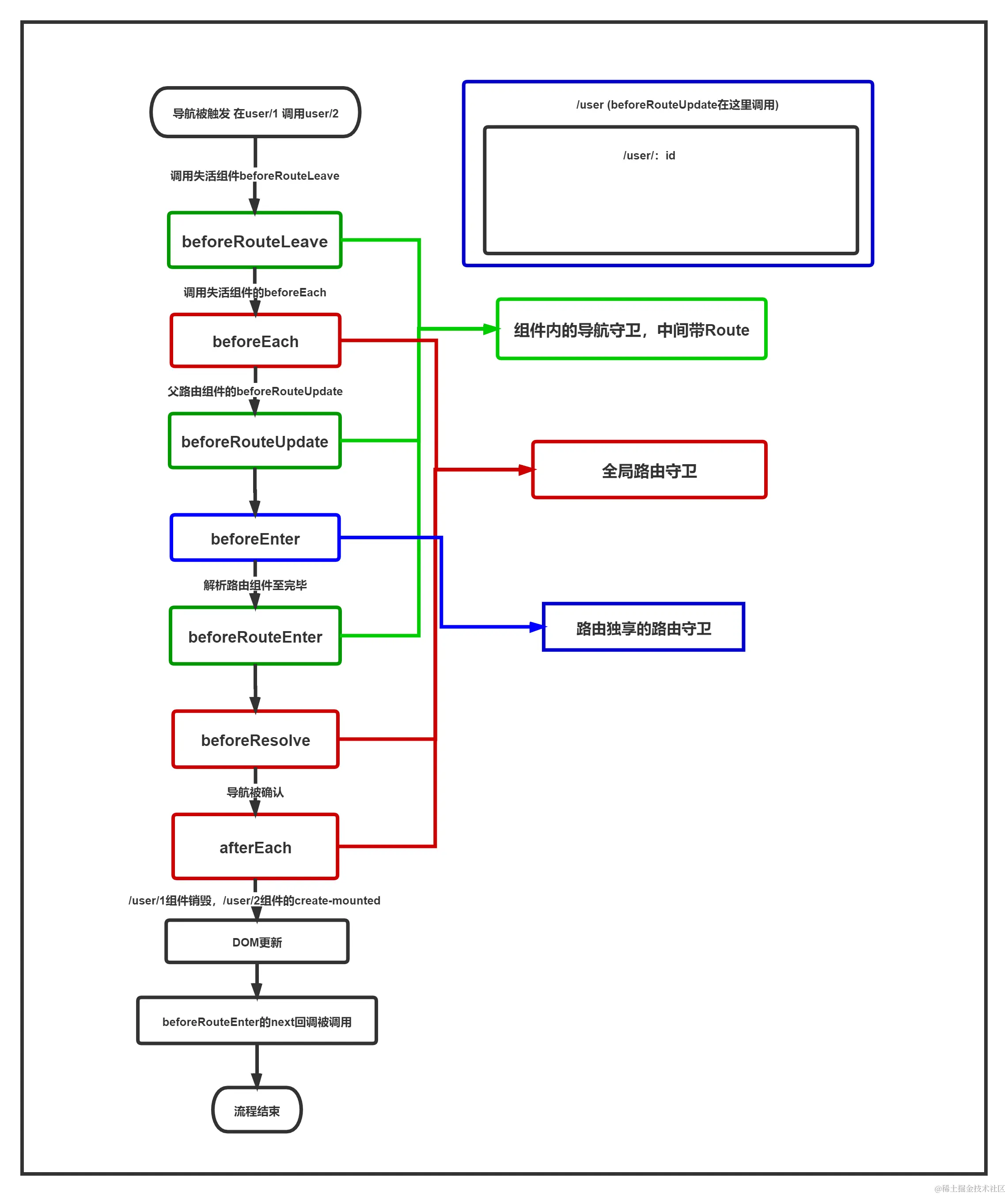
一图看懂vue-router导航守卫触发顺序 蓝思绪 2020-09-03 379 阅读1分钟 用processon 画了一张vue-router的导航守卫触发顺序的图,方便复习与记忆,图片可能不是很清晰,源地址请戳