前言
金九银十的面试旺季即将到来,大家准备的怎么样了呢?今年的处境大家都挺难的,但是也不要因此而放弃,如果有空闲就多刷题多实践。坚持学习总归是对自己有好处的.求职是在每个技术人员的生涯中都要经历多次,对于我们大部分人而言,在进入自己心仪的公司之前少不了准备工作,但是对于网上太多资料不够详细,不够全面,花了很多心思去收集,到头来发现并不全面。于是小编在小伙伴的请求下四处搜集知识点以及经验讲解,最后出现了本文的主体内容在此,整理了下金九银十的面试知识点(附答案),分享出来给各位朋友看下。感兴趣的朋友可以领取哦。当然这只是部分资料,大家可以稍微借鉴下,希望可以帮助大家顺利通过面试,成功进入大厂!
总体的知识点涵盖诸如下:
大厂面试题:华为、腾讯、网易、谷歌、阿里、迅雷、百度、中兴+Jvm性能调优、MyBatis、Nginx源码分析、Redis、ActiveMQ、Mycat、Netty、Kafka、Mysql、Zookeeper、Tomcat、Docker、Dubbo、Nginx等多个知识点高级进阶干货
第一部分 Java华为试题以及答案

答案

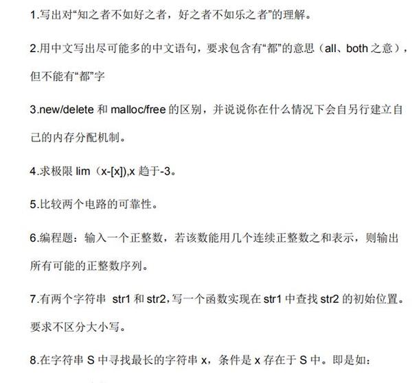
第二部分google笔试题与答案

答案

第三部分腾讯试题及答案

答案

第四部分网易笔试题

答案

第五部分迅雷笔试题

答案

第六部分百度试题

答案

第七部分阿里+字节面试题

答案

第八、九部分.并发编程与开源框架面试题


数据库等等部分.


由于篇幅限制,文档的详解资料太全面,细节内容太多,所以只把部分知识点截图出来粗略的介绍,每个小节点里面都有更细化的内容!如有需要获取资料文档的朋友 可以关注+点赞点击免费获取。
大家看完有什么不懂的可以在下方留言讨论也可以关注.
谢谢你的观看。
觉得文章对你有帮助的话记得关注我点个赞支持一下!