深度学习vue系列 —— 模板编译原理

128 阅读3分钟

模板编译原理

模板编译的主要作用是将Vue模板编译为渲染函数,首先将模板解析成AST(抽象语法树),然后使用AST生成渲染函数。

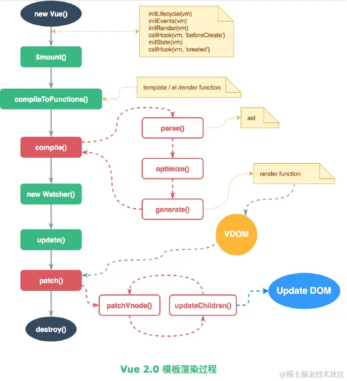
在这张图中,我们可以看到 Vue 的模板编译是在 $mount 的过程中进行的,在$mount的时候执行了 compile 这个方法来将 template 里的内容转换成真正的 HTML 代码。complie 最终生成 render 函数,等待调用。这个方法分为三步:

  • 解析器(parse):将模板字符串解析为 AST

  • 优化器(optimize):遍历 AST 标记静态节点。主要用来做虚拟DOM的渲染优化。

  • 代码生成器(generate):使用 AST 生成渲染函数(render)代码字符串

简易流程图:将模板解析成AST=>遍历AST标记静态节点=>使用AST生成渲染函数

模板解析成AST

在这一步骤中,需要经过解析器将模板解析AST,然后还需要经过优化器,遍历AST找出静态节点并标记。

解析器 parse

在了解 parse 的过程之前,我们需要了解 ASTAST 的全称是 Abstract Syntax Tree,也就是所谓抽象语法树,用来表示代码的数据结构。在 Vue 中我把它理解为嵌套的、携带标签名、属性和父子关系的 JS 对象,以树来表现 DOM 结构。

下面是 Vue 里的 AST 的定义:

  • 我们可以看到 AST 有三种类型,并且通过 children 这个字段层层嵌套形成了树状的结构。而每一个 AST 节点存放的就是我们的 HTML 元素、插值表达式或文本内容。AST 正是 parse 函数生成和返回的。

  • parse 函数里定义了许多的正则表达式,通过对标签名开头、标签名结尾、属性字段、文本内容等等的递归匹配。把字符串类型的 template 转化成了树状结构的 AST

举例:

// parse 里定义的一些正则
export const onRE = /^@|^v-on:/ //匹配 v-on
export const dirRE = /^v-|^@|^:/ //匹配 v-on 和 v-bind
export const forAliasRE = /(.*?)\s+(?:in|of)\s+(.*)/ //匹配 v-for 属性
export const forIteratorRE = /\((\{[^}]*\}|[^,]*),([^,]*)(?:,([^,]*))?\)/ //匹配 v-for 的多种形式

我们可以把这个过程理解为一个截取的过程,它把 template 字符串里的元素、属性和文本一个个地截取出来,其中的细节十分琐碎,涉及到各种不同情况(比如不同类型的 v-for,各种 vue 指令、空白节点以及父子关系等等)。

解析器 parse 过程

假设我们有一个元素<div id="test">texttext</div>,在 parse 完之后会变成如下的结构并返回:

ele1 = {
  type: 1,
  tag: "div",
  attrsList: [{name: "id", value: "test"}],
  attrsMap: {id: "test"},
  parent: undefined,
  children: [{
      type: 3,
      text: 'texttext'
    }
  ],
  plain: true,
  attrs: [{name: "id", value: "'test'"}]
}

优化器 optimize

优化器optimize会对 解析器parse 生成的 AST 进行静态内容的优化。静态内容指的是和数据没有关系,不需要每次都刷新的内容。标记静态节点的作用是为了在后面做Vnodediff时起作用,用来确认一个节点是否应该做 patch 还是直接跳过。optimize 的过程分为两步:

  • 标记所有的静态和非静态结点
  • 标记静态根节点

标记所有的静态和非静态结点

function markStatic (node: ASTNode) {
  // 标记 static 属性
  node.static = isStatic(node)
  if (node.type === 1) {
    // 注意这个判断逻辑
    if (
      !isPlatformReservedTag(node.tag) &&
      node.tag !== 'slot' &&
      node.attrsMap['inline-template'] == null
    ) {
      return
    }
    for (let i = 0, l = node.children.length; i < l; i++) {
      const child = node.children[i]
      markStatic(child)
      if (!child.static) {
        node.static = false
      }
    }
  }
}

上面的代码中有几个需要注意的地方:

  • isStatic 函数

isStatic 函数顾名思义是判断该节点是否 static 的函数,符合如下内容的节点就会被认为是 static 的节点:

  • 如果是表达式AST节点,直接返回 false
  • 如果是文本AST节点,直接返回 true
  • 如果元素是元素节点,阶段有 v-pre 指令 ||
    1. 没有任何指令、数据绑定、事件绑定等 &&
    2. 没有 v-if 和 v-for &&
    3. 不是 slot 和 component &&
    4. 是 HTML 保留标签 &&
    5. 不是 template 标签的直接子元素并且没有包含在 for 循环中 则返回 true
  • if 判断条件
    • !isPlatformReservedTag(node.tag):node.tag 不是 HTML 保留标签时返回true。

    • node.tag !== ‘slot’:标签不是slot。

    • node.attrsMap[‘inline-template’] == null:node不是一个内联模板容器。

如果满足上面的所有条件,那么这个节点的 static 就会被置为 false 并且不递归子元素,当不满足上面某一个条件时,递归子元素判断子元素是否 static,只有所有元素都是 static 的时候,该元素才是 static。

标记静态根节点

这部分理解起来很简单,只有当一个节点是 static 并且其不能只拥有一个静态文本节点时才能被称为 static root。因为作者认为这种情况去做优化,其消耗会超过获得的收益。

if (node.static && node.children.length && !(
  node.children.length === 1 &&
  node.children[0].type === 3
)) {
  node.staticRoot = true
  return
} else {
  node.staticRoot = false
}

AST生成渲染函数

代码生成器 generate

生成 render 的 generate 函数的输入也是 AST,它递归了 AST 树,为不同的 AST 节点创建了不同的内部调用方法,等待后面的调用。生成 render 函数的过程如下:

几种内部方法

  • _c:对应的是 createElement 方法,顾名思义,它的含义是创建一个元素(Vnode)
  • _v:创建一个文本结点。
  • _s:把一个值转换为字符串。(eg: {{data}})
  • _m:渲染静态内容

假设我们有这么一段 template

<template>
  <div id="test">
    {{val}}
    <img src="http://xx.jpg">
  </div>
</template>

最终会被转换成这样子的函数字符串

{render: "with(this){return _c('div',{attrs:{"id":"test"}},[[_v(_s(val))]),_v(" "),_m(0)])}"}

用一张图来表示:

参考文章:

juejin.im/post/684490…

parabolazz.github.io/2018/01/20/…

juejin.im/post/684490…

juejin.im/post/684490…