Android系统及应用启动流程笔记

715 阅读2分钟

Android系统启动流程

1.启动电源以及系统启动
当电源按下时引导芯片代码开始从预定义的地方(固化在ROM)开始执行。加载引导程序Bootloader到RAM,然后执行。
2.引导程序BootLoader
引导程序BootLoader是在Android操作系统开始运行前的一个小程序,它的主要作用是把系统OS拉起来并运行。
3.Linux内核启动
内核启动时,设置缓存、被保护存储器、计划列表、加载驱动。当内核完成系统设置,它首先在系统文件中寻找init.rc文件,并启动init进程。
4.init进程启动
初始化和启动属性服务,并且启动Zygote进程。
5.Zygote进程启动
创建JavaVM并为JavaVM注册JNI,创建服务端Socket,启动SystemServer进程。
6.SystemServer进程启动 启动Binder线程池和SystemServiceManager,并且启动各种系统服务。
7.Launcher启动
被SystemServer进程启动的ActivityManagerService会启动Launcher,Launcher启动后会将已安装应用的快捷图标显示到界面上。

摘自《刘望舒的博客》

Android应用启动流程

应用程序启动的两种方式:

  • 在Launcher中点击相应的应用程序图标启动
  • 通过startActivity启动
    一个新的应用启动前,上一个应用的Activity会进入onPause状态,然后才会启动新的应用
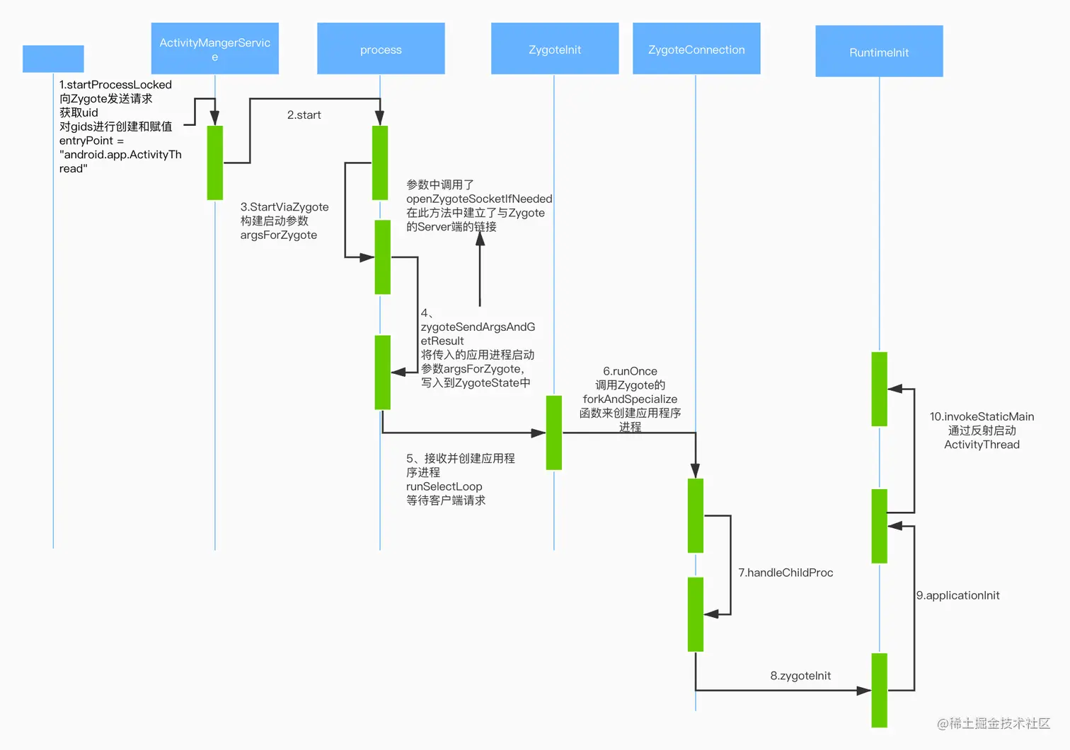
    下面一张图介绍的是从Process启动ActivityThread的详细一些的流程

总结下来有几点

  • Process中建立了与zygote进程的socket链接,并把启动参数传给了zygote
  • Zytote进程在系统启动时就已经启动了,创建socket服务端,等待客户端创建应用的请求
  • 接收到请求后通过ZygoteConnection,调用ZygoteforkAndSpecialize函数创建了应用程序
  • 最后在RuntimeInit中通过反射机制启动了ActivityThread,而ActivityThread中开启了Loop无限循环,至此APP运行了起来

参考《刘望舒的博客》
参考《深入理解Android内核设计思想》