FinClip:2020,用体面的方式构建小程序生态

858 阅读7分钟

用“大放异彩”来形容小程序在 2020 年上半年的表现并不为过。疫情期间,各种与大众日常生活息息相关的小程序的广泛传播让其迅速完成了对用户和市场的普及。近期发布的《2020年上半年小程序互联网发展白皮书》显示,在疫情之下,小程序的渗透率得到进一步提升,并完成了对主力消费人群和下沉市场的覆盖。按时髦说法,小程序“出圈”了。

出圈即意味着小程序有了更大的流量,在流量为王的时代,小程序无疑是一把利器,虽然它依赖于 APP,但凭借其无需下载安装即可使用的特性,和易于分享的属性,小程序的传播方式比原生 APP 更为丰富,也更为轻便,毕竟小程序可以通过分享或转发直接触达用户,这是原生 APP 无法比拟的优势。

另一方面,随着小程序底层技术的愈发成熟,目前小程序可以说是提供了和原生 APP 无差别的使用体验。对部分用户而言小程序甚至是无感知的存在,如果不仔细观察或没有被提前告知,相信很多人不知道自己在使用小程序。

当然,这不意味着小程序足以取代原生 APP。事实上,两者更多是形成有效的互补关系。原生 APP 为小程序提供了运行环境,赋予小程序调用 API 层面能力的支持。APP 功能采用小程序实现后支持热更新,增加了原生 APP 的灵活性,缩短迭代开发功能周期,实现业务场景的敏捷开发,还从小程序获取到了新的流量入口。

手握「超级APP」的中国互联网巨头们看到了两者之间的价值,纷纷对小程序平台进行布局。小程序俨然已成为移动互联网的基础设施。

看起来,只有体量如此巨大的企业才有能力布局并推动自家小程序平台,毕竟有人认为不是所有的 APP 都能像巨头那样拥有自己的小程序平台。实则不然,因为这不是一件从无到有的事,企业使用第三方“小程序开放平台”的成熟解决方案即可赋予 APP 获得小程序运行能力,无需从零开始为自家 APP 构建小程序平台。

凡泰极客推出的“FinClip小程序开放平台”由FinClip小程序SDK、FinClip小程序管理中心、监控与合规工具以及小程序云端运行环境共同组成,可供任何金融机构、行业组织运行自己的小程序生态、统一上下架管理自己以及合作伙伴们的业务场景,也就是上面所说的赋予 APP 获得小程序运行能力。

这种“小程序运行能力”更具体来说就是小程序运行时,它作为小程序运行的环境,为小程序提供安全沙箱、代码解析和渲染等服务。凡泰极客将“小程序运行时”实现成一个可私有化部署的 iOS 和 Android 版本的 SDK,可以被第三方集成。也就是说,任何 APP 通过嵌入凡泰小程序SDK即可瞬间获得运行小程序的能力。

▲ 第三方 APP 嵌入FinClip小程序SDK的调用关系

FinClip小程序SDK嵌入到宿主 APP 只是赋予了它一个运行环境,要在 APP 中顺利运行小程序,还需要配合凡泰小程序管理中心来使用。

FinClip小程序管理中心是凡泰小程序生态与开放平台的核心组成,是搭建在私有化机房上面的小程序服务平台,它提供了诸如上下架小程序、关联应用、SDK版本管理,以及对上架的小程序进行审核、管理和监管等服务。

▲ 小程序开发者可以在凡泰小程序管理中心中完成以上业务

FinClip小程序管理中心的运营者,扮演类似腾讯在微信小程序世界里的角色,履行对上架的小程序进行审核、管理、监管的职能,业务上中立。例如在证券行业,由于是私有化部署,因此搭建在在金融机构内部机房的凡泰小程序管理中心满足金融信息系统安全合规要求,其数据隐私保护承诺,高于微信、支付宝、百度和字节跳动的类似生态。

▲ 每个角色与服务之间的协作关系

工具是为消除痛点而诞生,是对需求的响应。那么凡泰小程序开放平台解决了哪些需求?

以金融行业的 APP 为例,它们往往业务众多,因此在进行功能更新的时候,难以实现敏捷迭代,而且还需要分别为 iOS 和 Android 平台进行开发,这无疑增加了开发成本和业务试错成本。

通过部署整套私有化小程序平台,将 APP 的业务功能“小程序化”,实现 APP 内部功能的低耦合,让核心功能和业务功能各自在某种程度上独立,此时再为业务功能进行更新时就能利用小程序的灵活性来快速迭代和试错,也无需再分别针对两套平台来开发。除此之外,以小程序的形式在 APP 上更新业务功能或者发布创新的业务尝试,用户无需更新 APP 即可获得最新服务。这种变化无论对用户还是企业都是利好的。

值得一提的是,由于小程序运行的沙箱机制,这保证了任一小程序出现 bug 并导致崩溃都不会影响 APP 本身,即便出现严重问题,也只需将其下线即可。

除了实现业务场景的敏捷迭代,对于因功能繁多而影响用户体验的 APP,小程序开放平台也提供了有效的解决方案。

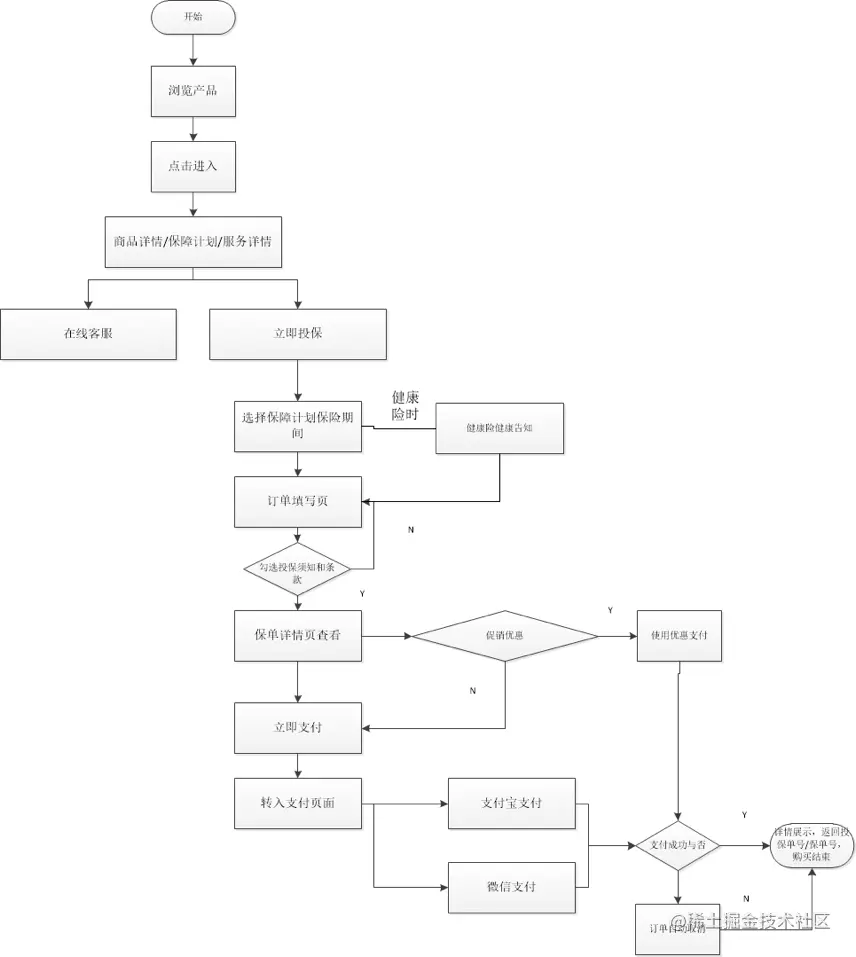
以保险机构为例,由于保险购买和理赔业务冗长,因此对应的 APP 功能非常繁杂,这就导致 APP 变得十分臃肿,给客户体验不佳,最终导致 APP 的用户留存率相对较低。

▲ 某保险 APP 的意健险投保流程

▲ 某保险 APP 的理赔流程

不难看出,此类业务流程往往都比较冗长,而通过部署整套私有化小程序平台,在 APP 中集成小程序 SDK 获得小程序运行管理能力,可以将原本冗长的业务流程“碎片化”,形成业务模块小程序池,然后再通过模块组合构成完整业务流程,进而为每项业务形成一个个独立的小程序。业务小程序可以通过社交平台进行分享,客户无需下载 APP 即可实时办理业务。

这种轻量的使用和分享方式无疑极大地提升了客户的使用体验。这里的关键字是“碎片化”,虽然很多时候这并不是一个表扬的词,不过应用在上面的场景确实是一个有效的方案。在移动互联网时代,碎片化是潮流,高速的生活节奏使得用户只能通过碎片化的时间去使用 APP,由此而来的便是前端用户体验碎片化。

将冗长的业务流程以小程序为载体进行“碎片化”是宏观方案,在更细节的地方,例如在渲染引擎上面,凡泰小程序不仅提供 JavaScript + WebView 的方式,还提供 JavaScript + Native 的方式,在对性能要求较高的场景,可以选择 Native 的渲染模式,给用户提供更好的体验。

小程序诞生已有 3 年,其“随需随用,用完即走”的理念已被广泛接受,这种“碎片化”的模式也与用户的使用习惯非常匹配,目前可以说是已经进化到一个最佳的形态 —— 用户已习惯小程序甚至察觉不到它,这就是基础设施般的存在,因此对企业而言,“是否上车小程序”似乎不应该是考虑的问题,更重要的是如何高效且安全地构建属于自己的小程序生态。

来源:FinClip小程序开放平台