个人浅谈前端工程化

398 阅读3分钟

前端工程化

前端工程化体系是一种服务,以项目迭代过程中的前端开发为主要服务对象,设计开发、构建、部署等环节。---------《前端工程化:体系设计与实践》

注:实际上,前端工程化目前的形态和生态都没有完全的一个概念,每个公司甚至每个team都有业务或者研究方向的不同导致形态的差异。


一、前端发展与工程化的必要

1.1 两次新生

  1. ajax(2005年)异步请求和局部刷新改变了页面交互模式
  2. node.js(2009年) 为JS 带来了服务端开发领域,也丰富了整个JS 的生态.

注:08年Google的V8引擎采用的实时编译(JIT)更是为JS的起飞吹起了强劲的东风

1.2 面临问题

  • 使用新的ECMA特性,兼容问题
  • 使用less/Sass等增强CSS的变成行,运行环境的支持情况
  • 使用模块化的方式提高项目的维护性,环境不支持
  • 部署代码手动压缩,手动上传至服务器
  • 多人协作开发,无法统一开发风格
  • 部分功能开发完全依赖后端支持

1.3 工程化

一切以提高效率,降低成本,质量保证为目的的手段都属于工程化,

1.4 现阶段集成

  • create-react-app
  • vue-cli
  • angular-cli
  • ...........

二、脚手架

前端工程化的发起者, 功能:创建项目初始文件, 本质:方案的封装。

方案即,创建项目基础结构、提供项目规范和约定

2.1 脚手架的作用

作用

  • 快速生成配置
  • 降低框架学习成本
  • 业务专注业务本身

2.2 通用脚手架

2.3 Yeoman的封装方案

THE WEB'S SCAFFOLDING TOOL FOR MODERN WEBAPPS

  • 自定义Generator模块(本质就是一个NPM模块)

三、自动化构建

3.1常见的自动化打包工具

Grunt、Gulp、FIS Grunt、Gulp他们的本质都是通过 JavaScript 语法实现了shell script 命令的一些功能, gulp引入Node中流的的概念来简化多任务之间的配置和输出,让任务更加简洁和容易上手。 fis 百度开发。快捷上手 文档:fex.baidu.com/fis-site/do…

3.2实例

gulp完成自动化构建 note.youdao.com/noteshare?i…

四、模块化打包

  • 模块化

  1. 文件划分(原始模块化)

  2. IIFE (原始模块化)

  3. CommonJS

    一个文件就是一个模块,都有单独的作用域,通过module.exports和require进行导出和导入模块
    
  4. AMD(Require.js)/CMD(Sea.js)

    区别:1. 对于依赖的模块,AMD 是提前执行,CMD 是延迟执行不过 RequireJS2.0 开始,也改成可以延迟执行(根据写法不同,	处理方式不同)CMD 推崇 as lazy as possible.2. CMD 推崇依赖就近,AMD 推崇依赖前置.
    
  5. 最佳实践 ESModules In Browers 与 CommonJS In Node.js

  • Babel

  • Webpack

loader、plugin、HMR、Code Splitting、Tree Shaking、happyPack.............

  • rollup & Parcel

五、自动化部署(暂无)

六、项目规范化

规范化是践行前端工程化的重要的一部分

6.1 常见代码规划化实现方式

  • ESlint使用
  • ESlint结合自动化工具或Webpack
  • Stylelint
  • Prettier
  • Git Hooks (可结合Eslint)
  • Commitizen 规范提交

相关文章:zhuanlan.zhihu.com/p/182553920

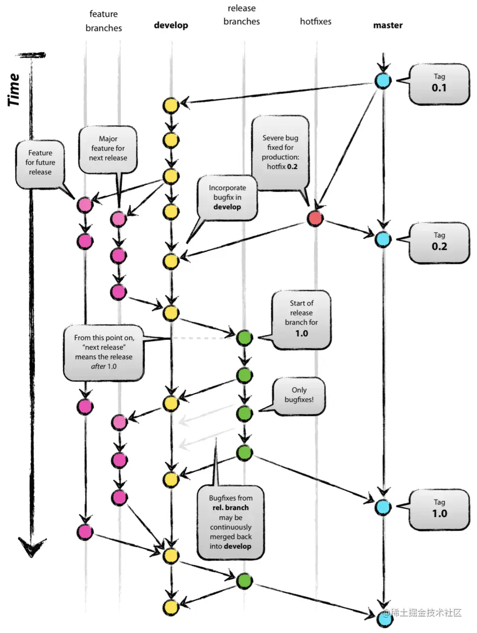
6.2 GitFlow

普遍的分支策略:note.youdao.com/ynoteshare1…

juejin.cn/post/684490…

七、我见我愿

7.1 ada

note.youdao.com/noteshare?i…

7.2 政采云

juejin.cn/post/684490…

注:整体思想来自《前端工程化:体系设计与实践》与拉钩课程, 还有很多未完善之处