厉害!这份阿里面试官 甩出的Spring源码笔记,GitHub上已经爆火

454 阅读2分钟

前言

时至今日,Spring 在 Java 生态系统与就业市场上,面试出镜率之高,投产规模之广,无出其右。随着技术的发展,Spring 从往日的 IoC 框架,已发展成 Cloud Native 基础设施,衍生出大量 Spring 技术栈,如大家熟知的 Spring Boot、Spring Cloud 和 Spring Security 等。 毋庸置疑,Spring 早已成为 Java 后端开发事实上的行业标准,无数的公司选择 Spring 作为基础的开发框架,大部分Java 后端程序员在日常工作中也会接触到 Spring ,因此,如何用好 Spring ,也就成为 Java 程序员的必修课之一!今天,我们要分享的就是阿里面试官丢出来的Spring源码笔记,这份笔记在GitHub上热度已经标星81.6k了,由此可见这份笔记对同行们的重要性,也意味着确实给我们的技术带来很大的提升!

下面将这份文档的内容以图片的形式展现出来,但篇幅有限只能展示部分,如果你需要“高清完整的pdf版”,可以关注我的公众号:前程有光即可免费领取。

一、spring概述

  • Spring 简介
  • Spring 发展历程
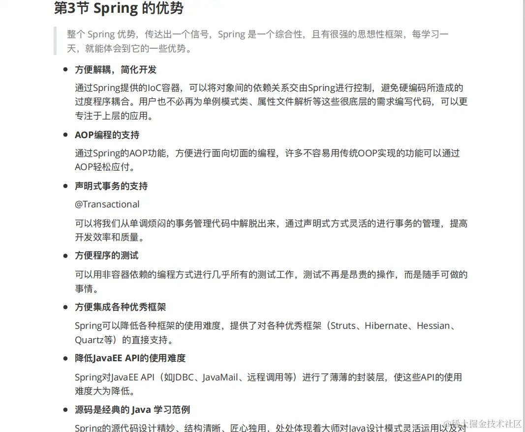
  • Spring 的优势
  • Spring 的核⼼结构
  • Spring 框架版本

二、核心思想

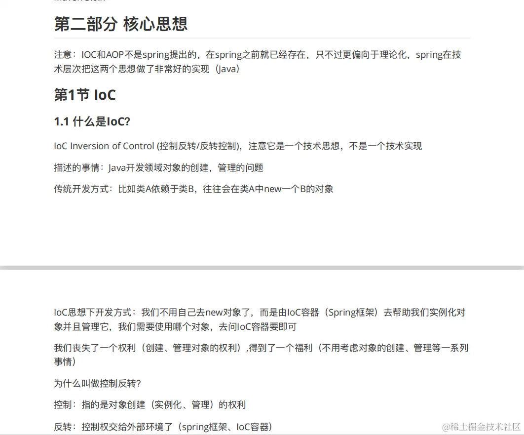
  • 什么是IoC?
  • 什么是AOP
  • AOP在解决什么问题

三、⼿写实现 IoC 和 AOP

  • 银⾏转账案例界⾯
  • 银⾏转账案例表结构
  • 银⾏转账案例代码调⽤关系
  • 银⾏转账案例关键代码
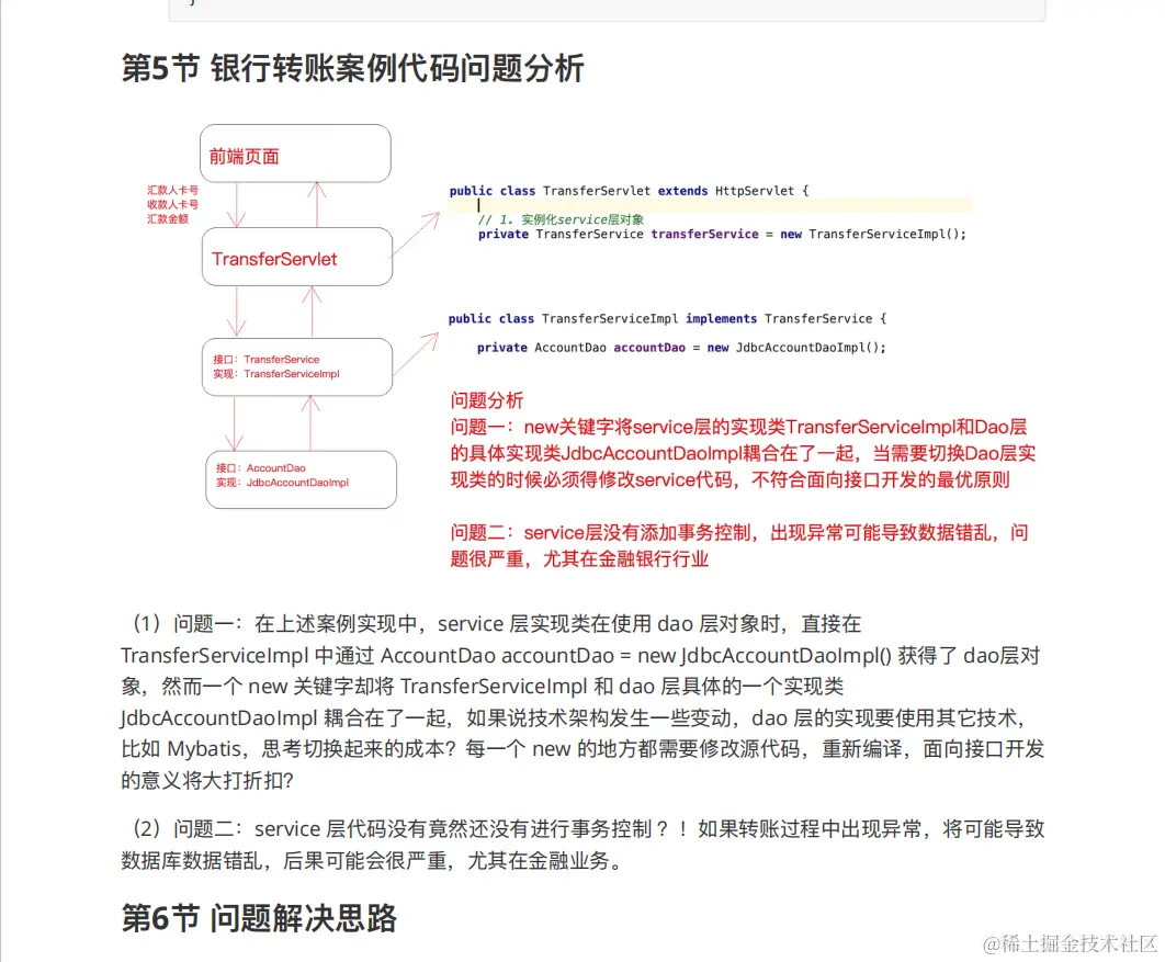
  • 银⾏转账案例代码问题分析
  • 问题解决思路 案例代码改造

四、 Spring IOC 应⽤

  • Spring IoC基础
  • BeanFactory与ApplicationContext区别
  • FactoryBean 和 BeanFactory
  • lazy-Init 延迟加载

Spring IOC⾼级特性

五、 Spring IOC源码深度剖析

  • Spring IoC容器初始化主体流程
  • Spring IoC的容器体系
  • Bean⽣命周期关键时机点
  • Spring IoC容器初始化主流程 BeanFactory创建流程

六、Spring AOP 应⽤

  • AOP 相关术语
  • Spring中AOP的代理选择
  • Spring中AOP的配置⽅式
  • Spring中AOP实现 XML 模式

七、 Spring AOP源码深度剖析

  • 代理对象创建流程
  • Spring声明式事务控制
  • 加载事务控制组件

总结

Spring源码 的重要性不想再去强调,目前,很多互联网企业在招聘时,都会对技术人员的Spring源码的掌握程度具有要求,可以说是必会技能了,所以熟练掌握Spring源码需要尽早开始。 获取这份Spring源码笔记的朋友,关注我的公众号:前程有光即可获取!无论你是Spring初学者,还是已经熟悉使用它的,都应该拥有这份Spring源码笔记,一来帮你快速上手实战,二来查漏补缺,提升档次到精通。相信,你离成功又近了一步!