学习笔记-自定义View基础

396 阅读12分钟

自定义View的基本方法

自定义 View 最基本的三个方法是:onMeasure(),onLayout(),onDraw(); View在Activity中显示出来,要经历测量布局绘制三个步骤,分别对应三个动作:measure()layout()draw()

  • 测量:onMeasure() 决定 View 的大小。
  • 布局:onLayout() 决定 View 在 ViewGroup 中的位置。
  • 绘制:onDraw() 决定绘制这个 View

自定义控件分类

  • 自定义View:只需要重写 onMeasure()onDraw()
  • 自定义ViewGroup: 只需要重写 onMeasure()onLayout()

自定义View基础

View的分类

类别解释特点
单一视图         即一个View,如 TextView不包含子View             
视图组即多个View 组成的ViewGroup,如 LinearLayout           &nbsp包含子View

View类简介

  • View类是 Android 中各种组件的基类,如 View 是 ViewGroup 的基类
  • View 表现为在屏幕上显示的各种视图

Android 中的UI 组件都是由 View、ViewGroup 组成

  • View 的构造函数:共有四个
// 如果View是在Java代码里面new的,则调用第一个构造函数 
public View(Context context) { 

}

// 如果 View 是在 .xml 里声明的则调用第二个构造函数
// .xml里定义的属性是从 AttributeSet 里传进来的
public View(Context context, @Nullable AttributeSet attrs) {
       
}

// 不会自动调用,一般是在第二个构造函数主动调用
//  view 有style属性时 
//  defStyleAttr  比如: <item name="android:textViewStyle">@style/CustomTextStyle</item> 
public View(Context context, @Nullable AttributeSet attrs, int defStyleAttr) {
    
}

/**
 *  API 21之后才使用
 *  不会自动调用
 *	一般是在第二个构造函数里主动调用	
 *   View有style属性时
 *  defStyleRes  比如:<item name="android:textColor">@android:color/white</item> 
 */
public View(Context context, @Nullable AttributeSet attrs, int defStyleAttr, int defStyleRes){
 
}

AttributeSet与自定义属性

系统自带的View可以在 xml 中配置属性,对于自定义 View 同样可以在 xml 中配置属性,为了使自定义 View 的属性可以在 xml 中配置,需要以下四个步骤:

  1. 通过 <declare-styleable> 为自定义View 添加属性
  2. 在 xml 中为相应的属性声明值
  3. 在运行时 ( 一般为构造函数 )获取值
  4. 将获取到的属性值应用到 View

View 视图结构

  1. PhoneWindow 是 Android 系统中最基本的窗口系统,继承自 Windows类,负责管理界面显示以及事件相应。它是 Activity 与 View 系统交互的接口。
  2. DecorView 是 PhoneWindow 中的起始节点 View,作为整个视图容器来使用。用于设置窗口属性。它本质上是一个 Framelayout
  3. ViewRoot 在 Activity 启动时创建,负责管理、布局、渲染窗口UI等

对于多 View 的视图,结构是树形结构:最顶层的是 ViewGroup,ViewGroup下可能有多个 ViewGroup或 View, 如下图:

一定要记住,无论是 measure过程,layout过程还是 draw过程,永远都是从 View 树的根节点开始测量或计算( 即从树的顶端开始 ),一层一层,一个分支一个分支的进行( 树形递归 ),最终计算整个 View 树中 各个 View, 最终确定整个 View 树的相关属性。

Android 坐标系

Android 坐标系定义为:

  • 屏幕左上角为坐标原点
  • 向右为 x轴 增大方向
  • 向下为 y轴 增大方向

View 位置( 坐标 )描述

View的位置由四个顶点觉决定的,4个顶点的位置描述分别由四个值决定:

注意:View 的位置是相对父控件而言的。

  • Top :子 View 上边界到父View 上边界的距离
  • Left :子 View 左边界到父View 左边界的距离
  • Bottom :子 View 下边界到父View 上边界的距离
  • Right :子 View 右边界到父View 左边界的距离

位置获取方式

View 的位置通过 view.getXXX() 函数来进行获取:

// 获取 Top 位置
// 获取子 View 左上角到父View 顶部的距离
public final int getTop() {
     return mTop;
}

// 其余如下
getLeft()   // 获取子 View 左上角到父View 左侧的距离
getBottom()  // 获取子 View 右下角到父View 顶部的距离
getRight()  // 获取子 View 右下角到父 View 左侧的距离

MotionEventget()getRaw() 的区别:

//  get() 触摸点相对于其所在组件坐标系的坐标
event.getX();
event.getY();

// getRaw() 触摸点相对于屏幕默认坐标系的坐标
event.getRawX();
event.getRawY();

Android 中颜色相关的内容

Android 支持的颜色模式:

介绍颜色定义:

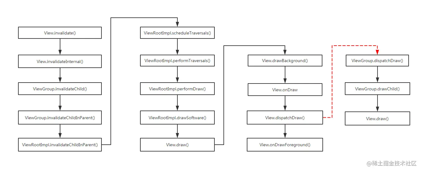
View 树的绘制流程

View 树的绘制流程是谁负责的?

View 树的绘制流程是通过 ViewRoot 去负责绘制的。 ViewRoot 这个类的命名有点坑,翻译过来是 View 的根节点,但其实 ViewRoot 不是 View 的根节点,它连 View 节点都算不上,它的主要作用是 View树 的管理者,负责将 DecorViewPhoneWindown 组合起来,而 View树的根节点严格意义上来说只有 DecorView; 每个 DecorView 都有一个 ViewRoot 与之关联,这种关联关系是由 WindowManager 去进行管理的;

View 的添加

View 的绘制流程

measure

layout

draw

LayoutParams

LayoutParams 翻译过来是布局参数,子 View 通过 Layoutparams 告诉父容器 ViewGroup 应该如何放置自己。从这个定义中也可以看出来 LayoutParams 与 ViewGroup 是息息相关的,因此脱离 ViewGroup 谈 LayoutParams 是没有意义的。

每个 ViewGroup 的子类都有自己对应的 LayoutParams 类,典型的 LinearLayout.LayoutParams 和 FrameLayout.LayoutParams 等,可以看出来 LayoutParams 都是对应 ViewGroup 子类的内部类。

MarginLayoutParams

MarginLayoutParams 是和外间距有关的。 和 LayoutParams 相比,MarginLayoutParams 只是增加了对上下左右外间距的支持。 实际上大部分的 LayoutParams 的实现类都是继承自 MarginLayoutParams ,因为基本上所有父容器都支持子 View 设置外间距的。

  • 属性优先级问题:MarginLayoutParams 主要增加了上下左右四种外间距。 在构造方法中,先是获得了 margin 属性; 如果该值不合法,就获取 horizontalMargin ; 如果该值不合法,再获取 leftMargin 和 rightMargin 属性 ( verticalMargin、topMargin 和 bottomMargin 同理),我们可以据此总结出这几个属性的优先级:

margin > horizontalMargin 和 verticalMargin > leftMargin 和 rightMargin 、topMargin 和 bottomMargin

  • 属性覆盖问题:优先级更高的属性会覆盖掉优先级较低的属性。 此外,还要注意一下这几种属性的注释

Call {@link ViewGroup#setLayoutParams(LayoutParams)} after reassigning a new value

LayoutParams 与 View 如何建立联系

  • 在 XML 中定义 View
  • 在 Java 代码中直接生成 View 对应的实例对象

addView

/**
 * 重载方法1,添加一个子 View
 * 如果这个子 View 还没有 LayoutParams , 就为 子View 设置当前 ViewGroup 默认的 LayoutParams
 *
 */
public void addView(View child) {
    addView(child, -1);
}


/**
 * 重载方法2,在指定位置添加一个子 View
 * 如果这个子 View 还没有 LayoutParams , 就为 子View 设置当前 ViewGroup 默认的 LayoutParams
 *@param index  View 将在ViewGroup 中被添加的位置( -1 代表被添加到末尾)
 */
public void addView(View child, int index) {
    if (child == null) {
        throw new IllegalArgumentException("Cannot add a null child view to a ViewGroup");
    }
    LayoutParams params = child.getLayoutParams();
    if (params == null) {
       params = generateDefaultLayoutParams();  // 生成当前ViewGroup默认的LayoutParams
       if (params == null) {
           throw new IllegalArgumentException("generateDefaultLayoutParams() cannot return null");
       }
    }
    addView(child, index, params);
}


/**
 * 重载方法3,添加一个子 View
 * 使用当前 ViewGroup 默认的 LayoutParams,并传入参数作为 LayoutParams 的宽和高
 *
 */
public void addView(View child, int width, int height) {
    final LayoutParams params = generateDefaultLayoutParams();    // 生成当前ViewGroup默认的LayoutParams
    params.width = width;
    params.height = height;
    addView(child, -1, params);
}

/**
 * 重载方法4
 * 添加一个 子View 并使用传入的 LayoutParams
 */
public void addView(View child, LayoutParams params) {
    addView(child, -1, params);
}


/**
 * 重载方法5
 * 在指定位置添加一个 子View 并使用传入的 LayoutParams
 */
public void addView(View child, int index, LayoutParams params) {
    if (child == null) {
       throw new IllegalArgumentException("Cannot add a null child view to a ViewGroup");
    }

   // addViewInner() will call child.requestLayout() when setting the new LayoutParams
   // therefore, we call requestLayout() on ourselves before, so that the child's request
   // will be blocked at our level
   requestLayout();
   invalidate(true);
   addViewInner(child, index, params, false);
}


private void addViewInner(View child, int index, LayoutParams params, boolean preventRequestLayout) { 
	..... 
	if (mTransition != null) {
    	mTransition.addChild(this, child);
    }
    if (!checkLayoutParams(params)) {		//  检查传入的 LayoutParams 是否合法
    	params = generateLayoutParams(params);		// 如果不合法,将进行转化操作
    }
	
    if (preventRequestLayout) {		// 是否需要阻止重新执行布局流程 
    	child.mLayoutParams = params;	// 这不会引起子View 重新布局 (onMeasure->onLayout- >onDraw)
    } else {
    	child.setLayoutParams(params);	// 这会引起子View 重新布局 (onMeasure->onLayout- >onDraw)
    }
    
    if (index < 0) {
    	index = mChildrenCount;
    }
    
    addInArray(child, index);

    // tell our children
    if (preventRequestLayout) {
    	child.assignParent(this);
    } else {
    	child.mParent = this;
    }
    ......
}

自定义 LayoutParams

  1. 创建自定义属性
<resources>
	<declare-styleable name="xxxViewGroup_Layout"> 
    	<!-- 自定义的属性 --> 
    	<attr name="layout_simple_attr" format="integer"/> 
    	<!-- 使用系统预置的属性 --> 
    	<attr name="android:layout_gravity"/> 
    </declare-styleable> 
</resources>

  1. 继承 MarginLayoutParams
/**
 * 自定义 LayoutParams
 */
class MarginLayoutParamsTest : ViewGroup.MarginLayoutParams{
    var simpleAttr : Int = 0
    var gravity : Int = 0

    constructor(c: Context?, attrs: AttributeSet?) : super(c, attrs){
        // 解析布局属性
        val typedArray = c?.obtainStyledAttributes(attrs, R.styleable.SimpleViewGroup_Layout)
        simpleAttr = typedArray?.getInteger(R.styleable.SimpleViewGroup_Layout_layout_simple_attr, 0) ?: 0
        gravity = typedArray?.getInteger(R.styleable.SimpleViewGroup_Layout_android_layout_gravity, -1) ?: 0
        typedArray?.recycle()
    }
    constructor(width: Int, height: Int) : super(width, height)
    constructor(source: ViewGroup.MarginLayoutParams?) : super(source)
    constructor(source: ViewGroup.LayoutParams?) : super(source)
    
}

  1. 重写 ViewGroup 中与 LayoutParams 相关的方法

    /**
     *  检查 LayoutParams 是否合法
     */
    override fun checkLayoutParams(p: LayoutParams?): Boolean {
        return p is MarginLayoutParamsTest
    }

    /**
     * 生成默认的 LayoutParams
     */
    override fun generateDefaultLayoutParams(): LayoutParams {
        return MarginLayoutParamsTest(LayoutParams.MATCH_PARENT, LayoutParams.WRAP_CONTENT)
    }

    /**
     * 对传入的 layoutParams 进行转化
     */
    override fun generateLayoutParams(p: LayoutParams?): LayoutParams {
        return MarginLayoutParamsTest(p)
    }
    /**
     * 对传入的 layoutParams 进行转化
     */
    override fun generateLayoutParams(attrs: AttributeSet?): LayoutParams {
        return  MarginLayoutParamsTest(context, attrs)
    }

MeasureSpec

MeasureSpec是View中的内部类,基本都是二进制运算。由于int是32位的,用高两位表示mode,低30位表示size,MODE_SHIFT = 30的作用是移位

定义

测量规格,封装了父容器对 View 的布局上的限制,内部提供了宽高的信息(SpecMode, SpecSize), SpecSize 是指在某种 SpecMode 下的参考尺寸,其中 SpecMode 有如下三种:

  • UNSPECIFIED : 父控件不对子View没有任何限制。你要多大就给多大。这种情况一般用于系统内部,表示一种测量状态。( 这个模式主要用于系统内部多次Measure的情形,并不是真的你想要多大就有多大)
  • EXACTLY : 父控件知道子View 所需的确切大小,如 100dp。
  • AT_MOST : 子View 的大小不能大于父控件给你指定的 size,但具体大小需要子View自己决定

MeasureSpecs的意义

通过将 SpecMode 和 SpecSize 打包成一个 int 值,可以避免过多的对象内存分配,为了方便操作,提供了打包/解包方法。

MeasureSpec 值的确定

子View的 MeasureSpec 是根据子View 的布局参数( LayoutParams) 和父容器的 MeasureSpec 值计算来的,具体的计算逻辑封装在 getChildMeasureSpec() 里:


    /**
     * 目标是将父控件的测量规格 和 child view 的布局参数 LayoutParams 相结合,
     * 得到一个最可能符合条件的 child view 的测量规格
     *
     * @param spec   父控件的测量规格
     * @param padding  父控件里已经占用的大小
     * @param childDimension  child view 布局 LayoutParams 里的尺寸
     * @return  child view 的测量规格
     */
    public static int getChildMeasureSpec(int spec, int padding, int childDimension) {

        int specMode = MeasureSpec.getMode(spec);  // 父控件的测量模式
        int specSize = MeasureSpec.getSize(spec);   // 父控件的测量大小

        int size = Math.max(0, specSize - padding);

        int resultSize = 0;
        int resultMode = 0;

        switch (specMode) {
            // Parent has imposed an exact size on us
            // 当父控件的测量模式是精确模式,也就是有精确的尺寸
            case MeasureSpec.EXACTLY:
                // 如果 child 的布局参数有固定值 比如 "layout_width" = 100dp
                // 那么 child 的测量规格也可以确定了, 测量大小就是 100dp 测量模式是  EXACTLY
                if (childDimension >= 0) {
                    resultSize = childDimension;
                    resultMode = MeasureSpec.EXACTLY;
                }

                // 如果  child 的布局参数是 match_parent 也就是想要占满父控件
                // 而此时父控件是精确模式  那 child 的大小也就确定了   测量大小就是 100dp 测量模式是  EXACTLY
                else if (childDimension == ViewGroup.LayoutParams.MATCH_PARENT) {
                    // Child wants to be our size. So be it.
                    resultSize = size;
                    resultMode = MeasureSpec.EXACTLY;
                }

                // 如果 child 的布局参数是 wrap_content 也就是根据自己的逻辑决定自己的大小  但是不能超过父控件的大小
                // 比如 textView 根据字符串大小确定长度
                //  所以 child 的测量模式是 AT_MOST  测量大小是 父控件的size
                else if (childDimension == ViewGroup.LayoutParams.WRAP_CONTENT) {
                    // Child wants to determine its own size. It can't be
                    // bigger than us.
                    resultSize = size;
                    resultMode = MeasureSpec.AT_MOST;
                }
                break;

            // Parent has imposed a maximum size on us
            //  当父控件的测量模式是 最大模式, 也就是说父控件不知道自己的尺寸,但是不能超过 size
            case MeasureSpec.AT_MOST:
                //  子View 有确定的大小,虽然父控件不知道自己尺寸,但还是先 满足子view 的要求
                if (childDimension >= 0) {
                    // Child wants a specific size... so be it
                    resultSize = childDimension;
                    resultMode = MeasureSpec.EXACTLY;
                }

                //  child view 占满父控件, 父控件无法确认自己大小,所以子view 也不知道自己大小
                // 因此,child view 测量模式是 AT_MOST 尺寸上限 和 父控件 尺寸上限一致 为 size
                else if (childDimension == ViewGroup.LayoutParams.MATCH_PARENT) {
                    // Child wants to be our size, but our size is not fixed.
                    // Constrain child to not be bigger than us.
                    resultSize = size;
                    resultMode = MeasureSpec.AT_MOST;
                }

                //  child view 根据自己的逻辑决定大小 但是 上限也是不能超过 父控件的 尺寸上限
                // 所以, 测量模式 是 AT_MOST  大小上限 为 size
                else if (childDimension == ViewGroup.LayoutParams.WRAP_CONTENT) {
                    // Child wants to determine its own size. It can't be
                    // bigger than us.
                    resultSize = size;
                    resultMode = MeasureSpec.AT_MOST;
                }
                break;

            // Parent asked to see how big we want to be
            case MeasureSpec.UNSPECIFIED:
                if (childDimension >= 0) {
                    // Child wants a specific size... let him have it
                    resultSize = childDimension;
                    resultMode = MeasureSpec.EXACTLY;
                } else if (childDimension == ViewGroup.LayoutParams.MATCH_PARENT) {
                    // Child wants to be our size... find out how big it should
                    // be
                    resultSize = View.sUseZeroUnspecifiedMeasureSpec ? 0 : size;
                    resultMode = MeasureSpec.UNSPECIFIED;
                } else if (childDimension == ViewGroup.LayoutParams.WRAP_CONTENT) {
                    // Child wants to determine its own size.... find out how
                    // big it should be
                    resultSize = View.sUseZeroUnspecifiedMeasureSpec ? 0 : size;
                    resultMode = MeasureSpec.UNSPECIFIED;
                }
                break;
        }
        //noinspection ResourceType
        return MeasureSpec.makeMeasureSpec(resultSize, resultMode);
    }

注:parentSize 为父容器目前可使用的大小

上表解释:

  • 对于应用层 View ,其 MeasureSpec 由 父容器 MeasureSpec 和 自身 LayoutParams 来共同决定
  • 对于不同的父容器和 view 本身不同的 LayoutParams ,view 就可以有多种 MeasureSpec。
    1. 当view 采用固定宽高的时候,不管父容器的 MeasureSpec 是什么,view 的 MeasureSpec 都是精确模式并且其大小遵循 LayoutParams 中的大小;
    2. 当view 的宽高是 match_parent 时,这个时候如果父容器的模式是精确模式,那么 view也是精确模式,并且view 大小是父容器的剩余空间,如果父容器是最大模式,那么 view 也是最大模式并且其大小不会超过父容器的剩余空间,
    3. 当 view 的宽度是 warp_content 时,不管父容器是精确模式还是测量模式,view 的模式总是最大模式并且最大不超过父容器的剩余空间
    4. Unspecified 模式,这个模式主要用于系统内部,多次 measure 的情况下,一般来说,我们不需要关注此模式( 这里注意,自定义view 放到 scrollView 的情况需要处理)。

自定义view绘制流程