前言
作为一名前端开发,每天都跟浏览器打交道了,这年头可以说如果你对浏览器没点深入的了解你都不好意思。今天笔者就来说说浏览器的一些原理。具体我们来通过一个线索来把东西都串起来:当你在浏览器敲入一个URL,浏览器是怎么把内容呈现给我们的。
一.关于浏览器进程
在这里我假设你已经知道了什么是进程,以及进程跟线程之间的关系。那么浏览器运行的时候其实是会产生多个进程的,通常他将包括以下几个进程:
这几个进程到底是干什么用的呢?
- 浏览器进程。浏览器总司令。主要负责界面显示、用户交互、子进程管理,同时提供存储等功能
- 渲染进程。核心任务是将 HTML、CSS 和 JavaScript 转换为用户可以与之交互的网页。这个进程就是我们运行渲染页面和运行JavaScript的核心进程了。因为网上的内容千奇百怪,黑白难分,浏览器出于安全考虑,将渲染进程运行在沙箱模式下
- GPU 进程。用来实现3d css 效果的
- 网络进程。主要负责页面的网络资源加载
- 插件进程。用来运行浏览器插件的
Tips:如何查看浏览器上开了哪些进程?打开chrome浏览器,点击右上角->更多工具->任务管理器
接下来我们可以进入正题了
二. 从URL到页面展示
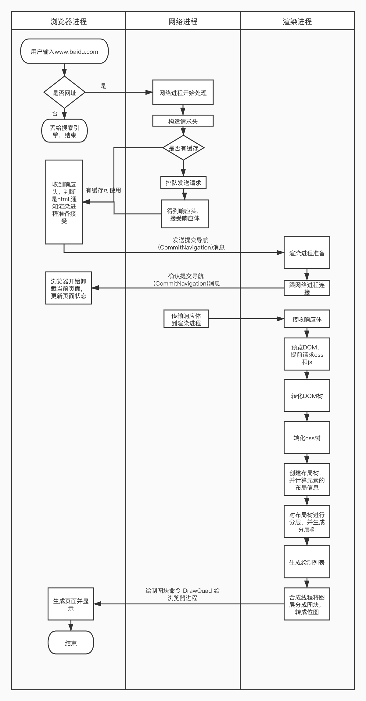
1.输入URL
首先我们打开浏览器之后,浏览器进程就可以接受用户的操作了,这时候我们输入:
www.baidu.com
然后回车。浏览器发现这是个网址,于是,他将这个网址丢给了网络进程。同时,因为这是个地址,那将意味着当前页面要被替换了,于是浏览器对当前页面发出了 beforeunload 事件,tab开始转loading,
2.识别IP地址,发送请求
-
构造请求,发送
-
构造HTTP请求,请求包含请求头,请求体
-
匹配缓存
浏览器是有缓存的,所以构造请求头之后会先看本地是否有缓存,缓存策略是否有效。无效则会发送请求。
-
排队
一般上,浏览器对于同一个域名只能同时发送6个请求,所以如果当前请求数已经达到6个,他还得排个队
-
tcp三次握手
排到了,由于HTTP是基于tcp的,所以这里还有个三次握手的过程。
-
服务器响应
请求发送过去后,服务器开始处理。处理完之后服务器将返回请求响应头,以及响应体
-
通知浏览器进程
网络进程接收到了响应头数据,便解析响应头数据,并将数据转发给浏览器进程
-
3.浏览器进程通知渲染进程
-
浏览器进程根据响应头Content-type做处理,如果是text/html,则发送“提交导航 (CommitNavigation)”消息到渲染进程;
-
渲染进程接收到“提交导航”的消息之后,便开始准备接收 HTML 数据,接收数据的方式是直接和网络进程建立数据管道;
-
最后渲染进程会向浏览器进程“确认提交”,这是告诉浏览器进程:“已经准备好接受和解析页面数据了”。
-
浏览器进程接收到渲染进程“提交文档”的消息之后,便开始移除之前旧的文档,然后更新浏览器进程中的页面状态。
4.渲染进程从网络进程接收数据并解析
渲染进程拿到数据后,大致会做一下几个事情:
-
预览整个dom,发现有css和js标签的,提前向网络进程发出请求
-
渲染进程将 HTML 内容转换为能够读懂的 DOM 树结构。 这里面我建议大家了解下编译原理。浏览器使用状态机将dom文本经过token解析、语法解析、生成语法树三个步骤生成dom对象结构。
-
渲染引擎将 CSS 样式表转化为浏览器可以理解的 styleSheets,计算出 DOM 节点的样式。
在过程2和3中,dom的解析是由上至下的,遇到css和js时,会先等待css和js下载并解析完才会继续解析dom
-
创建布局树,并计算元素的布局信息。
-
对布局树进行分层,并生成分层树。
-
为每个图层生成绘制列表,并将其提交到合成线程。
-
合成线程将图层分成图块,并在光栅化线程池中将图块转换成位图。
-
合成线程发送绘制图块命令 DrawQuad 给浏览器进程。
-
浏览器进程根据 DrawQuad 消息生成页面,并显示到显示器上。
结语:
浏览器从url到展示页面大致上来说是三个主要阶段:1.浏览器进程接收用户输入 2.网络进程发出请求,拿到响应数据 3.渲染进程解析内容。大家要重点关注的是这几个进程的配合步骤、以及缓存机制和渲染机制。最后,整个流转过程已经完成了。
再附上一张完整的流程图:
