spring源码(三)

207 阅读3分钟

spring源码(三)

AbstractBeanDefinitionReader

AbstractBeanDefinitionReader

1、默认使用PathMatchingResourcePatternResolver的resolver

2、除非bean-factory显示的的声明过enviroment,否则默认使用StandardEnvironment

loadBeanDefinitions

先判断ResourcePatternResolver,不是的话就用url的resolver并且url的只能有一个数据源,剩余其他的如xml子类里面重写

XmlBeanDefinitionReader#loadBeanDefinitions

	public int loadBeanDefinitions(EncodedResource encodedResource) throws BeanDefinitionStoreException {
		Assert.notNull(encodedResource, "EncodedResource must not be null");
		if (logger.isTraceEnabled()) {
			logger.trace("Loading XML bean definitions from " + encodedResource);
		}
		//获取当前资源
		Set<EncodedResource> currentResources = this.resourcesCurrentlyBeingLoaded.get();
		if (currentResources == null) {
			currentResources = new HashSet<>(4);
			this.resourcesCurrentlyBeingLoaded.set(currentResources);
		}
		//当前resource已存在这个资源,就证明存在循环了
		if (!currentResources.add(encodedResource)) {
			throw new BeanDefinitionStoreException(
					"Detected cyclic loading of " + encodedResource + " - check your import definitions!");
		}
		try {
			InputStream inputStream = encodedResource.getResource().getInputStream();
			try {
				InputSource inputSource = new InputSource(inputStream);
				if (encodedResource.getEncoding() != null) {
					inputSource.setEncoding(encodedResource.getEncoding());
				}
				//获取资源的definitions
				return doLoadBeanDefinitions(inputSource, encodedResource.getResource());
			}
			finally {
				inputStream.close();
			}
		}
		catch (IOException ex) {
			throw new BeanDefinitionStoreException(
					"IOException parsing XML document from " + encodedResource.getResource(), ex);
		}
		finally {
        	//最后内存中删除当前的资源
			currentResources.remove(encodedResource);
			if (currentResources.isEmpty()) {
				this.resourcesCurrentlyBeingLoaded.remove();
			}
		}
	}

tips:思考为什么doLoadBeanDefinitions要传入inputSource和resource,而不再doLoadBeanDefinitions方法里面根据resource获得inputSource,再去解析

ioc核心org.springframework.beans.factory.xml.XmlBeanDefinitionReader#doLoadBeanDefinitions

doLoadBeanDefinitions方法

protected int doLoadBeanDefinitions(InputSource inputSource, Resource resource)
			throws BeanDefinitionStoreException {

		try {
       //获取document,内部包含判断xml的读取格式和加载document,后面会写自动获取内容的格式方法
       //一二两步
			Document doc = doLoadDocument(inputSource, resource);
            //第三步注册
			int count = registerBeanDefinitions(doc, resource);
			if (logger.isDebugEnabled()) {
				logger.debug("Loaded " + count + " bean definitions from " + resource);
			}
			return count;
		}
		。。。。。一堆catch
	}

#doLoadBeanDefinitions(InputSource inputSource, Resource resource) 方法中,中主要是做三件事情:

调用 #getValidationModeForResource(Resource resource) 方法,获取指定资源(xml)的验证模式。 调用 DocumentLoader#loadDocument(InputSource inputSource, EntityResolver entityResolver,ErrorHandler errorHandler, int validationMode, boolean namespaceAware) 方法,获取 XML Document 实例。 调用 #registerBeanDefinitions(Document doc, Resource resource) 方法,根据获取的 Document 实例,注册 Bean 信息。

第一步中org.springframework.util.xml.XmlValidationModeDetector#detectValidationMode

有DOCTYPE的就是dtd,剩下都是xsd 剔除注释的

public int detectValidationMode(InputStream inputStream) throws IOException {
		// Peek into the file to look for DOCTYPE.
		BufferedReader reader = new BufferedReader(new InputStreamReader(inputStream));
		try {
			boolean isDtdValidated = false;
			String content;
			while ((content = reader.readLine()) != null) {
				//提出注释 , <!-- 取之前 --》取之后 没有就不取
				content = consumeCommentTokens(content);
				if (this.inComment || !StringUtils.hasText(content)) {
					continue;
				}
				if (hasDoctype(content)) {
					isDtdValidated = true;
					break;
				}
				if (hasOpeningTag(content)) {
					// End of meaningful data...
					break;
				}
			}
			return (isDtdValidated ? VALIDATION_DTD : VALIDATION_XSD);
		}
		catch (CharConversionException ex) {
			// Choked on some character encoding...
			// Leave the decision up to the caller.
			return VALIDATION_AUTO;
		}
		finally {
			reader.close();
		}
	}

第二步org.springframework.beans.factory.xml.DefaultDocumentLoader#loadDocument

	public Document loadDocument(InputSource inputSource, EntityResolver entityResolver,
			ErrorHandler errorHandler, int validationMode, boolean namespaceAware) throws Exception {
            //1
		DocumentBuilderFactory factory = createDocumentBuilderFactory(validationMode, namespaceAware);
		if (logger.isTraceEnabled()) {
			logger.trace("Using JAXP provider [" + factory.getClass().getName() + "]");
		}
        //2
		DocumentBuilder builder = createDocumentBuilder(factory, entityResolver, errorHandler);
		return builder.parse(inputSource);
	}

createDocumentBuilderFactory根据第一步判断的xml类型,赋值,

是验证通过的会 factory.setValidating(true);

是xsd还要继续赋值

				factory.setNamespaceAware(true);
				try {
					factory.setAttribute(SCHEMA_LANGUAGE_ATTRIBUTE, XSD_SCHEMA_LANGUAGE);
				}

我们继续往下走

protected DocumentBuilder createDocumentBuilder(DocumentBuilderFactory factory,
		@Nullable EntityResolver entityResolver, @Nullable ErrorHandler errorHandler)
		throws ParserConfigurationException {
	// 创建 DocumentBuilder 对象
	DocumentBuilder docBuilder = factory.newDocumentBuilder();
	// <x> 设置 EntityResolver 属性
	if (entityResolver != null) {
		docBuilder.setEntityResolver(entityResolver);
	}
	// 设置 ErrorHandler 属性
	if (errorHandler != null) {
		docBuilder.setErrorHandler(errorHandler);
	}
	return docBuilder;
}

继续,看看entityResolver

《Spring 源码深度解析》

在 loadDocument 方法中涉及一个参数 EntityResolver ,何为EntityResolver?官网这样解释:如果 SAX 应用程序需要实现自定义处理外部实体,则必须实现此接口并使用 setEntityResolver 方法向SAX 驱动器注册一个实例。也就是说,对于解析一个XML,SAX 首先读取该 XML 文档上的声明,根据声明去寻找相应的 DTD 定义,以便对文档进行一个验证。默认的寻找规则,即通过网络(实现上就是声明的DTD的URI地址)来下载相应的DTD声明,并进行认证。下载的过程是一个漫长的过程,而且当网络中断或不可用时,这里会报错,就是因为相应的DTD声明没有被找到的原因。

EntityResolver 的作用是项目本身就可以提供一个如何寻找 DTD 声明的方法,即由程序来实现寻找 DTD 声明的过程,比如我们将 DTD 文件放到项目中某处,在实现时直接将此文档读取并返回给 SAX 即可。这样就避免了通过网络来寻找相应的声明

如果要解析一个 XML 文件,SAX 首先会读取该 XML 文档上的声明,然后根据声明去寻找相应的 DTD 定义,以便对文档进行验证。默认的加载规则是通过网络方式下载验证文件,而在实际生产环境中我们会遇到网络中断或者不可用状态,那么就应用就会因为无法下载验证文件而报错

org.springframework.beans.factory.xm.BeansDtdResolver :实现 EntityResolver 接口,Spring Bean dtd 解码器,用来从 classpath 或者 jar 文件中加载 dtd 。

org.springframework.beans.factory.xml.PluggableSchemaResolver ,实现 EntityResolver 接口,读取 classpath 下的所有 "META-INF/spring.schemas" 成一个 namespaceURI 与 Schema 文件地址的 map 。

org.springframework.beans.factory.xml.DelegatingEntityResolver :实现 EntityResolver 接口,分别代理 dtd 的 BeansDtdResolver 和 xml schemas 的 PluggableSchemaResolver 。

org.springframework.beans.factory.xml.ResourceEntityResolver :继承自 DelegatingEntityResolver 类,通过 ResourceLoader 来解析实体的引用。

第三步 XmlBeanDefinitionReader#registerBeanDefinitions(Document doc, Resource resource)

	protected void doRegisterBeanDefinitions(Element root) {
		// Any nested <beans> elements will cause recursion in this method. In
		// order to propagate and preserve <beans> default-* attributes correctly,
		// keep track of the current (parent) delegate, which may be null. Create
		// the new (child) delegate with a reference to the parent for fallback purposes,
		// then ultimately reset this.delegate back to its original (parent) reference.
		// this behavior emulates a stack of delegates without actually necessitating one.
		BeanDefinitionParserDelegate parent = this.delegate;
		this.delegate = createDelegate(getReaderContext(), root, parent);

		if (this.delegate.isDefaultNamespace(root)) {
			String profileSpec = root.getAttribute(PROFILE_ATTRIBUTE);
			if (StringUtils.hasText(profileSpec)) {
				String[] specifiedProfiles = StringUtils.tokenizeToStringArray(
						profileSpec, BeanDefinitionParserDelegate.MULTI_VALUE_ATTRIBUTE_DELIMITERS);
				// We cannot use Profiles.of(...) since profile expressions are not supported
				// in XML config. See SPR-12458 for details.
				if (!getReaderContext().getEnvironment().acceptsProfiles(specifiedProfiles)) {
					if (logger.isDebugEnabled()) {
						logger.debug("Skipped XML bean definition file due to specified profiles [" + profileSpec +
								"] not matching: " + getReaderContext().getResource());
					}
					return;
				}
			}
		}

		preProcessXml(root);
		parseBeanDefinitions(root, this.delegate);
		postProcessXml(root);

		this.delegate = parent;
	}

String[] specifiedProfiles = StringUtils.tokenizeToStringArray( profileSpec, BeanDefinitionParserDelegate.MULTI_VALUE_ATTRIBUTE_DELIMITERS);

我们可以在xml后面声明一些指定的profiles,在启动参数中添加指定的profiles才会加载这些xml文件

解析

/**
 * Parse the elements at the root level in the document:
 * "import", "alias", "bean".
 * @param root the DOM root element of the document
 */
protected void parseBeanDefinitions(Element root, BeanDefinitionParserDelegate delegate) {
    // <1> 如果根节点使用默认命名空间,执行默认解析
    if (delegate.isDefaultNamespace(root)) {
        // 遍历子节点
        NodeList nl = root.getChildNodes();
        for (int i = 0; i < nl.getLength(); i++) {
            Node node = nl.item(i);
            if (node instanceof Element) {
                Element ele = (Element) node;
                // <1> 如果该节点使用默认命名空间,执行默认解析
                if (delegate.isDefaultNamespace(ele)) {
                    parseDefaultElement(ele, delegate);
                // 如果该节点非默认命名空间,执行自定义解析
                } else {
                    delegate.parseCustomElement(ele);
                }
            }
        }
    // <2> 如果根节点非默认命名空间,执行自定义解析
    } else {
        delegate.parseCustomElement(root);
    }
}

xml注册bean用1,注解解析用2

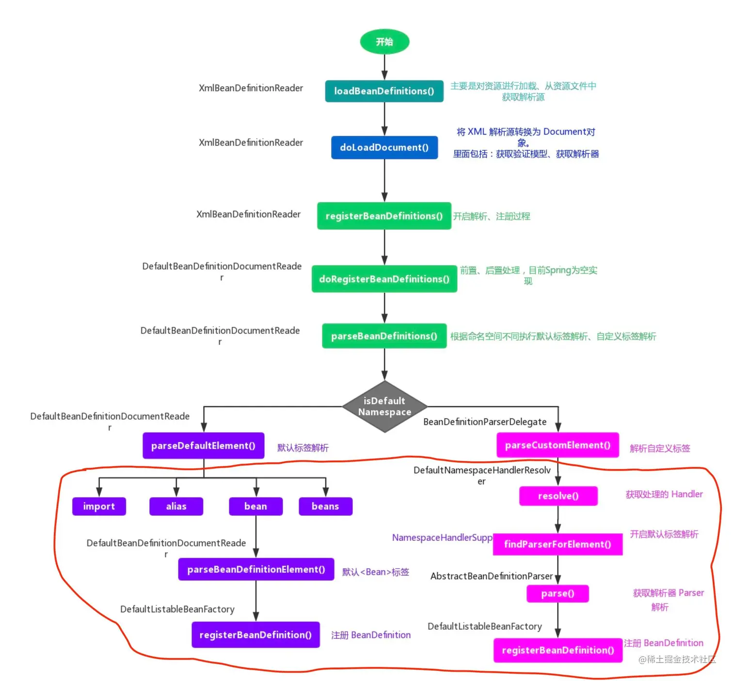
最后,芋芋大佬那偷张图