Java性能调优(六)多线程性能调优(1)

1,245 阅读25分钟

一、Synchronized同步锁的优化

Lock 同步锁是基于 Java 实现的,而 Synchronized 是基于底层操作系统的 Mutex Lock 实现的,每次获取和释放锁操作都会带来用户态和内核态的切换,从而增加系统性能开销。

Synchronized 同步锁实现原理

了解 Synchronized 同步锁优化之前,我们先来看看它的底层实现原理,这样可以帮助我们更好地理解后面的内容。

通常 Synchronized 实现同步锁的方式有两种,一种是修饰方法,一种是修饰方法块。以下就是通过 Synchronized 实现的两种同步方法加锁的方式:

// 关键字在实例方法上,锁为当前实例
	public synchronized void method1() {
	    // code
	}
	
	// 关键字在代码块上,锁为括号里面的对象
	public void method2() {
	    Object o = new Object();
	    synchronized (o) {
	        // code
	    }
	}

下面我们可以通过反编译看下具体字节码的实现,运行以下反编译命令,就可以输出我们想要的字节码:

javac -encoding UTF-8 SyncTest.java  // 先运行编译 class 文件命令
javap -v SyncTest.class // 再通过 javap 打印出字节文件

通过输出的字节码,你会发现:Synchronized 在修饰同步代码块时,是由 monitorenter 和 monitorexit 指令来实现同步的。进入 monitorenter 指令后,线程将持有 Monitor 对象,退出 monitorenter 指令后,线程将释放该 Monitor 对象。

  public void method2();
    descriptor: ()V
    flags: ACC_PUBLIC
    Code:
      stack=2, locals=4, args_size=1
         0: new           #2                  
         3: dup
         4: invokespecial #1                  
         7: astore_1
         8: aload_1
         9: dup
        10: astore_2
        11: monitorenter //monitorenter 指令
        12: aload_2
        13: monitorexit  //monitorexit  指令
        14: goto          22
        17: astore_3
        18: aload_2
        19: monitorexit
        20: aload_3
        21: athrow
        22: return
      Exception table:
         from    to  target type
            12    14    17   any
            17    20    17   any
      LineNumberTable:
        line 18: 0
        line 19: 8
        line 21: 12
        line 22: 22
      StackMapTable: number_of_entries = 2
        frame_type = 255 /* full_frame */
          offset_delta = 17
          locals = [ class com/demo/io/SyncTest, class java/lang/Object, class java/lang/Object ]
          stack = [ class java/lang/Throwable ]
        frame_type = 250 /* chop */
          offset_delta = 4

再来看以下同步方法的字节码,你会发现:当 Synchronized 修饰同步方法时,并没有发现 monitorenter 和 monitorexit 指令,而是出现了一个 ACC_SYNCHRONIZED 标志。

这是因为 JVM 使用了 ACC_SYNCHRONIZED 访问标志来区分一个方法是否是同步方法。当方法调用时,调用指令将会检查该方法是否被设置 ACC_SYNCHRONIZED 访问标志。如果设置了该标志,执行线程将先持有 Monitor 对象,然后再执行方法。在该方法运行期间,其它线程将无法获取到该 Mointor 对象,当方法执行完成后,再释放该 Monitor 对象。

   public synchronized void method1();
    descriptor: ()V
    flags: ACC_PUBLIC, ACC_SYNCHRONIZED // ACC_SYNCHRONIZED 标志
    Code:
      stack=0, locals=1, args_size=1
         0: return
      LineNumberTable:
        line 8: 0

通过以上的源码,我们再来看看 Synchronized 修饰方法是怎么实现锁原理的。

JVM 中的同步是基于进入和退出管程(Monitor)对象实现的。每个对象实例都会有一个 Monitor,Monitor 可以和对象一起创建、销毁。Monitor 是由 ObjectMonitor 实现,而 ObjectMonitor 是由 C++ 的 ObjectMonitor.hpp 文件实现,如下所示:

ObjectMonitor() {
   _header = NULL;
   _count = 0; // 记录个数
   _waiters = 0,
   _recursions = 0;
   _object = NULL;
   _owner = NULL;
   _WaitSet = NULL; // 处于 wait 状态的线程,会被加入到 _WaitSet
   _WaitSetLock = 0 ;
   _Responsible = NULL ;
   _succ = NULL ;
   _cxq = NULL ;
   FreeNext = NULL ;
   _EntryList = NULL ; // 处于等待锁 block 状态的线程,会被加入到该列表
   _SpinFreq = 0 ;
   _SpinClock = 0 ;
   OwnerIsThread = 0 ;
}

当多个线程同时访问一段同步代码时,多个线程会先被存放在 EntryList 集合中,处于 block 状态的线程,都会被加入到该列表。接下来当线程获取到对象的 Monitor 时,Monitor 是依靠底层操作系统的 Mutex Lock 来实现互斥的,线程申请 Mutex 成功,则持有该 Mutex,其它线程将无法获取到该 Mutex。

如果线程调用 wait() 方法,就会释放当前持有的 Mutex,并且该线程会进入 WaitSet 集合中,等待下一次被唤醒。如果当前线程顺利执行完方法,也将释放 Mutex。

看完上面的讲解,相信你对同步锁的实现原理已经有个深入的了解了。总结来说就是,同步锁在这种实现方式中,因 Monitor 是依赖于底层的操作系统实现,存在用户态与内核态之间的切换,所以增加了性能开销。

锁升级优化

为了提升性能,JDK1.6 引入了偏向锁、轻量级锁、重量级锁概念,来减少锁竞争带来的上下文切换,而正是新增的 Java 对象头实现了锁升级功能。

当 Java 对象被 Synchronized 关键字修饰成为同步锁后,围绕这个锁的一系列升级操作都将和 Java 对象头有关。

Java 对象头

在 JDK1.6 JVM 中,对象实例在堆内存中被分为了三个部分:对象头、实例数据和对齐填充。其中 Java 对象头由 Mark Word、指向类的指针以及数组长度三部分组成。

Mark Word 记录了对象和锁有关的信息。Mark Word 在 64 位 JVM 中的长度是 64bit,我们可以一起看下 64 位 JVM 的存储结构是怎么样的。如下图所示:

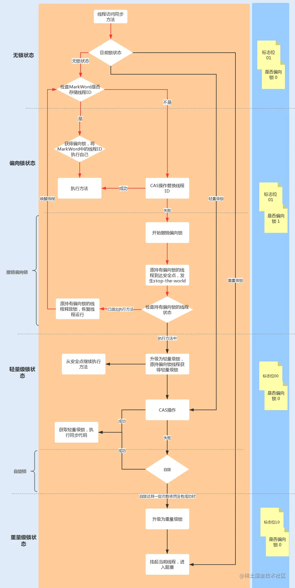
1. 偏向锁

偏向锁主要用来优化同一线程多次申请同一个锁的竞争。在某些情况下,大部分时间是同一个线程竞争锁资源,例如,在创建一个线程并在线程中执行循环监听的场景下,或单线程操作一个线程安全集合时,同一线程每次都需要获取和释放锁,每次操作都会发生用户态与内核态的切换。

偏向锁的作用就是,当一个线程再次访问这个同步代码或方法时,该线程只需去对象头的 Mark Word 中去判断一下是否有偏向锁指向它的 ID,无需再进入 Monitor 去竞争对象了。当对象被当做同步锁并有一个线程抢到了锁时,锁标志位还是 01,“是否偏向锁”标志位设置为 1,并且记录抢到锁的线程 ID,表示进入偏向锁状态

一旦出现其它线程竞争锁资源时,偏向锁就会被撤销。偏向锁的撤销需要等待全局安全点,暂停持有该锁的线程,同时检查该线程是否还在执行该方法,如果是,则升级锁,反之则被其它线程抢占。

下图中红线流程部分为偏向锁获取和撤销流程: 因此,在高并发场景下,当大量线程同时竞争同一个锁资源时,偏向锁就会被撤销,发生 stop the word 后, 开启偏向锁无疑会带来更大的性能开销,这时我们可以通过添加 JVM 参数关闭偏向锁来调优系统性能,示例代码如下:

-XX:-UseBiasedLocking // 关闭偏向锁(默认打开)

-XX:+UseHeavyMonitors  // 设置重量级锁

2. 轻量级锁

当有另外一个线程竞争获取这个锁时,由于该锁已经是偏向锁,当发现对象头 Mark Word 中的线程 ID 不是自己的线程 ID,就会进行 CAS 操作获取锁,如果获取成功,直接替换 Mark Word 中的线程 ID 为自己的 ID,该锁会保持偏向锁状态;如果获取锁失败,代表当前锁有一定的竞争,偏向锁将升级为轻量级锁。

轻量级锁适用于线程交替执行同步块的场景,绝大部分的锁在整个同步周期内都不存在长时间的竞争。

下图中红线流程部分为升级轻量级锁及操作流程:

3. 自旋锁与重量级锁

轻量级锁 CAS 抢锁失败,线程将会被挂起进入阻塞状态。如果正在持有锁的线程在很短的时间内释放资源,那么进入阻塞状态的线程无疑又要申请锁资源。

JVM 提供了一种自旋锁,可以通过自旋方式不断尝试获取锁,从而避免线程被挂起阻塞。这是基于大多数情况下,线程持有锁的时间都不会太长,毕竟线程被挂起阻塞可能会得不偿失。

从 JDK1.7 开始,自旋锁默认启用,自旋次数由 JVM 设置决定,这里我不建议设置的重试次数过多,因为 CAS 重试操作意味着长时间地占用 CPU。

自旋锁重试之后如果抢锁依然失败,同步锁就会升级至重量级锁,锁标志位改为 10。在这个状态下,未抢到锁的线程都会进入 Monitor,之后会被阻塞在 _WaitSet 队列中。

下图中红线流程部分为自旋后升级为重量级锁的流程: 在锁竞争不激烈且锁占用时间非常短的场景下,自旋锁可以提高系统性能。一旦锁竞争激烈或锁占用的时间过长,自旋锁将会导致大量的线程一直处于 CAS 重试状态,占用 CPU 资源,反而会增加系统性能开销。所以自旋锁和重量级锁的使用都要结合实际场景。

在高负载、高并发的场景下,我们可以通过设置 JVM 参数来关闭自旋锁,优化系统性能,示例代码如下:

-XX:-UseSpinning // 参数关闭自旋锁优化 (默认打开) 
-XX:PreBlockSpin // 参数修改默认的自旋次数。JDK1.7 后,去掉此参数,由 jvm 控制

动态编译实现锁消除 / 锁粗化

除了锁升级优化,Java 还使用了编译器对锁进行优化。JIT 编译器在动态编译同步块的时候,借助了一种被称为逃逸分析的技术,来判断同步块使用的锁对象是否只能够被一个线程访问,而没有被发布到其它线程。

确认是的话,那么 JIT 编译器在编译这个同步块的时候不会生成 synchronized 所表示的锁的申请与释放的机器码,即消除了锁的使用。在 Java7 之后的版本就不需要手动配置了,该操作可以自动实现。

锁粗化同理,就是在 JIT 编译器动态编译时,如果发现几个相邻的同步块使用的是同一个锁实例,那么 JIT 编译器将会把这几个同步块合并为一个大的同步块,从而避免一个线程“反复申请、释放同一个锁“所带来的性能开销。

减小锁粒度

除了锁内部优化和编译器优化之外,我们还可以通过代码层来实现锁优化,减小锁粒度就是一种惯用的方法。

当我们的锁对象是一个数组或队列时,集中竞争一个对象的话会非常激烈,锁也会升级为重量级锁。我们可以考虑将一个数组和队列对象拆成多个小对象,来降低锁竞争,提升并行度

最经典的减小锁粒度的案例就是 JDK1.8 之前实现的 ConcurrentHashMap 版本。我们知道,HashTable 是基于一个数组 + 链表实现的,所以在并发读写操作集合时,存在激烈的锁资源竞争,也因此性能会存在瓶颈。而 ConcurrentHashMap 就很很巧妙地使用了分段锁 Segment 来降低锁资源竞争,如下图所示:



JVM 在 JDK1.6 中引入了分级锁机制来优化 Synchronized,当一个线程获取锁时,首先对象锁将成为一个偏向锁,这样做是为了优化同一线程重复获取导致的用户态与内核态的切换问题;其次如果有多个线程竞争锁资源,锁将会升级为轻量级锁,它适用于在短时间内持有锁,且分锁有交替切换的场景;偏向锁还使用了自旋锁来避免线程用户态与内核态的频繁切换,大大地提高了系统性能;但如果锁竞争太激烈了,那么同步锁将会升级为重量级锁。

减少锁竞争,是优化 Synchronized 同步锁的关键。我们应该尽量使 Synchronized 同步锁处于轻量级锁或偏向锁,这样才能提高 Synchronized 同步锁的性能;通过减小锁粒度来降低锁竞争也是一种最常用的优化方法;另外我们还可以通过减少锁的持有时间来提高 Synchronized 同步锁在自旋时获取锁资源的成功率,避免 Synchronized 同步锁升级为重量级锁。

二、Lock同步锁的优化

Lock 锁的基本操作是通过乐观锁来实现的,但由于 Lock 锁也会在阻塞时被挂起,因此它依然属于悲观锁。 从性能方面上来说,在并发量不高、竞争不激烈的情况下,Synchronized 同步锁由于具有分级锁的优势,性能上与 Lock 锁差不多;但在高负载、高并发的情况下,Synchronized 同步锁由于竞争激烈会升级到重量级锁,性能则没有 Lock 锁稳定。

Lock 锁的实现原理

Lock 锁是基于 Java 实现的锁,Lock 是一个接口类,常用的实现类有 ReentrantLock、ReentrantReadWriteLock(RRW),它们都是依赖 AbstractQueuedSynchronizer(AQS)类实现的。

AQS 类结构中包含一个基于链表实现的等待队列(CLH 队列),用于存储所有阻塞的线程,AQS 中还有一个 state 变量,该变量对 ReentrantLock 来说表示加锁状态。

该队列的操作均通过 CAS 操作实现,我们可以通过一张图来看下整个获取锁的流程。

锁分离优化 Lock 同步锁

虽然 Lock 锁的性能稳定,但也并不是所有的场景下都默认使用 ReentrantLock 独占锁来实现线程同步。

我们知道,对于同一份数据进行读写,如果一个线程在读数据,而另一个线程在写数据,那么读到的数据和最终的数据就会不一致;如果一个线程在写数据,而另一个线程也在写数据,那么线程前后看到的数据也会不一致。这个时候我们可以在读写方法中加入互斥锁,来保证任何时候只能有一个线程进行读或写操作。

在大部分业务场景中,读业务操作要远远大于写业务操作。而在多线程编程中,读操作并不会修改共享资源的数据,如果多个线程仅仅是读取共享资源,那么这种情况下其实没有必要对资源进行加锁。如果使用互斥锁,反倒会影响业务的并发性能,那么在这种场景下,有没有什么办法可以优化下锁的实现方式呢?

1. 读写锁 ReentrantReadWriteLock

针对这种读多写少的场景,Java 提供了另外一个实现 Lock 接口的读写锁 RRW。我们已知 ReentrantLock 是一个独占锁,同一时间只允许一个线程访问,而 RRW 允许多个读线程同时访问,但不允许写线程和读线程、写线程和写线程同时访问。读写锁内部维护了两个锁,一个是用于读操作的 ReadLock,一个是用于写操作的 WriteLock。

那读写锁又是如何实现锁分离来保证共享资源的原子性呢?

RRW 也是基于 AQS 实现的,它的自定义同步器(继承 AQS)需要在同步状态 state 上维护多个读线程和一个写线程的状态,该状态的设计成为实现读写锁的关键。RRW 很好地使用了高低位,来实现一个整型控制两种状态的功能,读写锁将变量切分成了两个部分,高 16 位表示读,低 16 位表示写。

一个线程尝试获取写锁时,会先判断同步状态 state 是否为 0。如果 state 等于 0,说明暂时没有其它线程获取锁;如果 state 不等于 0,则说明有其它线程获取了锁。

此时再判断同步状态 state 的低 16 位(w)是否为 0,如果 w 为 0,则说明其它线程获取了读锁,此时进入 CLH 队列进行阻塞等待;如果 w 不为 0,则说明其它线程获取了写锁,此时要判断获取了写锁的是不是当前线程,若不是就进入 CLH 队列进行阻塞等待;若是,就应该判断当前线程获取写锁是否超过了最大次数,若超过,抛异常,反之更新同步状态。

一个线程尝试获取读锁时,同样会先判断同步状态 state 是否为 0。如果 state 等于 0,说明暂时没有其它线程获取锁,此时判断是否需要阻塞,如果需要阻塞,则进入 CLH 队列进行阻塞等待;如果不需要阻塞,则 CAS 更新同步状态为读状态。

如果 state 不等于 0,会判断同步状态低 16 位,如果存在写锁,则获取读锁失败,进入 CLH 阻塞队列;反之,判断当前线程是否应该被阻塞,如果不应该阻塞则尝试 CAS 同步状态,获取成功更新同步锁为读状态。 下面我们通过一个求平方的例子,来感受下 RRW 的实现,代码如下:

public class TestRTTLock {
 
	private double x, y;
 
	private ReentrantReadWriteLock lock = new ReentrantReadWriteLock();
	// 读锁
	private Lock readLock = lock.readLock();
	// 写锁
	private Lock writeLock = lock.writeLock();
 
	public double read() {
		// 获取读锁
		readLock.lock();
		try {
			return Math.sqrt(x * x + y * y);
		} finally {
			// 释放读锁
			readLock.unlock();
		}
	}
 
	public void move(double deltaX, double deltaY) {
		// 获取写锁
		writeLock.lock();
		try {
			x += deltaX;
			y += deltaY;
		} finally {
			// 释放写锁
			writeLock.unlock();
		}
	}
 
}

2. 读写锁再优化之 StampedLock

RRW 被很好地应用在了读大于写的并发场景中,然而 RRW 在性能上还有可提升的空间。在读取很多、写入很少的情况下,RRW 会使写入线程遭遇饥饿(Starvation)问题,也就是说写入线程会因迟迟无法竞争到锁而一直处于等待状态。

在 JDK1.8 中,Java 提供了 StampedLock 类解决了这个问题。StampedLock 不是基于 AQS 实现的,但实现的原理和 AQS 是一样的,都是基于队列和锁状态实现的。与 RRW 不一样的是,StampedLock 控制锁有三种模式: 写、悲观读以及乐观读,并且 StampedLock 在获取锁时会返回一个票据 stamp,获取的 stamp 除了在释放锁时需要校验,在乐观读模式下,stamp 还会作为读取共享资源后的二次校验,后面我会讲解 stamp 的工作原理。

我们先通过一个官方的例子来了解下 StampedLock 是如何使用的,代码如下:

public class Point {
    private double x, y;
    private final StampedLock s1 = new StampedLock();
 
    void move(double deltaX, double deltaY) {
        // 获取写锁
        long stamp = s1.writeLock();
        try {
            x += deltaX;
            y += deltaY;
        } finally {
            // 释放写锁
            s1.unlockWrite(stamp);
        }
    }
 
    double distanceFormOrigin() {
        // 乐观读操作
        long stamp = s1.tryOptimisticRead();  
        // 拷贝变量
        double currentX = x, currentY = y;
        // 判断读期间是否有写操作
        if (!s1.validate(stamp)) {
            // 升级为悲观读
            stamp = s1.readLock();
            try {
                currentX = x;
                currentY = y;
            } finally {
                s1.unlockRead(stamp);
            }
        }
        return Math.sqrt(currentX * currentX + currentY * currentY);
    }
}

我们可以发现:一个写线程获取写锁的过程中,首先是通过 WriteLock 获取一个票据 stamp,WriteLock 是一个独占锁,同时只有一个线程可以获取该锁,当一个线程获取该锁后,其它请求的线程必须等待,当没有线程持有读锁或者写锁的时候才可以获取到该锁。请求该锁成功后会返回一个 stamp 票据变量,用来表示该锁的版本,当释放该锁的时候,需要 unlockWrite 并传递参数 stamp。

接下来就是一个读线程获取锁的过程。首先线程会通过乐观锁 tryOptimisticRead 操作获取票据 stamp ,如果当前没有线程持有写锁,则返回一个非 0 的 stamp 版本信息。线程获取该 stamp 后,将会拷贝一份共享资源到方法栈,在这之前具体的操作都是基于方法栈的拷贝数据。

之后方法还需要调用 validate,验证之前调用 tryOptimisticRead 返回的 stamp 在当前是否有其它线程持有了写锁,如果是,那么 validate 会返回 0,升级为悲观锁;否则就可以使用该 stamp 版本的锁对数据进行操作。

相比于 RRW,StampedLock 获取读锁只是使用与或操作进行检验,不涉及 CAS 操作,即使第一次乐观锁获取失败,也会马上升级至悲观锁,这样就可以避免一直进行 CAS 操作带来的 CPU 占用性能的问题,因此 StampedLock 的效率更高。



不管使用 Synchronized 同步锁还是 Lock 同步锁,只要存在锁竞争就会产生线程阻塞,从而导致线程之间的频繁切换,最终增加性能消耗。因此,如何降低锁竞争,就成为了优化锁的关键

在 Synchronized 同步锁中,我们了解了可以通过减小锁粒度、减少锁占用时间来降低锁的竞争。在这一讲中,我们知道可以利用 Lock 锁的灵活性,通过锁分离的方式来降低锁竞争。

Lock 锁实现了读写锁分离来优化读大于写的场景,从普通的 RRW 实现到读锁和写锁,到 StampedLock 实现了乐观读锁、悲观读锁和写锁,都是为了降低锁的竞争,促使系统的并发性能达到最佳。

三、使用乐观锁优化并行操作

Synchronized 和 Lock 实现的同步锁机制,都属于悲观锁,是保护线程安全最直观的方式。

什么是乐观锁

当多个线程同时操作一个共享资源时,只有一个线程会成功,那么失败的线程呢?它们不会像悲观锁一样在操作系统中挂起,而仅仅是返回,并且系统允许失败的线程重试,也允许自动放弃退出操作。

所以,乐观锁相比悲观锁来说,不会带来死锁、饥饿等活性故障问题,线程间的相互影响也远远比悲观锁要小。更为重要的是,乐观锁没有因竞争造成的系统开销,所以在性能上也是更胜一筹。

乐观锁的实现原理

相信你对上面的内容是有一定的了解的,下面我们来看看乐观锁的实现原理,有助于我们从根本上总结优化方法。

CAS 是实现乐观锁的核心算法,它包含了 3 个参数:V(需要更新的变量)、E(预期值)和 N(最新值)。

只有当需要更新的变量等于预期值时,需要更新的变量才会被设置为最新值,如果更新值和预期值不同,则说明已经有其它线程更新了需要更新的变量,此时当前线程不做操作,返回 V 的真实值。

1.CAS 如何实现原子操作

在 JDK 中的 concurrent 包中,atomic 路径下的类都是基于 CAS 实现的。AtomicInteger 就是基于 CAS 实现的一个线程安全的整型类。下面我们通过源码来了解下如何使用 CAS 实现原子操作。

我们可以看到 AtomicInteger 的自增方法 getAndIncrement 是用了 Unsafe 的 getAndAddInt 方法,显然 AtomicInteger 依赖于本地方法 Unsafe 类,Unsafe 类中的操作方法会调用 CPU 底层指令实现原子操作。

  // 基于 CAS 操作更新值
    public final boolean compareAndSet(int expect, int update) {
        return unsafe.compareAndSwapInt(this, valueOffset, expect, update);
    }
    // 基于 CAS 操作增 1
    public final int getAndIncrement() {
        return unsafe.getAndAddInt(this, valueOffset, 1);
    }
    
    // 基于 CAS 操作减 1
    public final int getAndDecrement() {
        return unsafe.getAndAddInt(this, valueOffset, -1);

2. 处理器如何实现原子操作

CAS 是调用处理器底层指令来实现原子操作,那么处理器底层又是如何实现原子操作的呢?

处理器和物理内存之间的通信速度要远慢于处理器间的处理速度,所以处理器有自己的内部缓存。如下图所示,在执行操作时,频繁使用的内存数据会缓存在处理器的 L1、L2 和 L3 高速缓存中,以加快频繁读取的速度。 一般情况下,一个单核处理器能自我保证基本的内存操作是原子性的,当一个线程读取一个字节时,所有进程和线程看到的字节都是同一个缓存里的字节,其它线程不能访问这个字节的内存地址。

但现在的服务器通常是多处理器,并且每个处理器都是多核的。每个处理器维护了一块字节的内存,每个内核维护了一块字节的缓存,这时候多线程并发就会存在缓存不一致的问题,从而导致数据不一致。

这个时候,处理器提供了总线锁定和缓存锁定两个机制来保证复杂内存操作的原子性。

当处理器要操作一个共享变量的时候,其在总线上会发出一个 Lock 信号,这时其它处理器就不能操作共享变量了,该处理器会独享此共享内存中的变量。但总线锁定在阻塞其它处理器获取该共享变量的操作请求时,也可能会导致大量阻塞,从而增加系统的性能开销。

于是,后来的处理器都提供了缓存锁定机制,也就说当某个处理器对缓存中的共享变量进行了操作,就会通知其它处理器放弃存储该共享资源或者重新读取该共享资源。目前最新的处理器都支持缓存锁定机制。

优化 CAS 乐观锁

虽然乐观锁在并发性能上要比悲观锁优越,但是在写大于读的操作场景下,CAS 失败的可能性会增大,如果不放弃此次 CAS 操作,就需要循环做 CAS 重试,这无疑会长时间地占用 CPU。

在 Java7 中,通过以下代码我们可以看到:AtomicInteger 的 getAndSet 方法中使用了 for 循环不断重试 CAS 操作,如果长时间不成功,就会给 CPU 带来非常大的执行开销。到了 Java8,for 循环虽然被去掉了,但我们反编译 Unsafe 类时就可以发现该循环其实是被封装在了 Unsafe 类中,CPU 的执行开销依然存在。

   public final int getAndSet(int newValue) {
        for (;;) {
            int current = get();
            if (compareAndSet(current, newValue))
                return current;
        }
    }

在 JDK1.8 中,Java 提供了一个新的原子类 LongAdder。LongAdder 在高并发场景下会比 AtomicInteger 和 AtomicLong 的性能更好,代价就是会消耗更多的内存空间。

LongAdder 的原理就是降低操作共享变量的并发数,也就是将对单一共享变量的操作压力分散到多个变量值上,将竞争的每个写线程的 value 值分散到一个数组中,不同线程会命中到数组的不同槽中,各个线程只对自己槽中的 value 值进行 CAS 操作,最后在读取值的时候会将原子操作的共享变量与各个分散在数组的 value 值相加,返回一个近似准确的数值。

LongAdder 内部由一个 base 变量和一个 cell[] 数组组成。当只有一个写线程,没有竞争的情况下,LongAdder 会直接使用 base 变量作为原子操作变量,通过 CAS 操作修改变量;当有多个写线程竞争的情况下,除了占用 base 变量的一个写线程之外,其它各个线程会将修改的变量写入到自己的槽 cell[] 数组中,最终结果可通过以下公式计算得出: 我们可以发现,LongAdder 在操作后的返回值只是一个近似准确的数值,但是 LongAdder 最终返回的是一个准确的数值, 所以在一些对实时性要求比较高的场景下,LongAdder 并不能取代 AtomicInteger 或 AtomicLong。



在日常开发中,使用乐观锁最常见的场景就是数据库的更新操作了。为了保证操作数据库的原子性,我们常常会为每一条数据定义一个版本号,并在更新前获取到它,到了更新数据库的时候,还要判断下已经获取的版本号是否被更新过,如果没有,则执行该操作。

CAS 乐观锁在平常使用时比较受限,它只能保证单个变量操作的原子性,当涉及到多个变量时,CAS 就无能为力了,但前两讲讲到的悲观锁可以通过对整个代码块加锁来做到这点。

CAS 乐观锁在高并发写大于读的场景下,大部分线程的原子操作会失败,失败后的线程将会不断重试 CAS 原子操作,这样就会导致大量线程长时间地占用 CPU 资源,给系统带来很大的性能开销。在 JDK1.8 中,Java 新增了一个原子类 LongAdder,它使用了空间换时间的方法,解决了上述问题。