Java性能调优(四)编程性能调优(3)

823 阅读12分钟

七、网络通信优化之序列化:避免使用Java序列化

Java 提供了 RMI 框架可以实现服务与服务之间的接口暴露和调用,RMI 中对数据对象的序列化采用的是 Java 序列化。而目前主流的微服务框架却几乎没有用到 Java 序列化,SpringCloud 用的是 Json 序列化,Dubbo 虽然兼容了 Java 序列化,但默认使用的是 Hessian 序列化。

Java 默认的序列化是通过 Serializable 接口实现的,只要类实现了该接口,同时生成一个默认的版本号,我们无需手动设置,该类就会自动实现序列化与反序列化。

Java 序列化

在说缺陷之前,你先得知道什么是 Java 序列化以及它的实现原理。

Java 提供了一种序列化机制,这种机制能够将一个对象序列化为二进制形式(字节数组),用于写入磁盘或输出到网络,同时也能从网络或磁盘中读取字节数组,反序列化成对象,在程序中使用。

JDK 提供的两个输入、输出流对象 ObjectInputStream 和 ObjectOutputStream,它们只能对实现了 Serializable 接口的类的对象进行反序列化和序列化。

ObjectOutputStream 的默认序列化方式,仅对对象的非 transient 的实例变量进行序列化,而不会序列化对象的 transient 的实例变量,也不会序列化静态变量。

在实现了 Serializable 接口的类的对象中,会生成一个 serialVersionUID 的版本号,这个版本号有什么用呢?它会在反序列化过程中来验证序列化对象是否加载了反序列化的类,如果是具有相同类名的不同版本号的类,在反序列化中是无法获取对象的。

具体实现序列化的是 writeObject 和 readObject,通常这两个方法是默认的,当然我们也可以在实现 Serializable 接口的类中对其进行重写,定制一套属于自己的序列化与反序列化机制。

另外,Java 序列化的类中还定义了两个重写方法:writeReplace() 和 readResolve(),前者是用来在序列化之前替换序列化对象的,后者是用来在反序列化之后对返回对象进行处理的。

Java 序列化的缺陷

如果你用过一些 RPC 通信框架,你就会发现这些框架很少使用 JDK 提供的序列化。其实不用和不好用多半是挂钩的,下面我们就一起来看看 JDK 默认的序列化到底存在着哪些缺陷。

1. 无法跨语言

现在的系统设计越来越多元化,很多系统都使用了多种语言来编写应用程序。比如,我们公司开发的一些大型游戏就使用了多种语言,C++ 写游戏服务,Java/Go 写周边服务,Python 写一些监控应用。

而 Java 序列化目前只适用基于 Java 语言实现的框架,其它语言大部分都没有使用 Java 的序列化框架,也没有实现 Java 序列化这套协议。因此,如果是两个基于不同语言编写的应用程序相互通信,则无法实现两个应用服务之间传输对象的序列化与反序列化。

2. 易被攻击

Java 官网安全编码指导方针中说明:“对不信任数据的反序列化,从本质上来说是危险的,应该予以避免”。可见 Java 序列化是不安全的。

我们知道对象是通过在 ObjectInputStream 上调用 readObject() 方法进行反序列化的,这个方法其实是一个神奇的构造器,它可以将类路径上几乎所有实现了 Serializable 接口的对象都实例化。

这也就意味着,在反序列化字节流的过程中,该方法可以执行任意类型的代码,这是非常危险的。

对于需要长时间进行反序列化的对象,不需要执行任何代码,也可以发起一次攻击。攻击者可以创建循环对象链,然后将序列化后的对象传输到程序中反序列化,这种情况会导致 hashCode 方法被调用次数呈次方爆发式增长, 从而引发栈溢出异常。例如下面这个案例就可以很好地说明。

Set root = new HashSet();  
Set s1 = root;  
Set s2 = new HashSet();  
for (int i = 0; i < 100; i++) {  
   Set t1 = new HashSet();  
   Set t2 = new HashSet();  
   t1.add("foo"); // 使 t2 不等于 t1  
   s1.add(t1);  
   s1.add(t2);  
   s2.add(t1);  
   s2.add(t2);  
   s1 = t1;  
   s2 = t2;   
} 

2015 年 FoxGlove Security 安全团队的 breenmachine 发布过一篇长博客,主要内容是:通过 Apache Commons Collections,Java 反序列化漏洞可以实现攻击。一度横扫了 WebLogic、WebSphere、JBoss、Jenkins、OpenNMS 的最新版,各大 Java Web Server 纷纷躺枪。

其实,Apache Commons Collections 就是一个第三方基础库,它扩展了 Java 标准库里的 Collection 结构,提供了很多强有力的数据结构类型,并且实现了各种集合工具类。

实现攻击的原理就是:Apache Commons Collections 允许链式的任意的类函数反射调用,攻击者通过“实现了 Java 序列化协议”的端口,把攻击代码上传到服务器上,再由 Apache Commons Collections 里的 TransformedMap 来执行。

那么后来是如何解决这个漏洞的呢?

很多序列化协议都制定了一套数据结构来保存和获取对象。例如,JSON 序列化、ProtocolBuf 等,它们只支持一些基本类型和数组数据类型,这样可以避免反序列化创建一些不确定的实例。虽然它们的设计简单,但足以满足当前大部分系统的数据传输需求。

我们也可以通过反序列化对象白名单来控制反序列化对象,可以重写 resolveClass 方法,并在该方法中校验对象名字。代码如下所示:

@Override
protected Class resolveClass(ObjectStreamClass desc) throws IOException,ClassNotFoundException {
if (!desc.getName().equals(Bicycle.class.getName())) {
 
throw new InvalidClassException(
"Unauthorized deserialization attempt", desc.getName());
}
return super.resolveClass(desc);
}

3. 序列化后的流太大

序列化后的二进制流大小能体现序列化的性能。序列化后的二进制数组越大,占用的存储空间就越多,存储硬件的成本就越高。如果我们是进行网络传输,则占用的带宽就更多,这时就会影响到系统的吞吐量。

Java 序列化中使用了 ObjectOutputStream 来实现对象转二进制编码,那么这种序列化机制实现的二进制编码完成的二进制数组大小,相比于 NIO 中的 ByteBuffer 实现的二进制编码完成的数组大小,有没有区别呢?

我们可以通过一个简单的例子来验证下:

User user = new User();
    	user.setUserName("test");
    	user.setPassword("test");
    	
    	ByteArrayOutputStream os =new ByteArrayOutputStream();
    	ObjectOutputStream out = new ObjectOutputStream(os);
    	out.writeObject(user);
    	
    	byte[] testByte = os.toByteArray();
    	System.out.print("ObjectOutputStream 字节编码长度:" + testByte.length + "\n");
  ByteBuffer byteBuffer = ByteBuffer.allocate( 2048);
 
        byte[] userName = user.getUserName().getBytes();
        byte[] password = user.getPassword().getBytes();
        byteBuffer.putInt(userName.length);
        byteBuffer.put(userName);
        byteBuffer.putInt(password.length);
        byteBuffer.put(password);
        
        byteBuffer.flip();
        byte[] bytes = new byte[byteBuffer.remaining()];
    	System.out.print("ByteBuffer 字节编码长度:" + bytes.length+ "\n");

运行结果:

ObjectOutputStream 字节编码长度:99
ByteBuffer 字节编码长度:16

这里我们可以清楚地看到:Java 序列化实现的二进制编码完成的二进制数组大小,比 ByteBuffer 实现的二进制编码完成的二进制数组大小要大上几倍。因此,Java 序列后的流会变大,最终会影响到系统的吞吐量。

4. 序列化性能太差

序列化的速度也是体现序列化性能的重要指标,如果序列化的速度慢,就会影响网络通信的效率,从而增加系统的响应时间。我们再来通过上面这个例子,来对比下 Java 序列化与 NIO 中的 ByteBuffer 编码的性能:

	User user = new User();
    	user.setUserName("test");
    	user.setPassword("test");
    	
    	long startTime = System.currentTimeMillis();
    	
    	for(int i=0; i<1000; i++) {
    		ByteArrayOutputStream os =new ByteArrayOutputStream();
        	ObjectOutputStream out = new ObjectOutputStream(os);
        	out.writeObject(user);
        	out.flush();
        	out.close();
        	byte[] testByte = os.toByteArray();
        	os.close();
    	}
    
    	
    	long endTime = System.currentTimeMillis();
    	System.out.print("ObjectOutputStream 序列化时间:" + (endTime - startTime) + "\n");
long startTime1 = System.currentTimeMillis();
    	for(int i=0; i<1000; i++) {
    		ByteBuffer byteBuffer = ByteBuffer.allocate( 2048);
 
            byte[] userName = user.getUserName().getBytes();
            byte[] password = user.getPassword().getBytes();
            byteBuffer.putInt(userName.length);
            byteBuffer.put(userName);
            byteBuffer.putInt(password.length);
            byteBuffer.put(password);
            
            byteBuffer.flip();
            byte[] bytes = new byte[byteBuffer.remaining()];
    	}
    	long endTime1 = System.currentTimeMillis();
    	System.out.print("ByteBuffer 序列化时间:" + (endTime1 - startTime1)+ "\n");

运行结果:

ObjectOutputStream 序列化时间:29
ByteBuffer 序列化时间:6

通过以上案例,我们可以清楚地看到:Java 序列化中的编码耗时要比 ByteBuffer 长很多。

使用 Protobuf 序列化替换 Java 序列化

目前业内优秀的序列化框架有很多,而且大部分都避免了 Java 默认序列化的一些缺陷。例如,最近几年比较流行的 FastJson、Kryo、Protobuf、Hessian 等。我们完全可以找一种替换掉 Java 序列化,这里我推荐使用 Protobuf 序列化框架。

Protobuf 是由 Google 推出且支持多语言的序列化框架,目前在主流网站上的序列化框架性能对比测试报告中,Protobuf 无论是编解码耗时,还是二进制流压缩大小,都名列前茅。

Protobuf 以一个 .proto 后缀的文件为基础,这个文件描述了字段以及字段类型,通过工具可以生成不同语言的数据结构文件。在序列化该数据对象的时候,Protobuf 通过.proto 文件描述来生成 Protocol Buffers 格式的编码。

这里拓展一点,我来讲下什么是 Protocol Buffers 存储格式以及它的实现原理。

Protocol Buffers 是一种轻便高效的结构化数据存储格式。它使用 T-L-V(标识 - 长度 - 字段值)的数据格式来存储数据,T 代表字段的正数序列 (tag),Protocol Buffers 将对象中的每个字段和正数序列对应起来,对应关系的信息是由生成的代码来保证的。在序列化的时候用整数值来代替字段名称,于是传输流量就可以大幅缩减;L 代表 Value 的字节长度,一般也只占一个字节;V 则代表字段值经过编码后的值。这种数据格式不需要分隔符,也不需要空格,同时减少了冗余字段名。

Protobuf 定义了一套自己的编码方式,几乎可以映射 Java/Python 等语言的所有基础数据类型。不同的编码方式对应不同的数据类型,还能采用不同的存储格式。如下图所示: 对于存储 Varint 编码数据,由于数据占用的存储空间是固定的,就不需要存储字节长度 Length,所以实际上 Protocol Buffers 的存储方式是 T - V,这样就又减少了一个字节的存储空间。

Protobuf 定义的 Varint 编码方式是一种变长的编码方式,每个数据类型一个字节的最后一位是一个标志位 (msb),用 0 和 1 来表示,0 表示当前字节已经是最后一个字节,1 表示这个数字后面还有一个字节。

对于 int32 类型数字,一般需要 4 个字节表示,若采用 Varint 编码方式,对于很小的 int32 类型数字,就可以用 1 个字节来表示。对于大部分整数类型数据来说,一般都是小于 256,所以这种操作可以起到很好地压缩数据的效果。

我们知道 int32 代表正负数,所以一般最后一位是用来表示正负值,现在 Varint 编码方式将最后一位用作了标志位,那还如何去表示正负整数呢?如果使用 int32/int64 表示负数就需要多个字节来表示,在 Varint 编码类型中,通过 Zigzag 编码进行转换,将负数转换成无符号数,再采用 sint32/sint64 来表示负数,这样就可以大大地减少编码后的字节数。

Protobuf 的这种数据存储格式,不仅压缩存储数据的效果好, 在编码和解码的性能方面也很高效。Protobuf 的编码和解码过程结合.proto 文件格式,加上 Protocol Buffer 独特的编码格式,只需要简单的数据运算以及位移等操作就可以完成编码与解码。可以说 Protobuf 的整体性能非常优秀。

八、网络通信优化之通信协议:如何优化RPC网络通信?

微服务的核心是远程通信和服务治理。

目前,很多微服务框架中的服务通信是基于 RPC 通信实现的,在没有进行组件扩展的前提下,SpringCloud 是基于 Feign 组件实现的 RPC 通信(基于 Http+Json 序列化实现),Dubbo 是基于 SPI 扩展了很多 RPC 通信框架,包括 RMI、Dubbo、Hessian 等 RPC 通信框架(默认是 Dubbo+Hessian 序列化)。

Dubbo+Protobuf 序列化以及 Http+Json 序列化的通信性能:

无论从响应时间还是吞吐量上来看,单一 TCP 长连接 +Protobuf 序列化实现的 RPC 通信框架都有着非常明显的优势。

什么是 RPC 通信

无论是微服务、SOA、还是 RPC 架构,它们都是分布式服务架构,都需要实现服务之间的互相通信,我们通常把这种通信统称为 RPC 通信。

RPC(Remote Process Call),即远程服务调用,是通过网络请求远程计算机程序服务的通信技术。RPC 框架封装好了底层网络通信、序列化等技术,我们只需要在项目中引入各个服务的接口包,就可以实现在代码中调用 RPC 服务同调用本地方法一样。正因为这种方便、透明的远程调用,RPC 被广泛应用于当下企业级以及互联网项目中,是实现分布式系统的核心。

RMI(Remote Method Invocation)是 JDK 中最先实现了 RPC 通信的框架之一,RMI 的实现对建立分布式 Java 应用程序至关重要,是 Java 体系非常重要的底层技术,很多开源的 RPC 通信框架也是基于 RMI 实现原理设计出来的,包括 Dubbo 框架中也接入了 RMI 框架。接下来我们就一起了解下 RMI 的实现原理,看看它存在哪些性能瓶颈有待优化。

RMI:JDK 自带的 RPC 通信框架

目前 RMI 已经很成熟地应用在了 EJB 以及 Spring 框架中,是纯 Java 网络分布式应用系统的核心解决方案。RMI 实现了一台虚拟机应用对远程方法的调用可以同对本地方法的调用一样,RMI 帮我们封装好了其中关于远程通信的内容。

RMI 的实现原理

RMI 远程代理对象是 RMI 中最核心的组件,除了对象本身所在的虚拟机,其它虚拟机也可以调用此对象的方法。而且这些虚拟机可以不在同一个主机上,通过远程代理对象,远程应用可以用网络协议与服务进行通信。

我们可以通过一张图来详细地了解下整个 RMI 的通信过程:

RMI 在高并发场景下的性能瓶颈

  • Java 默认序列化
    RMI 的序列化采用的是 Java 默认的序列化方式,我们深知它的性能并不是很好,而且其它语言框架也暂时不支持 Java 序列化。

  • TCP 短连接
    由于 RMI 是基于 TCP 短连接实现,在高并发情况下,大量请求会带来大量连接的创建和销毁,这对于系统来说无疑是非常消耗性能的。

  • 阻塞式网络 I/O
    网络通信存在 I/O 瓶颈,如果在 Socket 编程中使用传统的 I/O 模型,在高并发场景下基于短连接实现的网络通信就很容易产生 I/O 阻塞,性能将会大打折扣。

一个高并发场景下的 RPC 通信优化路径

SpringCloud 的 RPC 通信和 RMI 通信的性能瓶颈就非常相似。SpringCloud 是基于 Http 通信协议(短连接)和 Json 序列化实现的,在高并发场景下并没有优势。 那么,在瞬时高并发的场景下,我们又该如何去优化一个 RPC 通信呢?

RPC 通信包括了建立通信、实现报文、传输协议以及传输数据编解码等操作,接下来我们就从每一层的优化出发,逐步实现整体的性能优化。

1. 选择合适的通信协议

要实现不同机器间的网络通信,我们先要了解计算机系统网络通信的基本原理。网络通信是两台设备之间实现数据流交换的过程,是基于网络传输协议和传输数据的编解码来实现的。其中网络传输协议有 TCP、UDP 协议,这两个协议都是基于 Socket 编程接口之上,为某类应用场景而扩展出的传输协议。通过以下两张图,我们可以大概了解到基于 TCP 和 UDP 协议实现的 Socket 网络通信是怎样的一个流程。

基于 TCP 协议实现的 Socket 通信是有连接的,而传输数据是要通过三次握手来实现数据传输的可靠性,且传输数据是没有边界的,采用的是字节流模式。

基于 UDP 协议实现的 Socket 通信,客户端不需要建立连接,只需要创建一个套接字发送数据报给服务端,这样就不能保证数据报一定会达到服务端,所以在传输数据方面,基于 UDP 协议实现的 Socket 通信具有不可靠性。UDP 发送的数据采用的是数据报模式,每个 UDP 的数据报都有一个长度,该长度将与数据一起发送到服务端。

通过对比,我们可以得出优化方法:为了保证数据传输的可靠性,通常情况下我们会采用 TCP 协议。如果在局域网且对数据传输的可靠性没有要求的情况下,我们也可以考虑使用 UDP 协议,毕竟这种协议的效率要比 TCP 协议高。

2. 使用单一长连接

如果是基于 TCP 协议实现 Socket 通信,我们还能做哪些优化呢?

服务之间的通信不同于客户端与服务端之间的通信。客户端与服务端由于客户端数量多,基于短连接实现请求可以避免长时间地占用连接,导致系统资源浪费。

但服务之间的通信,连接的消费端不会像客户端那么多,但消费端向服务端请求的数量却一样多,我们基于长连接实现,就可以省去大量的 TCP 建立和关闭连接的操作,从而减少系统的性能消耗,节省时间。

3. 优化 Socket 通信

建立两台机器的网络通信,我们一般使用 Java 的 Socket 编程实现一个 TCP 连接。传统的 Socket 通信主要存在 I/O 阻塞、线程模型缺陷以及内存拷贝等问题。我们可以使用比较成熟的通信框架,比如 Netty。Netty4 对 Socket 通信编程做了很多方面的优化,具体见下方。

实现非阻塞 I/O:用多路复用器 Selector 实现了非阻塞 I/O 通信。

高效的 Reactor 线程模型:Netty 使用了主从 Reactor 多线程模型,服务端接收客户端请求连接是用了一个主线程,这个主线程用于客户端的连接请求操作,一旦连接建立成功,将会监听 I/O 事件,监听到事件后会创建一个链路请求。

链路请求将会注册到负责 I/O 操作的 I/O 工作线程上,由 I/O 工作线程负责后续的 I/O 操作。利用这种线程模型,可以解决在高负载、高并发的情况下,由于单个 NIO 线程无法监听海量客户端和满足大量 I/O 操作造成的问题。

串行设计:服务端在接收消息之后,存在着编码、解码、读取和发送等链路操作。如果这些操作都是基于并行去实现,无疑会导致严重的锁竞争,进而导致系统的性能下降。为了提升性能,Netty 采用了串行无锁化完成链路操作,Netty 提供了 Pipeline 实现链路的各个操作在运行期间不进行线程切换。

零拷贝:一个数据从内存发送到网络中,存在着两次拷贝动作,先是从用户空间拷贝到内核空间,再是从内核空间拷贝到网络 I/O 中。而 NIO 提供的 ByteBuffer 可以使用 Direct Buffers 模式,直接开辟一个非堆物理内存,不需要进行字节缓冲区的二次拷贝,可以直接将数据写入到内核空间。

除了以上这些优化,我们还可以针对套接字编程提供的一些 TCP 参数配置项,提高网络吞吐量,Netty 可以基于 ChannelOption 来设置这些参数。

TCP_NODELAY:TCP_NODELAY 选项是用来控制是否开启 Nagle 算法。Nagle 算法通过缓存的方式将小的数据包组成一个大的数据包,从而避免大量的小数据包发送阻塞网络,提高网络传输的效率。我们可以关闭该算法,优化对于时延敏感的应用场景。

SO_RCVBUF 和 SO_SNDBUF:可以根据场景调整套接字发送缓冲区和接收缓冲区的大小。

SO_BACKLOG:backlog 参数指定了客户端连接请求缓冲队列的大小。服务端处理客户端连接请求是按顺序处理的,所以同一时间只能处理一个客户端连接,当有多个客户端进来的时候,服务端就会将不能处理的客户端连接请求放在队列中等待处理。

SO_KEEPALIVE:当设置该选项以后,连接会检查长时间没有发送数据的客户端的连接状态,检测到客户端断开连接后,服务端将回收该连接。我们可以将该时间设置得短一些,来提高回收连接的效率。

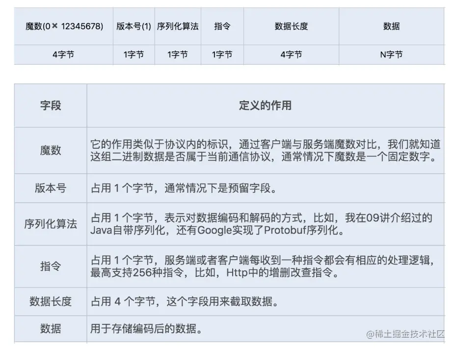
4. 量身定做报文格式

接下来就是实现报文,我们需要设计一套报文,用于描述具体的校验、操作、传输数据等内容。为了提高传输的效率,我们可以根据自己的业务和架构来考虑设计,尽量实现报体小、满足功能、易解析等特性。我们可以参考下面的数据格式:

5. 编码、解码

对于实现一个好的网络通信协议来说,兼容优秀的序列化框架是非常重要的。如果只是单纯的数据对象传输,我们可以选择性能相对较好的 Protobuf 序列化,有利于提高网络通信的性能。

6. 调整 Linux 的 TCP 参数设置选项

如果 RPC 是基于 TCP 短连接实现的,我们可以通过修改 Linux TCP 配置项来优化网络通信。开始 TCP 配置项的优化之前,我们先来了解下建立 TCP 连接的三次握手和关闭 TCP 连接的四次握手,这样有助后面内容的理解。

我们可以通过 sysctl -a | grep net.xxx 命令运行查看 Linux 系统默认的的 TCP 参数设置,如果需要修改某项配置,可以通过编辑 vim/etc/sysctl.conf,加入需要修改的配置项, 并通过 sysctl -p 命令运行生效修改后的配置项设置。通常我们会通过修改以下几个配置项来提高网络吞吐量和降低延时。

以上就是我们从不同层次对 RPC 优化的详解,除了最后的 Linux 系统中 TCP 的配置项设置调优,其它的调优更多是从代码编程优化的角度出发,最终实现了一套 RPC 通信框架的优化路径。



在一些并发场景比较多的系统中,我更偏向使用 Dubbo 实现的这一套 RPC 通信协议。Dubbo 协议是建立的单一长连接通信,网络 I/O 为 NIO 非阻塞读写操作,更兼容了 Kryo、FST、Protobuf 等性能出众的序列化框架,在高并发、小对象传输的业务场景中非常实用。