Java性能调优(三)编程性能调优(2)

315 阅读28分钟

四、Stream

什么是 Stream?

现在很多大数据量系统中都存在分表分库的情况。

例如,电商系统中的订单表,常常使用用户 ID 的 Hash 值来实现分表分库,这样是为了减少单个表的数据量,优化用户查询订单的速度。

但在后台管理员审核订单时,他们需要将各个数据源的数据查询到应用层之后进行合并操作。

例如,当我们需要查询出过滤条件下的所有订单,并按照订单的某个条件进行排序,单个数据源查询出来的数据是可以按照某个条件进行排序的,但多个数据源查询出来已经排序好的数据,并不代表合并后是正确的排序,所以我们需要在应用层对合并数据集合重新进行排序。

在 Java8 之前,我们通常是通过 for 循环或者 Iterator 迭代来重新排序合并数据,又或者通过重新定义 Collections.sorts 的 Comparator 方法来实现,这两种方式对于大数据量系统来说,效率并不是很理想。

Java8 中添加了一个新的接口类 Stream,他和我们之前接触的字节流概念不太一样,Java8 集合中的 Stream 相当于高级版的 Iterator,他可以通过 Lambda 表达式对集合进行各种非常便利、高效的聚合操作(Aggregate Operation),或者大批量数据操作 (Bulk Data Operation)。

Stream 的聚合操作与数据库 SQL 的聚合操作 sorted、filter、map 等类似。我们在应用层就可以高效地实现类似数据库 SQL 的聚合操作了,而在数据操作方面,Stream 不仅可以通过串行的方式实现数据操作,还可以通过并行的方式处理大批量数据,提高数据的处理效率。

Stream 如何优化遍历?

1.Stream 操作分类

在了解 Stream 的实现原理之前,我们先来了解下 Stream 的操作分类,因为他的操作分类其实是实现高效迭代大数据集合的重要原因之一。为什么这样说,分析完你就清楚了。

官方将 Stream 中的操作分为两大类:中间操作(Intermediate operations)和终结操作(Terminal operations)。中间操作只对操作进行了记录,即只会返回一个流,不会进行计算操作,而终结操作是实现了计算操作。

中间操作又可以分为无状态(Stateless)与有状态(Stateful)操作,前者是指元素的处理不受之前元素的影响,后者是指该操作只有拿到所有元素之后才能继续下去。

终结操作又可以分为短路(Short-circuiting)与非短路(Unshort-circuiting)操作,前者是指遇到某些符合条件的元素就可以得到最终结果,后者是指必须处理完所有元素才能得到最终结果。操作分类详情如下图所示: 我们通常还会将中间操作称为懒操作,也正是由这种懒操作结合终结操作、数据源构成的处理管道(Pipeline),实现了 Stream 的高效。

2.Stream 源码实现

在了解 Stream 如何工作之前,我们先来了解下 Stream 包是由哪些主要结构类组合而成的,各个类的职责是什么。参照下图:

BaseStream 和 Stream 为最顶端的接口类。BaseStream 主要定义了流的基本接口方法,例如,spliterator、isParallel 等;Stream 则定义了一些流的常用操作方法,例如,map、filter 等。

ReferencePipeline 是一个结构类,他通过定义内部类组装了各种操作流。他定义了 Head、StatelessOp、StatefulOp 三个内部类,实现了 BaseStream 与 Stream 的接口方法。

Sink 接口是定义每个 Stream 操作之间关系的协议,他包含 begin()、end()、cancellationRequested()、accpt() 四个方法。ReferencePipeline 最终会将整个 Stream 流操作组装成一个调用链,而这条调用链上的各个 Stream 操作的上下关系就是通过 Sink 接口协议来定义实现的。

3.Stream 操作叠加

我们知道,一个 Stream 的各个操作是由处理管道组装,并统一完成数据处理的。在 JDK 中每次的中断操作会以使用阶段(Stage)命名。

管道结构通常是由 ReferencePipeline 类实现的,前面讲解 Stream 包结构时,我提到过 ReferencePipeline 包含了 Head、StatelessOp、StatefulOp 三种内部类。

Head 类主要用来定义数据源操作,在我们初次调用 names.stream() 方法时,会初次加载 Head 对象,此时为加载数据源操作;接着加载的是中间操作,分别为无状态中间操作 StatelessOp 对象和有状态操作 StatefulOp 对象,此时的 Stage 并没有执行,而是通过 AbstractPipeline 生成了一个中间操作 Stage 链表;当我们调用终结操作时,会生成一个最终的 Stage,通过这个 Stage 触发之前的中间操作,从最后一个 Stage 开始,递归产生一个 Sink 链。如下图所示:

下面我们再通过一个例子来感受下 Stream 的操作分类是如何实现高效迭代大数据集合的。

List<String> names = Arrays.asList(" 张三 ", " 李四 ", " 王老五 ", " 李三 ", " 刘老四 ", " 王小二 ", " 张四 ", " 张五六七 ");
 
String maxLenStartWithZ = names.stream()
    	            .filter(name -> name.startsWith(" 张 "))
    	            .mapToInt(String::length)
    	            .max()
    	            .toString();

这个例子的需求是查找出一个长度最长,并且以张为姓氏的名字。从代码角度来看,你可能会认为是这样的操作流程:首先遍历一次集合,得到以“张”开头的所有名字;然后遍历一次 filter 得到的集合,将名字转换成数字长度;最后再从长度集合中找到最长的那个名字并且返回。

这里我要很明确地告诉你,实际情况并非如此。我们来逐步分析下这个方法里所有的操作是如何执行的。

首先 ,因为 names 是 ArrayList 集合,所以 names.stream() 方法将会调用集合类基础接口 Collection 的 Stream 方法:

    default Stream<E> stream() {
        return StreamSupport.stream(spliterator(), false);
    }

然后,Stream 方法就会调用 StreamSupport 类的 Stream 方法,方法中初始化了一个 ReferencePipeline 的 Head 内部类对象:

 public static <T> Stream<T> stream(Spliterator<T> spliterator, boolean parallel) {
        Objects.requireNonNull(spliterator);
        return new ReferencePipeline.Head<>(spliterator,
                                            StreamOpFlag.fromCharacteristics(spliterator),
                                            parallel);
    }

再调用 filter 和 map 方法,这两个方法都是无状态的中间操作,所以执行 filter 和 map 操作时,并没有进行任何的操作,而是分别创建了一个 Stage 来标识用户的每一次操作。

而通常情况下 Stream 的操作又需要一个回调函数,所以一个完整的 Stage 是由数据来源、操作、回调函数组成的三元组来表示。如下图所示,分别是 ReferencePipeline 的 filter 方法和 map 方法:

  @Override
    public final Stream<P_OUT> filter(Predicate<? super P_OUT> predicate) {
        Objects.requireNonNull(predicate);
        return new StatelessOp<P_OUT, P_OUT>(this, StreamShape.REFERENCE,
                                     StreamOpFlag.NOT_SIZED) {
            @Override
            Sink<P_OUT> opWrapSink(int flags, Sink<P_OUT> sink) {
                return new Sink.ChainedReference<P_OUT, P_OUT>(sink) {
                    @Override
                    public void begin(long size) {
                        downstream.begin(-1);
                    }
 
                    @Override
                    public void accept(P_OUT u) {
                        if (predicate.test(u))
                            downstream.accept(u);
                    }
                };
            }
        };
    }
   @Override
    @SuppressWarnings("unchecked")
    public final <R> Stream<R> map(Function<? super P_OUT, ? extends R> mapper) {
        Objects.requireNonNull(mapper);
        return new StatelessOp<P_OUT, R>(this, StreamShape.REFERENCE,
                                     StreamOpFlag.NOT_SORTED | StreamOpFlag.NOT_DISTINCT) {
            @Override
            Sink<P_OUT> opWrapSink(int flags, Sink<R> sink) {
                return new Sink.ChainedReference<P_OUT, R>(sink) {
                    @Override
                    public void accept(P_OUT u) {
                        downstream.accept(mapper.apply(u));
                    }
                };
            }
        };
    }

new StatelessOp 将会调用父类 AbstractPipeline 的构造函数,这个构造函数将前后的 Stage 联系起来,生成一个 Stage 链表:

 AbstractPipeline(AbstractPipeline<?, E_IN, ?> previousStage, int opFlags) {
        if (previousStage.linkedOrConsumed)
            throw new IllegalStateException(MSG_STREAM_LINKED);
        previousStage.linkedOrConsumed = true;
        previousStage.nextStage = this;// 将当前的 stage 的 next 指针指向之前的 stage
 
        this.previousStage = previousStage;// 赋值当前 stage 当全局变量 previousStage 
        this.sourceOrOpFlags = opFlags & StreamOpFlag.OP_MASK;
        this.combinedFlags = StreamOpFlag.combineOpFlags(opFlags, previousStage.combinedFlags);
        this.sourceStage = previousStage.sourceStage;
        if (opIsStateful())
            sourceStage.sourceAnyStateful = true;
        this.depth = previousStage.depth + 1;
    }

因为在创建每一个 Stage 时,都会包含一个 opWrapSink() 方法,该方法会把一个操作的具体实现封装在 Sink 类中,Sink 采用(处理 -> 转发)的模式来叠加操作。

当执行 max 方法时,会调用 ReferencePipeline 的 max 方法,此时由于 max 方法是终结操作,所以会创建一个 TerminalOp 操作,同时创建一个 ReducingSink,并且将操作封装在 Sink 类中。

 @Override
    public final Optional<P_OUT> max(Comparator<? super P_OUT> comparator) {
        return reduce(BinaryOperator.maxBy(comparator));
    }

最后,调用 AbstractPipeline 的 wrapSink 方法,该方法会调用 opWrapSink 生成一个 Sink 链表,Sink 链表中的每一个 Sink 都封装了一个操作的具体实现。

  @Override
    @SuppressWarnings("unchecked")
    final <P_IN> Sink<P_IN> wrapSink(Sink<E_OUT> sink) {
        Objects.requireNonNull(sink);
 
        for ( @SuppressWarnings("rawtypes") AbstractPipeline p=AbstractPipeline.this; p.depth > 0; p=p.previousStage) {
            sink = p.opWrapSink(p.previousStage.combinedFlags, sink);
        }
        return (Sink<P_IN>) sink;
    }

当 Sink 链表生成完成后,Stream 开始执行,通过 spliterator 迭代集合,执行 Sink 链表中的具体操作。

 @Override
    final <P_IN> void copyInto(Sink<P_IN> wrappedSink, Spliterator<P_IN> spliterator) {
        Objects.requireNonNull(wrappedSink);
 
        if (!StreamOpFlag.SHORT_CIRCUIT.isKnown(getStreamAndOpFlags())) {
            wrappedSink.begin(spliterator.getExactSizeIfKnown());
            spliterator.forEachRemaining(wrappedSink);
            wrappedSink.end();
        }
        else {
            copyIntoWithCancel(wrappedSink, spliterator);
        }
    }

Java8 中的 Spliterator 的 forEachRemaining 会迭代集合,每迭代一次,都会执行一次 filter 操作,如果 filter 操作通过,就会触发 map 操作,然后将结果放入到临时数组 object 中,再进行下一次的迭代。完成中间操作后,就会触发终结操作 max。

这就是串行处理方式了,那么 Stream 的另一种处理数据的方式又是怎么操作的呢?

4.Stream 并行处理

Stream 处理数据的方式有两种,串行处理和并行处理。要实现并行处理,我们只需要在例子的代码中新增一个 Parallel() 方法,代码如下所示:

List<String> names = Arrays.asList(" 张三 ", " 李四 ", " 王老五 ", " 李三 ", " 刘老四 ", " 王小二 ", " 张四 ", " 张五六七 ");
 
String maxLenStartWithZ = names.stream()
                    .parallel()
    	            .filter(name -> name.startsWith(" 张 "))
    	            .mapToInt(String::length)
    	            .max()
    	            .toString();

Stream 的并行处理在执行终结操作之前,跟串行处理的实现是一样的。而在调用终结方法之后,实现的方式就有点不太一样,会调用 TerminalOp 的 evaluateParallel 方法进行并行处理。

 final <R> R evaluate(TerminalOp<E_OUT, R> terminalOp) {
        assert getOutputShape() == terminalOp.inputShape();
        if (linkedOrConsumed)
            throw new IllegalStateException(MSG_STREAM_LINKED);
        linkedOrConsumed = true;
 
        return isParallel()
               ? terminalOp.evaluateParallel(this, sourceSpliterator(terminalOp.getOpFlags()))
               : terminalOp.evaluateSequential(this, sourceSpliterator(terminalOp.getOpFlags()));
    }

这里的并行处理指的是,Stream 结合了 ForkJoin 框架,对 Stream 处理进行了分片,Splititerator 中的 estimateSize 方法会估算出分片的数据量。

通过预估的数据量获取最小处理单元的阀值,如果当前分片大小大于最小处理单元的阀值,就继续切分集合。每个分片将会生成一个 Sink 链表,当所有的分片操作完成后,ForkJoin 框架将会合并分片任何结果集。

合理使用 Stream

在循环迭代次数较少的情况下,常规的迭代方式性能反而更好;在单核 CPU 服务器配置环境中,也是常规迭代方式更有优势;而在大数据循环迭代中,如果服务器是多核 CPU 的情况下,Stream 的并行迭代优势明显。所以我们在平时处理大数据的集合时,应该尽量考虑将应用部署在多核 CPU 环境下,并且使用 Stream 的并行迭代方式进行处理。

用事实说话,我们看到其实使用 Stream 未必可以使系统性能更佳,还是要结合应用场景进行选择,也就是合理地使用 Stream。

纵观 Stream 的设计实现,非常值得我们学习。从大的设计方向上来说,Stream 将整个操作分解为了链式结构,不仅简化了遍历操作,还为实现了并行计算打下了基础。

从小的分类方向上来说,Stream 将遍历元素的操作和对元素的计算分为中间操作和终结操作,而中间操作又根据元素之间状态有无干扰分为有状态和无状态操作,实现了链结构中的不同阶段。

在串行处理操作中,Stream 在执行每一步中间操作时,并不会做实际的数据操作处理,而是将这些中间操作串联起来,最终由终结操作触发,生成一个数据处理链表,通过 Java8 中的 Spliterator 迭代器进行数据处理;此时,每执行一次迭代,就对所有的无状态的中间操作进行数据处理,而对有状态的中间操作,就需要迭代处理完所有的数据,再进行处理操作;最后就是进行终结操作的数据处理。

在并行处理操作中,Stream 对中间操作基本跟串行处理方式是一样的,但在终结操作中,Stream 将结合 ForkJoin 框架对集合进行切片处理,ForkJoin 框架将每个切片的处理结果 Join 合并起来。最后就是要注意 Stream 的使用场景。

五、HashMap

HashMap 的实现结构

作为最常用的 Map 类,它是基于哈希表实现的,继承了 AbstractMap 并且实现了 Map 接口。

哈希表将键的 Hash 值映射到内存地址,即根据键获取对应的值,并将其存储到内存地址。也就是说 HashMap 是根据键的 Hash 值来决定对应值的存储位置。通过这种索引方式,HashMap 获取数据的速度会非常快。

例如,存储键值对(x,“aa”)时,哈希表会通过哈希函数 f(x) 得到"aa"的实现存储位置。

但也会有新的问题。如果再来一个 (y,“bb”),哈希函数 f(y) 的哈希值跟之前 f(x) 是一样的,这样两个对象的存储地址就冲突了,这种现象就被称为哈希冲突。那么哈希表是怎么解决的呢?方式有很多,比如,开放定址法、再哈希函数法和链地址法。

开放定址法很简单,当发生哈希冲突时,如果哈希表未被装满,说明在哈希表中必然还有空位置,那么可以把 key 存放到冲突位置的空位置上去。这种方法存在着很多缺点,例如,查找、扩容等,所以我不建议你作为解决哈希冲突的首选。

再哈希法顾名思义就是在同义词产生地址冲突时再计算另一个哈希函数地址,直到冲突不再发生,这种方法不易产生“聚集”,但却增加了计算时间。如果我们不考虑添加元素的时间成本,且对查询元素的要求极高,就可以考虑使用这种算法设计。

HashMap 则是综合考虑了所有因素,采用链地址法解决哈希冲突问题。这种方法是采用了数组(哈希表)+ 链表的数据结构,当发生哈希冲突时,就用一个链表结构存储相同 Hash 值的数据。

HashMap 的重要属性

从 HashMap 的源码中,我们可以发现,HashMap 是由一个 Node 数组构成,每个 Node 包含了一个 key-value 键值对。

  transient Node<K,V>[] table;

Node 类作为 HashMap 中的一个内部类,除了 key、value 两个属性外,还定义了一个 next 指针。当有哈希冲突时,HashMap 会用之前数组当中相同哈希值对应存储的 Node 对象,通过指针指向新增的相同哈希值的 Node 对象的引用。

static class Node<K,V> implements Map.Entry<K,V> {
        final int hash;
        final K key;
        V value;
        Node<K,V> next;
 
        Node(int hash, K key, V value, Node<K,V> next) {
            this.hash = hash;
            this.key = key;
            this.value = value;
            this.next = next;
        }
}

HashMap 还有两个重要的属性:加载因子(loadFactor)和边界值(threshold)。在初始化 HashMap 时,就会涉及到这两个关键初始化参数。

int threshold;
 
final float loadFactor;

LoadFactor 属性是用来间接设置 Entry 数组(哈希表)的内存空间大小,在初始 HashMap 不设置参数的情况下,默认 LoadFactor 值为 0.75。为什么是 0.75 这个值呢

这是因为对于使用链表法的哈希表来说,查找一个元素的平均时间是 O(1+n),这里的 n 指的是遍历链表的长度,因此加载因子越大,对空间的利用就越充分,这就意味着链表的长度越长,查找效率也就越低。如果设置的加载因子太小,那么哈希表的数据将过于稀疏,对空间造成严重浪费。

Entry 数组的 Threshold 是通过初始容量和 LoadFactor 计算所得,在初始 HashMap 不设置参数的情况下,默认边界值为 12。如果我们在初始化时,设置的初始化容量较小,HashMap 中 Node 的数量超过边界值,HashMap 就会调用 resize() 方法重新分配 table 数组。这将会导致 HashMap 的数组复制,迁移到另一块内存中去,从而影响 HashMap 的效率。

HashMap 添加元素优化

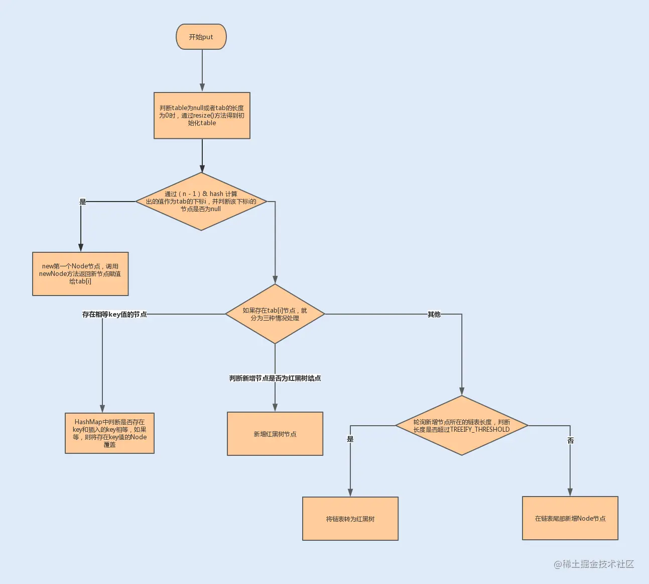
初始化完成后,HashMap 就可以使用 put() 方法添加键值对了。从下面源码可以看出,当程序将一个 key-value 对添加到 HashMap 中,程序首先会根据该 key 的 hashCode() 返回值,再通过 hash() 方法计算出 hash 值,再通过 putVal 方法中的 (n - 1) & hash 决定该 Node 的存储位置。

 public V put(K key, V value) {
        return putVal(hash(key), key, value, false, true);
    }
 static final int hash(Object key) {
        int h;
        return (key == null) ? 0 : (h = key.hashCode()) ^ (h >>> 16);
    }
  if ((tab = table) == null || (n = tab.length) == 0)
            n = (tab = resize()).length;
        // 通过 putVal 方法中的 (n - 1) & hash 决定该 Node 的存储位置
        if ((p = tab[i = (n - 1) & hash]) == null)
            tab[i] = newNode(hash, key, value, null);

如果你不太清楚 hash() 以及 (n-1)&hash 的算法,就请你看下面的详述。

我们先来了解下 hash() 方法中的算法。如果我们没有使用 hash() 方法计算 hashCode,而是直接使用对象的 hashCode 值,会出现什么问题呢?

假设要添加两个对象 a 和 b,如果数组长度是 16,这时对象 a 和 b 通过公式 (n - 1) & hash 运算,也就是 (16-1)&a.hashCode 和 (16-1)&b.hashCode,15 的二进制为 0000000000000000000000000001111,假设对象 A 的 hashCode 为 1000010001110001000001111000000,对象 B 的 hashCode 为 0111011100111000101000010100000,你会发现上述与运算结果都是 0。这样的哈希结果就太让人失望了,很明显不是一个好的哈希算法。

但如果我们将 hashCode 值右移 16 位(h >>> 16 代表无符号右移 16 位),也就是取 int 类型的一半,刚好可以将该二进制数对半切开,并且使用位异或运算(如果两个数对应的位置相反,则结果为 1,反之为 0),这样的话,就能避免上面的情况发生。这就是 hash() 方法的具体实现方式。简而言之,就是尽量打乱 hashCode 真正参与运算的低 16 位。

我再来解释下 (n - 1) & hash 是怎么设计的,这里的 n 代表哈希表的长度,哈希表习惯将长度设置为 2 的 n 次方,这样恰好可以保证 (n - 1) & hash 的计算得到的索引值总是位于 table 数组的索引之内。例如:hash=15,n=16 时,结果为 15;hash=17,n=16 时,结果为 1。

在获得 Node 的存储位置后,如果判断 Node 不在哈希表中,就新增一个 Node,并添加到哈希表中,整个流程我将用一张图来说明:

从图中我们可以看出:在 JDK1.8 中,HashMap 引入了红黑树数据结构来提升链表的查询效率。

这是因为链表的长度超过 8 后,红黑树的查询效率要比链表高,所以当链表超过 8 时,HashMap 就会将链表转换为红黑树,这里值得注意的一点是,这时的新增由于存在左旋、右旋效率会降低。讲到这里,我前面我提到的“因链表过长而导致的查询时间复杂度高”的问题,也就迎刃而解了。

以下就是 put 的实现源码:

final V putVal(int hash, K key, V value, boolean onlyIfAbsent, boolean evict) {
	Node<K,V>[] tab; Node<K,V> p; int n, i;
	if ((tab = table) == null || (n = tab.length) == 0)
	//1、判断当 table 为 null 或者 tab 的长度为 0 时,即 table 尚未初始化,此时通过 resize() 方法得到初始化的 table
	n = (tab = resize()).length;
	if ((p = tab[i = (n - 1) & hash]) == null)
	//1.1、此处通过(n - 1) & hash 计算出的值作为 tab 的下标 i,并另 p 表示 tab[i],也就是该链表第一个节点的位置。并判断 p 是否为 null
	tab[i] = newNode(hash, key, value, null);
	//1.1.1、当 p 为 null 时,表明 tab[i] 上没有任何元素,那么接下来就 new 第一个 Node 节点,调用 newNode 方法返回新节点赋值给 tab[i]
	else {
	//2.1 下面进入 p 不为 null 的情况,有三种情况:p 为链表节点;p 为红黑树节点;p 是链表节点但长度为临界长度 TREEIFY_THRESHOLD,再插入任何元素就要变成红黑树了。
		Node<K,V> e; K k;
		if (p.hash == hash && ((k = p.key) == key || (key != null && key.equals(k))))
		//2.1.1HashMap 中判断 key 相同的条件是 key 的 hash 相同,并且符合 equals 方法。这里判断了 p.key 是否和插入的 key 相等,如果相等,则将 p 的引用赋给 e
			e = p;
		else if (p instanceof TreeNode)
		//2.1.2 现在开始了第一种情况,p 是红黑树节点,那么肯定插入后仍然是红黑树节点,所以我们直接强制转型 p 后调用 TreeNode.putTreeVal 方法,返回的引用赋给 e
			e = ((TreeNode<K,V>)p).putTreeVal(this, tab, hash, key, value);
		else {
		//2.1.3 接下里就是 p 为链表节点的情形,也就是上述说的另外两类情况:插入后还是链表 / 插入后转红黑树。另外,上行转型代码也说明了 TreeNode 是 Node 的一个子类
		for (int binCount = 0; ; ++binCount) {
		// 我们需要一个计数器来计算当前链表的元素个数,并遍历链表,binCount 就是这个计数器
			if ((e = p.next) == null) {
				p.next = newNode(hash, key, value, null);
                if (binCount >= TREEIFY_THRESHOLD - 1) 
				// 插入成功后,要判断是否需要转换为红黑树,因为插入后链表长度加 1,而 binCount 并不包含新节点,所以判断时要将临界阈值减 1
				treeifyBin(tab, hash);
				// 当新长度满足转换条件时,调用 treeifyBin 方法,将该链表转换为红黑树
					break;
			}
			if (e.hash == hash && ((k = e.key) == key || (key != null && key.equals(k))))
				break;
			p = e;
			}
         }
		if (e != null) { // existing mapping for key
			V oldValue = e.value;
			if (!onlyIfAbsent || oldValue == null)
            	e.value = value;
                afterNodeAccess(e);
                return oldValue;
            }
        }
        ++modCount;
        if (++size > threshold)
            resize();
        afterNodeInsertion(evict);
        return null;
    }

HashMap 获取元素优化

当 HashMap 中只存在数组,而数组中没有 Node 链表时,是 HashMap 查询数据性能最好的时候。一旦发生大量的哈希冲突,就会产生 Node 链表,这个时候每次查询元素都可能遍历 Node 链表,从而降低查询数据的性能。

特别是在链表长度过长的情况下,性能将明显降低,红黑树的使用很好地解决了这个问题,使得查询的平均复杂度降低到了 O(log(n)),链表越长,使用黑红树替换后的查询效率提升就越明显。

我们在编码中也可以优化 HashMap 的性能,例如,重新 key 值的 hashCode() 方法,降低哈希冲突,从而减少链表的产生,高效利用哈希表,达到提高性能的效果。

HashMap 扩容优化

HashMap 也是数组类型的数据结构,所以一样存在扩容的情况。

在 JDK1.7 中,HashMap 整个扩容过程就是分别取出数组元素,一般该元素是最后一个放入链表中的元素,然后遍历以该元素为头的单向链表元素,依据每个被遍历元素的 hash 值计算其在新数组中的下标,然后进行交换。这样的扩容方式会将原来哈希冲突的单向链表尾部变成扩容后单向链表的头部。

而在 JDK 1.8 中,HashMap 对扩容操作做了优化。由于扩容数组的长度是 2 倍关系,所以对于假设初始 tableSize = 4 要扩容到 8 来说就是 0100 到 1000 的变化(左移一位就是 2 倍),在扩容中只用判断原来的 hash 值和左移动的一位(newtable 的值)按位与操作是 0 或 1 就行,0 的话索引不变,1 的话索引变成原索引加上扩容前数组。

之所以能通过这种“与运算“来重新分配索引,是因为 hash 值本来就是随机的,而 hash 按位与上 newTable 得到的 0(扩容前的索引位置)和 1(扩容前索引位置加上扩容前数组长度的数值索引处)就是随机的,所以扩容的过程就能把之前哈希冲突的元素再随机分布到不同的索引中去。



HashMap 通过哈希表数据结构的形式来存储键值对,这种设计的好处就是查询键值对的效率高。

我们在使用 HashMap 时,可以结合自己的场景来设置初始容量和加载因子两个参数。当查询操作较为频繁时,我们可以适当地减少加载因子;如果对内存利用率要求比较高,我可以适当的增加加载因子。

我们还可以在预知存储数据量的情况下,提前设置初始容量(初始容量 = 预知数据量 / 加载因子)。这样做的好处是可以减少 resize() 操作,提高 HashMap 的效率。

HashMap 还使用了数组 + 链表这两种数据结构相结合的方式实现了链地址法,当有哈希值冲突时,就可以将冲突的键值对链成一个链表。

但这种方式又存在一个性能问题,如果链表过长,查询数据的时间复杂度就会增加。HashMap 就在 Java8 中使用了红黑树来解决链表过长导致的查询性能下降问题。以下是 HashMap 的数据结构图:

六、网络通信优化之I/O模型:如何解决高并发下I/O瓶颈?

机器间或程序间在进行信息交换或者数据交换时,总是先将对象或数据转换为某种形式的流,再通过流的传输,到达指定机器或程序后,再将流转换为对象数据。因此,流就可以被看作是一种数据的载体,通过它可以实现数据交换和传输。

“不管是文件读写还是网络发送接收,信息的最小存储单元都是字节,那为什么 I/O 流操作要分为字节流操作和字符流操作呢?”

我们知道字符到字节必须经过转码,这个过程非常耗时,如果我们不知道编码类型就很容易出现乱码问题。所以 I/O 流提供了一个直接操作字符的接口,方便我们平时对字符进行流操作。

传统 I/O 的性能问题

我们知道,I/O 操作分为磁盘 I/O 操作和网络 I/O 操作。前者是从磁盘中读取数据源输入到内存中,之后将读取的信息持久化输出在物理磁盘上;后者是从网络中读取信息输入到内存,最终将信息输出到网络中。但不管是磁盘 I/O 还是网络 I/O,在传统 I/O 中都存在严重的性能问题。

1. 多次内存复制

在传统 I/O 中,我们可以通过 InputStream 从源数据中读取数据流输入到缓冲区里,通过 OutputStream 将数据输出到外部设备(包括磁盘、网络)。你可以先看下输入操作在操作系统中的具体流程,如下图所示:

  • JVM 会发出 read() 系统调用,并通过 read 系统调用向内核发起读请求;
  • 内核向硬件发送读指令,并等待读就绪;
  • 内核把将要读取的数据复制到指向的内核缓存中;
  • 操作系统内核将数据复制到用户空间缓冲区,然后 read 系统调用返回。

在这个过程中,数据先从外部设备复制到内核空间,再从内核空间复制到用户空间,这就发生了两次内存复制操作。这种操作会导致不必要的数据拷贝和上下文切换,从而降低 I/O 的性能。

2. 阻塞

在传统 I/O 中,InputStream 的 read() 是一个 while 循环操作,它会一直等待数据读取,直到数据就绪才会返回。这就意味着如果没有数据就绪,这个读取操作将会一直被挂起,用户线程将会处于阻塞状态。

在少量连接请求的情况下,使用这种方式没有问题,响应速度也很高。但在发生大量连接请求时,就需要创建大量监听线程,这时如果线程没有数据就绪就会被挂起,然后进入阻塞状态。一旦发生线程阻塞,这些线程将会不断地抢夺 CPU 资源,从而导致大量的 CPU 上下文切换,增加系统的性能开销。

如何优化 I/O 操作

面对以上两个性能问题,不仅编程语言对此做了优化,各个操作系统也进一步优化了 I/O。JDK1.4 发布了 java.nio 包(new I/O 的缩写),NIO 的发布优化了内存复制以及阻塞导致的严重性能问题。JDK1.7 又发布了 NIO2,提出了从操作系统层面实现的异步 I/O。下面我们就来了解下具体的优化实现。

1. 使用缓冲区优化读写流操作

在传统 I/O 中,提供了基于流的 I/O 实现,即 InputStream 和 OutputStream,这种基于流的实现以字节为单位处理数据。

NIO 与传统 I/O 不同,它是基于块(Block)的,它以块为基本单位处理数据。在 NIO 中,最为重要的两个组件是缓冲区(Buffer)和通道(Channel)。Buffer 是一块连续的内存块,是 NIO 读写数据的中转地。Channel 表示缓冲数据的源头或者目的地,它用于读取缓冲或者写入数据,是访问缓冲的接口。

传统 I/O 和 NIO 的最大区别就是传统 I/O 是面向流,NIO 是面向 Buffer。Buffer 可以将文件一次性读入内存再做后续处理,而传统的方式是边读文件边处理数据。虽然传统 I/O 后面也使用了缓冲块,例如 BufferedInputStream,但仍然不能和 NIO 相媲美。使用 NIO 替代传统 I/O 操作,可以提升系统的整体性能,效果立竿见影。

2. 使用 DirectBuffer 减少内存复制

NIO 的 Buffer 除了做了缓冲块优化之外,还提供了一个可以直接访问物理内存的类 DirectBuffer。普通的 Buffer 分配的是 JVM 堆内存,而 DirectBuffer 是直接分配物理内存。

我们知道数据要输出到外部设备,必须先从用户空间复制到内核空间,再复制到输出设备,而 DirectBuffer 则是直接将步骤简化为从内核空间复制到外部设备,减少了数据拷贝。

这里拓展一点,由于 DirectBuffer 申请的是非 JVM 的物理内存,所以创建和销毁的代价很高。DirectBuffer 申请的内存并不是直接由 JVM 负责垃圾回收,但在 DirectBuffer 包装类被回收时,会通过 Java Reference 机制来释放该内存块。

3. 避免阻塞,优化 I/O 操作

NIO 很多人也称之为 Non-block I/O,即非阻塞 I/O,因为这样叫,更能体现它的特点。为什么这么说呢?

传统的 I/O 即使使用了缓冲块,依然存在阻塞问题。由于线程池线程数量有限,一旦发生大量并发请求,超过最大数量的线程就只能等待,直到线程池中有空闲的线程可以被复用。而对 Socket 的输入流进行读取时,读取流会一直阻塞,直到发生以下三种情况的任意一种才会解除阻塞:

  • 有数据可读;
  • 连接释放;
  • 空指针或 I/O 异常。

阻塞问题,就是传统 I/O 最大的弊端。NIO 发布后,通道和多路复用器这两个基本组件实现了 NIO 的非阻塞,下面我们就一起来了解下这两个组件的优化原理。

通道(Channel)

前面我们讨论过,传统 I/O 的数据读取和写入是从用户空间到内核空间来回复制,而内核空间的数据是通过操作系统层面的 I/O 接口从磁盘读取或写入。

最开始,在应用程序调用操作系统 I/O 接口时,是由 CPU 完成分配,这种方式最大的问题是“发生大量 I/O 请求时,非常消耗 CPU“;之后,操作系统引入了 DMA(直接存储器存储),内核空间与磁盘之间的存取完全由 DMA 负责,但这种方式依然需要向 CPU 申请权限,且需要借助 DMA 总线来完成数据的复制操作,如果 DMA 总线过多,就会造成总线冲突。

通道的出现解决了以上问题,Channel 有自己的处理器,可以完成内核空间和磁盘之间的 I/O 操作。在 NIO 中,我们读取和写入数据都要通过 Channel,由于 Channel 是双向的,所以读、写可以同时进行。

多路复用器(Selector)

Selector 是 Java NIO 编程的基础。用于检查一个或多个 NIO Channel 的状态是否处于可读、可写。

Selector 是基于事件驱动实现的,我们可以在 Selector 中注册 accpet、read 监听事件,Selector 会不断轮询注册在其上的 Channel,如果某个 Channel 上面发生监听事件,这个 Channel 就处于就绪状态,然后进行 I/O 操作。

一个线程使用一个 Selector,通过轮询的方式,可以监听多个 Channel 上的事件。我们可以在注册 Channel 时设置该通道为非阻塞,当 Channel 上没有 I/O 操作时,该线程就不会一直等待了,而是会不断轮询所有 Channel,从而避免发生阻塞。

目前操作系统的 I/O 多路复用机制都使用了 epoll,相比传统的 select 机制,epoll 没有最大连接句柄 1024 的限制。所以 Selector 在理论上可以轮询成千上万的客户端。