简介: 为了让广大开发者清晰了解技术体系,打造属于自己的系统学习路径。今天,开发者社区整理了10+知识图谱,供大家交流学习,持续更新中~
知识的学习从来就不是孤立的,学习任何知识(概念、定义、公式、问题、观念、理论等)都需要联系,你创造的联系越多,它们就会记得越牢、理解得越好。把孤立的知识点关联起来,是避免遗忘的重要手段。
正如Google的辛格博士在介绍知识图谱时提到的:“The world is not made of strings , but is made of things.”
知识体系可以方便地给出所学知识的地图全貌。在学习过程中给人进度反馈。
知识体系还提供了可拓展性。新学知识可以有规律地添加在原有体系之中。
梳理知识体系,可以提炼出知识的主干网络,方便知识的调用,加深对知识点的理解。 知识体系为知识的关联提供的指导,发掘知识点之间的关联,正是创新的核心。
为了让广大开发者清晰了解技术体系,打造属于自己的系统学习路径。今天,开发者社区整理了10+知识图谱,供大家交流学习,持续更新中~
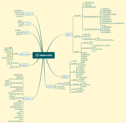
**1、容器服务知识图谱>>>**
Kubernetes 作为云原生时代的“操作系统”,熟悉和使用它是每名用户的必备技能。本篇文章概述了容器服务 Kubernetes 的知识图谱,部分内容参考了网上的知识图谱,旨在帮助用户更好的了解 K8s 的相关知识。

**2、大数据技术知识图谱>>>**
对海量数据进行存储、计算、分析、挖掘处理需要依赖一系列的大数据技术,而大数据技术又涉及了分布式计算、高并发处理、高可用处理、集群、实时性计算等,可以说是汇集了当前 IT 领域热门流行的 IT 技术。下面这个图谱对大数据技术知识体系进行划分,共分为基础技术、数据采集、数据传输、数据组织集成、数据应用、数据治理,进行相关的阐述说明,并列出目前业界主流的相关框架、系统、数据库、工具等。

**3、Go开发指南知识图谱>>>**
该知识图谱主要展示了服务器领域常见的并发问题,也涉及到了工程化相关的问题,还整理了 C 背景程序员对于 Go 的 GC 以及性能的疑问,探讨了 Go 的错误处理和类型系统最佳实践,以及依赖管理的难处、接口设计的正交性,当然也包含我们在服务器开发中对于 Go 实践的总结,有时候也会对一些有趣的问题做深度的挖掘,列出了 Go 重要的事件和资料集合,以及 Go2 的进展和思考。

**4、Flink 知识图谱>>>**
为了让大家清晰的了解 Flink 完整的技术体系与学习路径,社区整理了这样一份知识图谱,由 Apache Flink Committer 执笔,四位 PMC 成员审核,将 Flink 9 大技术版块详细拆分,突出重点内容并搭配全面的学习素材。看完这份图谱,才算真的搞懂 Flink!

**5、Android技术栈知识图谱>>>**
Android 转 Java 开发在技术栈上有哪些差异?思考和解决问题时又会有怎样的转变?阿里技术专家从 Android 开发转 Java 应用开发的心得感受,分析两者差异及在动态性、兼容性、内存管理和状态问题等方面的一些看法,并总结了在阿里做一个 Android 开发和 Java 开发所需要的技术栈。

**6、Java应用技术栈知识图谱>>>**
可以看到,从大类看其实都是通的,无非是基础的框架、扩展的库或中间件、以及一些列的发布、监控等支撑平台,套路上无论做什么技术估计都是这样吧,但偏向性却有本质的区别。面向客户端的 Android Framework 核心解决的问题是事件交互、生命周期、视图绘制问题、处理人机交互的逻辑,而 Java 服务端常用的 Spring 框架核心更关心服务之间的耦合、依赖、面向大规模集群扩展的能力。基础框架不同,必然类库、中间件也会有本质的区别,几乎就没有共性了,这些由设计思路带来的不同势必也要求开发的同学需要在转换开发角色时转换思考方向。

**7、分布式架构知识图谱>>>**
该图谱力求从分布式基础理论、架构设计模式、工程应用、部署运维、业界方案这几大方面,介绍基于 MSA(微服务架构)的分布式知识体系大纲,从而对 SOA 到 MSA 进化有着立体的认识;从概念上和工具应用上更近一步了解微服务分布式的本质,身临其境的感受如何搭建全套微服务架构的过程。

**8、分布式系统大图>>>**
系统学习分布式架构设计对于技术人的成长非常关键,对于云原生开发者而言如何设计出符合云原生设计哲学的应用,往往离不开分布式系统知识与方法论的运用。如何设计出高弹性、可配置、可分布、高性能、高容错、更安全、更韧性、快交付的云原生应用往往是衡量开发者水准的重要参考。
然而分布式系统是一个很大的概念,从架构设计、研发流程、运维部署、工程效率等多个角度均有很深的知识可以挖掘,学习成本和难度相对较大。

**9、如何画架构图>>>**
架构图是什么?为什么要画架构图?如何画好架构图?有哪些方法?该知识图谱从架构的定义说起,分享了阿里文娱高级技术专家箫逸关于画架构图多年的经验总结,对抽象这一概念进行了深入地讨论。

**10、python知识体系思维导图>>>**

**11、ORACLE 10g 数据库体系结构图>>>**
ORACLE 10g 的数据库体系结构图(ORACLE 10g(Release 2)ARCHITECTURE),非常的全面、系统、高屋建瓴的整体介绍了ORACLE 10g 的数据库体系结构。如果能全面了解、清晰梳理、深入掌握这些知识点,相信对你了解学习、深入研究ORACLE不无裨益。

[下载知识图谱请点击](https://developer.aliyun.com/article/766848?utm_content=g_1000169095)
作者:KB小秘书
[原文链接](https://developer.aliyun.com/article/766848?utm_content=g_1000169095)
本文为阿里云原创内容,未经允许不得转载。