金九银十马上就到,阿里,腾讯,美团面试的核心知识点全给你整理好了

363 阅读8分钟

前言

不论是校招还是社招都避免不了各种⾯试、笔试,如何去准备这些东⻄就显得格外重要。不论是笔试还是⾯试都是有章可循的,我这个“有章可循”说的意思只是说应对技术⾯试是可以提前准备,所谓不打无准备的仗就是这个道理,以下为大家,描述了从面试准备到最后的拿到offer提供了⾮常详细的⽬录,建议可以从头看是看⼀遍,如果基础不错的话也可以挑⾃⼰需要的章节查看

⼀, 备战⾯试

下⾯我就说⼀下我⾃⼰知道的⼀些⽅法,不过应该也涵盖了⼤部分获取⾯试机会的⽅法。

    1. 关注⼤⼚官⽹,随时投递简历(⾛流程的⽹申)
    1. 线下参加宣讲会,直接投递简历
    1. 找到师兄师姐/认识的⼈,帮忙内推(能够让你避开⽹申简历筛选,笔试筛选,还是挺不错的 不过也还是需要你的简历够棒)
    1. 博客发⽂被看中/Github优秀开源项作者,⼤⼚内部⼈员邀请你⾯试
    1. 求职类⽹站投递简历(不是太推荐,适合海投)

二 ,准备面试

下面附上一张面试可能会被问到哪些方向的问题的脑图(怕大家看的麻烦,直接上图) 上⾯思维导图⼤概涵盖了技术⾯试可能会设计的技术,但是你不需要把上⾯的每⼀个知识点都搞得很熟 悉,要分清主次,对于⾃⼰不熟悉的技术不要写在简历上,对于⾃⼰简单了解的技术不要说⾃⼰熟练掌 握!

三,如何学习

最最最关键也是对⾃⼰最最最重要的就是学习!看看别⼈分享的⾯经,看看我写的这篇⽂章估计你只需 要10分钟不到。但这些东⻄终究是空洞的理论,最主要的还是⾃⼰平时的学习! 如何去学呢?我觉得学习每个知识点可以考虑这样去⼊⼿:

    1. 官⽹(⼤概率是英⽂,不推荐初学者看)。
    1. 书籍(知识更加系统完全,推荐)。
    1. 视频
    1. ⽹上博客(解决某⼀知识点的问题的时候可以看看) ⼀定要学会分配⾃⼰时间,要学的东⻄很多,真的很多,搞清楚哪些东⻄是重点,哪些东⻄仅仅了解就 够了。⼀定不要把精⼒都花在了学各种框架上,算法、数据结构还有计算机⽹络真的很重要!

四,刷题

下面是我结合自己的面试和身边朋友的面试以及在网上的收集集合起来的一套面试题包含:

  • ava筑基(基础):Tomcat+Mysql+设计模式+并发编程+JVM+Netty
  • 开源框架(SSM框架):Spring+SpringMVC+Mybatis
  • 微服务架构:Dubbo、SpringBoot、SpringCloud、Docker
  • 分布式:分布式限流+分布式缓存+分布式通讯(限流:Nignx+Zookeeper/缓存:Redis+MongoDB+Memcached/通讯:RabbitMQ+RocketMQ+Kafka)
  • 性能优化:Mysql优化+Java性能调优+JVM调优+Tomcat调优

我将学习的路线大概做了以下几个划分

  • 0-1年开发经验(夯实基础):Java基础+并发编程+JVM基础+设计模式+SQL基础与优化+HTTP/TCP协议+算法与数据结构+学习能力+源码+Redis+了解一个消息产品
  • 1-3年开发经验(合格的程序员):JVM基础调优+常见框架源码+MySQL优化+缓存+熟悉消息中间件(至少一个)+熟悉微服务(至少一个)+互联网项目经验+Netty+分布式技术
  • 4-5年开发经验(提升技术广度与深度):性能调优+分布式技术+微服务+技术选型+分布式场景问题+互联网项目经验+项目管理+团队管理

这套面试题的内容如何?见下文揭晓吧。当然,文章有限,不能全部描述出来,有完整的pdf版可免费分享,大家可以关注我的公众号:前程有光即可获取 以下是部分内容展示

Java基础+集合+多线程+JVM

  • ⾯向对象和⾯向过程的区别
  • Java 语⾔有哪些特点?
  • 关于 JVM JDK 和 JRE 最详细通俗的解答
  • Oracle JDK 和 OpenJDK 的对⽐
  • Java 和 C++的区别?
  • 什么是 Java 程序的主类 应⽤程序和⼩程序的主类有何不同?
  • Java 应⽤程序与⼩程序之间有哪些差别?
  • 字符型常量和字符串常量的区别?
  • 构造器 Constructor 是否可被 override?
  • 重载和重写的区别
  • Java ⾯向对象编程三⼤特性: 封装 继承 多态
  • String StringBuffer 和 StringBuilder 的区别是什么? String 为什么是不可变的?
  • ⾃动装箱与拆箱
  • 在⼀个静态⽅法内调⽤⼀个⾮静态成员为什么是⾮法的?
  • 在 Java 中定义⼀个不做事且没有参数的构造⽅法的作⽤
  • import java 和 javax 有什么区别?
  • 接⼝和抽象类的区别是什么?
  • 成员变量与局部变量的区别有哪些?
  • 创建⼀个对象⽤什么运算符?对象实体与对象引⽤有何不同?
  • 什么是⽅法的返回值?返回值在类的⽅法⾥的作⽤是什么?
  • ⼀个类的构造⽅法的作⽤是什么? 若⼀个类没有声明构造⽅法,该程序能正确执⾏吗? 为什么?
  • 构造⽅法有哪些特性?
  • 静态⽅法和实例⽅法有何不同
  • 对象的相等与指向他们的引⽤相等,两者有什么不同?
  • 在调⽤⼦类构造⽅法之前会先调⽤⽗类没有参数的构造⽅法,其⽬的是?

数据库⾯试题总结

  • 什么是MySQL?
  • 存储引擎
  • 字符集及校对规则
  • 索引
  • 查询缓存的使⽤
  • 什么是事务?
  • 事物的四⼤特性(ACID)
  • 并发事务带来哪些问题?
  • 事务隔离级别有哪些?MySQL的默认隔离级别是?
  • 锁机制与InnoDB锁算法
  • ⼤表优化
  • 解释⼀下什么是池化设计思想。什么是数据库连接池?为什么需要数据库连接池?
  • 分库分表之后,id 主键如何处理?
  • ⼀条SQL语句在MySQL中如何执⾏的
  • MySQL⾼性能优化规范建议
  • ⼀条SQL语句执⾏得很慢的原因有哪些?
  • 后端程序员必备:书写⾼质量SQL的30条建议
  • 为什么要⽤ redis/为什么要⽤缓存
  • 为什么要⽤ redis ⽽不⽤ map/guava 做缓存?
  • redis 的线程模型
  • redis 和 memcached 的区别
  • redis 常⻅数据结构以及使⽤场景分析
  • redis 持久化机制(怎么保证 redis 挂掉之后再重启数据可以进⾏恢复)
  • 缓存雪崩和缓存穿透问题解决⽅案
  • 如何解决 Redis 的并发竞争 Key 问题
  • 如何保证缓存与数据库双写时的数据⼀致性?

常⽤框架⾯试题总结

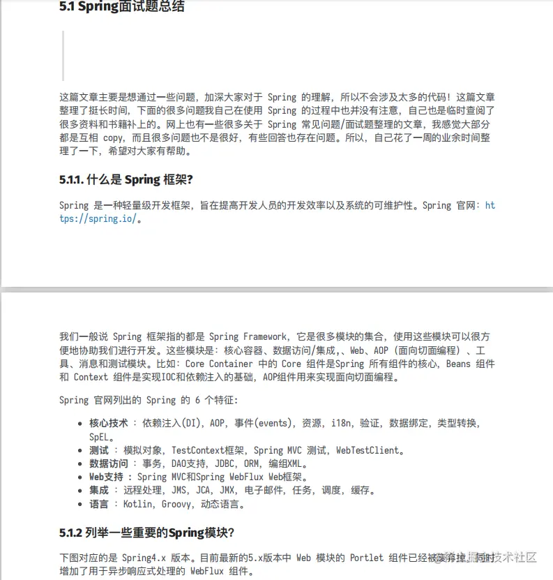
  • Spring⾯试题总结
  • 什么是 Spring 框架?
  • 列举⼀些重要的Spring模块?
  • @RestController vs @Controller
  • Spring IOC & AOP
  • Spring AOP 和 AspectJ AOP 有什么区别?
  • Spring 中的 bean 的作⽤域有哪些?
  • Spring 中的单例 bean 的线程安全问题了解吗?
  • @Component 和 @Bean 的区别是什么?
  • 将⼀个类声明为Spring的 bean 的注解有哪些?
  • Spring 中的 bean ⽣命周期?
  • Spring MVC
  • 说说⾃⼰对于 Spring MVC 了解?
  • SpringMVC ⼯作原理了解吗?
  • Spring 框架中⽤到了哪些设计模式?
  • Spring 事务
  • Spring 管理事务的⽅式有⼏种?
  • Spring 事务中的隔离级别有哪⼏种?
  • Spring 事务中哪⼏种事务传播⾏为?
  • 如何使⽤JPA在数据库中⾮持久化⼀个字段?
  • MyBatis⾯试题总结
  • Xml 映射⽂件中,除了常⻅的 select|insert|updae|delete 标签之外,还有哪些标签?

总结

从熟练到精通,从CRUD到架构师,这是一个漫长的过程,需要的是积累,更需要的是坚持。文章中也深刻剖析了,想要进阶成大牛,需要学习的知识有很多,要想完全掌握技术栈,并非一朝一夕,但每天学一点,总有一天能溢出来。以上只是这份面试题的一部分内容展示,本面试题包含前期的面试准备到中期的技术学习和面试题整理以及后续的HR面的一些准备全包含在内,合计三百多页,大概内容如下

最后

对程序员来说,技术上的学习是“防御性”的,我们在为未来学习,为了在新项目中应用,所以想要能够在未来市场上拥有自己的核心竞争力,占据一定的地位,坚持学习不断提升自己才是自己能面试不败的真正原因 这份面试题就免费分享给大家了,大家关注我的公众号:前程有光即可获取