JVM笔记(九)高效编译(4)

608 阅读20分钟

七、方法内联

方法内联技术指的是:在编译过程中遇到方法调用时,将目标方法的方法体纳入编译范围之中,并取代原方法调用的优化手段。方法内联不仅可以消除调用本身带来的性能开销,还可以进一步触发更多的优化。因此,它可以算是编译优化里最为重要的一环。

以 getter/setter 为例,如果没有方法内联,在调用 getter/setter 时,程序需要保存当前方法的执行位置,创建并压入用于 getter/setter 的栈帧、访问字段、弹出栈帧,最后再恢复当前方法的执行。而当内联了对 getter/setter 的方法调用后,上述操作仅剩字段访问。

在 C2 中,方法内联是在解析字节码的过程中完成的。每当碰到方法调用字节码时,C2 将决定是否需要内联该方法调用。如果需要内联,则开始解析目标方法的字节码。

同 C2 一样,Graal 也会在解析字节码的过程中进行方法调用的内联。此外,Graal 还拥有一个独立的优化阶段,来寻找指代方法调用的 IR 节点,并将之替换为目标方法的 IR 图。这个过程相对来说比较形象一些,因此,今天我就利用它来给你讲解一下方法内联。

方法内联的过程
public static boolean flag = true;
public static int value0 = 0;
public static int value1 = 1;
 
public static int foo(int value) {
    int result = bar(flag);
    if (result != 0) {
        return result;
    } else {
        return value;
    }
}
 
public static int bar(boolean flag) {
    return flag ? value0 : value1;
}

上面这段代码中的 foo 方法将接收一个 int 类型的参数,而 bar 方法将接收一个 boolean 类型的参数。其中,foo 方法会读取静态字段 flag 的值,并作为参数调用 bar 方法。

foo 方法的 IR 图(内联前):

在编译 foo 方法时,其对应的 IR 图中将出现对 bar 方法的调用,即上图中的 5 号 Invoke 节点。如果内联算法判定应当内联对 bar 方法的调用时,那么即时编译器将开始解析 bar 方法的字节码,并生成对应的 IR 图,如下图所示。

bar 方法的 IR 图:

接下来,即时编译器便可以进行方法内联,把 bar 方法所对应的 IR 图纳入到对 foo 方法的编译中。具体的操作便是将 foo 方法的 IR 图中 5 号 Invoke 节点替换为 bar 方法的 IR 图。

foo 方法的 IR 图(内联后):

除了将被调用方法的 IR 图节点复制到调用者方法的 IR 图中,即时编译器还需额外完成下述三项操作。

第一,被调用方法的传入参数节点,将被替换为调用者方法进行方法调用时所传入参数对应的节点。在我们的例子中,就是将 bar 方法 IR 图中的 1 号 P(0) 节点替换为 foo 方法 IR 图中的 3 号 LoadField 节点。

第二,在调用者方法的 IR 图中,所有指向原方法调用节点的数据依赖将重新指向被调用方法的返回节点。如果被调用方法存在多个返回节点,则生成一个 Phi 节点,将这些返回值聚合起来,并作为原方法调用节点的替换对象。

在我们的例子中,就是将 8 号 == 节点,以及 12 号 Return 节点连接到原 5 号 Invoke 节点的边,重新指向新生成的 24 号 Phi 节点中。

第三,如果被调用方法将抛出某种类型的异常,而调用者方法恰好有该异常类型的处理器,并且该异常处理器覆盖这一方法调用,那么即时编译器需要将被调用方法抛出异常的路径,与调用者方法的异常处理器相连接。

经过方法内联之后,即时编译器将得到一个新的 IR 图,并且在接下来的编译过程中对这个新的 IR 图进行进一步的优化。不过在上面这个例子中,方法内联后的 IR 图并没有能够进一步优化的地方。

public final static boolean flag = true;
public final static int value0 = 0;
public final static int value1 = 1;
 
public static int foo(int value) {
    int result = bar(flag);
    if (result != 0) {
        return result;
    } else {
        return value;
    }
}
 
public static int bar(boolean flag) {
    return flag ? value0 : value1;
}

不过,如果我们将代码中的三个静态字段标记为 final,那么 Java 编译器(注意不是即时编译器)会将它们编译为常量值(ConstantValue),并且在字节码中直接使用这些常量值,而非读取静态字段。举例来说,bar 方法对应的字节码如下所示。

public static int bar(boolean);
  Code:
     0: iload_0
     1: ifeq          8
     4: iconst_0
     5: goto          9
     8: iconst_1
     9: ireturn

在编译 foo 方法时,一旦即时编译器决定要内联对 bar 方法的调用,那么它会将调用 bar 方法所使用的参数,也就是常数 1,替换 bar 方法 IR 图中的参数。经过死代码消除之后,bar 方法将直接返回常数 0,所需复制的 IR 图也只有常数 0 这么一个节点。

经过方法内联之后,foo 方法的 IR 图将变成如下所示:

该 IR 图可以进一步优化(死代码消除),并最终得到这张极为简单的 IR 图:

方法内联的条件

方法内联能够触发更多的优化。通常而言,内联越多,生成代码的执行效率越高。然而,对于即时编译器来说,内联越多,编译时间也就越长,而程序达到峰值性能的时刻也将被推迟。

此外,内联越多也将导致生成的机器码越长。在 Java 虚拟机里,编译生成的机器码会被部署到 Code Cache 之中。这个 Code Cache 是有大小限制的(由 Java 虚拟机参数 -XX:ReservedCodeCacheSize 控制)。

这就意味着,生成的机器码越长,越容易填满 Code Cache,从而出现 Code Cache 已满,即时编译已被关闭的警告信息(CodeCache is full. Compiler has been disabled)。

因此,即时编译器不会无限制地进行方法内联。下面我便列举即时编译器的部分内联规则。(其他的特殊规则,如自动拆箱总会被内联、Throwable 类的方法不能被其他类中的方法所内联,你可以直接参考JDK 的源代码。)

首先,由 -XX:CompileCommand 中的 inline 指令指定的方法,以及由 @ForceInline 注解的方法(仅限于 JDK 内部方法),会被强制内联。 而由 -XX:CompileCommand 中的 dontinline 指令或 exclude 指令(表示不编译)指定的方法,以及由 @DontInline 注解的方法(仅限于 JDK 内部方法),则始终不会被内联。

其次,如果调用字节码对应的符号引用未被解析、目标方法所在的类未被初始化,或者目标方法是 native 方法,都将导致方法调用无法内联。

再次,C2 不支持内联超过 9 层的调用(可以通过虚拟机参数 -XX:MaxInlineLevel 调整),以及 1 层的直接递归调用(可以通过虚拟机参数 -XX:MaxRecursiveInlineLevel 调整)。

如果方法 a 调用了方法 b,而方法 b 调用了方法 c,那么我们称 b 为 a 的 1 层调用,而 c 为 a 的 2 层调用。

最后,即时编译器将根据方法调用指令所在的程序路径的热度,目标方法的调用次数及大小,以及当前 IR 图的大小来决定方法调用能否被内联。 我在上面的表格列举了一些 C2 相关的虚拟机参数。总体来说,即时编译器中的内联算法更青睐于小方法。

去虚化方式

在上一篇中,我举的例子都是静态方法调用,即时编译器可以轻易地确定唯一的目标方法。

然而,对于需要动态绑定的虚方法调用来说,即时编译器则需要先对虚方法调用进行去虚化(devirtualize),即转换为一个或多个直接调用,然后才能进行方法内联。

即时编译器的去虚化方式可分为完全去虚化以及条件去虚化(guarded devirtualization)。

完全去虚化是通过类型推导或者类层次分析(class hierarchy analysis),识别虚方法调用的唯一目标方法,从而将其转换为直接调用的一种优化手段。它的关键在于证明虚方法调用的目标方法是唯一的。

条件去虚化则是将虚方法调用转换为若干个类型测试以及直接调用的一种优化手段。它的关键在于找出需要进行比较的类型。

在介绍具体的去虚化方式之前,我们先来看一段代码。这里我定义了一个抽象类 BinaryOp,其中包含一个抽象方法 apply。BinaryOp 类有两个子类 Add 和 Sub,均实现了 apply 方法。

abstract class BinaryOp {
  public abstract int apply(int a, int b);
}
 
class Add extends BinaryOp {
  public int apply(int a, int b) {
    return a + b;
  }
}
 
class Sub extends BinaryOp {
  public int apply(int a, int b) {
    return a - b;
  }
}

基于类型推导的完全去虚化

基于类型推导的完全去虚化将通过数据流分析推导出调用者的动态类型,从而确定具体的目标方法。

public static int foo() {
  BinaryOp op = new Add();
  return op.apply(2, 1);
}
 
public static int bar(BinaryOp op) {
  op = (Add) op;
  return op.apply(2, 1);
}

举个例子,上面这段代码中的 foo 方法和 bar 方法均会调用 apply 方法,且调用者的声明类型皆为 BinaryOp。这意味着 Java 编译器会将其编译为 invokevirtual 指令,调用 BinaryOp.apply 方法。

前两篇中我曾提到过,在 Sea-of-Nodes 的 IR 系统中,变量不复存在,取而代之的是具体值。这些具体值的类型往往要比变量的声明类型精确。

foo 方法的 IR 图(方法内联前): bar 方法的 IR 图(方法内联前): 在上面两张 IR 图中,方法调用的调用者(即 8 号 CallTarget 节点的第一个依赖值)分别为 2 号 New 节点,以及 5 号 Pi 节点。后者可以简单看成强制转换后的精确类型。由于这两个节点的类型均被精确为 Add 类,因此,原 invokevirtual 指令对应的 9 号 invoke 节点都被识别对 Add.apply 方法的调用。

经过对该具体方法的内联之后,对应的 IR 图如下所示:

foo 方法的 IR 图(方法内联及逃逸分析后): bar 方法的 IR 图(方法内联后): 可以看到,通过将字节码转换为 Sea-of-Nodes IR 之后,即时编译器便可以直接去虚化,并将唯一的目标方法进一步内联进来。

public static int notInlined(BinaryOp op) {
  if (op instanceof Add) {
    return op.apply(2, 1);
  }
  return 0;
}

不过,对于上面这段代码中的 notInlined 方法,尽管理论上即时编译器能够推导出调用者的动态类型为 Add,但是 C2 和 Graal 都没有这么做。

其原因在于类型推导属于全局优化,本身比较浪费时间;另一方面,就算不进行基于类型推导的完全去虚化,也有接下来的基于类层次分析的去虚化,以及条件去虚化兜底,覆盖大部分的代码情况。

notInlined 方法的 IR 图(方法内联失败后): 因此,C2 和 Graal 决定,如果生成 Sea-of-Nodes IR 后,调用者的动态类型已能够直接确定,那么就进行这项去虚化。如果需要额外的数据流分析方能确定,那么干脆不做,以节省编译时间,并依赖接下来的去虚化手段进行优化。

基于类层次分析的完全去虚化

基于类层次分析的完全去虚化通过分析 Java 虚拟机中所有已被加载的类,判断某个抽象方法或者接口方法是否仅有一个实现。如果是,那么对这些方法的调用将只能调用至该具体实现中。

在上面的例子中,假设在编译 foo、bar 或 notInlined 方法时,Java 虚拟机仅加载了 Add。那么,BinaryOp.apply 方法只有 Add.apply 这么一个具体实现。因此,当即时编译器碰到对 BinaryOp.apply 的调用时,便可直接内联 Add.apply 的内容。

那么问题来了,即时编译器如何保证在今后的执行过程中,BinaryOp.apply 方法还是只有 Add.apply 这么一个具体实现呢?

事实上,它无法保证。因为 Java 虚拟机有可能在上述编译完成之后加载 Sub 类,从而引入另一个 BinaryOp.apply 方法的具体实现 Sub.apply。

Java 虚拟机的做法是为当前编译结果注册若干个假设(assumption),假定某抽象类只有一个子类,或者某抽象方法只有一个具体实现,又或者某类没有子类等。

之后,每当新的类被加载,Java 虚拟机便会重新验证这些假设。如果某个假设不再成立,那么 Java 虚拟机便会对其所属的编译结果进行去优化。

  public static int test(BinaryOp op) {
    return op.apply(2, 1);
  }

以上面这段代码中的 test 方法为例。假设即时编译的时候,如果类层次分析得出 BinaryOp 类只有 Add 一个子类的结论,那么即时编译器可以注册一个假设,假定抽象方法 BinaryOp.apply 有且仅有 Add.apply 这个具体实现。

基于这个假设,原虚方法调用便可直接被去虚化为对 Add.apply 方法的调用。如果在之后的运行过程中,Java 虚拟机又加载了 Sub 类,那么该假设失效,Java 虚拟机需要触发 test 方法编译结果的去优化。

  public static int test(Add op) {
    return op.apply(2, 1); // 仍需添加假设
  }

事实上,即便调用者的声明类型为 Add,即时编译器仍需为之添加假设。这是因为 Java 虚拟机不能保证没有重写了 apply 方法的 Add 类的子类。

为了保证这里 apply 方法的语义,即时编译器需要假设 Add 类没有子类。当然,通过将 Add 类标注为 final,可以避开这个问题。

可以看到,即时编译器并不要求目标方法使用 final 修饰符。只要目标方法事实上是 final 的(effective final),便可以进行相应的去虚化以及内联。

不过,如果使用了 final 修饰符,即时编译器便可以不用生成对应的假设。这将使编译结果更加精简,并减少类加载时所需验证的内容。

test 方法的 IR 图(方法内联后):

让我们回到原本的例子中。从 test 方法的 IR 图可以看出,生成的代码无须检测调用者的动态类型是否为 Add,便直接执行内联之后的 Add.apply 方法中的内容(2+1 经过常量折叠之后得到 3,对应 13 号常数节点)。这是因为动态类型检测已被移至假设之中了。

然而,对于接口方法调用,该去虚化手段则不能移除动态类型检测。这是因为在执行 invokeinterface 指令时,Java 虚拟机必须对调用者的动态类型进行测试,看它是否实现了目标接口方法所在的接口。

Java 类验证器将接口类型直接看成 Object 类型,所以有可能出现声明类型为接口,实际类型没有继承该接口的情况,如下例所示。

// A.java
interface I {}
 
public class A {
  public static void test(I obj) {
    System.out.println("Hello World");
  }
  
  public static void main(String[] args) {
    test(new B());
  }
}
 
// B.java
public class B implements I { }
 
// Step 1: compile A.java and B.java
// Step 2: remove "implements I" from B.java, and compile B.java
// Step 3: run A

既然这一类型测试无法避免,C2 干脆就不对接口方法调用进行基于类层次分析的完全去虚化,而是依赖于接下来的条件去虚化。

条件去虚化

前面提到,条件去虚化通过向代码中添加若干个类型比较,将虚方法调用转换为若干个直接调用。

具体的原理非常简单,是将调用者的动态类型,依次与 Java 虚拟机所收集的类型 Profile 中记录的类型相比较。如果匹配,则直接调用该记录类型所对应的目标方法。

 public static int test(BinaryOp op) {
    return op.apply(2, 1);
  }

我们继续使用前面的例子。假设编译时类型 Profile 记录了调用者的两个类型 Sub 和 Add,那么即时编译器可以据此进行条件去虚化,依次比较调用者的动态类型是否为 Sub 或者 Add,并内联相应的方法。其伪代码如下所示:

  public static int test(BinaryOp op) {
    if (op.getClass() == Sub.class) {
      return 2 - 1; // inlined Sub.apply
    } else if (op.getClass() == Add.class) {
      return 2 + 1; // inlined Add.apply
    } else {
      ... // 当匹配不到类型 Profile 中的类型怎么办?
    }
  }

如果遍历完类型 Profile 中的所有记录,仍旧匹配不到调用者的动态类型,那么即时编译器有两种选择。

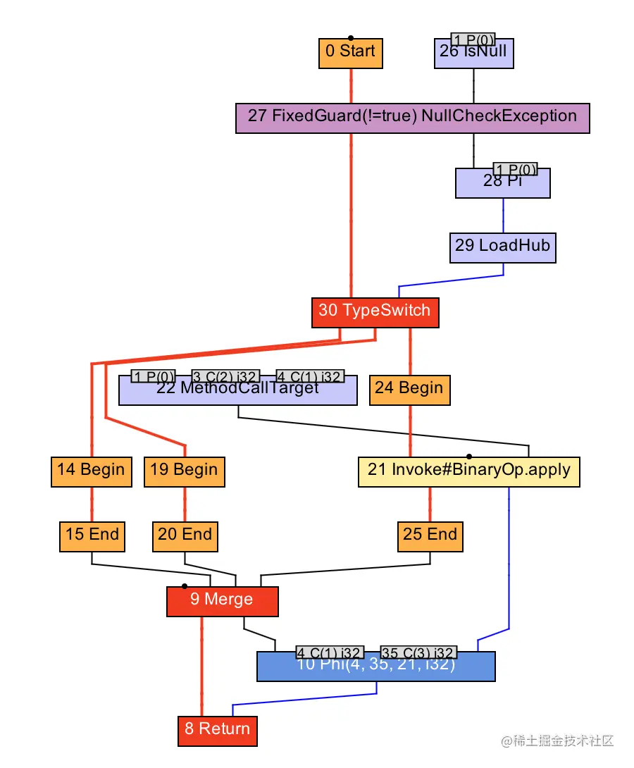
第一,如果类型 Profile 是完整的,也就是说,所有出现过的动态类型都被记录至类型 Profile 之中,那么即时编译器可以让程序进行去优化,重新收集类型 Profile,对应的 IR 图如下所示(这里 27 号 TypeSwitch 节点等价于前面伪代码中的多个 if 语句):

当匹配不到动态类型时进行去优化: 第二,如果类型 Profile 是不完整的,也就是说,某些出现过的动态类型并没有记录至类型 Profile 之中,那么重新收集并没有多大作用。此时,即时编译器可以让程序进行原本的虚调用,通过内联缓存进行调用,或者通过方法表进行动态绑定。对应的 IR 图如下所示:

当匹配不到动态类型时进行虚调用(仅在 Graal 中使用。): 在 C2 中,如果类型 Profile 是不完整的,即时编译器压根不会进行条件去虚化,而是直接使用内联缓存或者方法表。

八、HotSpot虚拟机的intrinsic

String.indexOf方法和自己实现的indexOf方法在字节码层面上差不多,为什么执行效率却有天壤之别呢?今天我们就来看一看。

public int indexOf(String str) {
    if (coder() == str.coder()) {
        return isLatin1() ? StringLatin1.indexOf(value, str.value)
                          : StringUTF16.indexOf(value, str.value);
    }
    if (coder() == LATIN1) {  // str.coder == UTF16
        return -1;
    }
    return StringUTF16.indexOfLatin1(value, str.value);
}

为了解答这个问题,我们来读一下String.indexOf方法的源代码(上面的代码截取自 Java 10.0.2)。 在 Java 9 之前,字符串是用 char 数组来存储的,主要为了支持非英文字符。然而,大多数 Java 程序中的字符串都是由 Latin1 字符组成的。也就是说每个字符仅需占据一个字节,而使用 char 数组的存储方式将极大地浪费内存空间。

Java 9 引入了 Compact Strings 的概念,当字符串仅包含 Latin1 字符时,使用一个字节代表一个字符的编码格式,使得内存使用效率大大提高。

假设我们调用String.indexOf方法的调用者以及参数均为只包含 Latin1 字符的字符串,那么该方法的关键在于对StringLatin1.indexOf方法的调用。

下面我列举了StringLatin1.indexOf方法的源代码。你会发现,它并没有使用特别高明的算法,唯一值得注意的便是方法声明前的@HotSpotIntrinsicCandidate注解。

@HotSpotIntrinsicCandidate
public static int indexOf(byte[] value, byte[] str) {
    if (str.length == 0) {
        return 0;
    }
    if (value.length == 0) {
        return -1;
    }
    return indexOf(value, value.length, str, str.length, 0);
}
 
@HotSpotIntrinsicCandidate
public static int indexOf(byte[] value, int valueCount, byte[] str, int strCount, int fromIndex) {
    byte first = str[0];
    int max = (valueCount - strCount);
    for (int i = fromIndex; i <= max; i++) {
        // Look for first character.
        if (value[i] != first) {
            while (++i <= max && value[i] != first);
        }
        // Found first character, now look at the rest of value
        if (i <= max) {
            int j = i + 1;
            int end = j + strCount - 1;
            for (int k = 1; j < end && value[j] == str[k]; j++, k++);
            if (j == end) {
                // Found whole string.
                return i;
            }
        }
    }
    return -1;
}

在 HotSpot 虚拟机中,所有被该注解标注的方法都是 HotSpot intrinsic。对这些方法的调用,会被 HotSpot 虚拟机替换成高效的指令序列。而原本的方法实现则会被忽略掉。

换句话说,HotSpot 虚拟机将为标注了@HotSpotIntrinsicCandidate注解的方法额外维护一套高效实现。如果 Java 核心类库的开发者更改了原本的实现,那么虚拟机中的高效实现也需要进行相应的修改,以保证程序语义一致。

需要注意的是,其他虚拟机未必维护了这些 intrinsic 的高效实现,它们可以直接使用原本的较为低效的 JDK 代码。同样,不同版本的 HotSpot 虚拟机所实现的 intrinsic 数量也大不相同。通常越新版本的 Java,其 intrinsic 数量越多。

你或许会产生这么一个疑问:为什么不直接在源代码中使用这些高效实现呢?

这是因为高效实现通常依赖于具体的 CPU 指令,而这些 CPU 指令不好在 Java 源程序中表达。再者,换了一个体系架构,说不定就没有对应的 CPU 指令,也就无法进行 intrinsic 优化了。

下面我们便来看几个具体的例子。

intrinsic 与 CPU 指令

在文章开头的例子中,StringLatin1.indexOf方法将在一个字符串(byte 数组)中查找另一个字符串(byte 数组),并且返回命中时的索引值,或者 -1(未命中)。

“恰巧”的是,X86_64 体系架构的 SSE4.2 指令集就包含一条指令 PCMPESTRI,让它能够在 16 字节以下的字符串中,查找另一个 16 字节以下的字符串,并且返回命中时的索引值。

因此,HotSpot 虚拟机便围绕着这一指令,开发出 X86_64 体系架构上的高效实现,并替换原本对StringLatin1.indexOf方法的调用。

另外一个例子则是整数加法的溢出处理。一般我们在做整数加法时,需要考虑结果是否会溢出,并且在溢出的情况下作出相应的处理,以保证程序的正确性。

Java 核心类库提供了一个Math.addExact方法。它将接收两个 int 值(或 long 值)作为参数,并返回这两个 int 值的和。当这两个 int 值之和溢出时,该方法将抛出ArithmeticException异常。

@HotSpotIntrinsicCandidate
public static int addExact(int x, int y) {
    int r = x + y;
    // HD 2-12 Overflow iff both arguments have the opposite sign of the result
    if (((x ^ r) & (y ^ r)) < 0) {
        throw new ArithmeticException("integer overflow");
    }
    return r;
}

在 Java 层面判断 int 值之和是否溢出比较费事。我们需要分别比较两个 int 值与它们的和的符号是否不同。如果都不同,那么我们便认为这两个 int 值之和溢出。对应的实现便是两个异或操作,一个与操作,以及一个比较操作。

在 X86_64 体系架构中,大部分计算指令都会更新状态寄存器(FLAGS register),其中就有表示指令结果是否溢出的溢出标识位(overflow flag)。因此,我们只需在加法指令之后比较溢出标志位,便可以知道 int 值之和是否溢出了。对应的伪代码如下所示:

public static int addExact(int x, int y) {
    int r = x + y;
    jo LABEL_OVERFLOW; // jump if overflow flag set
    return r;
    LABEL_OVERFLOW:
      throw new ArithmeticException("integer overflow");
      // or deoptimize
}

最后一个例子则是Integer.bitCount方法,它将统计所输入的 int 值的二进制形式中有多少个 1。

@HotSpotIntrinsicCandidate
public static int bitCount(int i) {
    // HD, Figure 5-2
    i = i - ((i >>> 1) & 0x55555555);
    i = (i & 0x33333333) + ((i >>> 2) & 0x33333333);
    i = (i + (i >>> 4)) & 0x0f0f0f0f;
    i = i + (i >>> 8);
    i = i + (i >>> 16);
    return i & 0x3f;
}

我们可以看到,Integer.bitCount方法的实现还是很巧妙的,但是它需要的计算步骤也比较多。在 X86_64 体系架构中,我们仅需要一条指令popcnt,便可以直接统计出 int 值中 1 的个数。

intrinsic 与方法内联

HotSpot 虚拟机中,intrinsic 的实现方式分为两种。

一种是独立的桩程序。它既可以被解释执行器利用,直接替换对原方法的调用;也可以被即时编译器所利用,它把代表对原方法的调用的 IR 节点,替换为对这些桩程序的调用的 IR 节点。以这种形式实现的 intrinsic 比较少,主要包括Math类中的一些方法。

另一种则是特殊的编译器 IR 节点。显然,这种实现方式仅能够被即时编译器所利用。

在编译过程中,即时编译器会将对原方法的调用的 IR 节点,替换成特殊的 IR 节点,并参与接下来的优化过程。最终,即时编译器的后端将根据这些特殊的 IR 节点,生成指定的 CPU 指令。大部分的 intrinsic 都是通过这种方式实现的。

这个替换过程是在方法内联时进行的。当即时编译器碰到方法调用节点时,它将查询目标方法是不是 intrinsic。

如果是,则插入相应的特殊 IR 节点;如果不是,则进行原本的内联工作。(即判断是否需要内联目标方法的方法体,并在需要内联的情况下,将目标方法的 IR 图纳入当前的编译范围之中。)

也就是说,如果方法调用的目标方法是 intrinsic,那么即时编译器会直接忽略原目标方法的字节码,甚至根本不在乎原目标方法是否有字节码。即便是 native 方法,只要它被标记为 intrinsic,即时编译器便能够将之 " 内联 " 进来,并插入特殊的 IR 节点。

事实上,不少被标记为 intrinsic 的方法都是 native 方法。原本对这些 native 方法的调用需要经过 JNI(Java Native Interface),其性能开销十分巨大。但是,经过即时编译器的 intrinsic 优化之后,这部分 JNI 开销便直接消失不见,并且最终的结果也十分高效。

举个例子,我们可以通过Thread.currentThread方法来获取当前线程。这是一个 native 方法,同时也是一个 HotSpot intrinsic。在 X86_64 体系架构中,R13 寄存器存放着当前线程的指针。因此,对该方法的调用将被即时编译器替换为一个特殊 IR 节点,并最终生成读取 R13 寄存器指令。

已有 intrinsic 简介

最新版本的 HotSpot 虚拟机定义了三百多个 intrinsic。

在这三百多个 intrinsic 中,有三成以上是Unsafe类的方法。不过,我们一般不会直接使用Unsafe类的方法,而是通过java.util.concurrent包来间接使用。

举个例子,Unsafe类中经常会被用到的便是compareAndSwap方法(Java 9+ 更名为compareAndSet或compareAndExchange方法)。在 X86_64 体系架构中,对这些方法的调用将被替换为lock cmpxchg指令,也就是原子性更新指令。

除了Unsafe类的方法之外,HotSpot 虚拟机中的 intrinsic 还包括下面的几种。

  1. StringBuilder和StringBuffer类的方法。HotSpot 虚拟机将优化利用这些方法构造字符串的方式,以尽量减少需要复制内存的情况。
  2. String类、StringLatin1类、StringUTF16类和Arrays类的方法。HotSpot 虚拟机将使用 SIMD 指令(single instruction multiple data,即用一条指令处理多个数据)对这些方法进行优化。 举个例子,Arrays.equals(byte[], byte[])方法原本是逐个字节比较,在使用了 SIMD 指令之后,可以放入 16 字节的 XMM 寄存器中(甚至是 64 字节的 ZMM 寄存器中)批量比较。
  3. 基本类型的包装类、Object类、Math类、System类中各个功能性方法,反射 API、MethodHandle类中与调用机制相关的方法,压缩、加密相关方法。这部分 intrinsic 则比较简单。