首页
沸点
课程
数据标注
HOT
AI Coding
更多
直播
活动
APP
插件
直播
活动
APP
插件
搜索历史
清空
创作者中心
写文章
发沸点
写笔记
写代码
草稿箱
创作灵感
查看更多
登录
注册
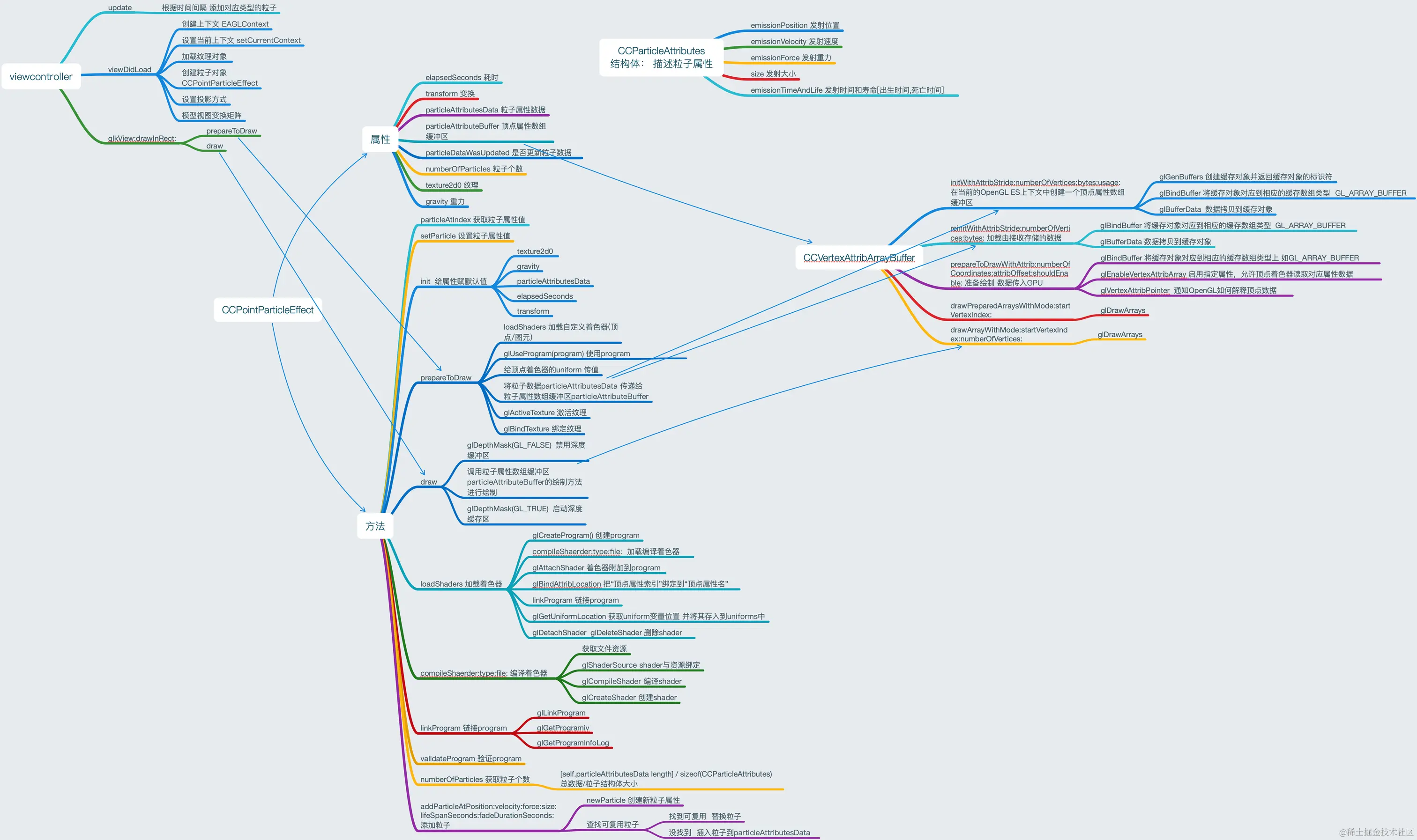
OpenGL ES 粒子效果
强哥就是光头强呗
2020-08-08
126
阅读1分钟
强哥就是光头强呗
iOSer
62
文章
48k
阅读
36
粉丝
目录
收起