Spring IoC 总结

259 阅读6分钟

原创:零星(微信公众号ID:Fchen),欢迎分享,转载请保留出处。

本来我觉的写前面这些东西,有点影响阅读体验。但是今天我着实气愤,所有写的文章被一字不差的拿了过去,一个转载出处也没有。记得谁说过来着做为一个读书人要:“为天地立心,为生民立命,为往圣继绝学,为万世开太平。”。现在,这读书人为了做内容,有点过分了。我很乐于分享与探讨,但是我并不希望我的劳动成果被白嫖。招呼也不打,转载出处也没有?搜云库技术团队,你关注我了,如果你看到这篇文章,请在你们的自建博客(我掘金上面的文章都被原封不动的复制过去了)上注明出处。

跳出来看全貌

  首先 IoC 是一个概念:控制反转(依赖反转);用来为:对象间依赖关系的处理 提供指导思想。

  其次 Spring IoC 容器,是用来实现这个指导思想的方式,来解决对象之间的耦合关系。可以说它促进的 IoC 设计模式的发展,同时也促成了产品化 IoC容器的出现。

  然后 IoC 统一集中处理对象之间的依赖关系。Spring 实现 IOC 的思路是提供一些配置信息用来描述类之间的依赖关系,然后由容器去解析这些配置信息, 继而维护对象之间的依赖关系。但是,前提是对象之间的依赖关系必须在类中定义好。

  最后 Spring IoC 提供了一个基本的 javaBean容器,通过IoC 模式管理依赖关系,并通过依赖注入和 AOP 切面增强了为 JavaBean 这样的 POJO 对象赋予事务管理、生命 周期管理等基本功能。

  在应用的开发中,在开发设计组件时,往往需要引用和调用其他组件的服务,这种依赖关系 如果固化在组件设计中,就会造成依赖关系的复杂,维护成本增加。这个时候,如果使用 IoC 容器,把资源获取 的方向反转,让 IoC 容器主动管理这些依赖关系,将这些依赖关系注入到组件当中,那么会让这些依赖关系的适配 和管理更加灵活。

钻进去看细节

  这里要展示,Spring IoC 设计的细节,首先通过类图简单的有一个认识。

1 Spring IoC 容器的设计与实现

容器设计路径   点击了解:Spring Ioc。这里做一个简单的总结,Spring IoCIoC 的产品。就好比说,IoC 是一个水池,里面的水可以比作我们想要的对象。我们需要水的时候,就去水桶中拿。

  这里简单总结面试题:BeanFactory与ApplicationContext的区别以及BeanFactory 与 FactoryBean的区别

①:BeanFactorySpring 中实现 IoC 来提供自己的 IoC 容器的顶级接口。也就是说,这是水桶最基础的模型。而 ApplicationContext 则就是那个贴了砖,具有加热功能?等等... 添加了一些列功能的水池。

②:BeanFactory 既然是池子,那就是说他的主要功能是装水,或者说给使用者提供可以使用的水。而 FactoryBean则是在池子里放的水的另一种类型。具体详细的区别这就不在做赘述了,之前的文章已经分析过了。

2 创建 Spring Ioc 的准备

  我这一系列的文章都是分析 AnnotationConfigApplicationContext 的,这里的总结也不例外,主要有两个原因,①:我在日常的开发中使用的是基于注解和 javaConfig 形式的;②:Spring 本身也在去 xml 化。当然对于 xml 形式的,只能以后如果有机会在研究了。

  容器的初始化通过 ApplicationContext ann = new AnnotationConfigApplicationContext(MyConfig.class); 开始,主要分为以下几个过程:

①:通过 new 来完成对象的实例化,通过构造函数来完成类中属性的实例化:读取器(reader)将 spring 中加了注解的类转化为 一个 spring 当中 bean 的描述文件;实例化扫描器(scanner)能够扫描一个类,并转换为spring 当中 bean 的描述文件。注意这里提供出来的这个扫描器要显示调用才生效。

容器雏形

②:new 方法调用完成之后,就开始向容器中注册 Bean;这里需要注意的是,在这个阶段 Spring 会将我们定义好的 Bean 进行封装,转化成对应的BeanDefinition 并设置一些属性(如果需要),如:scopelazyInitprimary 等。并在改过程中,将其添加到 BeanDefinitionMap 中去。

容器初具规模

这里需要注意以下几点:

  • 上述 ① 程中,Spring内置的对象已经注册到 BeanDefinitionMap
  • 上述 ② 过程中,向容器注入的是我们定义的配置类
  • 通过包扫描的方式添加的 Bean 并不是在这里注册到 BeanDefinitionMap 中去。

  至此容器中比较基础的东西都已添加到里面了,但是还有一些非常重要的过程,那就是 *初始化spring的环境。

3 Spring IoC 的形成

  最最最重要的方法 refresh() 方法了,这个方法如果到现在还不知道的,可以拉出枪毙五分钟了... 如果你不想了解这个方法,那么我劝你放弃 Spring

refresh方法

  在上述流程图中我找到了两个最最最重要的方法:

①:invokeBeanFactoryPostProcessors() 这里会执行 Bean 工厂的后置处理器,大名鼎鼎的 doScan() 方法就是在这里调用的,经过这里之后我们自己定义的 Bean 也被注册到 BeanDefinitionMap 中去了。

我们定义的对象在容器中了

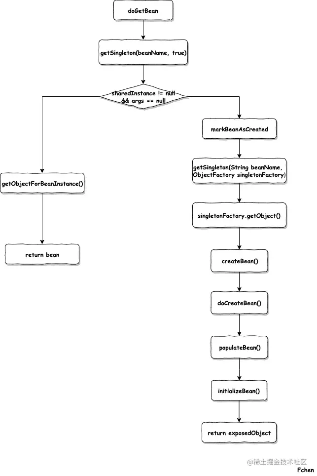
②:finishBeanFactoryInitialization() 这里会执行 getBean() 方法,容器中获取 Bean。完成对象实例化、依赖关系的建立等。

实例化Bean的过程

  至此,Spring 环境就已经基本上创建了,当然还有一些部分如:初始化上下文中的事件机制,发布容器事件,结束 refresh 过程,以及异常的处理等,这里并没有做总结。

最后

  1. IoC 系列的文章还没有写完,但是由于要做一个组内分享,只能先做一个总结,回顾一下之前的知识。后面 IoC 的文章应该还会继续写,毕竟有始有终吗?
  2. "看那个人好像一条狗啊!" 仅用这句话,表达写文章的不易,希望有些人能注意一下。
  3. 文章如有不对之处,还是请指出。还是那句话,我乐于分享与探讨。
  4. 这里只是做总结,并没有很细节描述每一个部分,如有需要,还请查看之前的文章。