ConcurrentHashMap源码浅析 Base 1.7

1,504 阅读5分钟

JDK版本1.7

数据结构
底层实现
初始容量
扩容
负载因子(默认值)
线程安全
链表插入值方法
ConcurrentHashMap
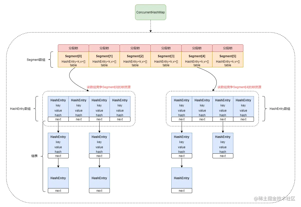
分段的数组+链表
16
段内扩容(段内元素超过该段对应Entry数组长度的75%触发扩容,不会对整个Map进行扩容)
0.75
是(采用分段锁)
头插法

ConcurrentHashMap

  • 底层采用分段的数组+链表实现,线程安全
  • 通过把整个Map分为N个Segment对象,可以提供相同的线程安全,但是效率提升N倍,默认提升16倍。(读操作不加锁,由于HashEntry的value变量是 volatile的,也能保证读取到最新的值。)
  • Segment数组的意义就是将一个大的table分割成多个小的table来进行加锁,也就是上面的提到的锁分离技术,而每一个Segment元素存储的是HashEntry数组+链表,这个和HashMap的数据存储结构一样
  • Hashtable的synchronized是针对整张Hash表的,即每次锁住整张表让线程独占,ConcurrentHashMap允许多个修改操作并发进行,其关键在于使用了锁分离技术
  • 有些方法需要跨段,比如size()和containsValue(),它们可能需要锁定整个表而而不仅仅是某个段,这需要按顺序锁定所有段,操作完毕后,又按顺序释放所有段的锁
  • 扩容:段内扩容(段内元素超过该段对应Entry数组长度的75%触发扩容,不会对整个Map进行扩容),插入前检测需不需要扩容,有效避免无效扩容

源码解析

1.初识ConcurrentHashMap实现

ConcurrentHashMap是由 Segment 数组、HashEntry 组成,和 HashMap 一样,仍然是数组加链表,它的核心成员变量如下:
/**
     * Segment 数组,存放数据时首先需要定位到具体的 Segment 中。
     */
    final Segment[] segments;

    transient Set keySet;
    transient Set> entrySet;
Segment 是 ConcurrentHashMap 的一个内部类,主要的组成如下:
static final class Segment extends ReentrantLock implements Serializable {

        private static final long serialVersionUID = 2249069246763182397L;

        // 和 HashMap 中的 HashEntry 作用一样,真正存放数据的桶
        transient volatile HashEntry[] table;

        transient int count;

        transient int modCount;

        transient int threshold;

        final float loadFactor;

	}
看看其中 HashEntry 的组成:
/**
     * ConcurrentHashMap list entry. Note that this is never exported
     * out as a user-visible Map.Entry.
     */
    static final class HashEntry {
        final int hash;
        final K key;
        volatile V value;
        volatile HashEntry next;

        HashEntry(int hash, K key, V value, HashEntry next) {
            this.hash = hash;
            this.key = key;
            this.value = value;
            this.next = next;
        }
ConcurrentHashMap和 HashMap 非常类似,唯一的区别就是其中的核心数据如 value ,以及链表都是 volatile 修饰的,保证了获取时的可见性。
原理上来说,ConcurrentHashMap 采用了分段锁技术,其中 Segment 继承于 ReentrantLock。不会像 HashTable 那样不管是 put 还是 get 操作都需要做同步处理,理论上 ConcurrentHashMap 支持 CurrencyLevel (Segment 数组数量)的线程并发。每当一个线程占用锁访问一个 Segment 时,不会影响到其他的 Segment。

2.put方法

2-1 put方法一览

public V put(K key, V value) {
        Segment s;
        if (value == null)
            throw new NullPointerException();
        int hash = hash(key);
        int j = (hash >>> segmentShift) & segmentMask;
        if ((s = (Segment)UNSAFE.getObject          // nonvolatile; recheck
             (segments, (j << SSHIFT) + SBASE)) == null) //  in ensureSegment
            s = ensureSegment(j);
        return s.put(key, hash, value, false);
    }
首先是通过 key 定位到 Segment,之后在对应的 Segment 中进行具体的 put。
final V put(K key, int hash, V value, boolean onlyIfAbsent) {
            HashEntry node = tryLock() ? null :
                scanAndLockForPut(key, hash, value);   //尝试获取锁,如果获取失败肯定就有其他线程存在竞争,则利用 scanAndLockForPut() 自旋获取锁
            V oldValue;
            try {
                HashEntry[] tab = table;
                int index = (tab.length - 1) & hash;
                HashEntry first = entryAt(tab, index);
                for (HashEntry e = first;;) {
                    if (e != null) {
                        K k;
                        if ((k = e.key) == key ||
                            (e.hash == hash && key.equals(k))) {
                            oldValue = e.value;
                            if (!onlyIfAbsent) {
                                e.value = value;
                                ++modCount;
                            }
                            break;
                        }
                        e = e.next;
                    }
                    else {
                        if (node != null)
                            node.setNext(first);
                        else
                            node = new HashEntry(hash, key, value, first);
                        int c = count + 1;
                        if (c > threshold && tab.length < MAXIMUM_CAPACITY)
                            rehash(node);
                        else
                            setEntryAt(tab, index, node);
                        ++modCount;
                        count = c;
                        oldValue = null;
                        break;
                    }
                }
            } finally {
                unlock();
            }
            return oldValue;
        }
虽然 HashEntry 中的 value 是用 volatile 关键词修饰的,但是并不能保证并发的原子性,所以 put 操作时仍然需要加锁处理。
首先第一步的时候会尝试获取锁,如果获取失败肯定就有其他线程存在竞争,则利用 scanAndLockForPut() 自旋获取锁。
private HashEntry scanAndLockForPut(K key, int hash, V value) {
            HashEntry first = entryForHash(this, hash);
            HashEntry e = first;
            HashEntry node = null;
            int retries = -1; // negative while locating node
            while (!tryLock()) {   //尝试自旋获取锁
                HashEntry f; // to recheck first below
                if (retries < 0) {
                    if (e == null) {
                        if (node == null) // speculatively create node
                            node = new HashEntry(hash, key, value, null);
                        retries = 0;
                    }
                    else if (key.equals(e.key))
                        retries = 0;
                    else
                        e = e.next;
                }
                else if (++retries > MAX_SCAN_RETRIES) {   //如果重试的次数达到了 MAX_SCAN_RETRIES 则改为阻塞锁获取,保证能获取成功
                    lock();
                    break;
                }
                else if ((retries & 1) == 0 &&
                         (f = entryForHash(this, hash)) != first) {
                    e = first = f; // re-traverse if entry changed
                    retries = -1;
                }
            }
            return node;
        }
再结合put 方法看看put的流程。
final V put(K key, int hash, V value, boolean onlyIfAbsent) {
            HashEntry node = tryLock() ? null :
                scanAndLockForPut(key, hash, value);   //将当前 Segment 中的 table 通过 key 的 hashcode 定位到 HashEntry
            V oldValue;
            try {
                HashEntry[] tab = table;
                int index = (tab.length - 1) & hash;
                HashEntry first = entryAt(tab, index);
                for (HashEntry e = first;;) {
                    if (e != null) {
                        K k;
                        if ((k = e.key) == key ||   //遍历该 HashEntry,如果不为空则判断传入的 key 和当前遍历的 key 是否相等,相等则覆盖旧的 value
                            (e.hash == hash && key.equals(k))) {
                            oldValue = e.value;
                            if (!onlyIfAbsent) {
                                e.value = value;
                                ++modCount;
                            }
                            break;
                        }
                        e = e.next;
                    }
                    else {   //为空则需要新建一个 HashEntry 并加入到 Segment 中,同时会先判断是否需要扩容
                        if (node != null)
                            node.setNext(first);
                        else
                            node = new HashEntry(hash, key, value, first);
                        int c = count + 1;
                        if (c > threshold && tab.length < MAXIMUM_CAPACITY)
                            rehash(node);
                        else
                            setEntryAt(tab, index, node);
                        ++modCount;
                        count = c;
                        oldValue = null;
                        break;
                    }
                }
            } finally {
                unlock();   //最后会解除在前面所获取当前 Segment 的锁
            }
            return oldValue;
        }

put方法大致过程如下:

  • 将当前 Segment 中的 table 通过 key 的 hashcode 定位到 HashEntry

  • 遍历该 HashEntry,如果不为空则判断传入的 key 和当前遍历的 key 是否相等,相等则覆盖旧的 value

  • 为空则需要新建一个 HashEntry 并加入到 Segment 中,同时会先判断是否需要扩容

  • 最后会解除在前面所获取当前 Segment 的锁

3.get方法

3-1 get方法一览
public V get(Object key) {
        Segment s; // manually integrate access methods to reduce overhead
        HashEntry[] tab;
        int h = hash(key);
        long u = (((h >>> segmentShift) & segmentMask) << SSHIFT) + SBASE;
        if ((s = (Segment)UNSAFE.getObjectVolatile(segments, u)) != null &&
            (tab = s.table) != null) {
            for (HashEntry e = (HashEntry) UNSAFE.getObjectVolatile
                     (tab, ((long)(((tab.length - 1) & h)) << TSHIFT) + TBASE);
                 e != null; e = e.next) {
                K k;
                if ((k = e.key) == key || (e.hash == h && key.equals(k)))
                    return e.value;
            }
        }
        return null;
    }
get 方法逻辑比较简单大致过程如下:
  • 只需要将 Key 通过 Hash 之后定位到具体的 Segment ,再通过一次 Hash 定位到具体的元素上
  • 由于 HashEntry 中的 value 属性是用 volatile 关键词修饰的,保证了内存可见性,所以每次获取时都是最新值
  • ConcurrentHashMap 的 get 方法是非常高效的,因为整个过程都不需要加锁