vue

325 阅读11分钟

Table of Contents generated with DocToc

NextTick 原理分析

nextTick 可以让我们在下次 DOM 更新循环结束之后执行延迟回调,用于获得更新后的 DOM。

在 Vue 2.4 之前都是使用的 microtasks,但是 microtasks 的优先级过高,在某些情况下可能会出现比事件冒泡更快的情况,但如果都使用 macrotasks 又可能会出现渲染的性能问题。所以在新版本中,会默认使用 microtasks,但在特殊情况下会使用 macrotasks,比如 v-on。

对于实现 macrotasks ,会先判断是否能使用 setImmediate ,不能的话降级为 MessageChannel ,以上都不行的话就使用 setTimeout

if (typeof setImmediate !== 'undefined' && isNative(setImmediate)) {
  macroTimerFunc = () => {
    setImmediate(flushCallbacks)
  }
} else if (
  typeof MessageChannel !== 'undefined' &&
  (isNative(MessageChannel) ||
    // PhantomJS
    MessageChannel.toString() === '[object MessageChannelConstructor]')
) {
  const channel = new MessageChannel()
  const port = channel.port2
  channel.port1.onmessage = flushCallbacks
  macroTimerFunc = () => {
    port.postMessage(1)
  }
} else {
  /* istanbul ignore next */
  macroTimerFunc = () => {
    setTimeout(flushCallbacks, 0)
  }
}

nextTick 同时也支持 Promise 的使用,会判断是否实现了 Promise

export function nextTick(cb?: Function, ctx?: Object) {
  let _resolve
  // 将回调函数整合进一个数组中
  callbacks.push(() => {
    if (cb) {
      try {
        cb.call(ctx)
      } catch (e) {
        handleError(e, ctx, 'nextTick')
      }
    } else if (_resolve) {
      _resolve(ctx)
    }
  })
  if (!pending) {
    pending = true
    if (useMacroTask) {
      macroTimerFunc()
    } else {
      microTimerFunc()
    }
  }
  // 判断是否可以使用 Promise 
  // 可以的话给 _resolve 赋值
  // 这样回调函数就能以 promise 的方式调用
  if (!cb && typeof Promise !== 'undefined') {
    return new Promise(resolve => {
      _resolve = resolve
    })
  }
}

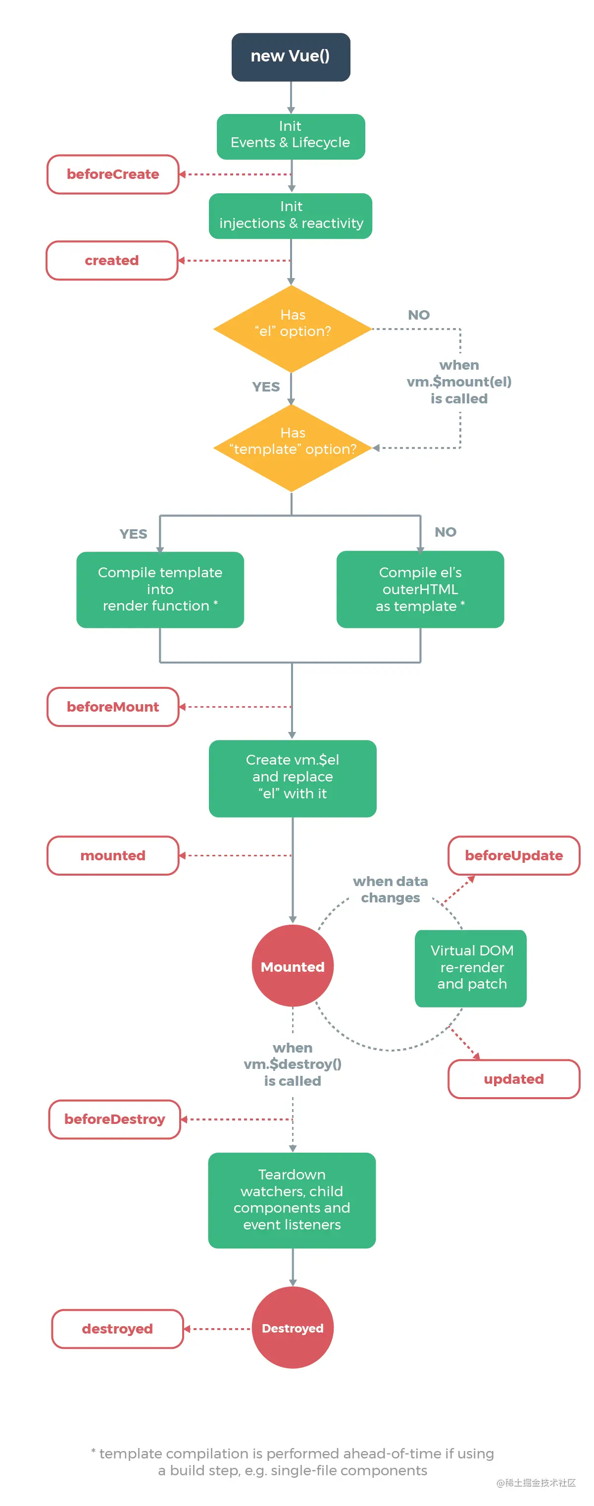
生命周期分析

生命周期函数就是组件在初始化或者数据更新时会触发的钩子函数。

在初始化时,会调用以下代码,生命周期就是通过 callHook 调用的

Vue.prototype._init = function(options) {
    initLifecycle(vm)
    initEvents(vm)
    initRender(vm)
    callHook(vm, 'beforeCreate') // 拿不到 props data
    initInjections(vm) 
    initState(vm)
    initProvide(vm)
    callHook(vm, 'created')
}

可以发现在以上代码中,beforeCreate 调用的时候,是获取不到 props 或者 data 中的数据的,因为这些数据的初始化都在 initState 中。

接下来会执行挂载函数

export function mountComponent {
    callHook(vm, 'beforeMount')
    // ...
    if (vm.$vnode == null) {
        vm._isMounted = true
        callHook(vm, 'mounted')
    }
}

beforeMount 就是在挂载前执行的,然后开始创建 VDOM 并替换成真实 DOM,最后执行 mounted 钩子。这里会有个判断逻辑,如果是外部 new Vue({}) 的话,不会存在 $vnode ,所以直接执行 mounted 钩子了。如果有子组件的话,会递归挂载子组件,只有当所有子组件全部挂载完毕,才会执行根组件的挂载钩子。

接下来是数据更新时会调用的钩子函数

function flushSchedulerQueue() {
  // ...
  for (index = 0; index < queue.length; index++) {
    watcher = queue[index]
    if (watcher.before) {
      watcher.before() // 调用 beforeUpdate
    }
    id = watcher.id
    has[id] = null
    watcher.run()
    // in dev build, check and stop circular updates.
    if (process.env.NODE_ENV !== 'production' && has[id] != null) {
      circular[id] = (circular[id] || 0) + 1
      if (circular[id] > MAX_UPDATE_COUNT) {
        warn(
          'You may have an infinite update loop ' +
            (watcher.user
              ? `in watcher with expression "${watcher.expression}"`
              : `in a component render function.`),
          watcher.vm
        )
        break
      }
    }
  }
  callUpdatedHooks(updatedQueue)
}

function callUpdatedHooks(queue) {
  let i = queue.length
  while (i--) {
    const watcher = queue[i]
    const vm = watcher.vm
    if (vm._watcher === watcher && vm._isMounted) {
      callHook(vm, 'updated')
    }
  }
}

上图还有两个生命周期没有说,分别为 activateddeactivated ,这两个钩子函数是 keep-alive 组件独有的。用 keep-alive 包裹的组件在切换时不会进行销毁,而是缓存到内存中并执行 deactivated 钩子函数,命中缓存渲染后会执行 actived 钩子函数。

最后就是销毁组件的钩子函数了

Vue.prototype.$destroy = function() {
  // ...
  callHook(vm, 'beforeDestroy')
  vm._isBeingDestroyed = true
  // remove self from parent
  const parent = vm.$parent
  if (parent && !parent._isBeingDestroyed && !vm.$options.abstract) {
    remove(parent.$children, vm)
  }
  // teardown watchers
  if (vm._watcher) {
    vm._watcher.teardown()
  }
  let i = vm._watchers.length
  while (i--) {
    vm._watchers[i].teardown()
  }
  // remove reference from data ob
  // frozen object may not have observer.
  if (vm._data.__ob__) {
    vm._data.__ob__.vmCount--
  }
  // call the last hook...
  vm._isDestroyed = true
  // invoke destroy hooks on current rendered tree
  vm.__patch__(vm._vnode, null)
  // fire destroyed hook
  callHook(vm, 'destroyed')
  // turn off all instance listeners.
  vm.$off()
  // remove __vue__ reference
  if (vm.$el) {
    vm.$el.__vue__ = null
  }
  // release circular reference (#6759)
  if (vm.$vnode) {
    vm.$vnode.parent = null
  }
}

在执行销毁操作前会调用 beforeDestroy 钩子函数,然后进行一系列的销毁操作,如果有子组件的话,也会递归销毁子组件,所有子组件都销毁完毕后才会执行根组件的 destroyed 钩子函数。

VueRouter 源码解析

重要函数思维导图

以下思维导图罗列了源码中重要的一些函数

路由注册

在开始之前,推荐大家 clone 一份源码对照着看。因为篇幅较长,函数间的跳转也很多。

使用路由之前,需要调用 Vue.use(VueRouter),这是因为让插件可以使用 Vue

export function initUse (Vue: GlobalAPI) {
  Vue.use = function (plugin: Function | Object) {
    // 判断重复安装插件
    const installedPlugins = (this._installedPlugins || (this._installedPlugins = []))
    if (installedPlugins.indexOf(plugin) > -1) {
      return this
    }
    const args = toArray(arguments, 1)
    // 插入 Vue
    args.unshift(this)
    // 一般插件都会有一个 install 函数
    // 通过该函数让插件可以使用 Vue
    if (typeof plugin.install === 'function') {
      plugin.install.apply(plugin, args)
    } else if (typeof plugin === 'function') {
      plugin.apply(null, args)
    }
    installedPlugins.push(plugin)
    return this
  }
}

接下来看下 install 函数的部分实现

export function install (Vue) {
  // 确保 install 调用一次
  if (install.installed && _Vue === Vue) return
  install.installed = true
  // 把 Vue 赋值给全局变量
  _Vue = Vue
  const registerInstance = (vm, callVal) => {
    let i = vm.$options._parentVnode
    if (isDef(i) && isDef(i = i.data) && isDef(i = i.registerRouteInstance)) {
      i(vm, callVal)
    }
  }
  // 给每个组件的钩子函数混入实现
  // 可以发现在 `beforeCreate` 钩子执行时
  // 会初始化路由
  Vue.mixin({
    beforeCreate () {
      // 判断组件是否存在 router 对象,该对象只在根组件上有
      if (isDef(this.$options.router)) {
        // 根路由设置为自己
        this._routerRoot = this
        this._router = this.$options.router
        // 初始化路由
        this._router.init(this)
        // 很重要,为 _route 属性实现双向绑定
        // 触发组件渲染
        Vue.util.defineReactive(this, '_route', this._router.history.current)
      } else {
        // 用于 router-view 层级判断
        this._routerRoot = (this.$parent && this.$parent._routerRoot) || this
      }
      registerInstance(this, this)
    },
    destroyed () {
      registerInstance(this)
    }
  })
  // 全局注册组件 router-link 和 router-view
  Vue.component('RouterView', View)
  Vue.component('RouterLink', Link)
}

对于路由注册来说,核心就是调用 Vue.use(VueRouter),使得 VueRouter 可以使用 Vue。然后通过 Vue 来调用 VueRouter 的 install 函数。在该函数中,核心就是给组件混入钩子函数和全局注册两个路由组件。

VueRouter 实例化

在安装插件后,对 VueRouter 进行实例化。

const Home = { template: '<div>home</div>' }
const Foo = { template: '<div>foo</div>' }
const Bar = { template: '<div>bar</div>' }

// 3. Create the router
const router = new VueRouter({
  mode: 'hash',
  base: __dirname,
  routes: [
    { path: '/', component: Home }, // all paths are defined without the hash.
    { path: '/foo', component: Foo },
    { path: '/bar', component: Bar }
  ]
})

来看一下 VueRouter 的构造函数

constructor(options: RouterOptions = {}) {
    // ...
    // 路由匹配对象
    this.matcher = createMatcher(options.routes || [], this)

    // 根据 mode 采取不同的路由方式
    let mode = options.mode || 'hash'
    this.fallback =
      mode === 'history' && !supportsPushState && options.fallback !== false
    if (this.fallback) {
      mode = 'hash'
    }
    if (!inBrowser) {
      mode = 'abstract'
    }
    this.mode = mode

    switch (mode) {
      case 'history':
        this.history = new HTML5History(this, options.base)
        break
      case 'hash':
        this.history = new HashHistory(this, options.base, this.fallback)
        break
      case 'abstract':
        this.history = new AbstractHistory(this, options.base)
        break
      default:
        if (process.env.NODE_ENV !== 'production') {
          assert(false, `invalid mode: ${mode}`)
        }
    }
  }

在实例化 VueRouter 的过程中,核心是创建一个路由匹配对象,并且根据 mode 来采取不同的路由方式。

创建路由匹配对象

export function createMatcher (
  routes: Array<RouteConfig>,
  router: VueRouter
): Matcher {
    // 创建路由映射表
  const { pathList, pathMap, nameMap } = createRouteMap(routes)
    
  function addRoutes (routes) {
    createRouteMap(routes, pathList, pathMap, nameMap)
  }
  // 路由匹配
  function match (
    raw: RawLocation,
    currentRoute?: Route,
    redirectedFrom?: Location
  ): Route {
    //...
  }

  return {
    match,
    addRoutes
  }
}

createMatcher 函数的作用就是创建路由映射表,然后通过闭包的方式让 addRoutesmatch 函数能够使用路由映射表的几个对象,最后返回一个 Matcher 对象。

接下来看 createMatcher 函数时如何创建映射表的

export function createRouteMap (
  routes: Array<RouteConfig>,
  oldPathList?: Array<string>,
  oldPathMap?: Dictionary<RouteRecord>,
  oldNameMap?: Dictionary<RouteRecord>
): {
  pathList: Array<string>;
  pathMap: Dictionary<RouteRecord>;
  nameMap: Dictionary<RouteRecord>;
} {
  // 创建映射表
  const pathList: Array<string> = oldPathList || []
  const pathMap: Dictionary<RouteRecord> = oldPathMap || Object.create(null)
  const nameMap: Dictionary<RouteRecord> = oldNameMap || Object.create(null)
  // 遍历路由配置,为每个配置添加路由记录
  routes.forEach(route => {
    addRouteRecord(pathList, pathMap, nameMap, route)
  })
  // 确保通配符在最后
  for (let i = 0, l = pathList.length; i < l; i++) {
    if (pathList[i] === '*') {
      pathList.push(pathList.splice(i, 1)[0])
      l--
      i--
    }
  }
  return {
    pathList,
    pathMap,
    nameMap
  }
}
// 添加路由记录
function addRouteRecord (
  pathList: Array<string>,
  pathMap: Dictionary<RouteRecord>,
  nameMap: Dictionary<RouteRecord>,
  route: RouteConfig,
  parent?: RouteRecord,
  matchAs?: string
) {
  // 获得路由配置下的属性
  const { path, name } = route
  const pathToRegexpOptions: PathToRegexpOptions = route.pathToRegexpOptions || {}
  // 格式化 url,替换 / 
  const normalizedPath = normalizePath(
    path,
    parent,
    pathToRegexpOptions.strict
  )
  // 生成记录对象
  const record: RouteRecord = {
    path: normalizedPath,
    regex: compileRouteRegex(normalizedPath, pathToRegexpOptions),
    components: route.components || { default: route.component },
    instances: {},
    name,
    parent,
    matchAs,
    redirect: route.redirect,
    beforeEnter: route.beforeEnter,
    meta: route.meta || {},
    props: route.props == null
      ? {}
      : route.components
        ? route.props
        : { default: route.props }
  }

  if (route.children) {
    // 递归路由配置的 children 属性,添加路由记录
    route.children.forEach(child => {
      const childMatchAs = matchAs
        ? cleanPath(`${matchAs}/${child.path}`)
        : undefined
      addRouteRecord(pathList, pathMap, nameMap, child, record, childMatchAs)
    })
  }
  // 如果路由有别名的话
  // 给别名也添加路由记录
  if (route.alias !== undefined) {
    const aliases = Array.isArray(route.alias)
      ? route.alias
      : [route.alias]

    aliases.forEach(alias => {
      const aliasRoute = {
        path: alias,
        children: route.children
      }
      addRouteRecord(
        pathList,
        pathMap,
        nameMap,
        aliasRoute,
        parent,
        record.path || '/' // matchAs
      )
    })
  }
  // 更新映射表
  if (!pathMap[record.path]) {
    pathList.push(record.path)
    pathMap[record.path] = record
  }
  // 命名路由添加记录
  if (name) {
    if (!nameMap[name]) {
      nameMap[name] = record
    } else if (process.env.NODE_ENV !== 'production' && !matchAs) {
      warn(
        false,
        `Duplicate named routes definition: ` +
        `{ name: "${name}", path: "${record.path}" }`
      )
    }
  }
}

以上就是创建路由匹配对象的全过程,通过用户配置的路由规则来创建对应的路由映射表。

路由初始化

当根组件调用 beforeCreate 钩子函数时,会执行以下代码

beforeCreate () {
// 只有根组件有 router 属性,所以根组件初始化时会初始化路由
  if (isDef(this.$options.router)) {
    this._routerRoot = this
    this._router = this.$options.router
    this._router.init(this)
    Vue.util.defineReactive(this, '_route', this._router.history.current)
  } else {
    this._routerRoot = (this.$parent && this.$parent._routerRoot) || this
  }
  registerInstance(this, this)
}

接下来看下路由初始化会做些什么

init(app: any /* Vue component instance */) {
    // 保存组件实例
    this.apps.push(app)
    // 如果根组件已经有了就返回
    if (this.app) {
      return
    }
    this.app = app
    // 赋值路由模式
    const history = this.history
    // 判断路由模式,以哈希模式为例
    if (history instanceof HTML5History) {
      history.transitionTo(history.getCurrentLocation())
    } else if (history instanceof HashHistory) {
      // 添加 hashchange 监听
      const setupHashListener = () => {
        history.setupListeners()
      }
      // 路由跳转
      history.transitionTo(
        history.getCurrentLocation(),
        setupHashListener,
        setupHashListener
      )
    }
    // 该回调会在 transitionTo 中调用
    // 对组件的 _route 属性进行赋值,触发组件渲染
    history.listen(route => {
      this.apps.forEach(app => {
        app._route = route
      })
    })
  }

在路由初始化时,核心就是进行路由的跳转,改变 URL 然后渲染对应的组件。接下来来看一下路由是如何进行跳转的。

路由跳转

transitionTo (location: RawLocation, onComplete?: Function, onAbort?: Function) {
  // 获取匹配的路由信息
  const route = this.router.match(location, this.current)
  // 确认切换路由
  this.confirmTransition(route, () => {
    // 以下为切换路由成功或失败的回调
    // 更新路由信息,对组件的 _route 属性进行赋值,触发组件渲染
    // 调用 afterHooks 中的钩子函数
    this.updateRoute(route)
    // 添加 hashchange 监听
    onComplete && onComplete(route)
    // 更新 URL
    this.ensureURL()
    // 只执行一次 ready 回调
    if (!this.ready) {
      this.ready = true
      this.readyCbs.forEach(cb => { cb(route) })
    }
  }, err => {
  // 错误处理
    if (onAbort) {
      onAbort(err)
    }
    if (err && !this.ready) {
      this.ready = true
      this.readyErrorCbs.forEach(cb => { cb(err) })
    }
  })
}

在路由跳转中,需要先获取匹配的路由信息,所以先来看下如何获取匹配的路由信息

function match (
  raw: RawLocation,
  currentRoute?: Route,
  redirectedFrom?: Location
): Route {
  // 序列化 url
  // 比如对于该 url 来说 /abc?foo=bar&baz=qux#hello
  // 会序列化路径为 /abc
  // 哈希为 #hello
  // 参数为 foo: 'bar', baz: 'qux'
  const location = normalizeLocation(raw, currentRoute, false, router)
  const { name } = location
  // 如果是命名路由,就判断记录中是否有该命名路由配置
  if (name) {
    const record = nameMap[name]
    // 没找到表示没有匹配的路由
    if (!record) return _createRoute(null, location)
    const paramNames = record.regex.keys
      .filter(key => !key.optional)
      .map(key => key.name)
    // 参数处理
    if (typeof location.params !== 'object') {
      location.params = {}
    }
    if (currentRoute && typeof currentRoute.params === 'object') {
      for (const key in currentRoute.params) {
        if (!(key in location.params) && paramNames.indexOf(key) > -1) {
          location.params[key] = currentRoute.params[key]
        }
      }
    }
    if (record) {
      location.path = fillParams(record.path, location.params, `named route "${name}"`)
      return _createRoute(record, location, redirectedFrom)
    }
  } else if (location.path) {
    // 非命名路由处理
    location.params = {}
    for (let i = 0; i < pathList.length; i++) {
     // 查找记录
      const path = pathList[i]
      const record = pathMap[path]
      // 如果匹配路由,则创建路由
      if (matchRoute(record.regex, location.path, location.params)) {
        return _createRoute(record, location, redirectedFrom)
      }
    }
  }
  // 没有匹配的路由
  return _createRoute(null, location)
}

接下来看看如何创建路由

// 根据条件创建不同的路由
function _createRoute(
  record: ?RouteRecord,
  location: Location,
  redirectedFrom?: Location
): Route {
  if (record && record.redirect) {
    return redirect(record, redirectedFrom || location)
  }
  if (record && record.matchAs) {
    return alias(record, location, record.matchAs)
  }
  return createRoute(record, location, redirectedFrom, router)
}

export function createRoute (
  record: ?RouteRecord,
  location: Location,
  redirectedFrom?: ?Location,
  router?: VueRouter
): Route {
  const stringifyQuery = router && router.options.stringifyQuery
  // 克隆参数
  let query: any = location.query || {}
  try {
    query = clone(query)
  } catch (e) {}
  // 创建路由对象
  const route: Route = {
    name: location.name || (record && record.name),
    meta: (record && record.meta) || {},
    path: location.path || '/',
    hash: location.hash || '',
    query,
    params: location.params || {},
    fullPath: getFullPath(location, stringifyQuery),
    matched: record ? formatMatch(record) : []
  }
  if (redirectedFrom) {
    route.redirectedFrom = getFullPath(redirectedFrom, stringifyQuery)
  }
  // 让路由对象不可修改
  return Object.freeze(route)
}
// 获得包含当前路由的所有嵌套路径片段的路由记录
// 包含从根路由到当前路由的匹配记录,从上至下
function formatMatch(record: ?RouteRecord): Array<RouteRecord> {
  const res = []
  while (record) {
    res.unshift(record)
    record = record.parent
  }
  return res
}

至此匹配路由已经完成,我们回到 transitionTo 函数中,接下来执行 confirmTransition

transitionTo (location: RawLocation, onComplete?: Function, onAbort?: Function) {
  // 确认切换路由
  this.confirmTransition(route, () => {}
}
confirmTransition(route: Route, onComplete: Function, onAbort?: Function) {
  const current = this.current
  // 中断跳转路由函数
  const abort = err => {
    if (isError(err)) {
      if (this.errorCbs.length) {
        this.errorCbs.forEach(cb => {
          cb(err)
        })
      } else {
        warn(false, 'uncaught error during route navigation:')
        console.error(err)
      }
    }
    onAbort && onAbort(err)
  }
  // 如果是相同的路由就不跳转
  if (
    isSameRoute(route, current) &&
    route.matched.length === current.matched.length
  ) {
    this.ensureURL()
    return abort()
  }
  // 通过对比路由解析出可复用的组件,需要渲染的组件,失活的组件
  const { updated, deactivated, activated } = resolveQueue(
    this.current.matched,
    route.matched
  )
  
  function resolveQueue(
      current: Array<RouteRecord>,
      next: Array<RouteRecord>
    ): {
      updated: Array<RouteRecord>,
      activated: Array<RouteRecord>,
      deactivated: Array<RouteRecord>
    } {
      let i
      const max = Math.max(current.length, next.length)
      for (i = 0; i < max; i++) {
        // 当前路由路径和跳转路由路径不同时跳出遍历
        if (current[i] !== next[i]) {
          break
        }
      }
      return {
        // 可复用的组件对应路由
        updated: next.slice(0, i),
        // 需要渲染的组件对应路由
        activated: next.slice(i),
        // 失活的组件对应路由
        deactivated: current.slice(i)
      }
  }
  // 导航守卫数组
  const queue: Array<?NavigationGuard> = [].concat(
    // 失活的组件钩子
    extractLeaveGuards(deactivated),
    // 全局 beforeEach 钩子
    this.router.beforeHooks,
    // 在当前路由改变,但是该组件被复用时调用
    extractUpdateHooks(updated),
    // 需要渲染组件 enter 守卫钩子
    activated.map(m => m.beforeEnter),
    // 解析异步路由组件
    resolveAsyncComponents(activated)
  )
  // 保存路由
  this.pending = route
  // 迭代器,用于执行 queue 中的导航守卫钩子
  const iterator = (hook: NavigationGuard, next) => {
  // 路由不相等就不跳转路由
    if (this.pending !== route) {
      return abort()
    }
    try {
    // 执行钩子
      hook(route, current, (to: any) => {
        // 只有执行了钩子函数中的 next,才会继续执行下一个钩子函数
        // 否则会暂停跳转
        // 以下逻辑是在判断 next() 中的传参
        if (to === false || isError(to)) {
          // next(false) 
          this.ensureURL(true)
          abort(to)
        } else if (
          typeof to === 'string' ||
          (typeof to === 'object' &&
            (typeof to.path === 'string' || typeof to.name === 'string'))
        ) {
        // next('/') 或者 next({ path: '/' }) -> 重定向
          abort()
          if (typeof to === 'object' && to.replace) {
            this.replace(to)
          } else {
            this.push(to)
          }
        } else {
        // 这里执行 next
        // 也就是执行下面函数 runQueue 中的 step(index + 1)
          next(to)
        }
      })
    } catch (e) {
      abort(e)
    }
  }
  // 经典的同步执行异步函数
  runQueue(queue, iterator, () => {
    const postEnterCbs = []
    const isValid = () => this.current === route
    // 当所有异步组件加载完成后,会执行这里的回调,也就是 runQueue 中的 cb()
    // 接下来执行 需要渲染组件的导航守卫钩子
    const enterGuards = extractEnterGuards(activated, postEnterCbs, isValid)
    const queue = enterGuards.concat(this.router.resolveHooks)
    runQueue(queue, iterator, () => {
    // 跳转完成
      if (this.pending !== route) {
        return abort()
      }
      this.pending = null
      onComplete(route)
      if (this.router.app) {
        this.router.app.$nextTick(() => {
          postEnterCbs.forEach(cb => {
            cb()
          })
        })
      }
    })
  })
}
export function runQueue (queue: Array<?NavigationGuard>, fn: Function, cb: Function) {
  const step = index => {
  // 队列中的函数都执行完毕,就执行回调函数
    if (index >= queue.length) {
      cb()
    } else {
      if (queue[index]) {
      // 执行迭代器,用户在钩子函数中执行 next() 回调
      // 回调中判断传参,没有问题就执行 next(),也就是 fn 函数中的第二个参数
        fn(queue[index], () => {
          step(index + 1)
        })
      } else {
        step(index + 1)
      }
    }
  }
  // 取出队列中第一个钩子函数
  step(0)
}

接下来介绍导航守卫

const queue: Array<?NavigationGuard> = [].concat(
    // 失活的组件钩子
    extractLeaveGuards(deactivated),
    // 全局 beforeEach 钩子
    this.router.beforeHooks,
    // 在当前路由改变,但是该组件被复用时调用
    extractUpdateHooks(updated),
    // 需要渲染组件 enter 守卫钩子
    activated.map(m => m.beforeEnter),
    // 解析异步路由组件
    resolveAsyncComponents(activated)
)

第一步是先执行失活组件的钩子函数

function extractLeaveGuards(deactivated: Array<RouteRecord>): Array<?Function> {
// 传入需要执行的钩子函数名
  return extractGuards(deactivated, 'beforeRouteLeave', bindGuard, true)
}
function extractGuards(
  records: Array<RouteRecord>,
  name: string,
  bind: Function,
  reverse?: boolean
): Array<?Function> {
  const guards = flatMapComponents(records, (def, instance, match, key) => {
   // 找出组件中对应的钩子函数
    const guard = extractGuard(def, name)
    if (guard) {
    // 给每个钩子函数添加上下文对象为组件自身
      return Array.isArray(guard)
        ? guard.map(guard => bind(guard, instance, match, key))
        : bind(guard, instance, match, key)
    }
  })
  // 数组降维,并且判断是否需要翻转数组
  // 因为某些钩子函数需要从子执行到父
  return flatten(reverse ? guards.reverse() : guards)
}
export function flatMapComponents (
  matched: Array<RouteRecord>,
  fn: Function
): Array<?Function> {
// 数组降维
  return flatten(matched.map(m => {
  // 将组件中的对象传入回调函数中,获得钩子函数数组
    return Object.keys(m.components).map(key => fn(
      m.components[key],
      m.instances[key],
      m, key
    ))
  }))
}

第二步执行全局 beforeEach 钩子函数

beforeEach(fn: Function): Function {
    return registerHook(this.beforeHooks, fn)
}
function registerHook(list: Array<any>, fn: Function): Function {
  list.push(fn)
  return () => {
    const i = list.indexOf(fn)
    if (i > -1) list.splice(i, 1)
  }
}

在 VueRouter 类中有以上代码,每当给 VueRouter 实例添加 beforeEach 函数时就会将函数 push 进 beforeHooks 中。

第三步执行 beforeRouteUpdate 钩子函数,调用方式和第一步相同,只是传入的函数名不同,在该函数中可以访问到 this 对象。

第四步执行 beforeEnter 钩子函数,该函数是路由独享的钩子函数。

第五步是解析异步组件。

export function resolveAsyncComponents (matched: Array<RouteRecord>): Function {
  return (to, from, next) => {
    let hasAsync = false
    let pending = 0
    let error = null
    // 该函数作用之前已经介绍过了
    flatMapComponents(matched, (def, _, match, key) => {
    // 判断是否是异步组件
      if (typeof def === 'function' && def.cid === undefined) {
        hasAsync = true
        pending++
        // 成功回调
        // once 函数确保异步组件只加载一次
        const resolve = once(resolvedDef => {
          if (isESModule(resolvedDef)) {
            resolvedDef = resolvedDef.default
          }
          // 判断是否是构造函数
          // 不是的话通过 Vue 来生成组件构造函数
          def.resolved = typeof resolvedDef === 'function'
            ? resolvedDef
            : _Vue.extend(resolvedDef)
        // 赋值组件
        // 如果组件全部解析完毕,继续下一步
          match.components[key] = resolvedDef
          pending--
          if (pending <= 0) {
            next()
          }
        })
        // 失败回调
        const reject = once(reason => {
          const msg = `Failed to resolve async component ${key}: ${reason}`
          process.env.NODE_ENV !== 'production' && warn(false, msg)
          if (!error) {
            error = isError(reason)
              ? reason
              : new Error(msg)
            next(error)
          }
        })
        let res
        try {
        // 执行异步组件函数
          res = def(resolve, reject)
        } catch (e) {
          reject(e)
        }
        if (res) {
        // 下载完成执行回调
          if (typeof res.then === 'function') {
            res.then(resolve, reject)
          } else {
            const comp = res.component
            if (comp && typeof comp.then === 'function') {
              comp.then(resolve, reject)
            }
          }
        }
      }
    })
    // 不是异步组件直接下一步
    if (!hasAsync) next()
  }
}

以上就是第一个 runQueue 中的逻辑,第五步完成后会执行第一个 runQueue 中回调函数

// 该回调用于保存 `beforeRouteEnter` 钩子中的回调函数
const postEnterCbs = []
const isValid = () => this.current === route
// beforeRouteEnter 导航守卫钩子
const enterGuards = extractEnterGuards(activated, postEnterCbs, isValid)
// beforeResolve 导航守卫钩子
const queue = enterGuards.concat(this.router.resolveHooks)
runQueue(queue, iterator, () => {
  if (this.pending !== route) {
    return abort()
  }
  this.pending = null
  // 这里会执行 afterEach 导航守卫钩子
  onComplete(route)
  if (this.router.app) {
    this.router.app.$nextTick(() => {
      postEnterCbs.forEach(cb => {
        cb()
      })
    })
  }
})

第六步是执行 beforeRouteEnter 导航守卫钩子,beforeRouteEnter 钩子不能访问 this 对象,因为钩子在导航确认前被调用,需要渲染的组件还没被创建。但是该钩子函数是唯一一个支持在回调中获取 this 对象的函数,回调会在路由确认执行。

beforeRouteEnter (to, from, next) {
  next(vm => {
    // 通过 `vm` 访问组件实例
  })
}

下面来看看是如何支持在回调中拿到 this 对象的

function extractEnterGuards(
  activated: Array<RouteRecord>,
  cbs: Array<Function>,
  isValid: () => boolean
): Array<?Function> {
// 这里和之前调用导航守卫基本一致
  return extractGuards(
    activated,
    'beforeRouteEnter',
    (guard, _, match, key) => {
      return bindEnterGuard(guard, match, key, cbs, isValid)
    }
  )
}
function bindEnterGuard(
  guard: NavigationGuard,
  match: RouteRecord,
  key: string,
  cbs: Array<Function>,
  isValid: () => boolean
): NavigationGuard {
  return function routeEnterGuard(to, from, next) {
    return guard(to, from, cb => {
    // 判断 cb 是否是函数
    // 是的话就 push 进 postEnterCbs
      next(cb)
      if (typeof cb === 'function') {
        cbs.push(() => {
          // 循环直到拿到组件实例
          poll(cb, match.instances, key, isValid)
        })
      }
    })
  }
}
// 该函数是为了解决 issus #750
// 当 router-view 外面包裹了 mode 为 out-in 的 transition 组件 
// 会在组件初次导航到时获得不到组件实例对象
function poll(
  cb: any, // somehow flow cannot infer this is a function
  instances: Object,
  key: string,
  isValid: () => boolean
) {
  if (
    instances[key] &&
    !instances[key]._isBeingDestroyed // do not reuse being destroyed instance
  ) {
    cb(instances[key])
  } else if (isValid()) {
  // setTimeout 16ms 作用和 nextTick 基本相同
    setTimeout(() => {
      poll(cb, instances, key, isValid)
    }, 16)
  }
}

第七步是执行 beforeResolve 导航守卫钩子,如果注册了全局 beforeResolve 钩子就会在这里执行。

第八步就是导航确认,调用 afterEach 导航守卫钩子了。

以上都执行完成后,会触发组件的渲染

history.listen(route => {
      this.apps.forEach(app => {
        app._route = route
      })
})

以上回调会在 updateRoute 中调用

updateRoute(route: Route) {
    const prev = this.current
    this.current = route
    this.cb && this.cb(route)
    this.router.afterHooks.forEach(hook => {
      hook && hook(route, prev)
    })
}

至此,路由跳转已经全部分析完毕。核心就是判断需要跳转的路由是否存在于记录中,然后执行各种导航守卫函数,最后完成 URL 的改变和组件的渲染。