i++ 和 ++i

187 阅读1分钟
function test()
{
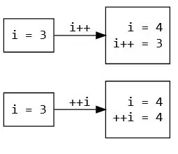
    $i = 3;
    var_dump([
        $i++, // 结果为 3
        $i, // 结果为 4
    ]);
    
    $i = 3;
    var_dump([
        ++$i, // 结果为 4
        $i // 结果为 4
    ]);
}