HashSet原理和常用方法

239 阅读3分钟

写在前面的话

学习还得继续,总是菜也不是个办法。

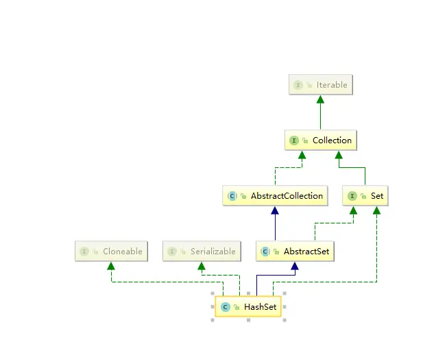
继承关系

从继承关系可以看出,HashSet可以被克隆,可以序列化,具备set的特性。

底层结构

由构造方法可以看出底层是HashMap,也就是Hash表。

    private transient HashMap<E,Object> map;

    // Dummy value to associate with an Object in the backing Map
    private static final Object PRESENT = new Object();

    /**
     * Constructs a new, empty set; the backing <tt>HashMap</tt> instance has
     * default initial capacity (16) and load factor (0.75).
     */
    public HashSet() {
        map = new HashMap<>();
    }

构造方法和初始化

创一个集合

public HashSet(Collection<? extends E> c) {
        map = new HashMap<>(Math.max((int) (c.size()/.75f) + 1, 16));
        addAll(c);
    }
public boolean addAll(Collection<? extends E> c) {
        boolean modified = false;
        for (E e : c)
            if (add(e))
                modified = true;
        return modified;
    }

传初始化大小和负载因子的构造方法

 public HashSet(int initialCapacity, float loadFactor) {
        map = new HashMap<>(initialCapacity, loadFactor);
    }

传初始化大小的

public HashSet(int initialCapacity) {
        map = new HashMap<>(initialCapacity);
    }
HashSet(int initialCapacity, float loadFactor, boolean dummy) {
        map = new LinkedHashMap<>(initialCapacity, loadFactor);
    }

可以看出构造方法底层都是调用的HashMap的方法。

常用api

    public int size() {
        return map.size();
    }
  public boolean isEmpty() {
        return map.isEmpty();
    }
 public boolean contains(Object o) {
        return map.containsKey(o);
    }

add

    public boolean add(E e) {
        return map.put(e, PRESENT)==null;
    }

remove

public boolean remove(Object o) {
        return map.remove(o)==PRESENT;
    }

可以看出内部调用的是HashMap的方法。

总结

HashSet去重原理

关键hashCode()和equals()方法

如果我们希望一个集合有去重复的功能,

可以在它的add方法中检查要添加的对象在集合中是否存在,

迭代集合中每个元素, 和要添加的比较, 如果相同, 就不存。

源码是 PRESENT是一个伪值保证,添加的元素的value值是同一个,所以不能插入同一个值。

    // Dummy value to associate with an Object in the backing Map
    private static final Object PRESENT = new Object();
public boolean add(E e) {
        return map.put(e, PRESENT)==null;
    }
 if (e.hash == hash &&
                        ((k = e.key) == key || (key != null && key.equals(k))))
                        break;

它的add()方法实际上调用的是HashMap中的put()方法,

把要添加进HashSet中的元素当做key存入,而value则是一个固定值:一个Object类对象。

先用hashCode()方法获得传入元素的哈希值,在集合中查找是否包含哈希值相同的元素,

如果相同,则继续进行比较它们地址值,一般地址值都是不相同的,

所以最后会用equals()方法比较对象内的属性值。

比较结果全为false就存入,如果比较结果有true则不存。

去重原理总结

1.HashSet底层数据结构是哈希表(是一个元素为链表的数组),

2.哈希表底层依赖两个方法:hashCode()和equals(),

具体顺序是先比较哈希值是否相同,在比较equals()方法

流程图

3.元素唯一性由hashCode()和equals()保证的,二者缺一不可。

特性总结

1.它是无序的,即添加的顺序和遍历出来的顺序是不同的;

2.它里面不允许有重复元素,是因为它是基于HashMap实现的;

3.实现了Set接口,由哈希表(实际上是一个HashMap实例)支持;

4.底层数据结构是哈希表。

写在后面的话

愿世间有情人终成眷属。